锅炉安全与节能操作技术最新章节目录

第二章 锅炉基础知识

第一节 锅炉概述

一、锅炉设备及其组成

锅炉是指利用各种燃料、电或者其他能源,将所盛装的液体加热到一定的参数,并对外输出热能的设备。

锅炉设备是以“锅”与“炉”两大部分为主体,并配备有保证锅炉安全、经济、稳定运行所必需的附件、仪表、附属设备、自控系统与保护装置所组成,如图2-1。

图2-1 锅炉房设备布置示意图

1.锅筒 2.链条炉排 3.过热器 4.省煤器 5.空气预热器 6.除尘器 7.引风机 8.烟囱 9.送风机 10.给水泵 11.输煤皮带 12.煤粉仓 13.锁气器

“锅”是指承受内部或外部作用压力、构成封闭系统的各种部件,包括锅壳、锅筒(汽包)、下降管、集箱(联箱)、水冷壁、凝渣管、锅炉管束、汽水分离装置、汽温调节装置、排污装置、蒸汽过热器、省煤器等。

“炉”是指构成燃料燃烧场所的各组成部件,包括炉膛(燃烧室)和炉前煤斗、煤闸门、炉排(炉箅)、除渣板、分配送风装置等组成的燃烧设备。

三、锅炉的分类

锅炉的分类方法很多,主要依据不同的角度和需要来进行分类。

(一)按锅炉危险性的角度分类

将锅炉分为A、B、C、D四级。

1.A级锅炉

A级锅炉是指P(表压,下同,注2-1)≥3.8MPa的锅炉,包括:

(1)超临界锅炉,P≥22.1MPa。

(2)亚临界锅炉,16.7MPa≤P<22.1MPa。

(3)超高压锅炉,13.7MPa<~P<16.7MPa。

(4)高压锅炉,9.8MPa≤P<13.7MPa。

(5)次高压锅炉,5.3MPa≤P<9.8MPa。

(6)中压锅炉,3.8MPa≤P<5.3MPa。

2.B级锅炉

(1)蒸汽锅炉,0.8MPa<P<3.8MPa。

(2)热水锅炉,P<3.8MPa,且,≥120℃(t为额定出水温度。下同)。

(3)气相有机热载体锅炉,Q>0.7MW(Q为额定热功率。下同):液相有机热载体锅炉,Q>4.2MW。

3.C级锅炉

(1)蒸汽锅炉,P≤0.8MPa,且V>50L(V为设计正常水位水容积。下同)。

(2)热水锅炉,P<3.8MPa,且t<120℃。

(3)气相有机热载体锅炉,0.1MW<Q≤0.7MW;液相有机热载体锅炉。0.1MW<Q≤4.2MW。

4.D级锅炉

(1)蒸汽锅炉,P≤0.8MPa,且30L≤V≤50L。

(2)汽水两用锅炉(注2-2), P≤0.04MPa,且D≤0.5t, D为额定蒸发量。下同)。

(3)仅用自来水加压的热水锅炉,且t≤95℃。

(4)气相或者液相有机热载体锅炉,Q≤0.1MW。

注2-1:P是指锅炉额定工作压力。对蒸汽锅炉代表额定蒸汽压力,对热水锅炉代表额定出水压力,对有机热载体锅炉代表额定出口压力。

注2-2:其他汽水两用锅炉按照出口蒸汽参数和额定蒸发量分属以上各级锅炉。

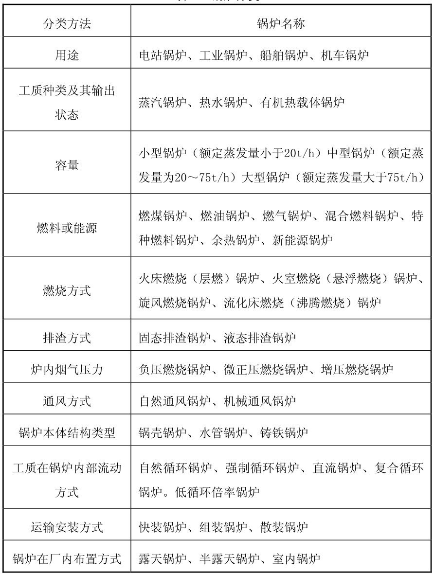
(二)从技术的角度分类

见表2-1。

表2-1 锅炉分类

第二节 锅炉参数

锅炉的功能是向热用户输送符合要求品质和数量的蒸汽或热水(油)。表征蒸汽或热水(油)品质特性的是压力和温度,通常称为参数,而表示输送热量的参数称为容量(出力)。

一、锅炉容量

蒸汽锅炉的容量用“蒸发量”表示,热水锅炉或有机热载体液相锅炉的容量用“热功率”表示。

1.蒸发量

蒸汽锅炉长期连续运行时,每小时所能产生蒸汽的数量,称为这台锅炉的蒸发量,常用符号“D”表示,其单位是“吨/时(t/h)”。

蒸汽锅炉在额定蒸汽压力、额定蒸汽温度、额定给水温度、使用设计燃料时所规定的蒸汽量叫额定蒸发量。由于锅炉在使用中,受热面外壁不可避免地积灰垢,受热面内壁也有可能结水垢,因此,蒸汽锅炉在额定蒸汽压力,额定蒸汽温度、额定给水温度下,使用设计规定的燃料,在长期连续运行时所能达到的最大蒸发量将小于额定蒸发量。

2.热功率

热水(有机热载体液相)锅炉和蒸汽锅炉所不同的是,蒸汽锅炉输出的是蒸汽,而热水(有机热载体液相)锅炉输出的是热水(油)。热水(有机热载体液相)锅炉长期连续运行时,在额定回水温度、额定回水压力、额定循环水量和使用设计燃料,每小时输出热水(油)的供热量称为锅炉的额定热功率,常用符号“Q”表示,单位为MW (兆瓦)。原用计量单位为kCal/h。供热量和热功率的单位换算如下:

1kCal/h=1.163W

1W=0.86kCal/h

1MW=106W

按上面公式换算,当锅炉的额定供热量为60×104kCal/h,其热功率相当于0.6978MW,取近似值为0.7MW。额定供热量与额定热功率的换算关系见表2-2。

表2-2 额定供热量与热功能率的相互关系

热功率为0.7MW的热水锅炉,大体相当于蒸发量为1t/h的蒸汽锅炉。

二、压力

1.压力

垂直均匀作用于物体单位面积上的力,称为压强,在锅炉专业上,人们习惯地常把“压强”称为“压力”,用符号“P”表示,单位是帕斯卡,简称“帕”(用Pa表示,1Pa=1N/m2即每平方米面积上作用牛顿的力。

帕(Pa)是我国的法定计量单位,由于帕(Pa)的单位太小,在锅炉参数中压力常用兆帕(MPa)表示。过去习惯上用kgf/cm2表示,因为1kgf=9.8N,1m2=10000cm2,则二者可以如此换算:

2.大气压力

在地球表面覆盖着一层空气,这层空气就叫大气层。因为空气是有重量的,所以它对地球表面产生一定的压力(压强),并且地球上的所有的物体在任何方向上也都受到这个压力,这个压力就叫大气压力。在物理学中,把纬度为45°海平面(即海拔高度为零)上的常年平均大气压力规定为1标准大气压(atm)。此标准大气压为一定值。其值为1标准大气压=760毫米汞柱=1.033工程大气压=1.0133×105Pa=0.10133MPa。

3.表压力、绝对压力和负压力

(1)表压力。用压力表指示出来的压力叫表压力,表压力不是锅炉实际承受的压力,因为当压力表指针为零时,锅炉实际上已经受到当地大气压力的作用,所以锅炉上压力表指示的压力数值,是指超过当地大气压力的部分,称为表压力。

(2)绝对压力。绝对压力的数值等于表压力加上当地的大气压力的数值,即以压力等于零作为测量起点所测得压力值,而大气压力一般近似地取0.1MPa(约合1kgf/cm2

(3)负压力。负压力就是低于大气压力的压力。锅炉的燃烧方式绝大多数采用负压燃烧,当锅炉在正常燃烧时,打开炉门、看火门或拨火门时,会感觉到炉外周围的空气被吸进炉膛,这就是炉膛内的压力低于外界大气压力的缘故,这种状况称为负压燃烧。

4.锅内压力的产生

(1)蒸汽锅炉压力的产生。根据计算,在大气压下,1kg水全部蒸发成蒸汽,其体积要膨胀1654倍。由于锅炉是一个密闭的容器,限制了汽水自由膨胀而被迫压缩在锅炉内,结果就使锅炉各受压部件受到了汽水膨胀的作用力,从而产生了压力。

(2)热水锅炉压力的产生。热水锅炉压力的产生有两种情况;一种是自然循环采暖系统的热水锅炉,其压力来自采暖系统高位水柱的静压力;另一种是强制循环采暖系统的热水锅炉,其压力来源于循环水泵运转时产生的压力。在强制循环系统中,当循环泵停止运转时,锅炉内的压力与自然循环系统一样,是由高水位水柱静压力决定的。

锅炉铭牌上标出的压力,是锅炉的额定工作压力,表示锅炉内部蒸汽或水的压力允许超过大气压力的数值,即表压力。

司炉人员操作锅炉时,千万要注意表压力不能超过锅炉铭牌所标出的压力。并且要知道压力表计量单位由原来的kgf/cm2过渡到法定计量单位MPa,两者从数字上相差10倍还多,这一点必须特别注意。为使司炉人员掌握这两种压力单位的换算关系,列出表2-3。

表2-3 压力单位的换算

三、温度

表示物体冷热的程度称为温度,常用符号“t”来表示。温度是物体内部拥有能量的一种体现方式,温度越高,能量越大。按测温标准的不同,通常它有两种表示方法。

1.摄氏温标

以一个标准大气压下,水结冰时的温度(冰点)为零度,水沸腾时的温度(沸点)为100度,其间分为100等分,每一等分为1摄氏度,表示为1℃。

摄氏温标使用广泛,如气温、体温和一般工程上的温度测量等均采用摄氏温标。

2.华氏温标

华氏温标是英国温标,为英、美等国过去比较通用的一种温标。华氏温标是把一个标准大气压下水的冰点定为32度,水的沸点定为212度,其间分为180等分,每一等分为一华氏度,表示为1 oF。

华氏温标与摄氏温标的换算关系可用下式表示:

锅炉铭牌上标明的温度是锅炉出口处介质的温度,又称额定温度,它通常采用摄氏温标。

对于无过热器的蒸汽锅炉,其额定温度是指对应于额定压力下的饱和蒸汽温度;对于有过热器的蒸汽锅炉,其额定温度是指过热器主汽阀出口处的过热蒸汽温度。

对于热水锅炉,分别以锅炉出口与进口处的水温来表示。

第三节 锅炉的工作过程

一、锅炉的工作过程

锅炉运行时,同时进行3个过程,即:燃料的燃烧过程、火焰和烟气向锅水的传热过程和水的加热、汽化与过热过程。

二、燃料的燃烧过程

燃料的燃烧过程是指燃料在炉膛内,在一定的温度下,与空气中的氧气发生化学反应(燃烧)放出热量的过程。燃烧过程进行是否完善,是锅炉工作是否正常的根本条件之一。要保证良好的燃烧必须具有高温的环境,必须满足适量的空气和空气与燃料的良好混合,且燃料在燃烧过程中有足够的时间与空间。为了使锅炉的燃烧能稳定、持续地进行下去,还应连续不断地供给燃料、空气和排出烟气与灰渣。

三、火焰和烟气向锅水的传热过程

燃料燃烧后放出的热量,通过炉膛内布置的水冷壁受热面、烟道内布置的对流受热面,将热量传递给锅水的过程。

传热过程在炉膛内主要以辐射的方式进行。在对流烟道内由于烟温逐渐降低,烟气向受热面的放热主要以对流的方式进行;而受热面金属内部,主要以传导的方式将热量由高温侧传至低温侧(水侧),再由锅水的流动循环将热量吸收。

传递过程能否良好地进行,直接影响到锅炉运行的安全性和经济性。当在受热面烟气侧积存灰垢、烟炱或在受热面水侧结生水垢时,会导致受热面金属壁温升高而过热损坏,同时将导致锅炉热效率下降,浪费燃料。

四、水的加热、气化与过热过程

对于热水锅炉是指锅水从受热面金属吸收热量使水温提高到规定需要的程度,并从锅炉出口输出的过程。对于蒸汽锅炉是锅水从受热面金属吸收热量变成饱和水进而转变为汽水混合物,并在锅内使汽水得到分离,以洁净的蒸汽从锅炉出口输出的过程。因此对于蒸汽锅炉在锅筒内蒸汽出口处应装设汽水分离装置。对于有过热器的锅炉,还包括饱和蒸汽在过热器加热到过热温度的过程。

第四节 燃料与燃烧

一、燃料

(一)燃料的分类

所谓燃料,是燃烧过程中能放出热能的物质。而锅炉用燃料是有选择的,凡是燃烧过程中能放出大量热量,并且此热能可被有效利用的物质,称为锅炉用燃料。燃料按其形态不同可以分为固体。液体和气体三种。锅炉用燃料见表2-4所示。

表2-4 锅炉用燃料

1.固体燃料

我国的燃料资源中以煤的储量最丰富,且分布较广,根据国家的能源政策,工业锅炉应以燃用劣质煤为主,液体和气体燃料可根据各地工业发展和环境保护情况,因地制宜地配合使用。

(1)烟煤。因其燃烧时有烟而得名,其中火焰长的又称长烟煤,呈灰黑色或黑色,表面无光泽或有油润的光泽。挥发分较多,可达40%,容易着火,燃烧时火焰长,结焦性较强。

(2)无烟煤。又称白煤或柴煤,呈黑色,有时也带灰色,质硬而脆,断面有光泽。挥发分少,在10%以下,不容易着火,初燃阶段发出短蓝色的火焰,没有煤烟,燃烧速度缓慢,燃烧过程长,结焦性差,储藏时不易自燃。

(3)贫煤。贫煤性质介于烟煤和无烟煤之间,挥发分为10%~20%,比较容易着火。

(4)褐煤。呈褐色或黑色,外表似木质,无光泽。挥发分较高,超过40%,容易着火,燃烧时火焰长,不结焦。

(5)木柴。它比起煤来说,灰分少,挥发分高,燃烧速度快,但发热量低。

(6)稻糠、甘蔗渣作为生物质燃料,发热量很低。

锅炉用煤的质量指定见表2-5。

表2-5 锅炉用煤质量指标

2.液体燃料和气体燃料

液体燃料以重油和轻柴油为主,称为燃料油。轻柴油中碳和氢含量较高,发热量高,一般约为40700kJ/kg,内部杂质很少,不超过千分之几。在正常燃烧时,燃料油的燃烧产物只是气体,而没有灰渣。燃料油含氢量较高,燃烧后产生大量水蒸气,水蒸气容易和燃料中硫的燃烧产物生成硫酸,对金属造成腐蚀,所以燃料油中的硫很有害。其化学成分组成和煤一样,也是5种元素。

根据我国标准,将重油按黏度增大次序分成20、60、100、200四个牌号规格,其各牌号规格的质量指标见表2-6,轻柴油质量指标见表2-7。

表2-6 重油质量指标

表2-7 轻柴油质量指标

气体燃料中一般以天然气、液化石油气、焦炉煤气、发生炉煤气及高炉煤气为主。

液化石油气是开采和炼制石油过程中,作为副产品而获得的一部分碳氢化合物。其主要成分是丙烷(C3H8)、丙烯(C3H6)、丁烷(C4H10)和丁烯(C4H8),在常压下呈气态,当压力升高或温度降低,很容易转变为液态。标准状态下气态液化石油气的发热量约为92100~121400kJ/m3,属高发热量煤气。

天然气中主要成分为甲烷及其他烃类(CnHm),另外也含有少量二氧化碳(CO2)和空气,天然气的发热量很高,标准状态下发热量高达40000kJ/m3,属于高发热量煤气。

焦炉煤气是煤炼焦时挥发出的气体,发热量较高,达15000~20000kJ/m3

发生炉煤气是使空气和水蒸气通过红热的煤层而产生的煤气,其主要成分为一氧化碳(CO)及氢(H2>,此外还含有少量的二氧化碳(CO2)和量相当大的氮(N2),因其中含有相当大量的惰性气体,其发热量较低,约为4000~6000kJ/m3

高炉煤气是高炉炼铁的副产品,约含有28%的CO,其他为CO2及N2。因此发热量较低,约3300~4000kJ/m3。因其中惰性气体相当多,可燃气体CO也燃烧较慢,是比较难于燃烧的气体燃料,但钢铁企业中常用其作为锅炉燃料。

二、燃料的分析

为了掌握燃料的主要特性,对燃料要进行元素分析和工业分析,目的是为了在锅炉运行中,调节控制燃料燃烧过程,以达到最佳经济指标。

(一)元素分析

燃料含有碳(C)、氢(H)、硫(S)、氧(O)、氮(N)等元素及其他杂质,包括水分(W)和灰分(A)。

碳(C):是燃料中的主要成分,含碳量越高,发热量越高,但碳本身要在比较高的温度下才能燃烧,纯碳是很难燃烧的。所以,含碳量越高的燃料,越不容易着火和燃烧。

氢(H):是燃料中的又一种主要成分,一般与碳成化合物存在,称碳氢化合物,这些化合物在加热时能以气体状态挥发出来,所以含氢量越多的燃料,越容易着火和燃烧。氢在燃烧时能放出大量的热量,年代越久的煤,含氢量越少。

硫(S):燃料中硫由两部分组成;一部分为不可燃烧部分,如无机硫,它不参加燃烧,一部分为可燃烧部分,如挥发硫,它可以燃烧放出热量。但硫燃烧后生成二氧化硫(SO2)和三氧化硫(SO3),当烟温低于露点时,二氧化硫及三氧化硫与烟气中的水分合成亚硫酸(H2SO3)和硫酸(H2SO4),对锅炉尾部受热面起腐蚀作用。另外含硫的烟气排入大气,对人体和动植物都有害,因此,燃料中含硫量越少越好。

氧(O):燃料中的氧不参加燃烧,是不可燃物质,它的量多,则燃料中可燃物相对减少,从而降低了燃料燃烧时放出的热量。煤生成的时间越长,氧的含量就越降低。

氦(N):是惰性气体,不参加燃烧,是不可燃物质,煤中的含氮量很少,一般为0.5%~2.0%。

灰分(A);是燃料中不可燃烧的固体矿物杂质,它是在燃料形成时期、开采以及运输中掺入燃料中的,各类燃料的灰分含量相差很大,气体燃料几乎无灰,燃料油中含灰量也极少,相比之下,固体燃料灰分含量较多,燃料中灰分多了,可燃成分就少,燃料燃烧时放出的热量也就少,且灰分带走热量多,使热损失增加。此外,灰分中一部分(飞灰)随烟气流经各受热面和引风机时,造成磨损,排入大气又污染环境,在炉膛内由于灰分的熔化还会引起结渣。

水分(W):是燃料中有害成分,它吸收燃料燃烧时散出的热量而汽化,因而直接降低燃料放出的热量,使炉膛燃烧温度降低,造成燃料着火困难。它还增加烟气体积,使得排烟带走的热量损失增加。但固体燃料中,保持适当的水分,可以有利于通风,减少固体未完全燃烧热损失,在液体燃料中掺水乳化,可以改善燃烧,节约燃料。一般情况下,煤中的游离水应控制在10%左右,对链条炉可以保持高些,甚至可达12%~14%。

(二)工业分析

煤的工业分析项目有挥发分(V)、固定碳(FC)、灰分(A)、水分(W)和发热值(Q)等。

挥发分(V):把煤加热,首先析出水分,继续加热到一定温度时,有碳氢化合物逸出,这种气体可以燃烧,称为挥发分。挥发分是煤分类的主要依据,对着火和燃烧有很大影响,挥发分越高,越容易着火,因为煤中的挥发分析出后,出现许多孔隙,增加了与空气接触的面积。

固定碳(FC):煤中的水分和挥发分全部析出后残留下来的固体物质,包括固定碳和灰分两部分,总称为焦炭。固定碳含量越高,其发热量越高。

煤中的焦炭特征也很重要,焦炭成为坚硬块状叫强结焦煤。结焦严重会增加煤层阻力,阻碍通风,燃烧不能充分完全进行,但焦炭为粉末状时,容易被风吹走而增加了未完全燃烧热损失。

发热量(Q):发热量泛指单位质量或体积的燃料燃烧后放出的热量。燃料的发热量有高位发热量和低位发热量两种。

高位发热量是指单位质量(1kg煤或1kg油)或单位体积(1m3天然气)燃料假定完全燃烧放出的全部热量,包括烟气中水蒸气全部凝结成水时所释放出来的汽化热。所谓低位发热量是考虑到燃料燃烧时,所有的结晶水都要汽化成蒸汽并吸收热量,而这部分热量在锅炉中随烟气排出而无法利用,因此燃料放出的热量中应扣除这部分。换句话说,燃烧产物中的水蒸气保持汽化状态时的热量称为低位发热量,用符号Qdw表示,包括这部分热量就称为高位发热量,用符号Qgw表示。锅炉一般都采用低位发热量来计算耗煤量和热效率。其计量单位原采用kCal/kg,法定计量单位用kJ/kg。1kCal/kg=4.1868kJ/kg。

燃料工业分析和元素分析关系见表2-8。

表2-8 燃料工业分析和元素分析关系

(三)气体燃料分析

所谓气体燃料是指在常温、常压下保持气态的燃料,简称燃气。燃气易点火、易燃烧、易操作、易实现自动调节,而且燃烧产物中无废渣和废液,烟气中SO2和NOx的含量较燃烧液体燃料和煤少得多。因此,燃气是最理想的洁净燃料。

1.燃气的组成

燃气是多种气体的混合气体,由三大部分组成。

(1)可燃组分。燃气中的可燃组分有一氧化碳、氢和碳氢化合物等,燃烧时能放出大量的热量。

(2)不可燃组分。燃气中的不可燃组分有氮、氧和二氧化碳等;它们占去了气体燃料一定的体积,使可燃组分的含量减少,热值降低。

(3)有害杂质。燃气中的杂质不仅占据了一定的体积,而且给燃气的贮存、输送和燃烧造成不良的影响。气体燃料中的主要杂质有:

焦油与灰尘。人工燃气中通常含有焦油和灰尘,其危害是堵塞管道、附件及燃烧器喷嘴,影响锅炉正常燃烧。

萘。人工燃气特别是干馏煤气中含萘较多,当燃气中含萘量大于燃气温度相应的饱和含萘量时,过饱和部分的气态萘以结晶状态析出,沉积于管内而使管道流通断面减小,堵塞甚至堵死管道,造成供气中断。萘的堵塞又因焦油和灰尘的存在而加剧。

硫化氢。硫化氢是燃气中的可燃成分,但它又是有害杂质。燃气中硫化氢能腐蚀贮罐、管道、设备和燃烧器,硫化氢燃烧产生的SO2和SO3,不仅腐蚀锅炉金属受热面,而且还污染大气环境。

一氧化碳。一氧化碳是无色、无臭、无味,而有剧毒的气体。虽然一氧化碳可以燃烧,但因其具有毒性,故城市燃气质量标准中规定,燃气中一氧化碳的体积分数应小于10%。

氨。高温干馏煤气中含氨气。氨对燃气管道、设备及燃烧器起腐蚀作用。燃烧时产生NO、NO2等有害气体,影响人体健康,并污染大气环境。

水分。水和水蒸气能与液态和气态碳氢化合物作用,生成固态结晶水化物,堵塞管道,阀门、仪表(流量计、压力表、液位计等)和设备(调压器、过滤器等)、影响正常供气;水蒸气还能加剧O2、H2O和SO2对管道、阀门、燃烧器及锅炉金属受热面的腐蚀作用。

残液。液化石油气中C5及C5以上的碳氢化合物组分的沸点高,在常温、常压下不能气化,而留存在钢瓶、贮罐等压力容器内,称为残液。它增加了用户更换气瓶的次数,而且增加了交通运输量。

2.燃气的发热量

燃气的发热量是指标准状态下单位体积燃气完全燃烧时所放出的全部热量。用符号Q表示,单位为kJ/m³或kJ/kg。

燃气发热量分为高位发热量和低位发热量两种。高位发热量是指标准状态下单位体积的燃气完全燃烧后,其燃烧产物和周围环境恢复至燃烧前温度,而其中的水蒸气被凝结成同温度水后放出的全部热量;低位发热量是指标准状态下单位体积燃气完全燃烧后,其燃烧产物和周围环境恢复至燃烧前温度,所放出的全部热量中扣除掉水蒸气的凝结热。

目前,国产燃气锅炉及其他燃烧设备的排烟温度均在100℃以上,故烟气中的水蒸气一般以气体状态排出。因此,在燃气热工计算中,用燃气的低位发热量进行计算。

3.锅炉常用的气体燃料

⑴天然气。天然气是从地下开采出来的可燃气体,以烃类为主要成分。天然气主要分为3种类型。

气田气(纯天然气):气田气是从气井直接开采出来的可燃气体,其主要组分CH4(甲烷)的体积分数>90%,低位发热量Q≈36MJ/m³。

油田伴生气:油田伴生气是指与石油共生的天然气,它包括气顶气和溶解气两种。油田伴生气的主要组分CH4的体积分数≥80%,乙烷及其以上烃类含量一般较高,低位发热量Q≈48MJ/m³。

凝析气田气:凝析气田气是一种深层的天然气,它除了含有大量的甲烷外,戊烷与戊烷以上的烃类含量较高,还含有汽油和煤油组分,低位发热量Q≈42MJ/m³。

(2)人工燃气。以煤或石油为原料,经过各种热加工过程制得的可燃气体,称为人工燃气,人工燃气主要分为3种类型。

干馏煤气:以煤为原料,利用焦炉、连续直立式炭化炉、水平炉或立箱炉等,在隔绝空气的条件下,对煤加热制得的可燃气体称为干馏煤气,其主要组分有H2、CH4、CO,低位发热量Q≈15~17MJ/m³。

气化煤气:以固体燃料为原料,在气化炉中通入汽化剂,在高温条件下经气化反应而得到的可燃气体,称为气化煤气。

油制燃气:以石脑油或重油为原料,经热加工制得的可燃气体称为油制燃气。

(3)液化石油气。以凝析气田气、石油伴生气和炼厂气(石油炼制时的副产品)为原料气,经加工而制得的可燃物,称为液化石油气。其主要组分有丙烷、丙烯、丁烷、丁烯。气态液化石油气的低位发热量Q≈93MJ/m³,液态液化石油气的低位发热量Q≈46MJ/m³。

组成液化石油气的各种碳氢化合物,其临界压力较低,而临界温度较高。所以,在常温、常压条件下呈气态,利于燃烧;而适当升高压力或降低温度,就可以使它成为液态,便于贮存、灌装和运输。

通常情况下,锅炉并不直接燃烧液化石油气,而是将液化石油气与空气(或低热值燃气)混合成非爆炸性混合气体,作为锅炉燃料气。

(4)生物气(沼气)。生物气是各种有机物在隔绝空气的条件下发酵,并在微生物作用下形成的可燃气体。生物气组分中CH4的体积分数约60%,其余为CO2、N2、CO等,低位发热量Q≈22MJ/m³。

三、燃烧理论

(一)燃烧及燃烧三要素

燃料中的可燃物质与空气中的氧,在一定温度下进行剧烈的化学反应,发出光和热的现象称为燃烧。

从燃烧过程中可知,燃烧必须具备3个基本条件,即可燃物质、空气(氧)和温度,三者缺一不可,故称燃烧三要素。

(二)迅速着火与完全燃烧必须具备的条件

1.较高的燃烧温度

保持燃烧的最低温度称为着火温度。各种燃料的着火温度是不同的,煤的着火温度一般是:褐煤250~450℃,烟煤400~500℃,无煤烟约600~700℃。液体和气体燃料的着火温度比煤低。锅炉的炉膛温度越高,燃烧反应越强烈,这对提高燃烧速度,使燃料完全燃烧颇为重要。

2.适当的空气量

燃烧过程中空气的供应必须充分,才能使可燃物与氧的化学反应完全。各种燃料所含可燃质成分及数量不同,故要使燃料完全燃烧所需的空气量也不相同。当单位质量或单位体积燃料完全燃烧时,所需要的空气量称为理论空气量。在实际上,我们做不到使燃料与空气的混合达到十分理想,因此,实际供给空气量要多于理论空气量,这多余部分叫做过量空气。也就是说,实际供给空气量等于理论空气量加过量空气。单位时间内实际供给空气量与理论空气量的比值,称为过量空气系数亦称过剩空气系数。即:

过量空气系数的大小取决于燃料品种、燃烧设备、运行操作技术及司炉的责任心。一般层燃炉在炉膛出口处的过量空气系数控制在1.2~1.4,煤粉炉控制在1.15~1.25为宜。

3.燃料与空气的混合均匀性

要使燃料和空气混合得均匀,必须有足够大的炉膛和适当的通风方法以及配风适当。燃料和空气两者混合得越均匀,燃烧效果越好。

4.充分的燃烧时间与空间。

燃料从着火燃烧直至燃尽须经历较长的过程,因此一定要让燃料在炉膛内停留相当的时间,方能使燃料得以完全燃烧。对于室燃炉,特别是煤粉炉,还必须有一定的炉膛容积(主要是炉膛高度),以使煤粉在炉内有足够的停留时间使之燃尽。

(三)燃料的燃烧过程

1.煤的燃烧过程

我们在这里讲的是煤在层燃炉中的燃烧过程。从煤进入炉膛到形成灰渣,一般要经过以下4个阶段。

(1)干燥阶段。煤进入炉膛后,得到炉墙的热辐射和燃煤的烘烤而被加热,当煤温达到100~110℃时,煤中水分蒸发,煤被烘干。

(2)挥发物析出和燃烧阶段。煤不断吸收热量后,温度继续上升,挥发物随之陆续析出,当温度达到着火点时,挥发物便开始燃烧。

(3)焦炭燃烧阶段。挥发物析出后,所剩的固体物质就是焦炭,温度继续升高时,燃烧更加激烈,释放出大量热量,焦炭从开始燃烧到燃尽所用的时间,大约占煤全部燃烧时间的9/10,这一段是煤燃烧的主要阶段。

(4)燃尽阶段。即灰渣中剩余的少量焦炭,继续燃烧的阶段。

4个阶段在炉膛中是交错进行的,这才使煤能继续不断地燃烧下去。而且要使煤着火快、燃烧完全,除合理配风外,还必须使炉膛保持足够的温度。

2.油的燃烧过程

要使燃料油达到完全燃烧,重油必须预热加温以降低黏度,然后用油泵加压(一般在油泵加压后再度加温至该油种闪点以下4℃),或者将轻质油直接用油泵加压,利用喷油嘴将其喷入炉膛并雾化成微小油粒,由于油的沸点低于燃点,油粒吸收炉膛内热量迅速蒸发分解而成油气并与进入炉膛的空气充分混合,形成了可燃性气体,这种气体在炉膛内达到着火温度时(达到油的燃点),即开始着火燃烧并直至燃尽。

油在炉膛中是空间燃烧,由于炉膛的容积和高度有一定的限制,因此燃料油在炉膛内燃烧的时间也是受到限制的,这就要求油的雾化效果好。雾化效果好,油粒小就燃烧快;若雾化效果差,油粒大,油粒还来不及完全气化就会脱离火焰掉落下来,或者还未充分燃烧将随同烟气进入对流烟道,造成不完全燃烧而冒黑烟。所以对燃油锅炉来说,油的雾化质量和合理的配风是燃料油能否达到完全燃烧的关键。

3.气体的燃烧

天然气的主要成分是甲烷。甲烷和重油中的烃一样,在受热着火燃烧过程中,可能产生炭黑,也可能不产生,视氧气供应充分与否及空气与燃气的混合情况而定。为此,常将整股气流分为许多小气流,以利混合燃烧。

第五节 水与蒸汽的性质

锅炉的工质是水和蒸汽,要了解锅炉的工作原理,必须了解水和蒸汽的基本性质。

一、水的性质

纯水是无色、无味、透明的液体,是由氢和氧两种元素化合成的,其化学分子式为H2O。

(一)水呈有三态

水的形态随温度变化而变化,它会呈现出液态(水)气态(水蒸气)和固态(冰)等三种形态,它们之间能够互转化,如图2-2所示。

图2-2 水的三态变化

锅炉中的水蒸气是由锅水吸收燃料燃烧放出的热量而形成的。

(二)水的体积与温度的关系

在大气压力下,温度为4℃时,水的体积最小,密度最大。超过或低于4℃时,其体积均要膨胀变大,而密度减小。由此可见,水和其他物质不同,大多数物质的体积与温度成正比,而水是一种反常的液体,所以在冬季停用的锅炉和管道内不要存水,以免结冰而体积膨胀,导致锅炉设备损坏。

(三)水平面

水在连通器里,当水面上的压力(压强)相等时,水面始终保持相平,如图2-3所示。锅炉的水位表就是根据这个原理制成的,因为水位表与锅筒是一个连通器,所以水位表显示的水位就是锅筒的实际水位。

图2-3 连通器

(四)水对容器的压力

水在容器内对任何方向都有压力,且在相同高度时对各方向的压力均相等。高度不同时,压力也就不同。所以,在同一台锅炉上,如几只压力表安装的位置不同,其指示的压力也不一样。高度降低1m,压力就增大9.8KPa(0.1kgf/cm2)。

(五)水的比热

水的比热高于其他任何液体的比热。所谓比热,是指单位质量物质温度升高(或降低)1℃=时所吸收(或放出)的热量。水的比热为4.1868kJ/(kg·K)[(1kcal/(kg·℃)],柴油的比热为2.093kJ/(kg·K)[0.50kcal/(kg·℃)],即一定量的水,在温度升高时所吸收的热量或温度降低时所放出的热量,比其他液体在相同的情况下所吸收或放出的热量要多。因此,常常利用水作为吸热和冷却的介质。

(六)水的压缩系数

水的压缩系数极小,因此水在密闭容器内,受到外加压力时,其体积几乎没有缩小,但是能够向各个方向均匀地传递压力。我们就是利用这个原理,对锅炉进行水压试验,以检验锅炉受压元、部件的强度和严密性。

二、饱和水和水蒸气的性质

(一)饱和状态

当液体放置在封闭容器中时,随时均有液体分子通过液面进入上面空间,同时也有气态分子返回液体中。前一现象称为液体的气化或蒸发,后一现象称为蒸汽的液化或凝结。当达到某一状态时,汽化和液化的速度相等,达到所谓的动态平衡。此时,两种过程仍在不断进行,但总的结果使状态不再改变。我们称这时的状态为“饱和状态”。

(二)饱和水、饱和蒸汽和过热蒸汽

在一定的压力下,对水不断加热,水温将逐渐上升,最后水开始沸腾,达到上述的饱和状态,水温达到沸点并且不再上升,随着加热而使水陆续地转化为蒸汽,只要压力保持不变,水和蒸汽均始终保持该温度并且不再改变。此温度称之为饱和温度,它与压力有关,压力不变,饱和温度不变;压力升高,饱和温度也相应升高。这种具有饱和温度的水和蒸汽分别称为饱和水和饱和蒸汽。与饱和温度对应的压力称为饱和压力。

将饱和蒸汽继续加热,此时压力不变而蒸汽温度升高,并超过了饱和蒸汽的温度,该温度称为过热温度,具有过热温度的蒸汽称为过热蒸汽。

第六节 锅炉水循环

蒸汽锅炉运行时,必须使“锅”中的水或汽水混合物,在循环回路中持续而有规律的循环流动,使受热面从火焰和高温烟气中吸收来的热量,不断地被水或汽水混合物带走,保证受热面金属得到冷却,同时,锅炉才能均衡连续地生产蒸汽或热水,从而确保锅炉长期安全正常地工作。

锅炉本体汽水系统是由锅筒、下降管、水冷壁管、集箱等受压部件组成的封闭式回路。“锅”中的水或汽水混合物在这个回路中,循着一定的路线持续而有规律地流动着。流动着的路线构成周而复始的回路,叫循环回路。锅炉水在循环回路中的流动,称为锅炉水循环。锅炉结构中有一个或几个循环回路。如图2-4、图2-5所示。如图2-4为单回程的循环回路,即:锅筒→下降管→下集箱→上升管(水冷壁管)→锅筒。图2-5为多回路的循环回路,即:三组上升管共用一组下降管。

图2-4 单回路水循环示意图

1.上升管 2.锅筒 3.蒸汽出口管 4.给水管 5.下降管 6.下集箱

图2-5 多回路水循环示意图

1.水冷壁管 2、3.对流管束 4.下降管 5.蒸汽出口管 6.锅筒 7.下集箱

锅炉的水循环分为自然循环和强制循环两类。一般蒸汽锅炉的水循环为自然循环,而直流锅炉、热水锅炉和有机热载体锅炉的水循环为强制循环。强制循环是依靠循环泵的推动作用强迫锅炉水的循环。

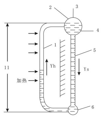
自然循环的原理:自然循环是利用下降管中水的密度大,重量较重,上升管中的汽水混合物密度小,重量较轻,造成的压力差,使两段水柱之间失去平衡,导致锅炉的水流动而循环(图2-6),两者之间的密度差越大,压力差ΔP就越大,对水循环的推动力也越大。此压力差亦称运动压头,用来克服运动中的全部阻力损失,包括:沿程阻力损失和局部阻力损失。压力差的关系式如下:

图2-6 单壁传热示意图

式中:H——水循环回路高度,m;

rs——下降管中水的重度,N/m3

rh——上升管中汽水混合物的重度,N/m3

从上式可以看出,要使密度差增大,可以加强燃烧,使水冷壁管和对流受热面管中的介质受热加强,汽化加快,从而使汽水混合物中的汽泡比例增大,密度变小,而密度差就增大,水循环好。

水循环是锅炉受热面得到良好冷却的保证。运行中锅炉缺水、排污以及热水锅炉启动程序不当等都可能破坏水循环。

第七节 锅炉的传热过程

锅炉是一种热能设备,燃料在“炉”内燃烧后,释放出能量,并通过各种受热面传递给“锅”内的水或蒸汽。这里有个传热的过程。如图2-6系单壁传热示意图,它表示“炉”内的热量先由高温烟气传至受热面,如锅筒或管子的外壁,再由外壁传至内壁,最后传给锅水或蒸汽。

所谓传热,是指当物体之间或同一物体各部分存在温差,热量就自动地从高温物体向低温物体或同一物体的高温部分向低温部分传递的现象即为传热。传热的方式有3种:导热、对流和辐射。这三种传热方式的物理本质不同,各有其独立的性质和规律。锅炉的传热,实际上三种方式都存在,有些部分是几种方式同时存在,仅是以某一方式为主,其他方式相对较小时,可以忽略不计而已。例如:炉内火焰对水冷壁管的传热,通常仅按辐射传热计算。

一、导热

热量从物体中温度较高的部分传递到温度较低的部分,或者从温度较高的物体传递到温度较低的男一物体的过程称为导热,又称热传导。

平板导热可用下列关系式计算:

式中: Q——每1h通过平板给定面积的热量,W;

λ——材料的导热系数,W/(m·K);

H——垂直于热流方向平板的给定面积,m2

K壁1K壁2(平板壁面1、壁面2的绝对温度,K;

S——平板厚度,m。

导热系数入是表征材料的热传导性能的指标、与材料性质和温度有关。其计量单位过去用kCal/(m·℃),现行法定计量单位用W/(m·K), 1kCalm·h·℃=1.163W/(m.h.K)。几种常用材料的导热系数见表2-11。

表2-11 几种常用材料的导热系数

锅炉受热面的烟气侧常积有烟灰,从表2-11中查出λ为0.05~0.1,为钢铁的 ;受热面的水侧常结水垢,其λ为0.5~2.0,为钢铁的 ,均对传热很不利,不仅会导致锅出力下降,造成燃料的大量浪费,而且水垢的存在会使热面金属壁温升高,导致过热损坏,给锅炉安全经济运行带来严重威胁。

二、对流传热

对流传热是液体或气体(总称为流体)流动而进行传热的过程,亦即流体各部分之间发生相对位移时引起的热量传递过程。在锅炉中,高温烟气向对流管束、烟管等受热面的放热:均属于对流传热的性质。

对流传热与物体的性质、通道的形状和尺寸、流速、受热面的布置形式和冲刷方式有关。

三、辐射传热

辐射传热是高温物体不通过接触或流动,直接将热量以电磁波的形式向四周辐射,被低温物体吸收又转变为热能的一种传热过程。锅炉的炉膛内,火焰对水冷壁的传热即属于辐射传热。

在锅炉中炉膛燃烧火焰温度越高,辐射放热越强烈。因此在炉膛布置水冷壁管,就利用了高温区辐射放热越强烈的特点,只要保持较高的炉内烟气温度,就能以恰当的受热面而获得较多的热量,同时也保护了炉墙,延长了锅炉使用寿命。但是,水冷壁管不能布置过多,因为烟气的辐射放热随烟气温度的降低而显著减弱,过多的辐射受热面使炉内烟温降低太多,就失去了高温辐射的优点,而且还会影响燃烧,增大未完全燃烧热损失。

第八节 物体的热胀冷缩

一、物体的线膨胀与体膨胀

物体普遍存在热胀冷缩的现象。当温度升高时,物体的长度就会伸长,体积就会增大。反之当温度降低时,长度就缩短,体积就会缩小。这一因温度升高引起物体长度的伸长、体积的增大,叫做热膨胀。前者叫线膨胀,后者叫体膨胀,固体的膨胀既是线膨胀,又是体膨胀。液体和气(汽)体的膨胀仅是体膨胀。

固体受热膨胀后,如果两端固定不能自由伸长,就要产生巨大的推力,使物体本身和与之接触的其他物体受损,甚至破坏。因此,锅炉结构的锅筒、集箱、水冷壁、钢架、炉墙等设计制造安装时,必须充分考虑热膨胀,让其能按预定方向自由膨胀。

当锅炉受热部件发生温度不均匀时,会由于膨胀不同,产生很大热应力,使部件发生弯曲变形,甚至损坏。这一情况,特别易于在点火升压和停炉冷却过程发生。为此,要求锅炉运行操作时,严格执行安全运行规程,限制点火升压及停炉冷却速度。

第九节 锅炉热效率

燃料在炉膛中燃烧放出的热量,不可能被介质(水、蒸汽、空气)全部吸收,有一部分热量不可避免地排入大气。锅炉热效率就是反映锅炉对燃料燃烧放出热量的有效利用程度的参数。

锅炉热效率反映锅炉是否符合节约能源的标准,是锅炉经济运行的重要指标。锅炉热效率的测试方法,有正平衡法和反平衡法两种。

一、锅炉热平衡与锅炉热效率

根据能量守恒定律,输入锅炉燃料放出的热量Qydw,应该等于锅炉输出的全部热量,即包锅炉有效利用热量Q1,与各种热损失热量:Q2(排烟热损失)、Q3(气体未完全燃烧损失)、Q4(固体未完全燃烧热损失)、Q5(散热损失)、Q6(灰渣物理热损失)之和,这就叫锅炉热平衡。见图2-10。

图2-10 电加热锅炉产品型号组成示意图

锅炉热效率是指锅炉在单位时间内,其有效利用热量Q1与输入锅炉燃料放出的热量Qydw的百分比,用符号“η”表示,表达式为:

q2——排烟热损失的百分数,%。

q3——气体未完全燃烧损失的百分数,%。

q4——固体未完全燃烧热损失的百分数,%。

q5——锅炉散热损失的百分数,%。

q6——灰渣物理热损失的百分数,%。

以卧式外燃链条炉排锅炉为例,用图2-7来说明燃料放出的总热量的去向。

图2-7 锅炉热平衡示意图

Q1—有效利用的热量 Q2—排烟热损失 Q3—气体未完全燃烧热损失Q4—固体未完全燃烧热损失 Q5—散热损失 Q6—灰渣物理热损失

图中Q1为有效利用的热量,即锅炉中介质实际得到的热量,Q2Q6均为热损失。

二、锅炉的各项热损失

(一)排烟热损失Q2

它是随烟气带走的热量损失。锅炉排烟温度通常为160~250℃,部分锅炉还要高一些,而带走很多热量,这是锅炉的一项最大的热损失,影响排烟热损失大小的因素是排烟温度和排烟体积。排烟温度越高,排烟热损失也就越大。通过测试知道,排烟温度每降低12~15℃,可使排烟热损失减少1%左右。因此为了降低排烟温度,很多锅炉在后面加装了省煤器和空气预热器(较小的锅炉只加省煤器),我们称之为“尾部受热面”,来吸收烟气余热,从而减少热损失。排烟体积取决于过量空气系数,过量空气系数越大,则排烟体积越大,排烟热损失也就越大。在锅炉运行中,适当控制过量空气系数、杜绝锅炉炉墙漏风和经常清除受热面上的灰垢,都是降低排烟热损失的有效措施,这项热损失一般在8%~18%。

(二)气体未完全燃烧热损失Q3

它是燃烧过程中部分可燃性气体(主要是一氧化碳)没有在炉膛中燃尽就随烟气排走而造成的热损失。造成Q3过高的原因是炉膛供风不足;层燃炉供风在炉排下分布不匀致使空气与可燃气体混合不充分;炉膛内温度过低;炉膛小,可燃气体来不及在炉膛中燃烧就进入对流受热面烟道。因此,只要操作得好,这项热损失是不大的, q3一般在层燃炉的约为1%~2%;煤粉炉、油气炉约为0~1%。

(三)固体未完全燃烧热损失Q4

它是在固体燃料的燃烧过程中,部分燃料没有燃尽而随灰渣、飞灰离开锅炉(层燃炉会有一些没有燃烧的燃料从炉排上漏落)而造成的热量损失。这项热损失主要与燃料的种类、性质、燃烧方式及操作技术等有关。Q4一般在层燃炉约为5%~15%;煤粉炉约为1%~5%;油气炉可为零。

(四)散热损失Q5

锅炉在运行时,锅炉本体及炉墙的温度要高于周围空气的温度,必然将热量散失到空气中去而造成热损失。散热损失的大小与锅炉炉墙表面积、炉墙结构、外界空气温度及流动速度有关。散热损失大,不仅降低了锅炉热效率,而且锅炉房温度升高使司炉操作环境恶化,容易发生运行事故。因此,炉墙外表温度一般不宜超过50℃。这项热损失一般在1.5%~5%之间。

(五)灰渣物理热损失Q6

温度很高的灰渣排出炉外时要带走部分热量,这部分损失的大小与燃料中灰分含量、燃料发热量、排渣形态等因素有关。一般在燃用烟煤、无烟煤等灰分含量较小的煤时,这部分热量损失很小,可忽略不计,但对燃用含灰量高的劣质煤的锅炉或液态排渣的沸腾炉,则必须考虑这项热损失。

由于锅炉型号不同、所用燃料不同、运行管理水平有差异,所以各项热损失所占的比例也会有很大差别。要提高锅炉的热效率,司炉人员应提高操作技术,使燃料得到完全燃烧,把热量尽可能的释放出来,并使锅炉能充分吸收,设法降低各项热损失,以提高锅炉的热效率。

工业锅炉的热效率一般不应低于表2-13的规定。

表2-13 工业锅炉的热效率

三、正平衡测试法

正平衡测试法又叫直接测试法,是直接测出单位时间内的燃料消耗量,假定完全燃烧,计算其燃烧应放出的全部热量Q ydw,同时测算出介质输出的有效利用热量Q1,然后按上述表达式(2-6)计算出锅炉热效率η。

此法测定的优点是锅炉出力和燃料消耗量容易测准,测试方法简单。缺点是不能找出影响热效率的因素,因此提不出如何改进的措施。

(一)蒸汽锅炉的测试

式中:η——正平衡法测试的蒸汽锅炉热效率,%;

D——锅炉的实测蒸发量,kg/h;

i——锅炉在工作压力下,干饱和蒸汽的焓值或过热蒸汽的焓值,kJ/kg;

i——锅炉给水的焓值,kJ/kg;

B——实际测出每小时燃料消耗量,kg/h;

Q——燃料的低位发热量,kJ/kg。

用上式得出的是锅炉的毛效率,因为没有考虑锅炉设备的自耗能量(包括自用蒸汽和电耗),仅作为一般检测时用。在全面分析和与其他锅炉比较测试时,应将锅炉设备的自耗能量考虑进去,这时所测得热效率,称为锅炉的净效率。

(二)热水锅炉的测试

式中:G——锅炉的循环水量,kg/h;

t——锅炉出口热水温度,℃;

t——锅炉进口热水温度,℃;

B——实测每小时燃料消耗量,kg/h;

Q——燃料低位发热量,kJ/kg。

上面我们已经讲过,正平衡法找不出影响锅炉热效率的因素,那么锅炉有哪些热损失、损失有多大呢?这些我们可从下面所讲的反平衡测试法中得到解答。

(三)反平衡测试法

反平衡测试法是通过测定锅炉的各项热损失的百分数,然后按表达式(2-7)进行计算,来确定锅炉热效率的方法。

反平衡测试法可以找出锅炉的各项热损失,从而对锅炉进行全面的评价以利于改进。在同一台锅炉上,正平衡法和反平衡法两种测试方法测得的锅炉热效率可互相比较验证,如果两者比较接近,则说明测试结果可靠。

第十节 锅炉用钢

锅炉受压元部件,如锅筒、集箱和受热面管子等,都处于较高的压力和温度的情况下工作,而且时刻受到火焰和烟气的烘烤和冲刷,以及锅水和烟气中有害物质对钢材的侵蚀,其工作条件相当恶劣。因此,对锅炉用的钢材要求比较严格,其性能好坏是能否保证锅炉安全运行的基础,《锅炉安全技术监察规程》中对锅炉用钢的特殊要求和钢种钢号等作了明确而严格的规定。

一、规定的强度

规定的强度是指在使用期限内,钢材在外力作用下不破坏的能力。锅炉受压元件所用钢材的强度,根据受压元件工作温度的不同而考核的指标也有所有同。在工作温度低的情况下,只用短期强度特性来考核,如常温下的抗拉强度σb,常温和工作温度下屈服点σS、σtS。在工作温度较高时,除用短期强度特性考核外,还要用长期强度特性来考核,如蠕变极限或持久强度。

1.短期强度特性

在较低的使用温度下,如碳素钢、低碳锰钒钢的使用温度不超过350℃,低合金耐热钢的使用温度不超过400℃。钢材的强度特性与承载时间无关,钢材的变形仅与外力大小和温度高低有关。在这些温度范围内,钢材受外力作用后,如应力小于屈服点,钢材仅产生弹性变形;如应力达到屈服点,除产生弹性变形外,还产生一定的塑性变形,而这些变形只要应力不变,变形值也不变,这种现象称为短期强度特性。用以反映钢材短期强度特性的指标有常温工作压力下的抗拉强度σb、σtb和屈服点σs、σts。如果钢材使用温度低于上述温度范围,用短期强度特性考核钢材完全可以满足强度要求。

2.长期强度特性

在高温条件下,如碳素钢、低碳锰钢、低碳锰钒钢的使用温度超过350℃,低合金耐热钢的使用温度超过400℃,钢材的短期强度特性已经不能完全反映钢材的真实强度特性。在高温条件下,钢材因受外力作用而产生的变形,不但与受力大小、温度高低有关,而且随着时间的增加,将不断出现塑性变形,时间越长,积累的塑性变形越大,甚至破坏,此种现象称为长期强度特性。

表示长期强度特性采用以下两个指标。

(1)蠕变极限在。某一较高温度下,在规定的工作时间内,引起允许的总蠕变变形的应力称为蠕变极限。在高温条件下,钢材在恒定的应力应用下,随着时间的延长,塑性变形量也随之增加的现象称为蠕变。不同钢材发生蠕变的温度不同,发生蠕变的温度称为蠕变起始温度。碳素钢、低碳锰钢、低碳锰钒钢蠕变起始温度为350℃,低合金耐热钢蠕变起始温度为400℃。

(2)持久强度。在某一较高温度下,在规定的工作期限内,引起蠕变破坏时的应力称为持久强度。蠕变极限和持久强度都是反映钢材长期强度特性的指标。两者的区别在于,前者是引起变形的因素,而后者是引起破坏的因素。处于高温下的管道和管子,对于蠕变要求不严,但必须保证在使用期限内不破坏。

在高温条件下,不但要考虑钢材的短期强度特性,还要考虑钢材的长期强度特性。

二、规定的伸长性和韧性

1.钢材的伸长性

制造锅炉受压元件的钢材应具有变形而不破坏的特性,也就是钢材的塑性要比较好。钢材的塑性指标用钢材的伸长率和断面收缩率来表示。伸长率是试棒拉断后的伸长量与试棒原长之比,断面收缩率是试棒拉断后的横截面积的减少量与未拉断时的横截面积之比。伸长率和断面收缩率越大,说明钢材的伸长性越好。

2.规定的韧性

韧性是衡量锅炉钢材性能的又一重要指标,是反映钢材发生脆性破坏的指标。韧性用冲击值豳来表示。冲击试验过程是裂纹发生与发展的过程。在冲击试验过程中,如果钢材先发生塑性变形,则裂纹发展速度下降,冲击韧度高,韧性好。反之则冲击韧度低,韧性差。钢材的冲击韧度是以三个试检的冲击韧度的平均值作为钢材的韧性指标。对于锅炉用的钢材,不但要求保证常温冲击韧度,还要保证一定的时效冲击韧度。

三、良好的可焊性

锅炉受压元件与受压元件的连接,绝大多数采用焊接方法。因此要求锅炉用钢材应具有良好的可焊性。可焊性对于锅炉产品质量是非常重要的。钢材的可焊性是表示在焊接过程中及焊接后发生裂纹的倾向性。易发生裂纹的钢材的可焊性差,不易发生裂纹或不发生裂纹的钢材可焊性好。钢材的可焊性与钢材的化学成分、力学性能有关,也与焊接材料及工艺方法有关,评定钢材的可焊性一般包括两个方面。

1.工艺可焊性

主要是指焊接接头出现各种裂纹的可能性,也称抗裂性。

2.使用可焊性

主要是指焊接接头在使用中的可靠性,包括焊接接头的力学性能及其他特殊性能(如耐热、耐腐蚀、抗疲劳等)。

第十一节 锅炉型式和系列

一、工业锅炉参数系列

对于生活用、工业用固定蒸汽锅炉,其基本参数见表2-16。对于生活用、工业用固定式热水锅炉,其基本参数见表2-17。

表2-16 蒸汽锅炉基本参数

表2-17 热水锅炉的基本参数

二、工业锅炉型号编制方法

工业锅炉的型号编制方法按JB/T1626-2002《工业锅炉产品型号编制方法》规定执行。工业锅炉(电加热锅炉除外)产品炉型号由三部分组成,各部分之间用短横线相连。图2-8所示为我国工业蒸汽锅炉产品型号组成示意图;图2-9所示为我国热水锅炉产品型号组成示意图。

图2-8 工业蒸汽锅炉产品型号组成示意图

图2-9 热水锅炉产品型号组成示意图

型号的第一部分表示锅炉本体形式、燃烧设备形式或燃烧方式和额定蒸发量。共分3段,第一段用两个大写汉语拼音字母代表工业锅炉本体形式,见表2-18和表2-19;第二段用一个大写汉语拼音字母代表燃烧设备形式或燃烧方式,见表2-20;第三段用阿拉伯数字表示蒸汽锅炉额定蒸发量为若干t/h(热水锅炉额定热功率为若干MW)。

表2-18 锅壳锅炉本体形式代号

表2-19 水管锅炉本体形式代号

表2-20 燃烧设备形式或燃烧方式代号

型号的第二部分表示介质参数。对蒸汽锅炉分两段,中间以斜线相连,第一段用阿拉伯数字表示额定蒸汽压力为若干“MPa”;第二段用阿拉伯数字表示过热蒸汽温度为若干“℃”,蒸汽温度为饱和温度时,型号的第二部分无斜线和第二段。对热水锅炉分三段,中间以斜线相连,第一段用阿拉伯数字表示额定出水压力为若干“MPa”;第二段、第三段分别用阿拉伯数字表示额定出水温度和额定进水温度为若干“℃”。

型号的第三部分表示燃料种类。用大写汉语拼音字母代表燃料品种,同时用罗马数字代表同一燃料品种的不同类别与其并列。如同时使用几种燃料,主要燃料放在前面,中间以顿号隔开。见表2-21。

表2-21 燃料种类代号

三、电加热锅炉产品型号编制方法

电加热锅炉产品型号由两部分组成,各部分之间用短横线相连。图2-10所示为我国电加热锅炉产品型号组成示意图。

型号的第一部分表示锅炉本体形式和电加热锅炉代号及锅炉容量。共分3段,第一段用一个大写汉语拼音字母表示锅炉本体形式,锅炉本体形式分卧式和立式两种,用W代表卧式,用L代表立式;第二段用两个大写汉语拼音字母DR表示电加热锅炉代号;第三段用阿拉伯数字表示蒸气锅炉的额定蒸发量为若干“t/h”或热水锅炉的额定热功率为若干“MW”。各段连续书写。

型号的第二部分表示锅炉的介质参数。蒸气锅炉用阿拉伯数字表示蒸气锅炉额定蒸气压力为若干“Mpa”;热水锅炉分三段,各段之间以斜线相连,第一段用阿拉伯数字表示额定出水压力为若干“Mpa”,第二段和第三段分别用阿拉伯数字表示出水温度和进水温度各为若干“℃”。

四、汽水两用工业锅炉产品型号编制方法

工业锅炉如为蒸气和热水两用锅炉,以锅炉主要功能来编制产品型号,但在锅炉名称上应写明“汽水两用”字样。

工业锅炉型号举例。

1.DZL4-1.25-WⅡ

表示这台锅炉是单锅筒纵置式链条炉排锅炉,额定蒸发量为4t/h,额定蒸汽压力1.25MPa,额定蒸汽温度为饱和温度,燃用二类无烟煤。

2.SHL20-2.5/400-AⅡ

表示这台锅炉是双锅筒横置式链条炉排锅炉,额定蒸发量为20t/h,额定蒸汽压力为2.5MPa,额定蒸汽温度为400℃,燃用二类烟煤。

3.QXI1.4-0.7/130/70-Y

表示这台锅炉是强制循环室燃热水锅炉,额定供热量为1.4MW,额定供水压力0.7MPa,额定出口热水温度为130℃,额定回水温度为70℃,燃用油。

4.LDR0.5-0.4型锅炉

LDR0.5-0.4型表示立式电加热锅炉,额定蒸发量为0.5t/h,额定蒸汽压力(表压力)为0.4MPa的饱和蒸汽锅炉。

五、电站锅炉系列

表2-22 我国中压以上电站锅炉系列

六、电站锅炉型号编制方法

电站锅炉的型号,目前采用三组字码表示,第一组字码表示锅炉制造厂厂名的汉语拼音缩写,例如:HG表示哈尔滨锅炉厂;SG表示上海锅炉厂;DG表示东方锅炉厂;BG表示北京锅炉厂;WG表示武汉锅炉厂;第二组分形形式的字码,分子表示锅炉容量,分母表示蒸汽压力。第三组字码表示产品的生产设计序号。

电站锅炉型号举例:HC-120/3.82-4型锅炉表示的是哈尔滨锅炉厂生产的,容量为120t/h,过热蒸汽压力为3.82MPa,第四次设计。

武汉市锅炉压力容器检验研究所
作家的话
去QQ阅读支持我
还可在评论区与我互动