第4章 简历的设计
简历是面试过程中必不可少的一份材料,是简明扼要地对个人学历、工作经历、业务能力及其他有关情况做出的书面介绍。简历写得好坏将直接关系到应聘者是否能进入下一轮的角逐。因此简历的设计至关重要,需要应聘者认真地去设计和准备。
4.1 了解简历求职过程图解
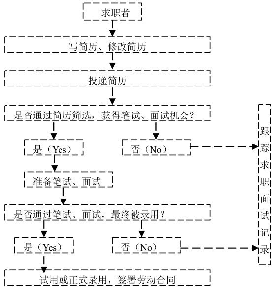
求职者简历是展现自己的第一幕舞蹈,完美的简历就像一出无声的舞剧在静静展示你个人独特的魅力,让用人单位看到你的出色与优势。
简历是对个人学历、经历、特长及其他相关情况所做的简明扼要的书面介绍。简历是招聘单位和应聘者当中的桥梁,是企业决定录用与否的重要评价工具。图4.1是求职者通过简历求职过程的图解。
图4.1 求职者通过简历求职过程图解
4.2 简历范例
一份合格的简历主要应包括以下内容,如表4.1所示。
表4.1 一份合格简历的主要内容
4.2.1 求职简历范例
如果自己没有设计简历的经验,就应该多参考一些他人的简历。下面通过一份简历,让大家了解简历的基本组成。
求职简历
【个人简介】
姓名:林纾明
性别:男
出身年月: 1981-09-29
现居住地:北京
学历: 硕士
毕业院校:北京工业大学
联系方式:131543958081
E-mail: 109091@mingrisoft.com
【求职意向】
Java程序员
【教育背景】
2006/09—2008/03:北京工业大学| 计算机科学与技术 | 硕士
2001/09—2005/06:北京工业大学 | 计算机科学与技术 | 本科
【工作经历】
2007/12—至今:北京明日科技有限公司 | 研发部 | 研发工程师
系统集成与开发|外商独资| 规模:200~999人 | 8001~10000元/月
主要负责为客户设计集成方案,并付诸实施。开发多个医院信息系统,如RIS(放射科信息系统)、HIS(医院信息系统)、PACS(图像存储传输系统)等。用到的主要技术有Web Service、Socket、数据库中间表/存储过程、COM组件等。
2004/12—2007/12:北京智晨科技有限责任公司 | 研发 | 集成框架设计师
计算机软件 | 民营 | 4000~6000元/月
参与政府电子政务系统的开发与维护。主要开发项目有数字申报平台开发、网络办公管理系统、电子交易系统EC、某市及各区县值守应急系统。用到的主要技术为EXT+Struts2+Spring+JPA。
【项目经历】
2010/03—2010/08:HIS(医院信息系统)
开发工具:LINUX+JDK1.5+ORACLE10G+TOMCAT6。
责任描述:负责产品设计,主要技术实现。以医院主要业务及任务书功能为核心,为客户提供展业支持。主要架构为Struts2 + Spring + Hibernate + IBatis,前台为JSP+jQuery。
2008/12—2009/12:数字申报平台开发
开发工具:Windows+Oracle10G+JDK1.5+WeblogI10
责任描述:参与底层数据库的设计分析,数据抽象;负责UI界面的设计开发,以及对数据的读取。
项目描述:构建一个通用的申报平台,以适应不同的业务需求,提高应用的易用性和交互性,降低开发成本和维护成本。
2007/09—2008/12:PACS(图像识别仿真系统)
开发工具:JSP+DWR+Struts+Hibernate+Spring+AXIS。
责任描述:负责图形图像处理的工作,编写底层的基础库,图形图像算法的研究。
项目描述:数字医疗图像实验室参与医学内窥镜图像处理。
主要使用VTK对病灶进行仿真。
【语言能力】
英语:读写能力精通 | 听说能力熟练
【专业技能】
J2EE编程 | 熟练 | 70个月
Struts,Spring,Hibeernate,Ejb | 熟练 | 36个月
Oracle和MySql数据库 | 熟练 | 36个月
Jbuilder和Eclipse开发工具 | 熟练 | 36个月
AJAX,JQUERY,DWR技术 | 精通 | 30个月
Android平台的软件开发 | 熟悉 | 12个月
【证书】
2006/10 SUN认证Java程序员
2005/06大学英语四级
【自我评价】
本人性格开朗、为人诚恳、乐观向上、兴趣广泛,具有强烈的工作责任心,有良好的沟通能力和团队合作精神、承压能力;学习能力强,优秀的逻辑思维能力与自我管理能力;拥有较强的组织能力和适应能力,并具有较强的管理策划与组织管理协调能力。
4.2.2 简历要素
要写好简历,就要了解简历的各个要素。一份完整规范的简历包括个人基本信息、求职目标、工作经历、教育背景、获奖及荣誉、技能及证书六大内容。简历以“简”为首要原则,所以在制订过程中应尽量删减与应聘职位不相关的内容。同时,为了避免简历空洞无物,尤其是对无工作经验的求职者来说,则要从各个方面挖掘与工作相关的信息,所以简历内容又要尽量丰富。
1.个人基本信息
个人基本信息方面,一般包括姓名、住址、联系电话、出生年月日、婚姻状况、电子信箱等信息,其他诸如身体状况、血型、身高、兴趣、爱好、性格、身份证号、家庭详细地址等最好不写。这样一方面会透漏自己的隐私,造成安全隐患;另一方面,太多的个人信息并不会引起招聘人员更多的关注,有时反而会使其反感。
样例1 通用格式
刘明宇
男,1985年3月生,未婚
广东省广州市中山路9086号130022
2年工作经验,13844070***(手机)
E-mail:lanyun***@163.com
样例2 表格信息,适合国企、政府单位
样例3 外企格式
刘明宇
广东省广州市中山路7186号130022
13844070***(手机)
E-mail:834948***@qq.com
2.教育经历
教育经历要分为学历教育、职业教育两部分。其中学历教育包括大学或研究生时期的就读时间、学校名称、所学专业、学位、外语及计算机掌握程序等信息;职业教育部分主要是毕业后曾参加的培训班的内容,包括就读时间、培训内容。填写这两方面的教育背景,前提是要与应聘职位相关。
如果你是名牌大学毕业生,那就尽量突出你毕业的学校;若是你所学的专业与应聘的工作内容非常对口,那就尽量突出你的专业背景;如果你学历背景没有优势,那就想方设法在经验上胜人一筹,好好挖掘自己的经验,比如你参与过的所有社会实践、实习活动、所研究过的课题等,尽量找出那些足以证明你的经验优势的信息来。
样例1 简练格式
教育经历
2009/09—至今:长春理工大学 | 计算机科学与技术 | 硕士
2002/09—2006/07:吉林大学 | 计算机科学与技术 | 本科
样例2 一般格式
教育经历
毕业学校:北京科技大学 时间:2005-09—2009-06
专 业:计算机网络 学历:本科
专业描述:在大学学习网络工程专业,课余时间自学软件编程,2007年开始使用C#语言
培训经历
培训时间:2010.12—2011.5
培训机构:北京卓越培训中心 培训内容:Java及相关、日语
3.工作经历
工作经历是简历的重头戏。广义上讲,不管求职者从事的是全职的工作还是兼职的工作,是有薪的工作还是义务的工作,是校园实习还是社会实践,是课题经验还是项目经验,都可以算是工作经验。
求职者需要做的是从众多的工作经历中选择与应聘职位的能力要求密切相关的经历,使简历既能突出自己的亮点,又能保证内容的充实。假设招聘的职位是高级程序员,如果简历中没有体现出足够的研发资历(如5~8年),那么这份简历则很容易被忽略。HR也会重点查看应聘者在之前公司所担任的职位,然后和当前面试应征的职位做一个比较。如果填写了薪水,HR会重点关注,薪资可以从侧面体现应聘者的水平。
样例
工作经历
2010/11至今:南京华苏科技 | 研发部 | 项目经理
计算机软件、500~999人、8001~10000元/月
负责移动物联网资产管理,电信物联网安全管理项目调研、设计与管理。
2008/4—2009/7:中太数据通信南京分公司 | 网管产品部 | 高级软件工程师
计算机软件、民营、100-499人、6001~8000元/月
担任SE,组长,从事电信网管产品的需求分析调研,提出技术
解决方案,详细设计与开发,使用Java、Swing开发前台Web与GUI。目前已参与并完成网通与联通的几个版本的开发。
2007/1—2008/4:上海易宝软件南京分公司 | 项目经理
计算机软件、外商独资、100~499人、4001~6000元/月
担任SE,项目经理,讨论需求,提出技术解决方案,制订项目计划,分配任务等。
1.参加XSLT_XML_BILL项目开发(主要华为海外账单定制与生成,条码绘制,Java+XSLT+XML+XSLT_FO+SVG)。
2.华为智能网BILL项目的测试,写测试用例,执行测试。
3.ECare与积分管理(Java+EJB),担任项目组长与系统分析师,并开发积分规则管理与账单显示积分模块。
样例
工作经历
2009-08—2009-09
公司名称:郑州东方科技集团
职位名称:软件工程师
工作描述:为河南移动做bi,主要负责bass的后期维护及系统升级
2006-03—2009-06
公司名称:郑州新月软件公司
职位名称:软件开发
工作描述:完成GPS软件模块的相关设计、编码与测试工作。在美工配合下独立完成网站的
4.项目经历
没有业绩支撑的职责描述是没有说服力的。对于有经验的求职者其业绩主要体现在项目中,可以具体列出自己负责的模块、成功案例和所受奖励等信息。需要注意的是,真实是一切的前提,谎言一定会被识破。如果个人简历中有编造的内容,那么应聘者一定会失去所有推荐的机会。
样例 简练格式(有经验)
项目经验
2010/03 – 2010/08:新华保险展业支持系统
软件环境:ECLIPSE3 + WIN7
硬件环境:集群服务器
开发工具:Struts2+Spring+Hibernate+Ibatis,前台为JSP+jQuery
责任描述:负责产品中心、产品维护、展业管理等模块的开发工作。
项目描述:新华保险展业支持系统,以产品试算及建议书功能为核心,为客户提供展业支持。
5.其他
对于刚毕业的大学生,其主要业绩可以体现以下两方面内容:
● 荣誉及奖励,这是应届毕业生应着重列出的内容,如在校期间获得的荣誉、奖学金,参加的各项校园活动和比赛等,这些都有可能成为简历的亮点。
● 技能及证书,包括外语水平、计算机能力、各项认证考试、从业资格培训等证书,只要与应聘职位密切相关,都可以在简历中着重提出。
样例
证 书
2004/07:大学英语四级
2008/06:大学英语六级
语言能力
英语:读写能力精通 | 听说能力熟练
专业技能
Java | 熟练 | 80个月
Oracle | 良好 | 60个月
C++ | 一般 | 60个月
SQL Server | 熟练 | 60个月
Sybase | 一般 | 6个月
兴趣爱好
各种体育运动,擅长篮球、乒乓球、游泳
4.3 一份好简历的基本要求
简历是求职过程中的重要工具,需要每位求职者精心准备。设计时应注意以下原则。
1.内容真实客观
简历应该据实描述,避免夸大或掩盖。不要试图编造工作经历或者业绩,谎言不会让你走得太远。多数的谎言在面试过程中就会被识破,更何况许多大公司(特别是外企)在提供OFFER前会根据简历和相关资料进行背景调查。
2.言简意赅,避免简历过长
简历重在“简”,通常2页为宜。如果简历过长,反而会掩盖简历中的优势内容。同时要注意把最相关、最能体现个人优势的信息放在第1页。一般来说,学习经历最好从大学开始,尽量不要将复印的成绩单、荣誉证书等附在简历后面。
3.重点突出,强调成就
简历一定要重点突出。根据企业和职位的要求,巧妙突出个人能力和成绩,尤其是工作经历中取得的成绩和证书。
4.不要过分谦虚
在简历中不要过分谦虚,没有人会有更多的时间来慢慢了解你。如“个人自信心不强”、“缺乏工作经验”等不要体现在简历上。
5.简历不要太花哨
简历不是比谁设计得漂亮,而是比谁更能突出个人的优势,所以简历不要采用花花绿绿、太过花哨的设计。通常面试人员阅览一份简历的时间不超过30秒,如果太过花哨,反而会影响面试官了解你所具有的价值。
6.明确求职职位
简历一定要明确求职职位,并根据申请职位突出个人优点。求职方向不要过滥,求职职位不要过多。
7.根据实际情况提出薪水要求
对于没有经验的大学生,最好不要在简历中提出薪水要求。对于有经验的开发人员,根据自己的实际能力,可以提出自己的薪水要求,但避免出现薪水过高或过低的情况。如果薪水要求过高,会让企业感觉不值得;如果提出的薪水过低,会让企业认为你没有能力。
8.附上求职信
一份好的简历,如果附上一封言简意赅的求职信,那将大大提高求职概率。不要认为这是多此一举,这恰恰会让企业觉得你是认真对待这份工作的。
9.简历不要出现低级错误
简历写好后,一定要认真检查是否存在文字、格式、标点等方面的错误。如果这方面出现错误,会让用人单位认为你是一个不用心的人,工作不会做好。所以简历写完后最好让身边的朋友帮忙检查一下。
4.4 简历的投递
找工作过程中,简历的投递是非常重要的一环,因为只有通过正确的渠道投递自己的简历,才有可能让企业认识你,进而对你进行面试。本节对简历的投递进行详细讲解。
4.4.1 投递简历前的检查
现代企业越来越强调沟通能力,简历是你与招聘单位的第一次沟通,你的目的是让对方认识和接收你,单位的目的是了解你,所以简历的质量在一定程度上反映出求职者的水平。
陈述工作经历简练明确,使用职业化的语言,避免出现细节错误,这些都能给招聘人员留下良好的印象,所以在投递简历前一定要做细心的检查。简历要检查的项目大体总结如下:
● 核对联系电话、邮件及联系地址。
● 求职目标与申请职位吻合。
● 不要出现错别字。
● 工作职责描述是否清晰。
● 工作业绩成果是否运用数据陈述。
● 所有信息要客观真实、准确无误。
● 语言是否简明,使用职业化语言,勿夹杂口语。
4.4.2 电子邮件投递
随着互联网的普及,使用电子邮件投递简历越来越普遍。使用电子邮件投递简历需要注意几个方面的细节,具体说明如表4.2所示。
表4.2 电子邮件投递简历需要注意的细节
现在很多专业招聘网站提供了大量的招聘信息,这些网站与大公司合作,发布最新的招聘信息,很多公司直接通过这些网站提供在线职位申请,同时提供电子邮件简历在线投递。下面推荐目前最强势的3个招聘网站:
● 中华英才网:www.chinahr.com。
● 前程无忧:www.51job.com。
● 智联招聘:www.zhaopin.com。
4.4.3 参加招聘会投递
招聘会是目前人才交流招聘最普遍的一种形式。求职者参加招聘会的主要目的是展示自己、推销自己、赢得面试。招聘会不仅具有区域性、行业性和现场性等特征,而且求职者能与用人单位面对面接触,所以招聘会也是求职者通过投递简历获得工作的重要渠道之一。具体来讲,招聘会又可细分为以下三种类型:
● 企业举办的校园招聘会。
● 大专院校举办的招聘会。
● 人才市场举办的招聘会。
很多院校的就业指导中心在每年年末都会组织举办招聘会,用人单位进入学校租用招聘会场,求职者现场投递简历。这与人才市场举办的招聘会并无实质区别,只是对应届毕业生求职更有利。而人才市场举办的招聘会范围更加广泛,还可以细分为综合招聘会、行业招聘会和专业人才招聘会。由于求职者可以从招聘会上获得更多、更新鲜的企业和职位信息,参加人才市场举办的招聘会一直是求职者重要的求职途径之一。
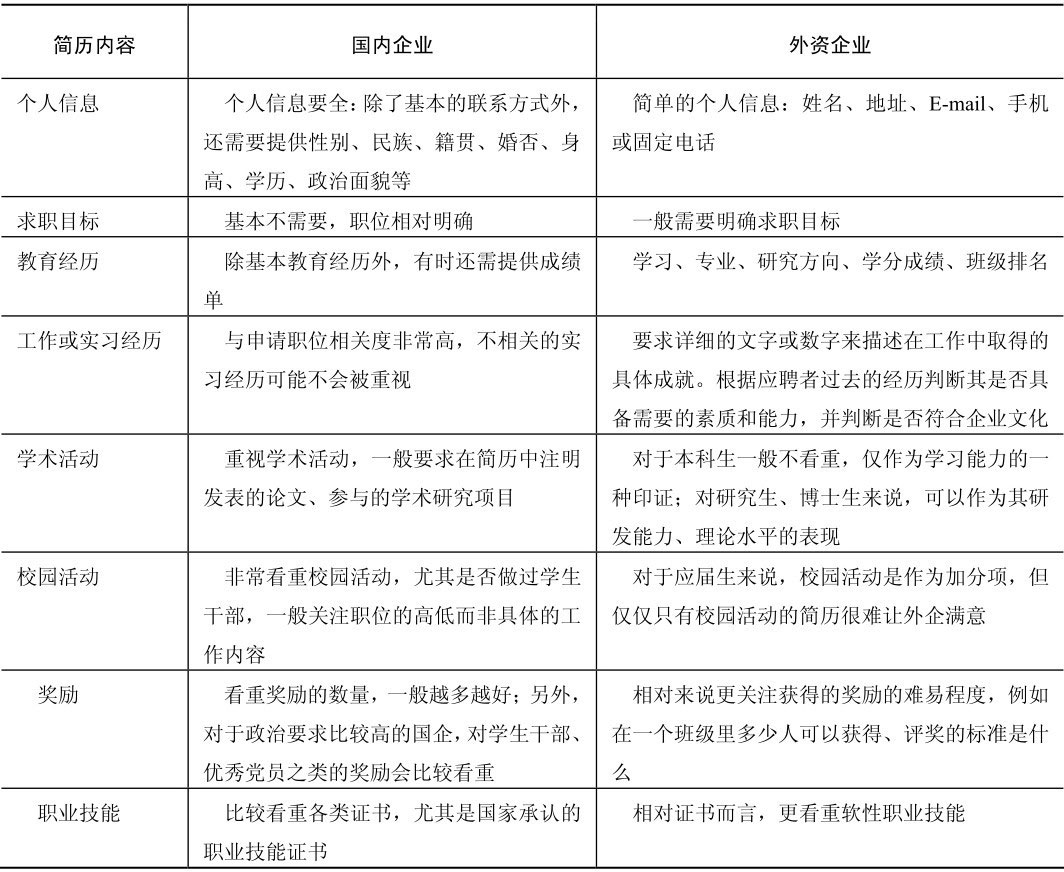
4.5 企业筛选简历的标准
不同类型的企业,简历筛选的标准也不同。表4.3是关于国内企业、外资企业简历筛选的分析,希望对求职者有所帮助。
表4.3 国企简历和外企简历的遴选标准