电磁炉故障检修思路与电路图集最新章节目录

三、同步电路

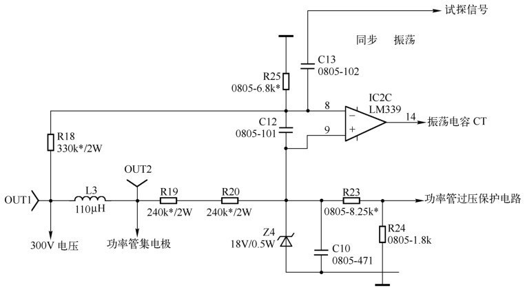
电路分析:同步电路如图1-4所示。该电路由集成电路IC2 C及外围元器件组成。300V电压经电阻R18、R25分压加到IC2 C的8引脚。功率管集电极电压经电阻R19、R20、R23、R24分压加到IC2 C的9引脚,C10、C12为高频滤波电容,Z4为稳压管,C13为检锅试探信号输入电容。该电路从LC振荡电路中检测出同步方波脉冲信号控制驱动脉冲,使功率的工作状态与加热线盘的工作状态保持协调同步。当功率管截止时,功率管集电极上的电压大于300V电压,经同步电阻分压,使IC2 C的9引脚电压大于8引脚电压,14引脚输出高电平经C7耦合使IC2 D的10引脚电压大于11引脚电压,内部比较器翻转,13引脚输出低电平,驱动电路不工作,功率管控制极因无驱动电压而维持截止状态;当功率管饱和导通时,功率管集电极上的电压小于300V,经同步电阻的分压,使IC2 C的8引脚电压大于9引脚电压, 14引脚输出低电平,经C7耦合,使IC2 D的10引脚电压小于11引脚电压,内部比较器截止,13引脚输出高电平,驱动电路工作,功率管控制极得到驱动电压而维持饱和导通状态。从上述过程中可以看出,同步电路检测出的控制信号能使功率管的工作状态与LC振荡电路的工作状态保持协调同步。

图1-4 同步电路

故障特征:在同步电路中电阻R18阻值变大,使IC2 C的8引脚电压过低,导致电磁炉不检锅、不加热;电阻R19、R20阻值变大或开路使IC2 C的9引脚电压过低,使同步电路失控而导致功率管控制极所加脉冲前沿与集电极峰值脉冲消失的后沿失去同步,功率管因高电压、大电流而烧坏;电容C12、C10容量变小,使电磁炉工作时发出尖叫声;C10、Z4击穿可导致功率管击穿损坏;电容C13损坏会使电磁炉出现不检锅,集成电路IC2 C性能不良损坏会使电磁炉出现不检锅、不加热,严重时会导致功率管击穿短路。

孙运生编著
作家的话
去QQ阅读支持我
还可在评论区与我互动