电磁炉故障检修思路与电路图集最新章节目录

二、LC振荡电路

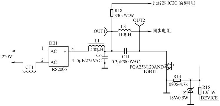
电路分析:LC振荡电路如图1-3所示。该电路由桥堆DB1、扼流圈L1、滤波电容C6、高频谐振电容C11、加热线盘L3及功率管IGBT1等元器件组成。该电路的主要作用是将220V电压整流后变成300V左右的直流电压,并将该电能以磁能形式储存在加热线盘上与锅具产生的涡流对锅具进行加热。当功率管的控制极为高电平时,功率管饱和导通,此时300V电压经加热线盘和功率管到地形成回路;当功率管的控制极为低电平时,功率管截止。由于加热线盘具有电感特性,使流过加热线盘中的电流不能突变,加热线盘中的电流向谐振电容C11充电;当加热线盘中的能量全部转移到电容C11上时,充电电流变为零,电容C11两端的电压最高,即功率管的集电极上的电压为电源电压与峰值脉冲电压之和,此时电容C11上的电能经加热线盘反向放电;当谐振电容C11上的能量全部转移到加热线盘上时,加热线盘中的反向电流最大,即功率管的集电极上的电压最低且接近于零,由于功率管内部阻尼管的存在,加热线盘中的能量不能向谐振电容C11反向充电,而是经滤波电容C6、阻尼管放电;当加热线盘中的能量全部消失时,功率管的控制极又加有高电平,功率管饱和导通,加热线盘中有电流通过。如此重复上述过程,便在加热线盘与谐振电容C11之间形成高频振荡。

图1-3 LC振荡电路

从上述过程中可看出:

(1)在高频振荡电路的一个周期中,只有功率管饱和导通时加热线盘中才产生电流,并以磁能的形式对锅具加热,功率管的导通时间越长,加热线盘中流过的电流越大,即电磁炉的加热功率越大,故若需要调节电磁炉加热功率的大小,只需调节功率管的导通时间,即调节功率管控制极的脉冲宽度即可。

(2)在LC振荡电路的半个周期内,即加热线盘中的能量全部转移到谐振电容上时,也是出现峰值脉冲电压的时间,同时也是功率管的截止时间。在这期间,功率管控制极未加上开关脉冲,从原理可知,这个时间关系不能错位。若功率管集电极上的峰值脉冲还没有消失,而功率管控制极上的驱动脉冲已提前到来,会出现高电压、大电流而使功率管烧坏。要保证功率管安全工作,必须保证功率管控制极所加开关脉冲的前沿与集电极峰值脉冲消失的后沿保持协调同步。

故障特征:在LC振荡电路中,桥堆DB1、扼流圈L1的引脚虚焊会使加到功率管集电极上的电压不稳定,而导致功率管击穿损坏;桥堆DB1、扼流圈L1的引脚与电路板开焊会使功率管集电极无300V工作电压而导致电磁炉不检锅、不加热;桥堆性能不良会使输出电压低于300V,使功率管损耗增大而损坏;300V滤波电容C6的容量下降或变质会使电磁炉在大功率下出现间歇性加热,严重时会导致功率管击穿损坏;高频谐振电容C11容量变小或变质,电磁炉会出现不检锅、加热缓慢或烧功率管等现象;加热线盘损坏电磁炉会出现加热功率小、不检锅、烧功率管等现象;桥堆自身击穿会使熔断器过流烧坏;功率管在电磁炉中的故障率最高,现象为击穿、短路过后电流会造成桥堆DB1或熔断器烧坏;功率管控制极所接电阻R14阻值变大或开路会使功率管击穿损坏;R15阻值变大或开路会使电磁炉出现不检锅、不加热;稳压管Z1击穿漏电会使电磁炉不检锅、不加热。

孙运生编著
作家的话
去QQ阅读支持我
还可在评论区与我互动