电磁炉故障检修思路与电路图集最新章节目录

十四、风扇驱动电路

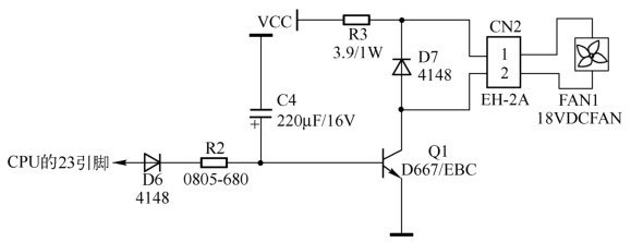
电路分析:风扇驱动电路如图1-15所示。该电路由D6、R2、C4、Q1、D7、R3等元器件组成。该电路的作用是驱动风扇转动,将电磁炉内部元器件的工作温度降低,保证电磁炉内部元器件在正常的温度下工作。电磁炉加电开机后,CPU接收到面板按键操作指令,23引脚输出高电平风扇驱动电压,此电压经D1、R2后加到Q1的基极,Q1饱和导通,18V电压经R3、风扇电动机Q1在风扇电动机内产生电流,风扇电动机便转动。

图1-15 风扇驱动电路

故障特征:在风扇驱动电路中,D6、R2阻值变大,电容C4击穿漏电,会使CPU输出的风扇驱动电压不能加到Q1的基极,Q1因不能饱和导通而使风扇不转;Q1击穿会使电磁炉加电后风扇转动;Q1断路将切断风扇电动机形成电流回路而风扇不转动;D7击穿使18V电压不经过风扇电动机线圈加到Q1上,风扇电动机因无电流经过而风扇不转;电阻R3阻值变大或开路,使风扇电动机无工作电压而不转;D7断路或阻值变大,会使驱动管Q1在截止期间击穿损坏;风扇电动机自身损坏同样会造成风扇不转动;风扇不转动或风扇转速慢会引起电磁炉加热几分钟后自动关机。

孙运生编著
作家的话
去QQ阅读支持我
还可在评论区与我互动