电磁炉故障检修思路与电路图集最新章节目录

八、浪涌保护电路

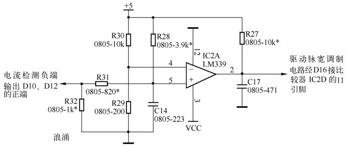
电路分析:浪涌保护电路如图1-9所示,该电路由集成电路IC2 A及外围元器件组成。5V电压经R30、R29分压加到IC2 A的4引脚作为比较器的基准参考电压。电流检测的负端输出电压经R31、R32分压,C14滤波加到IC2 A的5引脚,作为检测信号。R28为IC2 A的5引脚提供基准电压,2引脚外接R27。C17输出的保护信号经D16接IC2 D的1引脚。该电路的作用是当电网出现浪涌干扰时,将PWM脉冲控制电压短路到地使功率管截止不工作,保护功率管不被脉冲干扰损坏。当电网电压正常时,电流检测负端输出在正常范围。IC2 A的4引脚电压小于5引脚电压,内部比较器截止,2引脚输出高电平,不影响 CPU输出PWM脉冲控制电压,电磁炉正常工作;当电网中出现浪涌干扰时,电流检测负端输出电压变小经R31、R32分压使IC2 A的5引脚电压降低小于4引脚电压,内部比较器翻转,2引脚输出低电平经D16将PWM脉冲控制电压短路到地,功率管因无驱动电压而截止,保护功率管不被浪涌脉冲击穿损坏。

图1-9 浪涌保护电路

故障特征:在浪涌保护电路中,电磁炉正常加热时,4引脚基准参考电压小于5引脚取样电压。若4引脚电压过高电磁炉会出现不检锅、不加热或加热慢等现象;若4引脚电压过低,电磁炉会出现功率管击穿现象。正常时,5引脚电压大于4引脚电压。在电网中出现浪涌时,5引脚电压小于4引脚电压,浪涌过后恢复到5引脚电压大于4引脚电压。若5引脚电压始终大于4引脚电压,电磁炉会出现烧功率管现象;若5引脚电压始终小于4引脚电压,电磁炉会出现不检锅、不加热或加热慢等现象。

孙运生编著
作家的话
去QQ阅读支持我
还可在评论区与我互动