第二篇 认识趋势、把握本质:是什么?——从个案到共性:基于现象—主体本质的规律性趋势
第一章 基于横向维度延伸发展的趋势:跨界与定界——拓展性
第一节 从狭义到广义:德国修订实施新《联邦职业教育法》——教育的内涵扩张
姜大源、赵俊梅
案例陈述
职业教育被誉为德国战后经济发展的秘密武器。为给职业教育建构一个有利于其发展的法律空间,早在1969年,德国就颁布了职业教育的基本法——德国联邦《职业教育法》,并给予德国职业教育以“双元制”职业教育这一“正式”名称。1981年,德国又颁布了职业教育的配套法——联邦《职业教育促进法》
。
德国上述两部职业教育的法律诞生之时,正是20世纪世界各主要工业国家经济大发展之际。在这一时期,陆续颁布或修改职业教育法律的国家,除德国之外,还有美国(1963年《职业教育法》)、澳大利亚(1969年《联邦职业培训法》草案)、日本(1969年《新职业训练法》)、意大利(1978年《职业培训法律纲要》)等国。历史的经验充分表明,经济发展对职业人才的迫切需求,是职业教育立法的永恒动力
。
进入21世纪以来,经济全球化导致了经济结构性变革和经济方式的转变。因此,为应对21世纪世界经济发展的新挑战,强化作为提高国家竞争力要素的职业教育的作用,德国更加重视职业教育的法制建设。为适应这一世界性变化,德国一方面从国际视野考虑,力图保持被视作职业教育楷模的“双元制”职业教育体系在世界的领先地位;另一方面从国内角度考虑,力图确保国家层面赋予职业教育已有的法律地位。为职业教育构建一个有益于其发展的外部框架,一直是德国职业教育法制建设的主要诉求,也是职业教育改革的重中之重。
21世纪伊始,德国基于职业教育的改革实践和理论探究,于2004年7月制定了联邦《职业教育改革法》
,决定将1969年颁布的《职业教育法》
和1981年颁布的《职业教育促进法》
合并,制定新的联邦《职业教育法》。经过充分酝酿,在充分总结和升华前述两部法律实施几十年来的经验和成果的基础上,由联邦政府和联邦议会分别制定的《职业教育法》草案,并于2005年1月27日经德国联邦议会、2005年2月18日联邦参院的表决,通过了综合两个草案优点的总修订方案,并于2005年4月1日颁布实施新的联邦《职业教育法》
。2007年4月1日,德国对这部法律又做了部分修改
。
改革与创新,始终是思辨的德国职业教育前进的动力。德国通过立法,对培养了大量技术精湛的技能型人才的“校企合作、工学结合”的德国职业教育,予以法制化、规范化。这一部新的德国联邦《职业教育法》具有四大特点(见图2-1)。
图2-1 德国联邦《职业教育法》四大特点
(一)关于职业教育法律适用范畴的界定:企业职业教育
德国联邦《职业教育法》是职业教育的基本法,而并非教育法的子法。作为一个联邦制国家,德国各州享有文化主权,所有的学校,包括中小学、职业类学校和高等学校,均属于州一级的国家设施,因此各级各类学校教育的立法权,都在州这一级。鉴此,德国没有一个联邦一级的教育法。德国教育领域的立法,除了联邦一级的《高等学校框架法》以外,凡涉及学校的法律均由各州颁布,例如,巴伐利亚州《学校法》,巴登—符腾堡州《职业学院法》等。
然而,作为德国职业教育主体的“双元制”职业教育,由于其不是在学校里独立进行的,而是采取了国家办的职业学校与私人办的企业合作开展职业教育的形式。因此,德国“双元制”职业教育就存在着两个职业教育的实施地点——所谓“双元”地点:一是职业学校这“一元”,它遵循《州学校法》,由州教育部管理;二是具有办学资格的企业,即“双元制”职业教育的另“一元”。由于企业不是传统意义上的国有学校形式的教育机构,这里就出现了一个有意义的现象:其一,企业作为教育机构跨越了仅以学校作为教育机构的传统界定;其二,企业作为生产机构其经营范围是跨域(跨地区、跨国际)而存在的,因而其所实施的职业教育也是跨域的。这就意味着,其在职业教育方面的相关权利与义务,不能仅由州一级予以有限的区域界定,而只能由联邦一级予以跨区域的国家界定。原有的州教育法显然不适用于具有跨域的企业,只能由具有“跨域”职能的联邦政府立法,所以德国职业教育的立法权,在联邦一级
。具有办学资格和资质的企业,其实施职业教育的依据是联邦《职业教育法》。据此,德国《职业教育法》是规范具有职业教育办学资格的企业的法律。
(二)关于职业教育管理机构的法律职权:教育部与经济部
德国职业教育的主管部门,即执法部门,为德国联邦教育与研究部和德国联邦经济与劳动部。所有涉及德国职业教育的法规性文件,例如,对国家认可的“教育职业”(即我国所指的“专业”)目录,以及为每一个“教育职业”配套的《职业教育条例》,都由德国联邦教育与研究部制定,再会签德国联邦经济与劳动部,并由德国联邦经济与劳动部颁布。显见,这表明,职业教育不只是教育部门的事情,而更多与经济部门紧密相关。
按照德国联邦《职业教育法》,企业职业教育的咨询机构为设在全国性行业协会里的职业教育委员会——负责行业职业教育的咨询工作,和设在各州的地方(州)职业教育委员会——负责地方职业教育的咨询工作。
德国联邦教育与研究部通过设在联邦职业教育研究所里的专门的职业教育主管委员会,负责处理涉及国家职业教育的所有重大事务以及具有办学资格的企业在实施职业教育时的相关法律事务,并对其进行业务指导。
(三)关于职业教育实施机构的法律地位:教育企业
德国联邦《职业教育法》是一部适用于具有职业教育办学资格的企业的法律。在这里,所谓具有职业教育办学资格的企业,是指那些根据联邦《职业教育法》的规定并经过职业教育的主管机构——行业协会对其办学资质予以认定的企业。从法律角度看,所有的企业都有资格开展职业培训,然而按照德国联邦《职业教育法》的条款,并非所有的企业都有资格开展职业教育。因为不是所有的企业都具有实施职业教育的资质的,其是否具有举办职业教育资质或资格,要由其主管机构全国性的行业协会及其分支机构予以认定。
但是,一旦这些具备从事职业教育的资格或资质的企业开展职业教育,其法律形态就出现了“根本”的变化:作为有资格或资质从事职业教育的企业,就如同一个公益性的学校一样,必须承担教育的社会责任而绝不允许通过教育来赢利。所以,在德国,凡是具有办学资格的企业,就被称为“教育企业”。这就是所谓“教育企业”的概念。目前,德国有资格实施“双元制”职业教育的企业,大约只占德国企业总数的四分之一。
(四)关于职业教育研究机构的法律功能:研究与协调
将职业教育研究列入联邦《职业教育法》的条款并予以详细地说明,给予德国“联邦职业教育研究所”这一研究机构以法律功能,这在世界各国的职业教育立法中,可谓绝无仅有。在新的德国联邦《职业教育法》中,其第四部分“职业教育研究、规划和统计”专列一条即第84条“职业教育研究的目标”;特别是第五部分“联邦职业教育研究所”共13条,包括:“联邦职业教育研究所(第89条)”、“任务(第90条)”、“职能主体(第91条)”、“主管委员会(第92条)”、“所长(第93条)”、“科学咨询委员会(第94条)”、“残障人问题委员会(第95条)”、“联邦职业教育研究所的经费(第96条)”、“预算(第97条)”、“章程(第98条)”、“人员(第99条)”、“对联邦职业教育研究所的督察(第100条)”、“提供信息的义务(第101条)”。其所涉及的关于联邦职业教育研究所的所在地、任务、组织、机构、经费、章程、人员、督察、义务等,都给出了详细的法律界定。这13条占该法总条目103条的比例高达13%。其中,有三部分内容值得高度关注:
第一,关于设在德国联邦职业教育研究所但却独立运作的三个机构的作用,包括:其一为雇主、雇员、州政府及联邦政府代表组成的“主管委员会”,具有就职业教育重大问题进行投票表决,从而具有“议会性质”的独立职能(独立并高于所长,不受任何所长指令约束);其二为提供科学研究咨询的机构“科学咨询委员会”,它并不直接由所长管辖,组成人员为非职业教育研究所的相关人士;其三为置于主管委员会之下的“残障人问题委员会”,也不直接由所长管辖,组成人员为与残疾人职业教育有关的社会各界代表。这些机构的设立及其职能充分显示了对联邦职业教育研究所职能及其权力的制约、监督和保障。
第二,关于德国联邦职业教育研究所的地位和作用,包括:一是有关研究所任务与职能的规定。根本任务为在联邦政府教育政策的框架内,通过科学研究促进职业教育的研究;其他任务有根据主管部门指示制定职业教育的相关法规、根据“主管委员会”指示开展远程教育。二是有关研究所人事的规定。所长由总统任命,并由总统根据联邦教育与研究部在与所长协商一致后建议任命所长的常务代表、所有研究所的工作人员均为间接公务员或联邦雇员。三是有关研究所经费的规定。研究所的组建及管理经费都由联邦政府拨款,并按预算法进行办理。
第三,关于所有从事职业教育的自然人、法人和管理部门,按照联邦《职业教育法》的规定,应根据联邦职业教育研究所的要求,有义务向其提供开展职业教育管理研究和职业教育研究所需要的相关信息、资料以及满足参观有关机构的要求。例如,德国联邦统计局和各州统计局等机构,应为一年一度发布的“职业教育年度报告”提供数据支持。
规律解读
分析德国近年来围绕职业教育法制建设的这一系列重大行动,其中所蕴涵的哲学思考闪耀着理性的光芒,从中至少可以窥见当代职业教育发展与改革的三个趋势性的重要特征(见图2-2)。
图2-2 德国职业教育的三大趋势性特征
(一)职业教育实施机构的类型扩展:教育企业与职业学校的结合
由于“教育企业”的出现,使得教育机构由学校扩展至企业,从而大大扩展了“教育机构”的内涵和外延。正是这一“扩展”,使得企业这一“元”的办学无法依据学校法——它不是学校却具有教育机构的性质,作为“功利性”的企业却承担了举办教育的公益性的社会责任。这就意味着,这一具有特殊社会形态和特殊功能的非国家设施的“教育机构”——“教育企业”,以其具备教育资格却具有非学校的形式的鲜明特征,突破了传统的纯“学校性”教育机构的界定。
(二)职业教育管理部门的职权扩展:教育部门与经济部门的结合
由于“教育企业”的出现,使得职业教育扩展至企业与学校的合作办学,因而传统的纵向管理的国家职能部门,必须适应这一变化。德国职业教育的法规性文件,都由德国联邦教育与研究部制定,再会签德国联邦经济与劳动部并由后者颁布的法律程序,丰富了国家管理部门职权的横向拓展。这就意味着,传统的教育部门管理学校的模式——强调其教育性;经济部门管理企业的模式——强调其经济性的思维定式,也必须随之而变,应构建教育部门与经济部门的合作管理模式。
(三)职业教育研究机构的功能扩展:教育研究与管理研究的结合
由于“教育企业”的出现,使得德国职业教育研究不再囿于基于学校教育学的课堂、实验室、校内实训基地,而扩展至基于企业教育学的车间、岗位、企业培训中心。德国联邦职业教育研究所既承担企业的教育教学研究,又承担部分国家管理职能及其研究,显现了职业教育微观与宏观研究的结合。这就意味着,学校教育的认知规律与职业发展的成长规律的融合,使得职业教育的教学跨越了传统学校教育学的视域,也使得职业教育的管理跨越了传统的学校管理学的疆域。
结论
德国新的联邦《职业教育法》,通过法律的政策和程序获得相应的资格之后,将赢利性的企业转变为一个为教育做贡献的育人性的“教育企业”,教育机构的范畴因此而由学校扩展至企业。这就使得从传统的狭义的教育机构——职业学校扩充至现代的广义的教育机构——教育企业。德国“双元制”职业教育成功的关键,在于构建了一个成熟的法制化的“校企合作”的办学模式。在这样一个教育企业与职业学校共同办学的“双元制”职业教育体系中,教育企业既执行满足个人教育需求、由教育部门制定、联邦议会批准的联邦《职业教育法》的规定,又遵循满足经济发展需求、由经济部门和教育部门共同制定的《职业教育条例》等各种法规的要求,因而以教育的育人为本,去调控企业的利润为本;以教育的公益指向,去调控经济的功利指向。鉴于此,在德国联邦《职业教育法》以及基于该法制定的各种《职业教育条例》下规范的德国“双元制”职业教育模式,在本质上是一种“教育调节的企业中心模式”,凸显了职业教育整合“功利性”与“公益性”的集成功能。这是职业教育发展与改革进程中的一个大趋势。
第二节 从刚性到柔性:澳大利亚制定国家职业教育发展战略——技能的价值彰显
刘育锋、姜大源
案例陈述
澳大利亚是除欧洲国家,特别是德国之外的职业教育最为成功的国家,对世界职业教育的发展具有很大的影响力。进入21世纪以来,澳大利亚政府职业教育持续而卓有成效的改革,使得澳大利亚的经济发展在世界经合组织(OECD)的成员国中,处于领先地位。
近年来,面对澳大利亚人口年龄老化、国际竞争加剧、技能短缺严重和技术工人缺乏的情况,为培养全球化背景下具有竞争力的澳大利亚人,并且为每个澳大利亚人发挥自己的潜力提供机会,澳大利亚制定了《1998—2003国家策略》和《构建我们的未来:2004—2010年国家职业教育与培训策略》两大国家战略,明确提出了澳大利亚职业教育的指导思想。这就是:为澳大利亚商业服务,使之具有国际竞争力;为澳大利亚人服务,使之具有世界级的知识与技能;为澳大利亚社会服务,使之具有包容性并能够可持续发展。为此,澳大利亚政府进一步指出:“澳大利亚未来繁荣与澳大利亚劳动力技能和生产能力密切相关”,而“澳大利亚要享有持续的低膨胀增长并在全球经济竞争中取得胜利,必须加大对人力资本的投入,建设一支高技能队伍”,因为“这对于澳大利亚经济的未来、未来的繁荣及公民的健康具有重要意义”
。
在此基础上,澳大利亚于2005年制定《使澳大利亚技能化:职业教育和培训的新方向》,并于同年8月颁布《使澳大利亚劳动力技能化法案》
。2006年11月初,澳大利亚召开了全国性的职业教育与培训改革大会,制定了职业教育发展与改革的新政策和性措施。当年各州在此基础上都制定了相应的战略方针和行动计划,例如,维多利亚州出台《技能行动宣言》(Skills Statement Initiatives)
、昆士兰州出台《昆士兰技能发展计划》
。
澳大利亚职业教育的发展与改革,始终以国家的经济政策指向、行业技能需求和全球技能发展为驱动力,着重经济社会发展所需要的各种技能人才的培养,尤其关注紧缺行业、新兴行业的高技能人才的培养
。无论是《1998—2003国家策略》,还是《构建我们的未来:2004—2010年国家职业教育与培训策略》,都一以贯之地“强调就业导向以及技能水平的提高”
。
2011年5月3日,澳大利亚技能署(Skills Australia)发布关于国家职业教育在过去20年发展的综合性评估报告:《为了繁荣的技能——澳大利亚职业教育与培训路线图》。5月23日至31日,澳大利亚技能署分别在堪培拉、柏斯、达尔文、阿德莱德、墨尔本、布里斯班和悉尼召开了7场信息发布会,向全国公众介绍这一报告的内容。报告对澳大利亚职业教育与培训的发展、组织和经费资助方式提出了全面的改革建议,其根本目标是通过发展职业教育与培训满足未来技能需求,改善公民对劳动力市场的参与,提高企业生产力,促进社会融合
。
纵观澳大利亚职业教育的国家战略性决策,多次鲜明地使用了“技能”(Skill)这一概念,强调技能型人才的培养与技能及其开发的方方面面,包括技能的目标、内容、实施、评价诸要素都紧密相关,其对“技能”及技能开发的认识凸显了五大特点(见图2-3)。
图2-3 澳大利亚技能及其开发的五大视野
(一)基于系统性视野的技能开发
2010年6月,澳大利亚政府批准了国家2011—2013年职业教育的研究重点,包括技能与生产率、第三级教育与培训体系的结构、教育与培训对社会包容的贡献、学与教,以及职业教育与培训场所及地位五个方面。其中,“技能与生产率”放在研究的首位。这部分研究的基本目标是:“技能如何为经济增长作贡献”,其所涉及的十个方面的具体内容包括:
一是技能使用,过度提供技能和误配问题;二是技能提供——培训的缺乏及反映;三是技能和资格的功能;四是技能市场问题,如教育与培训同职业劳动力市场的匹配、劳动力市场结构同教育与培训的功能、劳动力流动性、通用技能与技术技能;五是技能的回报;六是劳动力开发与参与;七是技能类型,包括基础、技术、就业能力、“绿色”技能;八是投资回报;九是企业的角色;十是就业模式。
这里清楚地表明了技能开发鲜明的系统性,涵盖了技能的提供、技能的使用、技能的类型、技能的功能、技能的回报。
(二)基于职业性视野的技能开发
澳大利亚《2004—2010年职业教育与培训的国家战略》涵盖12项具体的实施策略
,其中,从职业发展的动态特征对技能开发提出的重要措施有:
①在第一项“提高参与水平,改进业绩,尤其是对现在的工人而言”的策略中指出:“成人通过终身学习来不断提高技能,以满足目前和未来的工作要求”,这里说的是:技能开发是个人生涯发展的动态性要求。
②在第六项“培训提供者和经纪人,使他们能够通过产业合作来驱动革新”的策略中指出:“研究和开发新知识和新技能,以及新的运用知识和技能的方法”,并提出“技能生态系统”的概念,这里说的是:技能开发是产业行业发展的动态性要求。
③在第九项“通过参与技能标准制定和在产品开发与服务方面,增强产业角色来满足他们的需求”的策略中指出:“产业界提供广泛的建议,通过边缘研究获得有关目前正在出现的、未来产业所需工作技能方面的新思路”,以及“技能标准和产品影响了正在出现的技能与可雇佣性、语言、读写能力、数理能力和文化的交叉技能”,这里说的是:技能开发是从业资格标准发展的动态性要求。
个人生涯发展的动态性、产业行业发展的动态性与从业资格标准发展的动态性,都是职业发展动态性所引发与驱动的结果。
(三)基于行业性视野的技能开发
2003年澳大利亚《2004—2010年职业教育与培训的国家战略》中提出的九大目标中,专门指出:应该“在学习、技能开发和就业之间建立清楚的联系”,“实施由行业所规定的、覆盖大多数职业的、并且提供了培训和评估基础的全国所认定的技能标准”
。
这一技能标准的制定,是由澳大利亚“国家行业技能委员会”(National Industry Skills Committee,NISC)完成的。尤其是澳大利亚职业教育的依据——“培训包”三年修订一次的过程中,它发挥着极其关键的作用。“国家行业技能委员会”由雇主和雇员代表组成,主要职责包括:诊断雇主的培训需求、开发培训包,以及向职业教育与培训提供智力支持等。为促进行业企业更好地参与职业教育与培训,澳大利亚政府在2007—2010年提供5100万澳元用于促进“国家行业技能委员会”的建设。目前,澳大利亚已建立11个“国家行业技能委员会”,包括:“农业食品行业技能委员会”、“社区服务及卫生行业技能委员会”、“建筑与物业服务行业技能委员会”、“电子与能源行业技能委员会”、“森林行业技能委员会”、“澳大利亚行政技能委员会”、“创新与商业行业技能委员会”、“制造行业技能委员会”、“服务行业技能委员会”、“资源与基础设施行业技能委员会”和“运输与物流技能委员会”
,几乎覆盖了澳大利亚素有的经济领域。
(四)基于可持续性视野的技能开发
2009年7月30日,时任澳大利亚总理的陆克文宣布实施5万个新的绿色工作和培训机会项目。该项目的目的是要建设一个更强大和更环保的澳大利亚经济,以确保澳大利亚年轻人获得绿色工作所需要的培训和技能。这就是“绿色技能”的概念,是澳大利亚《2004—2010年职业教育与培训的国家战略》12项实施策略中第六项提出的“技能生态系统”的具体化。
为此,澳大利亚政府投入了9400万澳元。绿色工作涉及矮树丛再生和本土树木种植、野生动植物和鱼产地保护等内容。绿色技能涉及培训智能加热和冷却技术电工、水循环和节水管工,以及环保车辆发动机的机械工等工作。
(五)基于跨职业性视野的技能开发
为提高个人的就业与发展能力,澳大利亚工商业协会(ACCI)和澳大利亚商务委员会(BCA)开发了就业技能框架内容,提出就业技能由交流、小组工作、解决问题、主动性与事业心、计划与组织、自我管理、学习与技术八个技能群组成。澳大利亚还提出了核心技能框架(ACSF),其中,核心技能由学习、阅读、书写和口头交流组成。在此基础上,澳大利亚形成了就业技能与核心技能的关系表(见表2-1)。
表2-1 澳大利亚就业技能与核心技能的关系图
分析澳大利亚近年来制定的关于职业教育发展的国家策略及相关重大措施的实施,从中可以深切感受到伴随着职业教育改革的深化,对技能的进一步认识也呈现出三种趋势性的拓展(见图2-4)。
图2-4 三种趋势性的拓展
(一)技能的教育学意义拓展:技能是个体行为的成分
对技能的理解,传统上更多地依据教育学和心理学的阐释,以智力活动与肢体活动的差异为标准,将技能分为“对环境产生直接影响的熟练而精确的身体运动能力”的动作技能
,和“运用概念和规则办事的能力”
,或者指“在头脑中对各种信息进行加工”
的心智技能。而在职业教育领域,人们普遍存在一个误区,即将技能仅视为简单的肢体活动。澳大利亚关于就业技能与核心技能关系的表述清楚表明,技能绝非只是手脑分离的熟练肢体动作,而是人的“一种学会的或获得的行为成分”
,这就实现了动作技能习得与心智技能习得的融合。
(二)技能的社会学意义拓展:技能是社会融入的媒介
对技能的理解,传统上更多地认为是教育学或心理学的问题,澳大利亚职业教育的国家战略强调指出,“人口和经济结构变化引起的技能短缺问题”要通过劳动力开发来解决,只有“提升职业教育与培训教师员工的专业化和技能水平”,才能“满足未来技能需求,改善公民对劳动力市场的参与,提高企业生产力,促进社会融合”
,塑造一个具有包容性并能够可持续发展的社会。这充分显示,技能不只是个体的行为成分,技能还是一个自然人向职业人过渡——促进就业的媒介,这就实现了个体生涯发展与社会和谐发展的融合。
(三)技能的经济学意义的拓展:技能是经济发展的要素
对技能的理解,传统上将其视为个体及其自身发展的能力,然而澳大利亚职业教育的战略决策将技能看作是提升国家经济实力的要素:“澳大利亚经济发展的目标是通过资源的整合实现长期的繁荣,而这只有通过满足经济对技能的需求以及确保这些技能得到良好运用才能实现”,为此必须“在企业实现对技能的有效运用,并借此提高企业生产力”
。这清楚地表明,技能已经成为关乎一个国家发展的战略性、全局性问题。国家的发展依赖于无数个体的个性化高技能形成的国家群体性的高技能。这就实现了个体利益需求与国家利益需求的融合。
结论
澳大利亚职业教育国家发展战略的制定,使得技能及技能开发呈现出一种全息式的多彩多姿的图像。因为,基于系统性视野、职业性视野、行业性视野、可持续性视野和跨职业性视野等多维度所透视到的技能,不仅展示了技能提供、技能使用、技能类型、技能功能和技能价值的时空感,而且凸显了核心技能、就业技能和绿色技能的厚重感。从基于微观教育学层面的动作技能与心智技能的融合,使得技能成为个体的行为成分;从基于中观社会学层面的个体生涯发展与社会和谐发展的融合,使得技能成为社会融入的媒介;从宏观经济学层面的个体利益与国家利益的融合,使得技能成为经济发展的要素,使技能从一个流传甚广的干瘪的“肢体动作”的代名词,拓展为一个方兴未艾的丰满的“灵性附体”的话语系。于是,当我们看到,从澳大利亚《使澳大利亚劳动力技能化法》,到英国的《技能白皮书:进入职业,进入工作》;从联合国教科文组织职业技术教育与培训国际中心(UNESCO-UNEVOC)的《学习与工作:为激励技能发展》的开发,到《技能发展国际合作工作小组》的成立,以至欧洲职业教育中心(CEDEFOP)的《技能网络:确定未来的技能需求》的建立
,无不充分表明:在职业教育领域,从狭义的点状与线性的技能,走向广义的面型与立体的技能;从硬技能走向软技能,最终实现从个性技能走向国家技能,技能成为个体发展与国家发展的纽带。技能完成了从刚性走向柔性的跨越,这又是职业教育发展与改革进程中的一个大趋势。
第三节 从双轨到双元:日本探索建立“双元制”职业教育制度——办学的合作转型
陆素菊、姜大源
案例陈述
长期以来,作为世界第三大经济强国,日本经济发展许多成功的模式,特别是日本企业在日本的经济腾飞中所发挥的作用,例如精益生产方式,为国家的经济发展注入了活力,适应精益生产方式的享有高度自主权的日本技术工人团队,其应对企业生产过程变革的高度灵活的处置能力和广泛的自我调节能力,是与发达的日本企业职业教育和职业培训的高质量分不开的。日本企业所需要的技术工人,主要由企业招收高中毕业生进行培养。而“二战”后发展起来的职业高中、专业高中(技术高中)甚至综合高中,逐渐萎缩。这就是使得日本成为世界上公认的职业教育“企业模式”的代表。
然而,由于全球经济结构的调整,日本中低端制造业的海外转移,产业结构逐渐向高端制造业和现代服务业领域集中。“产业空洞化”的形成使得可大量吸收就业人数的企业逐渐减少,引起日本失业率增高,而员工终身受雇于一个企业的模式也将逐渐淡出。这一变化无疑会对日本企业职业教育产生重大影响,从而触发日本职业教育体系的改革
。
面对经济的全球化与国际竞争的加剧,以及产业结构的变化、技术个性与信息化的推进等导致的产业社会的高移、就业形态的多样,以及由此带来的就业结构变化,由文部科学省所管辖的学校职业教育(vocational education),与厚生劳动省所管辖的职业培训(vocational training,现改为职业能力开发)共同组成的日本的职业教育体系,在新世纪也在积极寻求变革。
从培养目标和办学功能来看,文部行政指导下的学校职业教育以及职业观、人生观的养成教育,主要包括高中阶段的职业高中、高等专门学校,更重视“职业人培育”的基础与基本教育,与职业实践相对分离;而职业培训是指文部省管辖以外的所谓“学校外”,即劳动行政所管辖的、在公共职业培训设施以及私有企业中所进行的职业教育,或是对希望就业者所进行的以技能培训为主的教育,重视特定职业(职业种类)的职业培训,与职业实践相对紧密。显然,注重实践的企业职业教育与注重人文的学校职业教育的“双轨制”并行,已不能适应日本产业社会与企业对职业教育的期待,特别是对职业高中的期待。经济与产业的变革对学生的素质能力要求的变化,触发了日本模式的“双元制”职业教育的改革探索。
日本模式“双元制”职业教育的缘起,在于日本社会各界认识到,必须改革传统的日本职业教育企业与学校的分离的状况,为此,只有通过职业教育与职业培训,才能开发与培养能应对未来挑战的年轻人的职业能力,这需要社会多部门之间的共同合作。基于这一认识,日本文部科学、厚生劳动、经济产业、经济财政政策等四大臣,于2003年6月10日共同制定了《青年自立和挑战计划》
。
日本《青年自立和挑战计划》作为促进年轻人就业和职业能力开发的对策,在厚生劳动省301亿日元的资金推动下,由有关部门共同实施。这一计划的主要内容包括:一是实施从教育到职业工作转移的职业生涯形成和就业的援助,涵盖对初中、高中学生接触实际工作活动的援助、职业生涯探索计划扩充的援助、通过就业指导加强学校毕业生就业人群对于就业市场需要的适应能力、防止毕业生早期离职对策、启发职业意识和就业等基础知识能力开发援助的扩大;其二,实施日本模式的职业教育“双元制”;三是推进针对青年职业生涯形成的援助活动,如专业性职业生涯指导师的培养和使用、为促进自愿不就业者等人群职业意识提高的基地建设;四是建立和完善面向年轻人的劳动市场,如实践能力的评估和公证组织的建立、企业用人和培训信息的收集与提供、就业试用制度的推进,从非正式就业到正式就业的登录制度的推进;五是与地方联手合作,开展年轻人的就业援助对策,等等。
这一计划中的一个最重要组成部分,就是探索建立日本模式的“双元制”职业教育制度。对此,日本内阁在2003年6月27日发布《关于经济财政运行与结构改革的基本方针——2003》,重申了建立日本模式的“双元制”职业教育的决定。至此,作为职业教育结构改革的具体措施之一,已经实质性地进入议事日程。日本为适应21世纪产业企业需求及劳动市场的变化,进一步明确要求,将企业实习与教育培训进行组合,要面向年轻人,导入“实务与教育相连接的人才培育制度”——这就是所谓日本模式的“双元制”职业教育的具体表述。
日本模式“双元制”职业教育的目标,在于针对年轻人的职业教育和职业培训问题,寻求社会各部门之间的相互协作,共同促进年轻人的职业自立。
这一重大改革,集中体现了新的世界经济形势下日本职业教育的改革愿景。这主要表现在以下三个方面(见图2-5)。
其一,致力于建立一个新型的职业教育制度。
据文部科学省委托财团法人产业教育振兴中央会所实施的调查研究显示,富有实效的日本模式“双元制”职业教育的实施,其目的在于培养具有竞争力的未来技能专家,因此从传统的纯学校形式的职业高中来说,一个校企合作形式的学校的出现,意味着一个极具未来意义的新的职业教育制度——“实务与教育相连接的人才培育制度”的诞生。
图2-5 日本模式“双元制”职业教育的改革愿景
通过学校与产业界的相互合作,互惠互利地共同培育人才,使得:第一,这一制度将紧密联系实际的、实践性的专业知识和技能技术的教育与培训,引入了高中阶段教育,有利于实现高中阶段教育的多样性,搞活了日本高中阶段的教育;第二,这一制度将学生的劳动观、职业观的培育作为第一位重要的目标,有利于进一步提升学生的职业素质和职业能力;第三,这一制度将促进地方产业和企业与职业高中的合作,相互之间建立职业教育的合作伙伴关系,有利于更好地培养地方产业企业所需要的社会有用人才。
因此,日本模式职业教育“双元制”的实施,一方面,这一制度将帮助有就业困难的年轻人,通过“双元制”的职业教育,实现职业自立、职业安定,进而促进日本社会的安定和进步;另一方面,这一制度也将促使职业学校与产业企业的重新思考,如何通过“双元制”职业教育的探索,在学校和企业各自发展的过程中建立良性的合作关系。这一制度的实施,业已开始对日本职业教育和培训的基本框架有所触及,产生一定的影响。
其二,致力于建立一个真实的职业体验情境。
长期以来,为帮助学校毕业生实现从学校教育到职业世界的顺利转移,日本文部科学省采取应对措施,强化改革与充实职业教育,并着力推进实施生涯教育(career education),目的在于培养学生的职业观和劳动观。以此为主要目的的职业体验活动在全日本得以普及,早在1999年,就业体验就已纳入日本高中职业教育计划。2010年5月,日本《中教审审议经过第二次报告》,以从学校到社会与职业转移为主线,重申职业教育的改善与充实的紧迫性,重申职业体验教育作为促进社会人与职业人自立的重要课题,对提高职业教育质量有重大影响。
就业体验活动的目的在于,掌握作为社会人和职业人所必要的规则和礼仪,培育学生的劳动观和职业观,促进学生对学校学习与职业关系的理解,启发学习意愿,获得对自己将来思考的机会。职业教育作为培养为从事一定的或者特定的职业所需的知识、技能、能力与态度的教育,有利于建立以职业体验活动为特征的“实践型”生涯教育与职业教育的关系。
日本模式的“双元制”职业教育,与职业体验的关系是相辅相成、相互联系的。伴随着“双元制”职业教育的实施,学校与企业伙伴关系的建立,这就为职业体验提供了更加真实的职业环境,夯实了更加坚实的基础。学生通过长期的企业实习,在掌握实际的、实践性专业知识和技能技术的教育与培训的过程中提升素质和能力的同时,也促进其劳动观和职业观的认识与培育,学生的职业体验获得了良好的效果。
其三,致力于建立一个有效的能力评价标准。
日本模式的“双元制”职业教育,无论是职业学校等教育培训机构主导的所谓“教育培训机构主导型”的“双元制”,还是由企业主导的“企业主导型”的“双元制”,其共同特点是:在企业内实施岗位培训(OJT)的同时,在合作学校实行集中培训(Off-JT)的理论教育。
两种类型“双元制”尽管主导者不同,但其共同之处在于:在培训结束之后学生必须接受相应的能力评价,这既是保证“双元制”职业教育质量,也是保证“双元制”职业教育实施的关键环节。
经过1~3年的“双元制”职业教育后,要依据职业资格对学生所获得的职业能力进行评价。日本“双元制”职业能力的评价方式有三种:其一,“技能鉴定3级通过+实务经验评价”;其二,“商务职业生涯初级取得+实务经验评价”;其三,“技能士、电气工程士等资格获得+实务经验评价”。考试合格者被企业录用为正式员工。就业录用情况为:一是根据企业与培训生之间的合意,在实习所在企业就业;二是根据在双元制培训后的评价结果,在同行业企业就业。
日本模式的“双元制”职业教育的实施对象,包括高中在校生、高中毕业尚未就业者、无业者和不定业者等人群在内,年龄在35岁以下、虽持续求职却尚未获得稳定职业、本人持有通过“双元制”接受职业培训并获得职业意愿的人群。实施这一制度受益人群是在职业生涯形成初期面临就业困难和困惑的年轻人群,为其提供1~3年不等的职业培训机会。
日本模式的“双元制”职业教育的实施机构,根据不同对象的需要,主要有:职业高中,以及独立行政法人雇用能力开发机构、都道府县的职业能力开发设施、民间的专门学校、国家认定的培训设施等已经具备职业能力开发经验和能力的机构。
规律解读
分析日本在新世纪职业教育改革的进程中所进行的日本模式的“双元制”职业教育的探索,表明日本职业学校与产业企业在三个方面实现了“校企合作”转向,顺应了世界职业教育发展的总趋势(见图2-6)。
图2-6
(一)教育部门与劳动部门的合作:行政管理的“双元性”
日本模式“双元制”职业教育的行政管理,以日本厚生劳动省为主体,由日本文部科学大臣、厚生劳动大臣、经济产业大臣以及经济财政担当大臣共同推进。为克服日本职业教育“双轨”导致的固有缺失,克服从学校到工作的脱节,2004年2月20日文部科学省发布关于专业(职业)高中“日本版双元制”调查研究合作者会议报告书:《为了职业高中推进“日本模式双元制”——为了实务与教育相连接的新的人才培育体系的政策建议》,并决定从2004年4月开始由厚生劳动省与文部科学省在全国共同推进。日本职业教育走向“双元制”,表明劳动部门与教育部门共同推进,是顺应职业教育规律的国家决策。
(二)产业企业与职业学校的合作:实施机构的“双元性”
日本模式的“双元制”职业教育的实施机构,有两类:一是学习者首先被教育培训机构接受后,以职业学校等教育培训机构为主体的“教育培训机构主导型”;二是学习者首先被企业录用后,以企业为主体的“企业主导型”。“教育培训机构主导型”由学校等教育培训机构寻找相应的能够接受学生培训的企业,学校和合作企业共同制订培训计划,在实行学校内职业理论学习的同时,委托企业实施实践培训;而“企业主导型”则由企业将年轻人以非正式雇用的形式录取为培训生,再由企业寻找相应的学校等教育机构,与学校共同制订培训计划。日本职业教育走向“双元制”,表明企业与学校合作办学也是顺应职业教育规律的结果。
(三)离岗学习与在岗培训的合作:教学内容的“双元性”
日本模式的“双元制”职业教育的实施形式,有三种:一是每周3天在教育培训机构集中培训(0ff-JT),2天在企业接受在岗培训(OJT);二是上午在教育培训机构的集中培训,下午在企业在岗培训;三是每1~2个月,教育培训机构的集中培训与企业的在岗培训交替进行。其教学计划以及教学内容,均由教育培训机构和参加培训的企业共同制定与合作实施。其中,学校等教育培训机构实施与企业同一职业领域相关的理论知识学习;企业则主要根据培训计划开展实习和在岗培训,学习费用原则上由培训者负担。日本职业教育走向“双元制”,由企业与学校共同开发教学内容,表明校企合作育人更是顺应职业教育规律的选择。
结论
日本模式的“双元制”职业教育的探索,使得曾被称为世界三大职业教育模式之一的企业模式的代表国家——日本,也开始了顺应职业教育规律的转型尝试:企业与其长期并行的职业学校,携手步入企业与学校合作办学和合作育人的轨道——这就是:宏观决策层面的文部省与劳动省的合作,是基于“双元性”的职业教育行政管理的合作转向;中观办学层面的企业与学校的合作,是基于“双元性”的职业教育实施机构的合作转向;微观教学层面的离岗学习与在岗培训的合作,是基于“双元性”的职业教育教学内容的合作转向。无疑,正是新世纪日本敢于并善于针对日本“双轨”并行的职业教育体系,对日本企业职业教育的实践性、针对性、技能性,以及日本学校职业教育的养成性、基础性、宽松性进行反思,扬其强,弃其弱,才促成了“企业和学校交替进行实务与教育相连接”的日本模式的“双元制”职业教育的诞生。显然,从“双轨”并行走向“双元”融合,职业教育的合作转向是世界性的大趋势。
第四节 从封闭到开放:法国职业教育聚焦学校企业关系——学校的实践转向
张颖、姜大源
案例陈述
法国是一个传统的中央集权国家,保留着一套在国家控制下的教育系统,国家在教育政策、国民教育纲领的制定和执行方面持有基本权力。在这一个体制下,法国职业教育也是一个以学校教育为主体的体系。
为增强21世纪法国经济在欧洲和全球的竞争力,法国面临着两大挑战:一是学校本位的职业教育容易出现脱离企业实践的弊病,导致失业问题,特别是青年人的失业问题,已成为法国社会中一个持续存在的隐患。法国就业人口的职业资质问题凸显,没有职业文凭,以及大量学校毕业的青年没有通过职业资格认证的情况普遍存在
。二是欧盟一体化进程加速形成欧洲统一市场和就业空间,导致职业资格问题,尤其是符合欧盟职业资格标准的问题,成为法国学校职业教育一个必须正视的事情。与欧洲大多数国家相比,法国需要建立与企业联系更完善的职业教育体系。否则,法国经济发展所需要的职业人才的短缺,将降低法国的国家竞争力。
基于此,法国在世纪之交制定了“面向21世纪职业教育宪章”,决定建立全国职业教育与经济领域对话机制,加强工学交替式教学,加强职业学校教师的培养,加强职业教育与经济界的联系。2007年5月,法国政府进一步把加强职业教育纳入国家教育发展和改革的总目标
。2007年11月22日,法国国民教育部以“聚焦学校企业关系”为题,高调宣布启动职业教育的改革进程
。
为实现这一目标,法国新世纪职业教育更多地关注了教育体系与就业体系接轨,这体现在两个层面(见图2-7)。
图2-7 法国职业教育“聚集学校企业关系”改革措施
(一)职业教育国家政策层面,国民教育部致力于搭建与行业企业合作的公约或协议的框架
例如,自2005年年底以来,国民教育部在开发职业经验认证、教师企业内长期培训以及欧洲文凭制定等方面,与企业贸易往来法国联盟、化学工业联合会等签署合作公约;与标志雪铁龙公司、餐饮国民工会等签署合作协议,等等。
这些公约或协议的签署,使得国民教育部与行业或企业建立了密切的合作伙伴关系。这些公约和协议的内容大多涉及:职业资格变动预测、行业企业信息供给、学校教学企业参与、先前经验认证认定、企业实习位置提供。其在国家政策层面所涉及的主要的改革措施,包括两个方面:
其一,法国国民教育部设立文凭委员会
,管辖法国职业文凭发放,其成员以企业界人士居多,包括企业代表、工会组织代表。国民教育部还特设17个咨询委员会,比如酒店业、建筑业等咨询委员会,决定着职业教育的指向,其成员也是企业界代表。其目的在于保证职业教育的文凭的有的放矢,有利于社会就业。
其二,法国国民教育部设立企业合作处,制订或修订法国职业文凭。事前要咨询上述委员会,该行业的就业岗位是否需要新的工艺,是否需要新的技能,是否需要增加新的工人,在得到企业界人士的肯定后,才能制定或修订职业文凭。职业文凭考试由国家统一安排、统一组织。所以法国教育部颁发的文凭“是行业标准的职业文凭”
。
(二)职业教育教育教学层面,国民教育部致力于制定与行业企业以及社团组织合作的措施
例如,与法国家长联合会、行业企业和经济机构、天主教学校联盟以及全国家庭协会联盟,共同签署“增进对学校和企业世界的理解”以及“促进初中行业和职业探索”的协议,等等。
这些合作协议的签署和实施,突破原来学校教育的固有框架,强化了职业教育改革的力度,在教育教学层面所涉及的主要的改革措施包括三个方面:其一,开设初中职业探索课程;其二,开展多学科的项目教学;其三,实施行业高中标识制度。
(1)开设初中职业探索课程,培养学生职业兴趣
法国国民教育部决定从2005年起,在法国初中四年级学生开设职业探索课程。其中一种是每周3小时的职业初探课程。这些课程的实施,要求加强教育系统代表和企业代表的合作联系,从发掘行业、发现职业领域和经济社会环境出发,合作企业要参与到职业初探的教学当中,其目的在于让学生了解实际的职业世界、各种行业和企业信息以及文凭证书,为选择高中阶段的学习做好准备。另一种是每周6小时的职业初探模块。这些模块则是面向哪些对自身职业道路已有初步设想的学生,旨在通过对学生兴趣爱好的测试,更多地通过在企业、职业高中或学徒培训中心的实地学习,使其了解各种层次职业的资格证书,帮助其定制一个适合个性需求的教学项目。
法国着手在初中毕业阶段开展职业探索的教育教学活动,其目的是给予学生一个更加全面的教育,以扩大和完善初中毕业生的知识结构,发挥和提升学生的能力,培养学生的职业兴趣,使学生具备能根据自己未来的职业发展为进一步学习做出选择的能力,从而顺利完成从普通教育向职业教育的过渡创造条件。
具体实施的情况,以每周3小时职业初探课程为例。法国国民教育部给予了明确地规定:第一,教学目标。围绕3个能力轴线展开:一是探究职业活动内容,二是探究职业机构组织,三是探究职业培训途径。第二,教学步骤。从与行业领域紧密相连的具体实验出发安排教学,必须与职业活动相结合,让学生学会:一是搜集信息,二是分析资料,三是开展对话,四是拟定文件,五是汇集概括,六是分析课程。第三,教学活动。建议由教师根据当地情况和学生兴趣来构思与组织,开展有利获取上述能力的活动。第四,教学评估。根据学生的拟定的材料、试验报告等予以评估,以确定学生具备的能力,评估的结果可作为获得国家文凭的依据。
(2)开展跨学科的项目教学,提升学生综合能力
法国国民教育部自2000年就开始,在职业教育实行具有职业特色的多学科项目(PPCP)
教学,亦即跨学科的职业教育项目教学,其所选择的具有职业特色的多学科项目,一般是一个连接多个专业领域的教学活动。为保证项目的职业特色,要求项目设计时必须:符合教学计划的要求、涉及职业问题的本质、掌握相关职业的知识和技能。例如,格勒诺布尔学区/BOUVET ROMANS职业高中“克亥斯特德罗梅河木桥建设工程检测”项目、梅兹Raymond MONDON职业高中的“植物香料的应用”多学科项目等,就很具代表性。
选取多学科项目开展教学,旨在使学生通过这一项目获得各教学课程及其参照系中所涉及的知识和技能,有助于学生建立不同学科之间知识的相关性,激发其学习的主动性,发展学生的创造能力。教学活动中,多学科项目的“多”的要求与相关专业等级的“高”的要求是逐步增加的,以使学生能在最终学年完成自己确定的职业项目。
所以,开展跨学科项目教学的目的,可以满足职业高中学生的“双重”需求:一方面,通过涉及多个学科具体的职业活动,获得职业文凭所规定的相关技能和知识,开发职业能力;另一方面,通过涉及多学科项目的团队学习和工作的方式,培养学生的创新精神,开发跨职业的能力。
多学科项目具体实施过程如下:第一,项目的选择。由学校建立专门的教学组负责,学生可以提出建议,参与制定。首先,对由各学科教师提出的相关项目计划进行汇总,分析其中相互联系并给予必要补充;然后有企业提出职业行为参考和职业问题定位,对项目计划进行修订;最终比较不同的可行项目的核心计划,再根据“职业、社会、文化”这三要素最终确定多学科项目。第二,项目的规范。鉴于项目具有广泛性,教学团队要建立一份详细的描述性档案,包括教学目标、数据及来源、学生期待的活动和产品、实施方式,以及后续进展和评估情况。项目的实施既是一个具体的过程,因为它生动地呈现在学生眼前;又是一个抽象的过程,因为它毕竟是有待实现的事情。它是一个根据计划设定步骤的程序。第三,计划的大小。项目数目及持续时间由教学团队来决定,具有现实意义,客观条件较好且时间有限的项目可优先考虑,一年中可同时进行多个项目,但都要在本学年末完成。第四,项目的评估。项目开始时,要对描述性的文件进行合理性评估;项目结束时,要对总结报告及实施效果予以评估。
(3)实施行业高中标志制度,提高职业教育吸引力
法国国民教育部2007年9月召开关于实施职业教育改革和提高职业教育价值的会议。会议决议指出,法国职业教育面临三重挑战:一是必须提供体现社会价值的职业教育,以吸引更多学生在最有发展前景的行业领域里工作;二是必须提供适应不同人群的职业教育,以使其获取职业资格;三是必须提供清晰明了的职业教育,以有利于学生选择今后所从事的职业。为此,为改变职业高中和职业教育的形象,提升职业高中和职业教育的吸引力,法国政府决定进一步实施赋予职业高中以“行业高中”标志的制度。
法国“行业高中”标志始于2002年,首先在一批中等学校试行;至2005年,这一制度被写进“未来学校计划和导向法”;2009年,全国已经有560所教育机构获得这一标志。根据法国国民教育部制定的目标,到2010年“行业高中”的数量将增加到800所,约占所有中等教育机构数量的一半
。
所谓“行业高中”是赋予从事职业教育与培训的机构或团体一个标志,诸如,“电力和电子行业高中”、“贸易和销售行业高中”等。获得这一标志,就意味着该教育机构与行业的需求紧密相连,获得相关行业的认可,具有良好的职业前景。凡是获得“行业高中”的职业教育机构,能提供一系列围绕该行业的有效地职业教育或职业培训,学生可以获得从职业资格证书直至高等教育文凭,甚至可能与大学签署协议完成专业硕士课程的学习。
为获得“行业高中”标志,职业教育教学机构必须满足9项条件:①提供与该行业相关范围内的职业教育或职业培训;②面向不同类型的公众,学生、继续教育体系中的成人、学徒以及大学生;③开设从职业能力证书到高等教育证书等一系列职业和技术证书的教育或培训课程;④提供职业能力资格认证服务;⑤建立与地区社会团体、职业部门和高等教育间的合作;⑥提供优化就业导向服务,能够接收初中学生职业初探学习;⑦有接收外国学生或欧洲学生的资格;⑧提供住宿;⑨帮助职业融入和培训后跟踪调查
。
规律解读
分析法国面对21世纪,特别是欧洲一体化进程的加快,为提高法国国家竞争力而采取的“聚焦学校企业关系”的职业教育改革,可以看到学校本位的职业教育适应经济需求的三大趋势性的改革措施(见图2-8)。
图2-8 法国职业教育“聚集学校企业关系”教学改革措施及其趋势
(一)职业启蒙导向的职业初探课程:从普通教育向职业教育的过渡
传统的学校本位的职业教育,往往重视所谓的“通识性”,而忽略人的一生发展总是依据“职业”这个载体才能实现的基本道理,必然导致学生在职业选择面前的无所适从。从普通学校到职业学校,学习目标的落差会给许多青年带来选择的困难。法国专门为进入职业教育系统或职业领域的青年设置“职业初探”课程,便于学生跨越“普职门槛”。而法国在解决“入门”问题之后的三大计划:即面向过早从普通学校中退出的16岁以上的年轻人的实施的“融合”(MGI)行动计划,有利于实现教育标准一体化和学生需求个性化的结合;面向寻找实习机会可能遇到歧视的学生实施的“实习”行动计划,有利于确保学生能够获得实习的权利;面向寻找初始工作和就业困境的青年实施的“导师”行动计划,有利于经济领域与学校结成合作伙伴
。强化职业启蒙,职业初探课程代表了普通学校教育内容改革的趋势性扩充。
(二)职业实践导向的多学科项目教学:从储存知识向应用知识的跃迁
传统的学习本位的职业教育,精于知识的传授,所培养的职业人才掌握的学科知识具有系统性,然而对经济发展的需求以及知识的应用还不够关注。法国采取多学科或跨学科的项目教学,意在回应企业对职业教育的期望,加强教育的职业特色并赋予普通科目的职业性。在试行多学科项目教学的同时,法国有意识地举办“学校—企业”职业教育促进论坛,开展“青年行动”竞赛等,聘用企业的管理人员和工程师到学校参与学校管理和教学工作,建立促进地区经济发展的技术平台,促进同一专业领域里的职业教育机构、大学以及地区性的合作伙伴关系的建立
。这样,校企合作关系的强化,使得所选择的项目能更好地从职业实践出发,结合职业实际的需要去获取相关的知识和技能,而教学中实施的归纳性教学步骤,采取的团队形式的项目实施,都极大地提高了学生综合应用知识的能力
。强化职业实践,多学科项目教学代表了职业学校教学活动改革的趋势性指向。
(三)职业特色导向的行业高中标志:从学校模式向合作模式的跨越
传统的学校本位的职业教育,由于办学的动机来自政府,办学的主体也是政府,办学的地点又仅限于学校,就容易出现“职业学校不职业,职业学校无特点”的“千校一面”的现象。鼓励并强化职业学校的职业特色,与行业紧密结合,走校企合作的办学之路,正是法国赋予“行业高中”的本意。其实施十年的结果表明,大大提升了职业教育的形象。其主要优点是:一是“行业高中”可以在同一教学机构内实现教学式职业教育与学徒式的职业培训的紧密结合,从而实现在学校机构内开展学徒培训;二是“行业高中”还可以提供在同一教学机构或机构团体内的高中后教育,方便职业高中的毕业生继续深造,有效地实现了在不同教育途径之间、不同层次教育之间的沟通与转换。授予“行业高中”标志,是提高职业教育质量和增强技术培训吸引力的一个重大举措,为职业高中、普通和技术高中添加“行业高中”的标志,促进了行业和学校之间的联系,实施了灵活教学方式,满足了学生的多样化需求。无疑,“行业高中”代表了质量,代表了“品质”。强化职业特色,“行业高中”标志授予制度,也代表了职业教育办学改革的趋势性主流。
结论
法国致力于实现的“聚焦企业学校关系”的职业教育的改革举措,使得曾被称为世界三大职业教育模式之一的学校模式的代表国家——法国,开始了主动应对职业教育规律的实践转向的探索。从普通教育到职业教育,是青年人走向职业生涯的第一道“门槛”;从职业教育到劳动市场,是青年人走向职业生涯的第二道“门槛”。职业教育成功与否,就在于如何顺利实现这两个“门槛”的顺利跨越。法国职业教育改革的两大亮点体现在:在战略层面,即职业教育的国家政策层面,国民教育部致力于搭建与行业企业合作的公约或协议的框架,设立教育部国家文凭委员会和教育部企业合作处,是职业教育管理机构适应经济发展需要的改革趋势;而在战术层面,即职业教育的教育教学层面,国民教育部致力于制定与行业企业以及社团组织合作的措施,包括职业启蒙导向的职业初探课程——从普通教育向职业教育的过渡;职业实践导向的多学科项目教学——从储存知识向应用知识的跃迁;职业特色导向的行业高中标志——从学校模式向合作模式的跨越,则分别代表了职业指导应该从普通教育开始、人才培养应该从工学结合入手、办学模式应该从校企合作切入的职业教育发展与改革的世界性趋势。
第五节 从单一到综合:澳大利亚开发职业教育教师资格培训包——教师的复合能力
吴全全、姜大源
案例陈述
澳大利亚职业教育的主要形式为“技术与继续教育”(TAFE),其实施机构包括各州政府举办的技术与继续教育机构,或联邦政府主办、其前身为理工学院的大学里附设的技术与继续教育机构。对在这些机构中工作的教师,澳大利亚有着严格的任职资格和基本能力要求。
获得澳大利亚职业教育教师任职资格的最低要求,是具有与《澳大利亚资格框架》(AQF)“第四级证书”(Certificate IV)同级别的教师资格“培训与评估证书第四级证书”(Training and Assessment IV,TAA IV)。要符合并达到这一规定,在澳大利亚技术与继续教育机构工作的教师,几乎全部从有实践经验的专业技术人员中选聘,而不直接从大学毕业生中招聘。
技术与继续教育机构教师的聘用必须具备三个基本条件,而其后的正式任职以及任职后的发展,还必须经过相应基本程序的历练。
一是“硬”条件——入围条件:具有5年专业实践工作经历;接受过大学教育专业和相关专业的教育,持有教师资格证书;通过4级国家资格证书和工作场所的训练。
二是“软”条件——胜任条件:具备上述条件者,录用后还要先做兼职教师,一般经过5年以上的教学实践才能转为正式教师。
三是“动”条件——发展条件:正式教师还需要定期去企业进行专业行业实践,并成为相关专业协会的成员,参加专业协会的活动,接受新的专业知识、技能和信息。
显见,澳大利亚对职业教育教师任职资格的要求中,企业实践经验、职业资格证书、教师资格证书(教育学位),这三个要素缺一不可。其中,为取得“教育培训和评价四级证书”或“教育培训和评价专业”文凭(Diploma of Training and Assessment),或者“教育培训和评价四级证书”或“职业教育实践专业”文凭(Diploma of VET Practice),符合条件者还必须参加为此目的专门举办的培训包培训。
澳大利亚行业协会在技术与继续教育领域的运作,包括教师的聘任等诸方面,发挥着关键性的作用。2004年12月,澳大利亚行业技能委员会开发了与这些资格证书对应的培训包,即新的教师资格培训包TAA04,包括对应于四级(IV)的证书培训包(TAA40104)和文凭培训包(TAA50104)。这里,四级(IV)的“证书培训包”(TAA40104)是基本要求,而“文凭培训包”(TAA50104)是提高要求,旨在提升教师学历资格,获取文凭资格。其中,要想获得四级(IV)级证书,必须学习对应培训包——证书培训包(TAA40104)中的14个单元(含12个核心单元和2个可选单元),如表2-2所示。而要想获得文凭,必须学习对应培训包——文凭培训包(TAA50104)中的12个单元(含5个核心单元和7个可选单元),如表2-3所示。
四级“证书培训包”所规定的职业教育教师必须具备的能力结构,是复合型的(见表2-2)。
表2-2 四级“证书培训包”(TAA 40104)包含的能力单元
四级“文凭培训包”所规定的职业教育教师必需具备的能力结构,也是复合型的(见表2-3)。
表2-3 四级“文凭培训包”(TAA 50104)包含的能力单元
此外,澳大利亚还从社会大量选聘专业技术人员接受师范教育而成为兼职职业教育师资。此举是为了解决职业教育师资的不足而采取的一项重要措施。兼职教师主要来源于专业技术人员,被选聘的专业技术人员在从教的同时,还要接受大学或高等教育学院为期1~2年的师范教育,最终获得教师职业资格。
2004年,澳大利亚所总结的职业教育教师工作的5大特征
,反映了澳大利亚职业教育教师必备的素质和能力。这5大特征是:一是关注学习者以及回应学习者;二是掌握技术知识并及时更新,增强学习者的信任度和提高其自信心;三是精于教学方法,实现从专业和技术专家向专业教育者的转变;四是坚信教育对自己和他人的价值,并能从给予别人生活带来的积极影响中感受快乐;五是拥有作为一名教师通过多种途径发展的动力,即通过正规培训、同事间学习、指导、个人反思和专业发展。
由此,这意味着,“技术与继续教育”机构的教师,不仅是知识的传授者、讲解者,而且还是指导者、咨询者。澳大利亚职业教育教师的资质范畴,显现出以下四个方面(见图2-9)。
①专业理论知识。“技术与继续教育”机构的教师,85%以上都具有学士以上的学位
。来自教育专业或是非教育专业毕业生,应补充各自的缺项,故“双学位”最好。
②专业实践技能。“技术与继续教育”机构的教师,一般都具有多年的企业工作背景,具有多年的现场实践经验和较强的工作能力,综合组织教学的能力都很高。
③教育理论知识。对教育学专业出身者,要强化与职业有关的教育理论与方法论知识的学习;而对非教育专业出身者,则补充相关职业教育理论知识。
图2-9 澳大利亚职业教育教师的资质范畴
④教育实践技能。具备综合运用演示法、参观法、讨论法、模拟法、实习实验法、案例法及现代化信息技术等教学技术,让学生边学边用,以用促学,学以致用。
在澳大利亚技术与继续教育机构任职的教师,不分理论课教师和实践课教师,都具有“理实一体化”实施技能与知识教学的本领。澳大利亚职业教育师资的四个能力结构,使得“技术与继续教育”机构的教师既可以胜任知识传授,也能够胜任指导实习,可谓名副其实的“理实一体化”教师
。
规律解读
分析澳大利亚对职业教育教师任职资格的要求,其所突显的职业教育教师在“实践—理论”、“技能—知识”、“企业—学校”之间“迁徙”的四个能力结构,与世界其他国家尤其是德国的相关经验具有同样的思考。这表明,职业教育教师职业资格——其基本能力结构确定的指向,具有规律性的趋势。
职业教育及职业院校的生存与发展包括了三个组分:一是校企合作的办学模式,要关注现代企业与现代学校的融合;二是工学结合的人才培养模式,要关注工作规律与学习规律的融合;三是职业发展与教育发展的互动模式,要关注职业及职业成长规律与教育及教育认知规律的融合。职业教育及职业院校所具有的这种“融合”特征,决定着职业教育与职业院校教师的“融合”特征。由此,从澳大利亚以及德国,包括中国职业教育教师专业化的探索之中,可以归纳出在职业教育师资培养和培训中,应关注的职业教育教师职能及其能力结构的三个趋势性特征。
(一)职业教育教师内涵的双重结构特征(见图2-10)
图2-10职业教育教师内涵的双重结构
一是基于形式结构的内涵——身份的双重属性。即一个是与教师专门化职业相关联的教师属性;另一个是与其所培养学生将要从事的专门职业相关联的专业人员属性。
二是基于实质结构的内涵——任务的双重属性。即教师的育人性工作,与专业人员的工具性工作,两种工作之间的结合,相互依存且相互推进,并融合统一于教师个体身上。
三是基于机制结构的内涵——运作的双重属性。即教师要掌握作为育人活动的公益性的教育实施与掌握作为生产活动的功利性的工作实施。这就要求通过一个整体教育教学活动的设计,实现教学过程与工作过程两者的融合,并培养受教育者的可持续发展能力。
四是基于生长结构的内涵——内生的双重属性。即教师双重身份的属性与教师双重任务的属性,这两组要素是一个不断发展着的概念,包括教育内容的更新与教学能力的提升两方面,要在一个生生不息的环境中成长。
(二)职业教育教师能力结构的静态模型
职业教育教师职能的结构特征决定了职业教育教师能力结构的特性。
它也包括两个方面,一是具备传授职业性知识(如职业道德、职业技能和职业知识)和职业实践活动经历的能力;二是掌握和运用职业教育学、职业教育教学法以及专业教学论(如培养会计的理论和方法)和实施职业教育教学的能力。也就是说,要根据相关职业对劳动者在职业道德、职业技能和职业知识方面的要求,将其转化为教育内容和教学过程,使受教育者获得在职业工作岗位的就业本领以及在职业生涯终身发展的本领。
因此,职业教育教师能力的内涵,是由“专业理论、专业理论的职业实践、职业教育理论、职业教育理论的教育实践”四个要素构成的。
将这四个要素结合职业教育图的特点进一步细化,可以阐释为由“基于职业的专业理论”、“基于职业的专业理论的职业实践”、“基于职业的教育理论”、“基于职业的教育理论的教育实践”四个要素组成的一个结构模型(见图2-11)。
图2-11 职业教育教师能力结构的静态模型
但是,这一结构模型只是一种静态结构要素的建构,还只是一种“体系性”的建构。
从动态角度思考,要将专业理论知识的运用(专业理论知识的解构与重构的能力)、专业理论知识在职业实践中的运用(与专业相关的职业领域的相关技能)、职业教育专业教学论知识的运用(教学理论知识的迁移与处置的能力)、职业教育专业教学论在职业教育实践中的运用(与专业相关的职业领域的教学技能),与静态要素有机组合,才可胜任职业教育的教学任务。
(三)职业教育教师能力结构的动态模型
从职业教育教师职能的“融合”结构出发,职业教育教师更加需要将这些静态要素迁移至实际的职业教育的教育教学过程之中。因此,从动态角度的机制层面,即模型的运作层面思考,这四个要素将以“基于职业的专业理论知识的应用能力”,即“专业理论知识的解构与重构的能力”;“基于职业的专业理论知识在职业实践中的应用能力”,即“与专业相关的职业领域的专业技能”;“职业教育专业教学论知识的应用能力”,即“职业教育理论知识的迁移与处置的能力”;“职业教育专业教学论知识在教育实践中的应用能力”,即“与专业相关的职业领域的教学技能的操作形态”的四个运行要素的形态出现,从而实现由静态要素的完善习得到动态运行的自如掌控,形成四对静态—动态要素(见图2-12)
。
结论
澳大利亚严格实施的职业教育教师任职资格与能力要求,体现了职业院校教师的能力结构,其复杂程度及其专业化过程,要远大于普通教育或普通院校教师。这是因为,普通院校的教师,更多关注知识的传授,其能力结构是相对“单一”的:一是具备教授专业知识,如语文教师要具备语言文学及其相关知识(如文、史、哲)、机械原理教师要具备与机械结构及其相关力学的知识;二是掌握并运用相应的教育学、心理学和教学方法去传授与专业教育相关知识的能力。但是,职业院校的教师,还要关注知识的应用:一是培养学生职业性知识(如职业道德、职业技能和职业知识)在职业实践活动运用的能力;二是运用职业教育学、职业教育教学法以及专业教学论(如培养会计的理论和方法)实施职业教育教学的能力。这就是说,要根据相关职业对劳动者在职业道德、职业技能和职业知识方面的要求,将其转化为教育内容和教学过程,使受教育者获得在职业工作岗位的就业本领以及在职业生涯终身发展的本领。无疑,具备将专业理论解构与重构为行动导向的课程,从职业实践的需求出发传授与该专业相关的职业技能,将职教理论迁移与处置为行动导向的教学,从职教实践的特质出发掌握与该专业相关的教育技能,就使得职业教育教师的任职资格及能力结构,必须从单一走向综合。职业教育教师“资格—能力”走向复合结构的趋势,也正是近年来中国职业教育对“双师型”教师的内涵及其专业化积极探索的成果和努力追求的目标。
图2-12 职业教育教师能力结构的动态模型
第六节 从双边到多边:埃塞俄比亚确立职业教育国际合作策略——合作的需求指向
卢双盈、姜大源
案例陈述
埃塞俄比亚(以下简称“埃塞”)国土面积广阔,现有人口近8千万人,是非洲第三人口大国。国家的历史可追溯到公元前10世纪,是世界上最古老的国家之一
。作为非洲近代史上仅有的两个未被殖民的国家之一,埃塞在非洲大陆具有特殊的政治地位。首都亚的斯亚贝巴是非洲联盟委员会、尼罗河谷地委员会、联合国非洲经济委员会等众多国际性或区域性组织的所在地。
但是,埃塞仍是一个农业经济占主导地位的国家,制造业局限在食品加工、酒品酿造和纺织服装等三大领域。由于缺乏强有力的国有和私营经济实体,埃塞俄比亚是世界上最贫困的发展中国家之一。失业和低就业是一个普遍的社会问题。2005年该国劳动力人口(15~64周岁)为4千万人,其中只有50多万人接受过或者正在接受教育和培训(IIZ/DVV,2006)
。一方面,年轻人失业率很高;另一方面,在经济领域,特别是高科技经济领域和亚的斯亚贝巴以外地区,职业人才严重匮乏。这表明,职业教育远远不能适应国家经济社会发展的需要。
进入21世纪,埃塞政治局势稳定,社会经济发展迅速,年增长率保持非洲国家前列,但由于起点较低,国民经济和人民生活水平整体还比较落后。为进一步推动经济发展和变革,2003年8月《埃塞俄比亚工业发展战略规划》指出到2015年要消除极端贫困现象,并优先满足农业增长、扩大出口和强化劳动密集型的工业发展等需求,但国家缺乏一个有效的职业教育体系,缺乏具备高素质和高技能的职业人才为其经济发展承担重任。为此,2006年政府实施《技术与职业教育和培训国家战略》,目标是培养能力强、积极性高、适应性强的创新型劳动力,通过推动需求导向和高质量的职业教育,为减贫和社会经济发展做出贡献。2011—2015的国家教育和培训的战略发展要求,努力使埃塞俄比亚进入中等收入国家,职业教育要培养符合行业需求的人才,特别是制造业的各级劳动力。在这一背景下,与经济发展密切相关的职业教育受到空前的重视,并积极借鉴国际先进经验,已初步构建起国家职业教育体系和制度框架,为推进职业教育规范发展和内涵建设奠定良好的基础。
埃塞职业教育的发展与改革历程,一直伴随着国际援助和国际合作。作为一个发展中国家,埃塞认为,发展经济必须发展职业教育。近年来,埃塞积极学习和借鉴发达国家与经济成就显著的发展中国家发展职业教育的经验,不仅在设备、资金和专家等方面,而且在国家职业教育政策制定、职业标准制定与职业能力鉴定、教师培养、教学模式改革、质量评估等方面,都开展了多领域、多层次的合作。
从国家自身最迫切的需求出发,埃塞开展职业教育国际合作从“双边”合作开始,逐渐走向“多边”合作。其主要合作的国家及合作的类型如下(见图2-13)。
图2-13 埃塞俄比亚职业教育的国际合作类型
(一)德国:全景式合作
与职业教育最发达的德国,开展合作最早,领域最广,投入最多。德国作为最大援助国,积极地参与制定职业教育发展的方针,对埃塞决策者影响最大。其主要合作领域为:
第一,资金援助方面。德国通过其对外援助组织“德国集团”(German Group),及实施机构——由德国发展银行(KFW)资助、原德国技术合作公司(GTZ;现改制为德国国际合作组织,GIZ)和埃塞教育部共同管理的“埃塞-德国发展能力建设项目”组织(Ethi-German Engineering Capacity Building Programm,ECBP),在《埃塞职业教育资助框架》内给予资金援助。
近年来,德国对埃塞的资金援助情况见表2-4所示。
表2-4 德国近年来对埃塞俄比亚职业教育领域的援助情况
2010年,德国启动新一轮援助,提供1300万欧元帮助埃塞发展高等职业教育,建立5所以上的高等职业技术学院(polytechnic college)。
第二,是专家咨询方面。德国技术合作公司从20世纪90年代以来,向埃塞的正规职业教育项目(formal TVET program)提供援助,派出职业教育专家,广泛地参与到埃塞职业教育政策的制定、改革发展和新项目的设计之中,并开展针对埃塞职业教育管理人员、教师的短期培训。同时,还通过德国成人教育协会(IIZ/DVV)开展对埃塞非正规职业教育项目(informal TVET program)的支持,帮助职业院校为“社区技能培训中心”协调员开展能力培训,帮助妇女协会开展为贫困家庭提供谋生技能的培训。
第三,是教师培养方面。德国根据《埃塞俄比亚与德国职业教育合作计划》,于2003年开始就与埃塞合作,着手研究制定埃塞职业教育教师职业资格标准框架,并在调研基础上不断提供改革发展政策报告。2004年10月,在联合国教科文组织《关于职业教育师资创新和卓越能力培养》的国际会议上,公布了《埃塞俄比亚职业教育教师资职业资格标准》。这一标准涉及教师职业资格评估的9个核心领域,包括:计划、执行和评估教学课程和授课过程;提供与职业相关的学习环境、学习资料和媒介;提供和进行评估;针对学习者的指导和就业指导;课程开发和评估;开发和进行学校——职业教育机构的管理;提升公共关系;参加研究项目和研究过程;自身的专业能力发展。
(二)中国:项目式合作
中国作为一个发展中国家,从21世纪初开始,积极开展对埃塞职业教育的援助,通过援助项目开展合作。其主要合作领域为:
第一,实施埃塞职业教育管理者和教师中国培训项目。根据中埃合作协议,安排埃塞职业教育行政官员、职业院校校长和教师到中国培训和学习,在埃塞教育界,特别是职教界产生较大影响。
第二,实施中国职业教育教师到埃塞职业院校工作项目。根据埃塞俄比亚的需要,2000—2010年,中国援助埃塞的职业教育教师达到300余人,一部分进入教育部管辖的、侧重与第二产、三产类的职业院校;另一部分进入农业部管辖的农业职业技术院校。
第三,实施援助埃塞俄比亚—中国职业技术学院建设项目。由中国政府援助近1亿元人民币,2003年立项,2005年开始建设,2007年10月建成,2009年开学。中国教育部委托天津职业技术师范大学负责学院后续教学及管理工作。2008年7月至2010年7月,埃塞教育部聘用中国专家为首任院长,率领12名中国专家,在机械、电气、电子、汽车、纺织、服装、计算机7个专业招收新生330余名。作为埃塞第一所高职学院,是埃塞职业教育的最高学府,具有里程碑的意义。
(三)意大利:道义式合作
意大利与埃塞尽管有着一百多年侵略与反侵略较量的历史渊源,但埃塞受意大利的影响还是比较广泛的
。意大利与埃塞的职业教育合作带有一种特殊的感情色彩。由于历史原因,意大利注重与埃塞在教育、健康(艾滋病防疫)、能源、水资源、农村发展和食物安全、妇女儿童、私营产业部门、政府管理能力建设、文化合作及人道主义紧急援助等方面的合作。其中,为《埃塞国家教育发展计划》,投入资金2850万欧元
。
埃意双方在职业教育领域里的合作项目比较分散,例如,参与埃塞各州包括职业教育在内的教育现状的调查;投入约15万比尔,资助埃塞初级职业学校升格为中级技术学校;通过非政府组织向亚的斯亚贝巴地区和奥罗米亚州的职业学院提供15950比尔的资助;双方合作投资2700万比尔,建设德雷达瓦“埃塞—意大利职业技术与培训学院”,2009年学院开学,所开设的建筑、营销、人力资源管理等专业首届招生480人;资助亚的斯亚贝巴“泰格巴瑞德职业技术学院”召开年会等。
(四)菲律宾:借鉴式合作
菲律宾与埃塞同为发展中国家,其职业教育所选择的发展道路与埃塞相似,加之官方语言同为英语的优势,以及专家聘用的成本相对较低的原因,加强与菲律宾的职业教育合作,受到埃塞教育部的高度重视。所以,菲律宾发展职业教育的一些经验和成果,能够比较容易地借鉴应用于埃塞。目前,有数以百计的菲律宾职业教育专家,活跃在埃塞职业教育的各个领域和各个地区,开展基于职业教育教师职业资格标准的鉴定、实施、推广以及职业教育的课程开发等工作。
(五)非洲地区和非洲联盟:区域式合作
非洲国家和非洲联盟积极促进非洲一体化进程,这是非洲应对全球化挑战、推动非洲经济发展的战略选择。发展职业教育是推动非洲经济发展的必由之路。埃塞在非盟职业教育的合作中扮演重要角色。2007年,在首都亚的斯亚贝巴召开了非盟部长级会议,通过《非洲职业技术教育和培训振兴战略》。在这“一战”略框架下,埃塞通过与非洲国家的合作,吸收了许多经验。例如,对经济不发达的非洲来说,经费不足是一个大问题。埃塞借鉴了次撒哈拉地区(sub-Saharan)非洲国家的做法,特别是博茨瓦纳的“培训和生产相结合的模式”,制定了职业院校创收政策,通过加工生产、维修服务、技能鉴定、订单式培训和设备出租等,获得较为稳定性的创收,以补充办学经费的不足,这成为贫困国家解决职业教育经费不足问题的一种方式。
(六)其他国家和国际组织:多维式合作
世界各个国家和国际组织,都有自己的优势,埃塞注意结合它们各自的特点,开展职业教育的国际合作。例如,对于资金缺口,埃塞通过国际合作争取对职业教育的捐赠,来自德国、意大利、日本国际协力事业团(JICA)、联合国教科文组织(UNESCO)和世界银行等五个的援助资金约占职业教育总支出的33.5%。又如,采取灵活方式,印度职业教育教师以个人受聘专家的形式,韩国以组织职业教育教师培训的形式,联合国教科文组织(UNESCO)以派遣职业教育专家和参加课程开发的形式,爱尔兰以资金资助的形式,与埃塞开展职业教育合作。
规律解读
分析埃塞俄比亚通过职业教育的国际合作,以国家经济发展的人才需求为基点,以职业教育发展的紧迫任务为原点,进而确定职业教育国际合作的重点,这一做法令人印象深刻。从中可以发现在职业教育的国际合作中,埃塞理性的而非盲目的思考,折射出职业教育国际合作的三种趋势,极富参考价值(见图2-14)。
图2-14 埃塞俄比亚职业教育国际合作的三种趋势
(一)采取全景式与项目式的组合,构成国际合作“旋律的主调”
埃塞与德国的合作,重在先进的职业教育思想理念的吸收,着力于职业教育的制度构建和政策制定,从顶层设计上快速实现与国际发展接轨。近年来,埃塞实施的一系列职业教育国家形式的战略性举措,都包含着德国专家的智慧和努力。
埃塞与中国的合作,重在厚实的职业教育从业人员的造就,着力于职业教育的学校办学和教师培养,从基础夯实上迅速实现与国际发展同步。近年来,埃塞实施的一系列职业教育院校与教师建设的模式,都包含着中国专家的心血和汗水。
基于全景式与项目式的职业教育国际合作,有利于形成国际合作“旋律的主调”,对国家职业教育体制机制的建设,具有方向性、示范性效应,有着长远性、根本性的意义。
(二)采取道义式与迁移式的组合,构成国际合作的“旋律的和声”
埃塞与意大利的合作,由于历史的原因,重在通过职业教育合作,可能化解历史的不和。世界上许多国家因为历史的渊源而存在着挥之不去的联系,是促成合作的重要资源。职业教育合作旨在造就人民的福祉,这种合作可视为共同面向未来的感情投资。
埃塞与菲律宾的合作,由于国情的相似,重在通过职业教育合作,可能获得类似的成功。世界上许多国家因为国情的相似而存在着似曾相识的特点,是促成合作的积极要素。职业教育合作旨在形成两国的共识,这种合作可视为共同面对现实的改革实践。
基于道义式与借鉴式的职业教育国际合作,有利于形成国际合作“旋律的和声”,对国家职业教育政策措施的落实,具有人道性、操作性效应,有着针对性、现实性的意义。
(三)采取区域性和多维性的组合,构成国际合作“旋律的配器”
埃塞与非洲国家及非洲同盟的合作,重在关注职业教育发展的区域性,从非洲地区现实经济状况的特殊性出发,力求通过职业教育合作,形成一股合力,构建一种氛围,以探索一条符合非洲一体化的发展职业教育的路径。
埃塞与其他国家和国际组织的合作,重在关注职业教育发展的节点性,从本国发展现实存在困境的多样性出发,力图通过职业教育合作,强化一种意识,达到一个目标,以寻求一条争取多形式合作的发展职业教育的道路。
基于区域式与多维式的职业教育国际合作,有利于形成国际合作“旋律的配器”,对国家职业教育特殊问题的解决具有实践性、化解性效应,有着合理性、灵活性的意义。
结论
伴随新世纪经济全球化的进展,产业结构的调整与经济增长方式的转变,迫使全球范围内国家与国家、地区与地区之间的经济合作,已成必然趋势。由此,世界各国的经济和社会发展已无法“独善其身”。作为经济发展的助推器,职业教育在各国如火如荼的经济改革进程之中,也顺应形势,各国相互之间开展国际合作,也已蔚然成风。但是,鉴于各国和各地区社会经济发展的巨大落差,也由于各国和各地区教育传统形态的巨大不同,如何走出一条满足本国需要且卓有成效的国际合作之路呢?回溯埃塞俄比亚近年来职业教育国际合作从“双边”走向“多边”的历程,可以在战略层面和战术层面梳理出三条规律性的趋势(见图2-15)。这就是:职业教育的国际合作,从基于资金、设备、人员的援助性“硬合作”,走向基于思想、理念、方法的迁移性“软合作”;从基于解决个性化问题的即时性合作,走向基于解决全局性问题的长远性合作;从基于“倾听者”角色的被动式合作,走向基于“行动者”角色的主动式合作。一句话,这就是埃塞俄比亚职业教育需求导向的国际合作带给我们的深刻启示。
图2-15 埃塞俄比亚职业教育国际合作的启示
第七节 从多样到一体:欧洲联盟建构“欧洲职业教育区”——体系的求同存异
赵昕、姜大源
案例陈述
欧洲联盟(European Union,以下简称“欧盟”),现有27个成员国,总人口4.8亿人,是一个集政治实体与经济实体于一身、在世界上具有重要影响的区域一体化组织。
以其前身欧洲共同体为基础的欧洲联盟成立于1993年。那年11月1日,旨在建立欧洲经济货币联盟和欧洲政治联盟的《欧洲联盟条约》——《马斯特里赫特条约》(以下简称《马约》)生效,力图“通过建立无内部边界的空间,加强经济、社会的协调发展和建立最终实行统一货币的经济货币联盟,促进成员国经济和社会的均衡发展”
。《马约》的生效意味着欧盟的正式成立,欧盟开始从经济联盟走向政治与社会联盟,也使得教育作为欧盟责任的合法领域正式得以确认。教育成为欧盟的责任领域之一,开创了欧盟教育政策发展的新纪元
。
进入21世纪以来,伴随经济全球化进程的加速,世界各国相互交往的时间与空间被压缩至以往难以想象的紧密程度。欧盟成员国之间的交往,业已从开始时的劳动力、资本和货物的流动,逐渐延伸至农业、工业和服务业,扩展到就业、教育与文化领域。这里,流动或称“迁徙”,成为欧盟一体化政策领域中的关键议题。欧盟或欧洲范围内的自由迁徙,成为每个欧洲公民的基本权利和要求,也是欧盟制定一体化政策目标的焦点,是欧洲发展战略的重要任务之一。这里,迁徙既涉及物理的又涉及精神的范畴。物理层面的迁徙表现为:工作的流动意味着工作地点的变换;学习的流动意味着学习地点的变动;生活的流动意味着居住地的搬迁,要适应另一个城市、地区或国家的新环境。精神层面的迁徙表现为:从就业到失业的职业状态改变,从接受教育过渡到参加工作的生活状态变化,或反之。而物理与精神两个层面兼有的迁徙则表现为:国家内部或跨越国界的流动,企业内部或跨越企业的流动。
职业教育领域中的迁徙,是人员自由迁徙的不可分割的一部分,是欧盟在职业教育领域里制定各项政策与行动的主要目标之一——一个真正的欧洲终身学习区的创建,有助于促进就业、减少贫困,有助于一个欧洲公民身份的构建。这使得欧盟的欧洲色彩越来越浓,由此推动了基于欧洲维度的教育,特别是对经济发展至关重要的职业教育(包括培训)的改革。
欧盟许多成员国早就有重视职业教育的传统,而现代职业教育也诞生于欧洲。2000年签订的欧盟《里斯本战略》,是欧盟职业教育发展的一个重要转折点,它确立了欧盟面21世纪的职业教育新目标。2000—2007年间,欧盟制定了一系列职业教育政策,发布了《哥本哈根宣言》、《马斯特里赫特公报》、《赫尔辛基公报》及其一系列的决定、决议和建议书,致力于增强欧洲在职业教育领域的合作,以提高劳动者的职业能力,提升欧洲地区的整体竞争力和社会凝聚力。2002年3月,在巴塞罗那召开的欧盟首脑会议进一步指出:教育是欧盟社会模式的基石之一,其目标是到2010年,欧盟教育应当成为教育的“世界质量的参照系”。特别是2007年4月,由欧盟时任轮值主席国——德国与欧洲职业教育发展中心(CEDEFOP)共同主持了在希腊召开的“萨洛尼卡会议”,正式提出“建构欧洲职业教育区”的宏伟目标(见图2-16)
。
“欧洲职业教育区”的设想,是诞生于欧盟的“欧洲一体化”进程中的职业教育“一体化”的蓝图。建构欧洲范畴的“职业教育区”,不可或缺的是体系建设,它由以下三个基本制度组成(见图2-17)。
(一)欧洲资格框架
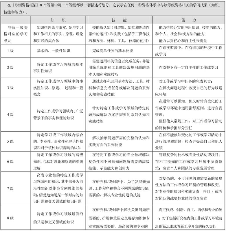
《欧洲资格框架》(European Qualification Framework,EQF),是在欧洲议会2007年10月发布的《关于欧洲议会与欧盟委员会建议建立欧洲终身学习资格框架》的法律决议基础上制定的,在全欧洲范围内进行试验和检测之后,定于2009年全面实施。
《欧洲资格框架》,是欧盟开发的一种以一定的学习成果(包括知识、技能和能力)为共同的资格参照标准并设置相应等级的资格框架。它是一个“元框架”,即欧洲各国开发各自《国家资格框架》(National Qualification System,NQS)的作为依据的“框架”,其主要功能是作为转换平台,便于对不同国家资格证书进行评估与比较
。
图2-16“建构欧洲职业教育区”的宏伟目标图
图2-17 支撑“欧洲职业教育区划”的三个基本制度
《欧洲资格框架》通过制定质量保障原则、运用学分转换和累积系统等方式,建立起国家间、行业部门间的资格证书领域方面的互信与合作,提高资格证书的透明度、加强对学习结果的转换与认可
。它引入了8个欧洲参照标准(即设置了8个等级),每个参照标准都是以能力与学习成果为基础,涵盖了从义务教育到最高的学术教育(博士学位),以及通过职业教育获得的各种资格证书。相应于每个等级的证书,在原则上都能够予以转换,这就既满足了不同层次、不同水平人员对资格认证的需求;又可作为促进终身学习的工具,人人都可通过普通教育、职业教育与成人教育,以及高等教育等多样化的教育与生涯路径,来实现接受教育的需要。
(二)欧洲职业教育学分转换体系
《欧洲职业教育学分转换体系》(European Credit for Vocational Education and Training,ECVET),是在2008年4月《欧洲议会和部长理事会关于推荐建立欧洲职业教育和培训学分体系的建议书》的基础上建立的。该系统允许欧洲公民在不同国家接受职业教育,通过职业教育获得的知识和技能可得到欧盟各国的正式承认
。
《欧洲职业教育学分转换体系》是对欧洲资格框架的支撑和完善,其核心原则是:其一,用知识、技能和能力等术语来表述学习成果;其二,基于资格证书的组合;其三,承认非正式与非正规学习成果;其四,应对终身学习的需求,并适用于所有学习情境;其五,促进人员的流动。这样,在欧盟,职业教育的任何培训和资格证书体系都可以采用这一体系,在《欧洲资格框架》规定的共同参考等级的基础上进行转换。
《欧洲职业教育学分转换体系》旨在提高职业教育学历资格证书的透明度、可比性和可携性,支持欧洲公民流动,使他们根据自己的需要决定接受正规或非正规职业教育的时间或地点。这一转换体系成为促进在欧洲职业教育领域,对个人的学习成果进行转换、累积和互认的一种工具;它也是一种以学习成果来描述资格的方法,即在一定参数的基础上,该系统为一定的学习量(学习工作量、学习成果和学习期限)给出相应的学分,从而对每种资格进行描述,使其量化,以学分的形式进行转换与累积。
(三)欧洲职业护照体系
《欧洲通行证》(EUROPASS),或称职业教育的《欧洲护照》,是在2004年12月15日欧洲议会与欧盟理事会发布的《关于建立共同体单一框架以提高资格与能力透明度的决定》的基础上,开发出的以提高资格与能力的透明度的一种工具,或一套“护照”——一套“通行证”,为欧洲公民在欧洲范围内学习和工作敞开的大门,帮助他们在求职与求学时能够有效地展示资格与能力。
《欧洲护照》内含适用于个人迁徙的透明性工具——5种功能(见图2-18)。
图2-18“欧洲护照”的五大功能
其一,《欧洲护照—简历》(Europass-CV),或称“欧洲通行简历”。它以原“共同欧洲简历格式(European CV)”为基础设计,或者说是其改进版,是《欧洲护照》体系的基础。它是一份个人文件,用于展示有关公民个人能力与资格的各种基本信息,如个人基本信息、语言能力、工作经验、教育与培训经历;个人所具有的其他能力,如技术、组织、艺术和社会技能等。目前提供25种语言,公民可在网上下载并填写。
其二,《欧洲护照—迁徙》(Europass Mobility),或称“欧洲流动性文件”。它是一份个人文件,使用一种统一的欧洲版式,记录持有者在他国(通常是其他欧洲国家)的学习经历及其所获得的技能。由欧洲各国的《国家﹙欧洲护照﹚中心》负责,交由负责交流计划的国内与国外接待机构填写。
其三,《欧洲护照—语言》(Europass Language Portfolio),或称“语言能力档案”。它由欧洲理事会开发,记录持有人的语言学习经历及其语言、文化经历与能力,包括一份语言护照(持有者可定期进行更新)、一份详尽的语言记录(记录持有人每种语言的程度)和一份档案(记录持有人相关工作状况已表明其语言能力),可由公民在网上下载并填写。
其四,《欧洲护照—证书》(Europass Certificate Supplement),或称“证书补充文件”。它是职业教育培训证书附录文件,但是它不能取代原始的证书。其目的是便于第三方,尤其是另一国的人员,清楚地了解该证书的持有人已获得的相应的能力,它由持有人所在的国家权威机构核发给个人,反映其所获得的职业教育培训证书信息,描述其具有的资格与能力。
其五,《欧洲护照—文凭》(Europass-Diploma Supplement),或称“文凭补充文件”。它是高等教育文凭的附录文件,反映高等教育文凭的相关信息,如学习的期限、证书以及学分等,记录持有人所获取的知识和能力。它既不能代替原始的文凭证书,也不是一个与之互认的体系。它由欧委会、理事会和联合国教科文组织共同开发,由持有人所在国的高等教育权威机构核发。
《欧洲护照—简历》和《欧洲护照—语言》由公民在网站上自行下载并填写,其他三个文件(《欧洲护照—迁徙》、《欧洲护照—证书》和《欧洲护照—文凭》则由相关授权机构填写核发给个人。《欧洲护照》行文简捷,使用通用术语,避免内容的冗长和繁杂。在国内使用时,“文凭补充文件”可以用本国语言书写;在国际交流时,要有英文版文件。欧盟提倡使用更多的语言,并要求在语言表达上,不能带有任何价值判断的成分,或进行内容等值的表述,以防止语言转换过程中的信息缺失和失实。
规律解读
分析欧盟在欧洲一体化政策指导下的职业教育一体化政策的改革,以建立“欧洲职业教育区”为目标而建立的三个制度性体系,涉及27个经济水平与社会发展不平衡,宗教信仰与政治制度差异大的欧洲国家,其中许多国家早已建构了符合本国国情的相当完备的教育政策体系。“这些教育政策体系之间既有共通之处,同时又各具特色”
。因此,欧盟在执行联盟层面的教育政策时,“必须确立一些基本原则,以便与各成员国的教育政策达成协调”
。
显然,这些原则的确立必须考虑各成员国在实施欧盟层面职业教育政策的障碍,这主要体现为各国决策时可能出现的三种限制:
其一,问题差异性导致的限制。成员国面临的职业教育存在很大的差异性,很难用统一的规定去解决。虽然多数成员国都面临着职业教育参与率低、劳动力整体素质有待提高以适应经济社会发展的需求等问题的困扰,但究其原因却各有不同。有些国家是因为青年人辍学率高,有的国家是因为老年人参与率低,还有的国家是教育与培训体系本身的质量有待于提高等。显然,欧盟不可能通过立法或统一的政策来解决各种不同背景下所面临的问题。
其二,决策复杂性导致的限制。在制定与改革职业教育政策的过程中,需要协调地方、区域和国家机构之间的关系,考虑各种利益集团的权益,即使是成员国政府都很难应付这种复杂的局面。由于资源有限、与地方层面相距遥远,欧盟根本没有能力替代成员国政府组织具体的实施过程。因此,欧盟要实现职业教育政策目标,就必须建立开放的协调机制。
其三,改革广泛性导致的限制。职业教育政策与成员国的政治、经济及就业政策有着直接的联系,牵涉到诸多的政策领域;职业教育政策的改革不可能单方面进行,它既要适应社会、经济与就业战略的要求,同时又会对社会、经济的发展起到巨大的推动的作用。而这种全面的调整只有成员国政府才能承担起来,欧盟至多是在原则上提出倡导而已。
由此,欧盟成员国是按照所谓“开放式协作”(the open method of coordination,OMC)来执行上述三个制度的。所谓“开放性协作”是欧盟在就业战略中确立起来的一种执行共同体社会政策的方式。2003年,欧洲理事会提出要在各成员国教育政策之间建立“开放式协作”,从而为欧盟在教育领域建立连贯一致的政策建立了新的运作机制。它通过制定共同标准、提交进展报告、实施水平评估,从而为欧盟提供了一种整合成员国改革实践的机制
。“开放式协作”可以解读为两个基本原则:辅助性原则和协调性原则。
一是辅助性原则(Subsidiarity)是指在此原则之下,也就是应尽可能地由较低层面的组织与机构进行教育决策,并不断根据国家、区域和地方层面的可能性来检验欧盟层面的教育行动是否正当。除非欧盟层面的行动比成员国、地区和地方层面的行动更有效,否则欧盟机构不被允许采取任何行动
。
二是协调性原则(Coordination)是指在此原则之下,承认各成员国之间教育政策的差异,且不干涉其现行的教育政策,而只是建立一种协调机制,使得各成员国在相关政策发生摩擦时,通过谈判促成协调。这种协调一般不是以欧盟的“共同政策”来取代成员国原有的教育政策,谋求各成员国教育政策的“一致化”
。
这两个原则就为在全球化背景下,对所有参加区域性国际组织或全球性国际组织的国家,在遵循相关国际组织制定的“跨越国界”教育政策时,提供了一种趋势性的处理方式。而欧盟这一跨国家形态的紧密型、集团化的区域国际组织,在制定和实施致力于实现“欧洲职业教育区划”的“跨界”的职业教育制度时,所出现的与各国的主权、基准和的三大冲突,也反映了当今全球性国际组织的成员国在执行相关组织决策时同样的境遇(见图2-19)。
图2-19“多元一体,和而不同”的趋势
(1)目标的趋同与政策的存异——主权性。它涉及“主权与让渡”问题。欧盟职业教育政策的趋同是目标的趋同,而不是政策本身的趋同。但即使如此,成员国层面上对主权问题向来是非常敏感的。职业教育在欧洲一直是一个备受争议的领域,不仅是由于其在国家形象方面的象征性价值,也缘于公众对于“共同政策”的抵制。大多数欧洲公民认为职业教育政策的决定权应归于各个成员国,其中心问题就是主权的让渡问题。欧盟一方面推出职业教育领域的政策措施;但另一方面又在有关文件中(如一些重要的条约)反复重申职业教育政策的制定权归属于各成国。
(2)确定的基准与差异的数据——可比性。它涉及“基准与数据”问题。虽然目前欧洲统计中心(Eurostat)已能够提供关于成员国职业教育体系比较系统的统计数据,但由于成员国对某些具体的制度、模式或概念的理解与做法有所差别,因而很多时候这些数据的准确性与可比性不能完全得以保证。此外,指标与基准“由谁来确定”、“依据什么来确定”都是比较棘手的问题。这种状况使得确立共同目标的指数成了一项非常困难的工作。因此,近年来欧盟呼吁无论从欧盟还是成员国层面,应不断改进并完善相关数据的统计,以便为“开放式协作”的有效实施提供基础。
(3)量化的结果与质化的成果——效率性。它涉及“量化与质化”问题。欧盟实施“开放式协作”的核心是要建立可以量化、可以比较的指数体系。但在很多情况下,数字并不能说明一切问题。如欧盟在教育与培训领域设立了五项在未来十年内所应达成的基准目标,包括青年人完成高中阶段教育的比率、成年人参与终身学习的比率等。但是这些学校教育和继续教育与培训的质量如何、效率如何、学习与培训成果如何等问题,并不是单单依靠这些数据所能体现出来的。因此,以指标与基准目标为基础的量化体系在诸如成果之类的“质性”问题面前就几乎没有什么作用了。
结论
欧盟职业教育政策所谋求的不是政策上的完全一致或相同,而是一种“多元一体”,即欧盟职业教育政策有着共同的目标和多元化的模式。“多元一体”是尊重历史、尊重民族国家主权、尊重现实、尊重人类文明发展总趋势和发展目标辩证统一关系的体现。“多元一体”意味着以各成员国多元化的职业教育体系为基础,以一体化的欧洲职业教育体系为目标;但一体化不是一元化,多元化不等于分裂化。一体化与多元化并存,体现了“和而不同”;从个性中突出共性,在共性中又有个性,正是由于这种“多元一体”,使欧盟各国在职业教育政策领域可以相互学习、相互借鉴、共同发展。在这个过程中,各成员国不断地彼此敞开、互相接纳而形成一个“整体”,特别是相互间的联系程度也会越来越紧密,以至于出于共同的整体利益需求,它们之间的不同都会渐渐地被他们自己和外部世界所化解。
显然,这与中国传统文化的“和而不同”思想不谋而合。所谓“和而不同”,在文化上表现为文化宽容和文化共享。正如费孝通先生所指出的那样,人类“应当探讨文化的自我认识、相互理解、相互宽容和世界多元文化之间的共生理念以及达到‘天下大同’的途径。这也是中国传统的经验里所一直强调的‘和而不同’思想的反映”
。
不久前,联合国教科文组织颁布了新修订的《国际教育标准分类法》(ISCED2011)
。作为联合国教科文组织成员的各国,在比照与贯彻这一“跨国界”的分类标准时,也应遵循“多元一体,和而不同”的原则。这是各成员国在执行国际组织框架内的“跨国界”决策之时的应有之义。由此,从多元到一体,于求同中存异,于和中有不同,这将是各国在国际组织框架内进行合作的基本趋势。
第八节 从赋魅到祛魅:经合组织推动职业教育《为工作而学习》——学习的本真回归
吴全全、宫雪、姜大源
案例陈述
成立于1961年、总部设在巴黎、现有34个成员国的《经济合作与发展组织》(OECD,以下简称“经合组织”),其宗旨是帮助成员国政府实现可持续性的经济增长和就业,提高生活水准,保持金融稳定,为世界经济发展做贡献。由于经合组织成员国提供了全球近60%的商品和服务,所以也被称为“富人俱乐部”。但是,近年来,一方面,参加经合组织的国家或地区在增加,例如,以国际组织身份参与的欧盟27国,以及巴西、中国、印度、印度尼西亚、南非5个伙伴会员国,作为申请国的俄罗斯,和以观察员身份参与各委员会工作的中国香港、新加坡、中国台北等;另一方面,经合组织还与世界上70多个国家进行技术、观点和经验的交流。这就为各国政府提供了一个探讨、发展和完善经济及社会政策的场所。借助这个平台,经合组织通过对各成员国相关经济、社会政策的分析、思考、讨论和研究,提出建议,帮助各国政府制定相应对策,促使成员国政府之间达成合作协议,并在其国内或国际场合实施。因而,在当今这样一个日益全球化的世界,经合组织遂成为一个国家与国家间的实践系统
,所以,它又被称为世界经济发展的“智囊团”,一个“非学术性的大学”。
进入21世纪,这个以推动经济发展为宗旨的国际组织,更多地关注了全球化背景下世界各国的经济、社会和环境所面临的挑战,并把注意力越来越多地投向教育,特别是与经济发展最为紧密的职业教育,将其视为经合组织优先考虑的领域。经合组织认为,一支技能水平优良的劳动力队伍,是经济繁荣和增长的主要支持要素。尽管各层次的普通教育的规模扩张可以带来通识技能水平的提升,但是,国家更需要专门的职业技能,尤其是在发展迅速的高新技术产业领域。为此,经合组织对各成员国的职业教育和培训(VET)体系(“职业教育与培训”以下简称“职业教育”)进行深入调查,以确认其能否培养经济、社会发展所需要的并能适应迅速变化的技能人才。2007年,经合组织决定,在15个成员国开展《为工作而学习》的职业教育政策研究项目,其时间跨度自2007年到2010年,为期4年。项目研究的内容包括政策创新和国别比较两个方面。研究的目的是为成员国职业教育更好地适应劳动市场的需求,提出一整套选项和建议。2009年3月,经合组织在瑞士国家职业教育研究所(SFIVET)召开了以《为工作而学习》为主题的“职业教育与培训各国专家组第4次会议”,来自澳大利亚、奥地利、比利时、捷克、丹麦、芬兰、法国、德国、匈牙利、爱尔兰、韩国、墨西哥、荷兰、挪威、瑞典、瑞士、英国、中国18个国家,以及经合组织的工商业咨询委员会(BIAC)、工会咨询委员会(TUAC)等共43位代表参加了此次会议。这次会议的任务是在《为工作而学习》的框架下,交流项目进展情况,完成职业教育体制改革方面的总报告,审查职业教育国别政策比较方面的评价报告,并确定2009年至2010年项目第2阶段的研究计划。
这次会议之后,项目专家对澳大利亚、奥地利、比利时、捷克、德国、匈牙利、爱尔兰、韩国、墨西哥、挪威、瑞典、瑞士、英国(英格兰和威尔士)和美国(南卡罗来州和得克萨斯州)等国2007年至2010年间的职业教育国家政策,以及智利和中国的职业教育,进行了深入研究。2011年,经合组织发布上述16个国家的职业教育国别报告,并出版了《为了工作而学习:经合组织职业教育评论》
(OECD Reviews of Vocational Education and Training-Learning for Jobs,以下简称“评论”)一书。
《评论》对参加研究项目的上述国家的职业教育体系进行了综述和比较,特别对职业指导与职业教育的关系、2008年经济危机期间职业教育的成本与收益等进行了深入的分析和评估。参加研究项目的专家,在考察相关国家的学校、学院、企业和其他机构的基础上,向所有经合组织成员国提供了有关的职业教育政策信息以及对被评论国家职业教育发展的具体政策建议。
《评论》强调指出,经合组织成员国要清醒地认识,面对21世界的挑战,职业教育对促进就业、发展经济,发挥着不可替代的作用。提高职业教育质量,培养经济繁荣所需人才,必须在学习和工作之间架设桥梁,其目的在于是把面向年轻人的职业教育与经济发展的需要更加紧密地联系起来。在这里,架桥有6方面的含义:一是意味着职业教育的目标要以可迁移的技能为基础,满足职业生涯的流动和发展的需要;二是意味着职业教育的内容选择要反映迅速变化的企业需求、学生兴趣以及现行课程的惯性;三是意味着职业教育的教师及企业培训师都要不断更新产业经验,提升职业能力和教学能力;四是意味着职业教育的教学要充分利用工作岗位这一高质量的学习环境,培养学生技能水平;五是意味着职业教育的效果需要统计数据支撑,以表明就业导向的成果与学习领域间的关系;六是意味着职业教育的评价要建立普遍认可且一致性的质量评估和资格框架,以提高透明度。总之,要在政府、企业与行会之间开展高效率的合作。“学习与工作之桥”有利于确保学习世界与工作世界在各层次各领域建立起紧密联系。为此,经合组织启动了《为工作而学习》项目:着力于架设学习与工作之桥。
如何架桥?在《评论》中,经合组织向成员国提出关于架设职业教育“学习——工作之桥”的六条政策和措施建议(见图2-20)。
图2-20 架设“为工作而学习”之桥的六条政策与措施建议
(一)在体系政策层面,职业教育需要建立推动企业、行会、学生以及国家等关键利益相关者参与的运行机制。
职业教育体系不是游离于社会而孤立存在的,其有效性仰赖于它与劳动市场的联系。这意味着,在国家层面应建立有利于职业教育可持续运行的机制。为此,需要国家出台一系列促进职业教育发展的配套政策。它首先要符合经济发展的利益诉求,企业和行会的参与有利于确保职业教育教学的组织和内容能够满足企业行业的需要;其次要符合学生发展需求,国家公共经费的投入有利于保证学生可迁移技能的培养。建议在国家、地区和部门层面建立一系列的内部相互联系的机制,特别是要更多地使雇主参见和参与到职业教育体系中来,在体系的运行过程之中,要赋予各利益相关者清晰的职责和义务。
(二)在规范基准层面,职业教育需要制定体现所有利益相关者要求以及有利于质量保障的一体化的资格框架。
职业教育体系运行的质量评估需要及制定发能为劳动市场提供正确的技能组合的标准化框架,使职业教育更加透明并有利于促进终身学习。为此,建议各国与企业行业合作,共同开发标准化的国家资格框架。框架所制定的不同等级的国家资格证书,应该容易为学生、雇主和其他利益相关者认可并理解。国家资格框架制定要遵循三个原则:一是一致性,即应确保学生掌握的专门技能及其水平的基准性,便于效果评估;二是多样性,即应鼓励学生通过多途径或创新形式掌握技能,并认可先前学习;三是科学性,即应具备易操作的方法论方面的支撑,促进教育体系内部的流动。
(三)在教育教学层面,职业教育需要扩充能同时满足企业要求和学生要求的基于工作岗位学习的教学地点。
职业教育要充分满足劳动市场的需要,满足企业行业的需要,同时也要满足学生就业的需要,满足国家经济发展的需要,为此,必须改变许多国家局限于在学校里学习的现状,应该扩展教学实施地点。要充分利用工作岗位的学习,要提供学校和企业交替的学习。工作岗位要成一个有效的学习环境,必须做到:一要能激发学生的学习兴趣,二要鼓励雇主的积极参与,三要实行有效的质量控制。而实现这一目标,建议应该通过国家计划和激励机制来确保企业工作岗位学习的供给,要采取多种有效措施坚持基于工作岗位的学习,特别是应对当前的经济危机,要采取多种形式多种手段,来弥补工作岗位学习的不足。
(四)在教师资格层面,职业教育需要确保学校教师和企业培训师具备综合应用教学技能与职场经验的能力。
职业教育师资,包括学校教师和企业培训师,不同于普通教育学校里的教师。后者习惯于传统学校教育,教学往往脱离企业实践。职业教育教师和培训师,必须具备整合教学技能和职场经验的能力。为此,建议:一要鼓励职业教育机构与产业界开展人员交换,职业学校教师要到企业去锻炼,到工业界兼职,以更新职场知识,而企业培训师则可到职业教育机构兼职,提升教学技能;二要鼓励兼职和采取灵活招聘形式,让具备产业技能者到职业学校任职,以保证教师队伍了解现代产业发展对技能的需要;三要鼓励企业内的培训师和管理者到职业学校和其他相关教育机构,接受教育教学方面的培训,提高学习效率。
(五)在职业指导层面,职业教育需要设置能够提供信息丰富、客观而实用的独立建制的职业生涯指导机构。
职业教育的职业指导工作,目前多数国家还很薄弱,尤其是存在一个很大的误区,主要表现在:一是将职业指导视为心理咨询范畴的工作;二是将职业指导视为教育机构的工作。为此,建议:①应该开发一个关于职业指导的综合框架,由企业、学校和专家及专职人员合作进行;②应该建立一个关于职业指导的独立机构,客观地为学生选择专业和就业创业提供支持;③应该建设一支关于职业指导的专职的专业人员队伍,充分掌握劳动市场的优质数据信息;④应该实行一种关于职业指导措施执行效果的评估办法或程序,以确保职业指导的质量。
(六)在服务支撑层面,职业教育需要开发反映关于职业教育与劳动市场成果、缺失等供需信息的数据资源。
职业教育与劳动市场间的关系需要强大的数据信息资源予以明示,特别要加强有关劳动市场成果的数据收集。为此,建议数据信息来源除了相关部门统计资料之外,还要开展对企业行业的调查研究,以了解企业对职业教育的满意度;对毕业生一对一的深度访谈,以了解其在劳动市场上所取得的成果;进行对毕业生的跟踪调查研究,以了解其个人职业生涯的发展史。应该发挥有关机构如“国家职业教育研究中心”的作用,对数据进行分析、传播和使用。这样,学生可利用信息来明确自己从学习到就业的成长道路,雇主利用信息来了解潜在雇员职业能力,决策者和教育机构可利用信息了解学习的效果。
规律解读
分析经合组织大力推进并力主职业教育要《为工作而学习》的项目,从其详细阐述的关于职业教育发展政策和措施的六条建议中,可以归纳出《为工作而学习》——在教育与工作之间架设桥梁所体现出的职业教育发展趋势(见图2-21)。
图2-21 为工作而学习——从赋魅到祛魅的发展
(一)加大国家公共财政对职业教育的支持力。实践表明,政府公共支出可使得职业教育给予社会良好的回报。
针对所谓“政府提供基础教育,职业教育仅由企业提供”的观点,建议由政府负责调节职业教育的供给,为年轻人提供由公共财政支持的职业教育,这将有利于弥补由于纯企业培训过度的功利化,而从公益性出发使学生获得职业发展所需要的可迁移技能。调查显示,国家公共资金对职业教育的投入可以获得很好的经济回报。凡是职业教育体系健全的国家,比如德国,在促进就业、解决青年失业率问题是相当成功的。经合组织成员国20~24岁青年与25~64岁成年人失业率对比青年人失业率对比,如图2-22所示。
图2-22 经合组织成员国20~24岁青年与25~64岁成年人失业率对比
(二)促进市场需求导向的职业教育机制建设。实践表明,企业需求导向可扩大职业教育对经济竞争力的贡献。
国家职业教育体系要建立确保其符合劳动市场需求的机制,数量和质量都要与劳动市场需求相匹配。但现在面临的挑战是:很多国家的职业教育通常是在学校形式的教育机构中进行的,结果形成所谓囿于学校自身的动力
而缺乏来自企业推力的机制。理想的情况是职业教育应包括符合企业意愿的工作岗位学习,但也需考虑学生的兴趣要求。平衡企业需求与学生喜好,实现高质量的职业教育,将对提高国家的经济竞争力做出重要的贡献。
(三)重视个体生涯发展的职业教育目标指向。实践表明,综合能力培养可适应青年人职业变化与发展的需要。
既要重视当下就业技能,又要重视职业发展能力。由于职业流动、改行、晋升更为普遍,学生在掌握进入劳动市场所需的就业技能——硬技能的同时,还要具备处理变化的工作和职业生涯环境出现的各种问题的能力——软技能,包括认知能力和学习能力。基于工作岗位的学习为软技能开发提供了最好的学习环境,它使得学校学习与企业学习的交替和融合,有利于年轻人从学校到劳动市场的平稳过渡。当劳动市场高度规范化之时,其价值将更为突出。
(四)加强工作岗位学习是职业教育优势所在。实践表明,工作岗位学习可塑造学习与工作结合的学习环境。
工作岗位是有别于学校的具有优势的学习环境:一是有助于培养学生操作、制造、维修和服务等硬技能,也可通过真实职场培养其团队合作、交流交往等软技能;二是为雇主和潜在雇员提供了互相了解的机会从而促进就业。但基于工作岗位学习的质量控制十分关键,否则会使年轻人变成廉价劳动力,或只获得狭窄、特定企业技能,由此,一要签订教育合同,明确学生与雇主的权利和义务,强化检查与评估;二是必须给予特别支持,国家应采用直接补助、税收减免等经济手段减轻企业负担,维持学生和产业对工作岗位学习的认可。
(五)充实教师职场经验是职业教育成功关键。实践表明,教师职场经验可提高职业教育教学的效率和质量。
高水平教师是高水平职业教育的核心要素。无论是职业学校的教师,还是企业的培训师,都要熟悉现代企业。然而现实情况是,一方面,很多职业学校的教师缺乏企业经验,要鼓励教师到产业界兼职,从而促使自身产业界知识和技能的更新,还应采取灵活的招聘方式,促进有产业界技能的人进入职业学校任教;另一方面,产业界的培训师和管理者也要接受专门的教育教学培训,以提高学生企业学习的有效性,应鼓励教师和培训师的双向兼职。
(六)确保职业指导独立于职业教育之外的建制。实践表明,职业指导独立可帮助青年学会做出正确职业抉择。
职业的多样性,使得年轻人面临学习和工作的选择时难以做出决定。但当前职业指导缺乏足够准确的劳动市场信息,只是心理咨询的附属品;缺乏掌握实证理论的互动型指导者,给出的建议没有应用价值。原因是指导者多为教育机构人员,易产生准学术偏见
。职业指导应是一贯性的、资源丰富的、准行动的
、客观的并有充分事实依据的且分离于心理咨询的独立机构而非教育机构的一部分,当然学校和企业间的紧密联系对职业指导有重要意义。
结论
新世纪职业教育面临的挑战包括两个方面:一是职业教育长期以来被社会所忽视,这是从教育外部角度审视的挑战。尽管职业教育在为年轻人就业做准备、开发成年人技能以及满足经济发展对劳动市场的需求等方面具有核心作用,但是职业教育在国家政策讨论中一直被忽视和被边缘化,总是处在重视普通学术教育和为接受高等教育做准备的功能的阴影之下,以至于职业教育总被社会认为是低等的教育。二是职业教育未能满足劳动市场需求,这是从教育内部角度审视的挑战。鉴于低技能工作岗位正迅速消失,逐渐被技术含量高的岗位取代,发达国家不再依靠劳动力成本而是高技能与欠发达国家竞争。国家竞争的关键是产品和服务质量。这就需要大量包括中间层次的技能人才和大学学历的高技能人才,而现有职业教育培养的人才与快速变化的现代经济过于脱节。
经合组织推动《为工作而学习》的行动,凸显了学习与工作之间不可分离的关系。而实际情况正如经合组织所说:“对许多接受职业教育与培训的学生和许多雇主来说,学习和工作之间存在着巨大的鸿沟。学习往往被视为抽象的、课堂式的和学术性的。而工作则是具体的,涉及老板和客户、利润和机器”,“尽管两者之间有着差距,但职业教育与培训的任务依然是满足劳动市场的需求——提供面向工作的学习”
。
这段话相当精辟地指出了问题的实质:对职业教育的忽视,在于对普通教育赋予其过度的阳春白雪般的“神圣”地位,在于对理论知识赋予其过度的高等、高级的“神秘”地位——这是对普通教育的学习及知识本身的褒义的“赋魅”;对职业教育的忽视,也在于对职业教育赋予其过度的下里巴人式的“世俗”位置,在于对实践技能也赋予其过度的低等、低级的“弱智”位置——这是对职业教育以及技能的另一种贬义的“赋魅”。职业教育的发展,呼唤着向学习本真的价值回归。因为,实际上任何一个人的发展,都离不开“职业“这个载体;由此,任何一个人的成功,也不在于知识的数值存量,而在于知识的应用当量。认识这一点,需要人们具有勇敢而科学的“祛魅”的胆识与行动。
经合组织《为工作而学习》的浓墨重彩,在人们面前展现了一系列的“祛魅”过程。职业教育未来强力的发展趋势,就在于:其一,增大政府公共支出,将有利于实现学业到就业的成功转型;其二,加强综合能力培养,将有利于实现学校到企业的平稳过渡;其三,促进企业需求导向,将有利于实现需求对教育的机制引导;其四,强化职业指导独立,将有利于实现择学到择业的科学指引;其五,丰富教师职场经验,将有利于实现职场对教学的有效更新;其六,坚持工作岗位学习,将有利于实现工作与学习的紧密结合。
多层次的政策组合、技能组合、资源组合,使职业教育走向最能体现职业教育本真功能的天地:为了工作而学习——目标指向,通过工作来学习——内容定位,工作也是学习——哲学思考。职业教育发展与改革的趋势,自此走上从“赋魅”到“祛魅”的不归路。
第九节 职业教育的发展趋势之一——定界到跨界的延伸:拓展性
姜大源
本节对8个案例的描述与分析,从中所梳理出具有横向扩展的特点,或者说是横向维度的发展趋势,是职业教育“宽度”,可以表述为:德国修订实施新《联邦职业教育法》,凸显教育的内涵扩张——从狭义到广义;澳大利亚制定国家职业教育发展战略,凸显技能的价值彰显——从刚性到柔性;日本探索建立“双元制”职业教育制度,凸显办学的合作转型——从双轨到双元;法国职业教育“聚焦学校企业关系”,凸显学校的实践转向——从封闭到开放;澳大利亚开发职业教育教师资格培训包,凸显教师的复合能力——从单一到综合;埃塞俄比亚确立职业教育国际合作策略,凸显合作的需求指向——从双边到多边;欧洲联盟建构“欧洲职业教育区”,凸显体系的存异求同——从多样到一体;经合组织推动职业教育《为工作而学习》,凸显学习的本真回归——从赋魅到祛魅(见图2-23)。
这8个案例所蕴涵的职业教育发展趋势,可以概括为8个关键句式:从狭义到广义,从刚性到柔性,从双轨到双元,从封闭到开放,从单一到综合,从双边到多边,从多样到一体,从赋魅到祛魅。这都是职业教育在“横向”或“水平”维度的扩展,是职业教育疆域的“宽度”延伸。用一句话概括,便是“从定界走向跨界”(见图2-24)。
职业教育定界到跨界扩展的发展趋势,可以从两个角度加以阐述。
图2-23 职业教育横向扩展——基于“宽度”维度的体系发展趋势
第一个角度,是对职业教育规律性的解读,是在一个话语体系下,对一个国家职业教育的发展从定界走向跨界的阐释。
图2-24 职业教育定界到跨界延伸的发展趋势
职业教育与普通教育的本质区别,在于职业教育是一个跨界的教育。如果说,传统的企业培训是定界于企业的一种思考,传统的学校教育是定界于学校的一种思考,那么,“为工作而学习”——就业导向的职业教育,其内涵与外延,都已跨越了传统的企业培训和传统的学校教育的界域。所以,职业教育必须从定界的思考升华到跨界的思考。这种跨界性,尤其体现在:第一,在办学制度层面,它跨越了企业与学校;第二,在人才培养层面,它跨越了工作与学习;第三,在社会功能层面,它跨越了职业与教育的疆域。这意味着,职业教育不能只遵从教育规律、认知规律,还要遵循职业发展规律、职业成长规律。职业教育的发展与改革,要“跳出学校看学校,跳出教育看教育,跳出知识看知识”,也要“跳出企业看企业,跳出培训看培训,跳出技能看技能”,以逐步形成“合作办学求发展、合作育人促就业”的良性互动机制
。
所以,从跨界维度看,中国提出的“校企合作、工学结合的职业教育”,正是充分体现职业教育跨界本质的表述,因为:第一,校企合作的办学形式,必须关注现代企业与现代学校的融合;第二,工学结合的人才培养,必须关注工作规律与学习规律的融合;第三,职业教育的发展与改革,必须关注职业及职业成长规律与教育及教育认知规律的融合。所以,职业教育的跨界,大大超越了传统的教育学范畴。必须在教育学层面,为具有两个甚至多个学习地点的职业教育——一种具有新的话语体系的创新的教育,寻求其新的教育参照系。
第二个角度,是对职业教育全球化的解读,是在多个话语体系下,对基于多个国家职业教育的合作从定界走向跨界的阐释。
职业教育与普通教育的国际合作的区别,在于职业教育的国际合作是一个跨越教育界和与经济界的合作。如果说,普通教育的合作适用于教育的话语体系,经济领域的合作适用于经济的话语体系的话,那么职业教育的合作必然跨越经济与教育的界域,所使用的应该是两种话语体系的集成。这就是职业教育的国际合作,第一,在双边领域,一般不通过教育合作,而是通过经济合作或技术合作实施的原因;第二,在多边领域,一般常有世界银行、世界劳工组织、世界妇女组织、世界工发组织等非教育国际组织参加和参与的缘由。所以,职业教育的国际合作,不仅只是跨越国界——物理领域的跨界合作,而且更是跨越思域——意识领域的跨界合作。这里既涉及促进就业,发展经济;促进公平,消除贫困;促进合作,增强互信之积极的一面;也涉及政治制度冲突,价值观念交锋,发展水平差异,文化传统不同而相悖的一面。
所以,从跨界维度看,中国在职业教育教育的国际合作中,特别是通过与德国职业教育30多年来合作的经验,按照“洋为中用”以及“和而不同”的原则,所提出来的以项目为主的合作方式,取得了较好的跨界成果。职业教育国际合作已探索出一条成功路径,这就是通过四个必经阶段即“旅行者说—拿来主义—比较选择—本土化”的跨越,逐步将其他国家、地区或国际组织的职业教育经验和成果,深入进行“原型—差别—内涵”的科学思考,实现“复制—重构—迁移—创新”的目标
。
总而言之,世界职业教育发展所显现的“定界到跨界扩展”的趋势,使得世界公认的职业教育三大模式悄然发生变化:以日本为代表的企业模式,以法国为代表的学校模式,开始走向以德国为代表的“企业—学校”合作模式。
无疑,“定界到跨界的扩展”是这一变化的原动力,是职业教育发展的趋势之一。
第二章 职业教育基于纵向维度递进发展的趋势:定阶与进阶——提升性
第一节 从层次到类型:瑞士建立现代职业教育体系——基于教育分类的规范性国家体系
姜大源、王荻
案例陈述
位于欧洲中部阿尔卑斯山脉的瑞士,面积4.1万平方公里、人口750万人。风景秀丽,却缺乏自然资源。但瑞士是一个高度发达的工业国家,机械、化工、医药、纺织、精密仪器、高档钟表、食品加工等行业,技术水平先进,产品质量精良,加上极具盛名的金融业、旅游与酒店业,使瑞士在国际上具有很强的竞争力,其人均国民收入始终处在世界最前列。世界经济论坛(WEF)发布的《2010—2011年度全球竞争力报告》表明,瑞士国际竞争力的总排名仍居于全球榜首,其“优异的创新能力”和“非常成熟的商业文化”,在139个受调查国家中,排名分列第二和第四
。
瑞士奇迹得益于其完善的职业教育体所培养的高素质职业人才。对职业教育的重视,是瑞士的优良传统,是瑞士经济成功的重要支柱。瑞士人有一种强烈的意识:职业教育对提高劳动者的素质发挥着关键性的作用,是提高国家核心竞争力的要素。为永葆瑞士在国际上强大的竞争力和持续的创新力,灵活应对21世纪经济的结构性变化所导致的传统职业内容的改变,瑞士职业教育政策更多地指向进一步满足服务型社会与知识型社会的对职业人才的需求。
早在1930年,瑞士就颁布了第一部联邦职业教育法颁布,该法明确规定职业教育由联邦政府统一管理。1963年,瑞士联邦政府再次颁布职业教育法。此后,为顺应国内经济、工业发展的需求,经多次修改,又分别于1978年和2004年两度重新修订颁布职业教育法
。
作为职业教育发展基准及依据的联邦职业教育法的修订,是瑞士面向21世纪增强国家实力的一项重要举措。制定新的联邦职业教育法的目的,在于对职业世界和劳动世界的显著变化给予积极的回应,并主动为经济和社会发展的新需求服务。其指导思想在于:职业教育的发展必须制订跨体系、跨职业的解决方案,建立一个全国统一的职业教育体系。
2004年版瑞士《联邦职业教育法》明确提出了高等职业教育的概念,并将高等职业教育定义为非传统高等学校形态的高等教育,第一次将普通高等教育之外的职业教育置于一个统一的体系之下,使得职业教育的价值认定可与普通高等教育相比照。
根据瑞士联邦职业教育法,中等职业教育是瑞士职业教育的主体。瑞士第二阶段I级(相当于初中)毕业生60%以上进入职业教育领域学习;瑞士第二阶段II级(相当于高中)的职业教育以“双元制”为主要特征,实行联邦政府、州政府和各行业机构三方合作的管理机制。高等职业教育主要形式之一是高等专业学校,学制分为全日制两年或部分时间制三年,旨在拓展学生的理论和实践知识,提高职业能力,从而胜任较高级职业领域中的工作。
2004年瑞士《联邦职业教育法》及2009年世界经济合作与发展组织(OECD)《关于瑞士职业教育创新的国别报告》,都将瑞士高等职业教育定义为独立的高等教育类型。根据联合国教科文1997年版的国际教育分类(ISCED 97),相对于纯高等学校形式的大学高等教育A(第三阶段教育A类),这是一种在高等教育B(第三阶段教育B类)层次的非学术领域的高等教育,其宗旨使学生获得从事要求严格且责任心强的职业所需资格,其教学以职业能力和劳动市场为指向,强调教学与职业实践的紧密结合,致力于促进应用导向的学习,重视应对快速的创新周期实现专业知识的迅速转换,从而为瑞士经济和社会输送了大批具有高技能水平、高质量意识和高适应能力的职业人才。
由此,瑞士第二阶段II级的“双元制”职业教育延伸至第三阶段教育B类层次的高等职业教育,可视为培养高素质专门技能型人才的本科层次的高等教育,或称为技能本科教育,或高职本科教育。这样,高等职业教育,即第三阶段教育B类教育,与大学和专业大学(高等专业学校),即第三阶段教育A类教育,构成了完整的瑞士教育体系(见图2-25)。
瑞士未设教育部,普通高等教育由内政部管辖,职业教育,包括高等职业教育则由隶属于经济部的联邦职业教育与技术署(BBT)管理,它是瑞士职业教育(中等职业教育3B或4B和高等职业教育5B),还有专业大学(5A)的联邦层次的管理中心。其主要职能是培养高素质高技能的劳动者,以确保瑞士在国际上最具竞争能力和最有创新能力的经济地位与教育地位。所以,瑞士职业教育的管理部门,既具备对5B层次或称为“技能本科”(应用本科)层次的职业教育的管理职能,又具备对5A层次或称为“技术本科”(工程本科)层次的职业教育的管理职能。本书所指的瑞士高等职业教育,主要是指5B层次的高等职业教育。
这一体系的构建,为接受过3~4年中等职业教育或具有同等资历者,开辟了走向管理岗位或实现专门化的高技能人才的高等职业教育途径。2009年,占总人口三分之一、具备高等教育(第3级教育A或B类)资格的瑞士公民中,以25岁至64岁年龄段为例,第3级教育B类,即高等职业教育资格持有者占17.3%,与第3级教育A类资格持有者的17.8%几乎持平
。
图2-25 国际教育分类与瑞士教育体系
(一)瑞士高等职业教育的实施形式
瑞士高等职业教育有两种形式:一是参加联邦考试,其中通过联邦职业考试者获得联邦职业证书,通过联邦高级专业考试者获得联邦学位文凭(包括技师文凭)。目前大约有370个国家认可的联邦职业考试和联邦高级专业考试,主要面向具有职业经验并打算深化专业知识或晋升管理岗位者。二是接受高等专业学校(也译为“高级专业学院”)学习,毕业后可获得高等专业学习文凭。高等专业学校提供联邦认可的高等职业教育以及高等专业学校文凭(学位)后教育,主要专业领域包括技术、酒店、旅游、家政、经济、农林、健康、社会与成人教育、艺术与工业设计。下表给出了瑞士高等职业教育的形式与学位(见表2-5)。
表2-5 瑞士高等职业教育的形式与学位
(二)瑞士高等职业教育的实施路径
(1)规范结果而不规范过程的实施路径——联邦考试
具有联邦职业能力证书(EFZ)或其他同等资格者,可以参加联邦职业考试和高级专业考试,通过后可获得联邦认可的第三阶段教育证书。联邦考试条例由职业或行业协会制定、联邦职业教育与技术署批准,再由职业或行业协会实施。目前,全瑞士有210个联邦职业考试和160个联邦高级专业考试,每年15000人获得该证书。拟参加联邦考试者可以先参加备考培训班准备考试。
瑞士联邦考试有两个层次:
第一层次是联邦职业考试。接受过中等职业教育者参加职业考试将使其获得对专业进行初步深化和专门化的机会。参加考试的前提条件是具有在相应职业领域里多年的从业经验。联邦职业考试的通过者获得联邦专业证书,其持有者一般都可获得参加联邦高级专业考试的资格。
第二层次是联邦高级专业考试。联邦专业考试使考试通过者,既可使其成为该职业领域里的专家,又可使其有机会成为企业管理者。考试通过者获得联邦学位文凭。如果在同一职业领域中同时存在着两种考试,那么通过联邦高级专业证书考试并获得联邦学位文凭者的资格水平,高于通过联邦考试而获得联邦职业证书的持有者的水平。也就是说,在教育层次上,联邦高级专业考试高于联邦职业考试,也等价于瑞士教育体系中“硕士”层级(见图2-26)。
(2)规范结果也规范过程的实施路径——高等专业学校
具有联邦职业能力证书(EFZ)或其他同等资格者,可以进入高等专业学校学习,以获得联邦认可的第三阶段教育文凭。目前,瑞士高等专业学校共有52个不同的专业领域,大约400种专业(Bildungsgang),每年7000人获得这种文凭。
高等专业学校向学生传授在相关职业领域里独立地履行与承担专业职责和管理职责的能力,是劳动市场导向的,特别注重方法论以及系统的网状思维能力的培养。与上述两种联邦考试相比,高等专业学校要增加一些普适性和广泛性的内容。而相对于培养工程师的专业大学(高等专业学院),高等专业学校学习内容的设计聚焦于针对性强的专业领域,较少学术性。一般来说,学生在接受第二阶段Ⅱ级教育后可直接进入高等专业学校学习,为学生在这一专业领域里的职业生涯发展打下坚实基础。瑞士高等专业学校也有两个层次(见图2-26)。
第一层次是文凭学习,获得“高等专业学校文凭”(dipl-HF)称号。这一层次的学习可以采用全日制的学习方式,全日制学习年限至少2年;或者职业伴随的在职学习方式即在职学习学习方式,学习年限至少3年。全日制学习必须有实习时间,以便获得职业经验。该文凭相当于本科层次文凭。
第二层次是“文凭后学习”(Nachdiplomstudien HF),获得“文凭后(学位后)”(NDS-HF)称号
。这一层次的学习是进一步专门化和深化。文凭后学习也由联邦职业教育与技术署认可。学生毕业后获得学位文凭,并冠以“高等专业学校文凭后学位”(如酒店管理文凭后学位)。该文凭相当于硕士层次文凭。
2005年4月颁布并于2010年5月修订后的瑞士《高等专业学校教育及文凭后(学位后)教育的认可规则条例》,对文凭后(学位后)名称给予进一步规范并予以法律保护。例如,经济类职业领域里的“高等专业学校酒店经理”(dipl.Hotelier-Restaurateur HF),“高等专业学校银行经济师”(dipl.Bankwirtschafter HF);以及技术类职业领域,例如,“高等专业学校技术员文凭(学位)”(dipl.Techniker HF)称号,以及“高等专业学校飞行员文凭(学位)”(dipl.Pilot HF),等等。
图2-26 瑞士教育体系
瑞士高等职业学校的直接主管机构为“瑞士联邦职业教育与技术署”,规范并制定对高等专业学校教育的联邦认可程序。高等专业学校的“框架教学计划”由办学者与相关行业协会或职业协会合作开发,并报经其批准后在职业教育专业目录中公布。
瑞士高等职业学校的最高管理机构为“瑞士联邦经济部”,制定高等专业学校教育及其文凭后教育的认可条例,用以规范技术、餐饮、旅游与家政、经济、农林、健康、社会与成人教育及艺术、工业设计和交通与运输领域里的高等专业学校的教育。各州政府行使对高等专业学校的监督权。
瑞士高等职业学校的评估机构为“瑞士联邦高等专业学校委员会”,由职业协会和行业协会、高等专业学校、州政府和联邦政府的代表组成,有两大评估职能:一是对瑞士联邦职业教育与技术署颁布的高等专业学校“框架教学计划”进行评估;二是对高等专业学校教育和文凭后教育的联邦认可申请进行评估。
为使瑞士高等职业教育证书和文凭得到国际化认定,瑞士已按照欧洲资格框架制定瑞士8级国家资格框架,并采取英文学位加注办法,对瑞士高级专业考试学位文凭和高等专业学校文凭加注“专业学士”(Professional Bachelor)称号
。
(三)瑞士高等职业教育的实施效果
第一,瑞士高等职业教育是瑞士高等教育大众化的主力。瑞士高等职业教育为公民提供了一个实践导向和劳动市场取向的高等教育。企业的参与,使高等职业教育的教学方案被强烈打上工作世界的烙印。这意味着不通过传统的学术性普通高等学校而通过非学术领域里的高等职业教育,同样可使学生获得宽厚的职业能力,具备优秀的专业素质和管理素质。这已得到世界经合组织的认可,即劳动市场表明,不是普通高等学校毕业生所占比例越高越好,而是需要一个与企业需求结构相适应的学术型人才与技能型人才“混搭”的跨界结构。
第二,瑞士高等职业教育是瑞士强化国际竞争力的基石。瑞士高等职业教育向经济界输送的大批受过良好训练的高技能人才,支撑了其具有国际竞争力、创新力和高质量的工业品与服务业。从职业教育经济学角度分析,瑞士高等职业教育具有更高的教育“利润率”
。这主要体现在:一是学生优势——毕业后既可得到更高工资收入,较快收回学习投资,又可更好实现职务晋升,顺利走向职业生涯新阶段;二是教育效率优势——与国家对大学及专业大学的教育投入比较,瑞士高等职业教育的国家教育利润率最高,是一种高效率的教育供给(见图2-27)。
瑞士为增强其国家职业教育体系在国际教育空间的通融性,已加强与“双元制”职业教育体系国家,如德国、奥地利、卢森堡、丹麦的合作,并于2009年11月27日由瑞、德、奥三国组建了“欧洲高技能职业联合会”(EURO-PROF,德文为Europaeischer Verband für hoeher qualifizierte Berufe)
。这一多边国际组织将以“双元制”职业教育为基础,开发一个与欧洲职业框架第6级以及与ISCED 97和ISCED 2011国际教育分类层次第5级及第6级对应的、以培养高技能人才为目标的第三阶段的职业教育。
图2-27 瑞士高等教育投入与效益——利润率比较
规律解读
分析瑞士在新世纪建立现代职业教育体系的创新之举,显见瑞士将高等职业教育定义为非传统高等学校形态的高等教育,建立了一个与普通高等教育并行的教育体系,从而使得高等职业教育的价值认定可与普通高等教育相比照,增强了瑞士高等职业教育文凭在与高等院校文凭的国际竞争力
。这就为世界各国职业教育的发展,开拓了一个新空间。
瑞士职业教育的改革有三条基本脉络:一是部分高等专业学校升格为属于5A层次的、以培养工程师为目标的高等教育,也就是教学地点为学校的、既规范过程也规范结果的高等教育;二是部分高等职业学校升格为属于5B层次的、以培养技术员为主的高等教育,也就是教学地点为企业和学校等双元或多元的、既规范结果也规范过程的高等职业教育;三是属于5B层次的、以培养技师为目标的高等教育,也就是无显性教学地点而是职业伴随的、仅需参加联邦考试的、只规范结果而不规范过程的高等职业教育。
归纳起来,瑞士高等职业教育体系的特点是:其一,凸显教育体系的多样性与丰富性(普通高等教育与高等职业教育并重);其二,强调办学规模的经济性与适度性(避免学校过大导致的经费困境);其三,坚持职业教育的双元性与开放性(学校与企业、教育与职业的合作);其四,强化教育教学的实践性与需求性(遵循就业导向,防止错误定向);其五,实现教育功能的通融性与灵活性(实现职业迁徙和教育迁徙)
。
由此,瑞士高等职业教育清晰的定位显现出一种创新。这就是,不仅在纵向建构了一个完整的现代职业教育体系,而且在横向架设了沟通职业教育与普通教育之间互通的桥梁;不仅发展既规范过程又规范结果的基于机构的高等职业教育,而且发展只规范结果而不规范过程的高等职业教育。
创新的内涵还在于:第一,从教育体系出发,为将职业教育视为一种教育类型进而建构一个相应的职业教育体系,奠定了法律与实践层面的基础;第二,从教育对象出发,为职业教育聚焦于非学术教育的技能型人才的培养,开拓了个性发展与社会需求融合的空间。总之,这一新的教育体系的出现,实现了高中职的衔接与沟通,显示了职业教育的强大生命力。
瑞士构建的现代职业教育体系鲜明地昭示着,职业教育是不同于普通教育的一种类型,而并非一个层次。无疑,作为一种类型教育,职业教育有了自己的话语权。与普通教育的区别及其等值的判据:一是培养目标的区别;二是由此导致的教育内容的差异,正是由于这两点才产生了不同的教育类型。
培养目标的不同体现在,无论是中等职业教育,还是高等职业教育,都要为“满足人民群众接受职业教育的需求,满足经济社会对高素质劳动者和技能型人才的需要”
。不论是“培养高素质劳动者和技能型人才”
的中等职业教育,抑或是培养“高素质技能型专门人才”
的高等职业教育,都要以技能型人才培养为目标,这与“注重培养学生自主学习、自强自立和适应社会的能力”
的普通高中教育,以及注重培养“高素质专门人才和拔尖创新人才”
的普通高等教育,有着明显不同的目标指向。这表明,培养目标指向一致的中等职业教育和高等职业教育,都要遵循基于职业属性的教育规律,也就是要融职业性的社会需求与教育性的个性需求于一体,是同一类型教育中的不同层次。
教育内容的不同体现在,无论是中等职业教育,还是高等职业教育,都强调人才培养必须遵循职业教育的教学规律,这集中体现在致力于实现职业教育培养技能型人才这一目标所制订的工学结合的人才培养方案之中,涉及专业建设的职业分析、课程开发的工作过程导向、教学实施的行动学习,以及实习实训的职业情境创建、学习评价的需求定向和师资培养的“双师”建设等微观层面。而作为人才培养核心的课程,始终是各类教育培养目标的载体。职业教育基于工作过程系统化的动态的课程结构,不同于普通教育基于学科知识系统化的静态的课程结构,它是一种强调适应企业生生不息变化的生态系统的课程范式,并非是诸多课程模式中的一种,对中等职业教育和高等职业教育的教学,都具有普适性的指导意义。
这些基本的类型特征,在联合国教科文组织1997年修订的“国际教育标准分类”(International Standard Classification of Education,ISCED)对各级(层次)教育进行的类型划分得以充分体现
。其中,无论是第3级教育,即(高级)中学教育(第二阶段教育);还是第5级,即高等教育(第三阶段教育),都有A、B两类。A类,特别是在第5级教育阶段,主要指向“理论型的,为研究做准备的或从事高技术要求的专业”;而B类,则主要指向“更面向实际,适应具体职业,主要目的是使学生获得从事某职业、行业或某类职业、行业所需的实际技能和知识”。所以,这一分类的2~5级教育层次中,分别划分了A、B等类型(还有一种C类,是过渡形态的教育),A为普通教育,B为职业教育。也就是说,从初中教育阶段开始,教育就划分为普通教育和职业教育两种类型,这就确定了在各教育层次中,职业教育与普通教育并列、平等的地位。显见,职业教育与普通教育是不同类型的教育。
2011年修订的“国际教育标准分类”将教育层次进一步细化为0~9级,并更加明确地指出在ISCED 2~ISCED 5层次,教育分为普通教育与职业教育;在ISCED 6~ISCED 8层次,将教育分为学术教育与专业教育,并根据不同教育项目成就水平对教育项目做了等进一步地细分。根据新标准,从ISCED 2~ISCED 8层次,都认可存在职业教育。由此,职业教育的含义得以进一步扩充
。
结论
职业教育从教育层次的概念转为教育类型的概念,是世界教育思想和教育观念的大转变。职业教育在其系统特征上已经成为无法替代的教育类型,只有如此,职业教育才能够得以生存。而视其为一种教育类型,也就必有其进一步发展的空间,这是系统的逻辑功能及其规律决定的。瑞士现代职业教育体系的建立,体现着职业教育发展与改革的一种大趋势:既在纵向建构一个完整的职业教育体系,又在横向架设沟通职业教育与普通教育之间互通的桥梁;既发展规范过程又规范结果的基于机构的职业教育,又发展只规范结果而不规范过程的职业培训,而由此所获得的学位在层次和价值上都应该是等值的。而这一体系是建立在国际教育分类基础上的,是一种基于教育分类的规范的国家体系。
无疑,作为一种类型教育,职业教育有了自己的话语权,也就赢得了自身的发展权。对此,瑞士各州职业教育局联席会主席、卢塞恩州职业教育与继续教育部主管冯·约瑟夫·威德梅尔认为,瑞士高等职业教育是一个尚未被发现的珍珠
!
第二节 从经验到策略:英国改革国家职业资格制度——基于资格分级的开放性国家体系
樊大跃、郑坚、姜大源
案例陈述
当今世界,能够在体系或制度上将普通教育与职业教育置于同一个国家资格证书的标准化平台上予以管理的国家,英国可以说是首开先河。从20世纪80年代开始,英国就开始建立《国家职业资格框架》体系,并以此来规范职业资格标准,建构职业教育体系。21世纪元年——2000年,英国又将高等教育的各种证书汇集一体,构建了《高等教育资格框架》体系。2004年,英国进一步将这两个框架整合,形成具有明显英国特色和时代特征的英国《国家资格框架》体系。作为教育领域的一个创举,英国《国家资格框架》体系及其所涵盖的职业资格体系,在国际上享有盛誉,其优质灵活的特征为世界各国公认。欧盟借鉴英国的做法,建立了适用于46个欧洲国家的《欧洲资格框架体系》
。但是,由于英国的证书,特别是职业资格的证书种类繁多,所以近年来英国开始着手对其整合优化。2006年,英国国家就业委员会发布《引导英国到2020年成为世界级技能强国的路线图》的报告,并于2009年11月颁布《英国技能战略》,实施英国职业资格改革工程(UKVQRP),并制定英国《资格与学分框架》(QCF),力图简化各种证书及其认证体系。英国通过加强行业技能委员会的职能以及改革资助政策,以建立一个能有效体现学习者和企业需求、提高技能水平及资格效益、改善英国经济竞争力、帮助学习者个人充分发挥潜力的职业资格体系
(见表2-6)。
表2-6 英国国家资格框架体系及新旧资格框架体系与高等教育框架的比较一览表
注:1.上述“高等教育资格框架体系”适用于英格兰、威尔士和北爱尔兰,由英国质量保障委员会(QAA)于2001年颁布实施。具体实施者为有颁发资质的各个大学或学院。
2.在英国,“证书”(certificate)和“文凭”(diploma)并不表示层次差异。
在英国这一系列多入口、多途径、立体交叉、相互融合的完整的教育体系中,有三个涉及制度建设和改革措施的系统:大系统、子系统、新系统,值得关注。
(一)大系统:国家资格框架体系(NQF)
英国的资格种类繁多,各种资格的要求和获取方式不尽相同,为避免资格种类多样性带来的混淆不清,以及为构建资格之间的相互衔接,英国一直在一体化的资格体系构建方面下大力气。英国《国家资格框架》体系是英国国家层面建立的一个囊括所有资格及其证书的大系统,可以从“总体资格框架”、“证书级别类型”、“各级基本要求”和“各级要求界定”等四个维度加以梳理。
其一,是英国《国家资格框架》体系的基本框架。它涵盖了职业资格证书和教育文凭。英国证书体系的改革与发展历经数十年。2004年英国资格证书及课程管理署(QCA)宣布:从2004年9月1日起,英国执行新的资格证书框架体系(见表2-6)
。该框架体系是对2000年框架体系的进一步更新,主要目的是与欧洲资格证书框架体系接轨,变革的主要内容是将原来5级证书制改为8级证书制。
其二,是英国《国家资格框架》体系的证书级别类型。英国《国家资格框架》体系这一大系统下涵盖的证书,大致可以划分为六大类。
第一类,基本素质证书(fundamental qualifications),为各种资格证书的辅助类证书,包括:关键技能证书(Key Skills,1~4级,2000—);基础技能证书(Basic Skills,1~2级,2001年—)。
第二类,普通教育类证书(General Certificate of Education),以中学和继续教育学院为基地的教育为主),主要有:普通中等教育证书(GCSE,1~2级,1988年—);普通教育高级水平证书(GCE A Level,3级,1951年—);普通教育准高级水平证书(GCE AS,3级,2000—);高级拓展证书(AEAs,3级,2000年—);文凭;其他。
第三类,职业教育类证书(Vocational Qualifications),以中等教育学校和继续教育学院为基地的教育为主),主要有:《国家普通职业资格》证书(GNVQs,1993—2008,现已转换为与职业相关的中等教育资格证书);商业与技术教育委员会(BTEC)证书;其他。
第四类,岗位教育/培训证书(Occupational qualifications),以在岗教育/培训为主,现行证书名目繁多,主要有:国家职业资格证书(NVQs,1~5级,1991年实施),现已修订为《资格与学分框架》(Qualification and Credit Framework,QCF,将学习内容单元化,通过累计逐级换取证书);学徒、高级学徒证书(Apprenticeship,Advanced Apprenticeship)(1995年—);其他,例如,“评估及学历资格联合会”(AQA)下属“伦敦城市行业协会”证书(City and Guilds-C&G),“优质教育证书考试委员会”证书(Edexcel,含BTEC证书),牛津剑桥及皇家艺术联合会考试委员会证书(Oxford,Cambridge And RSA Examination,OCR)。
第五类,专业技术证书(Professional qualifications),以专业颁证机构颁发的证书为主)。
第六类,高等教育证书(Degrees),以独立自治的大学颁发的学位证书为主。包括:高等教育证书/文凭、国家高级证书/文凭;学士学位;研究生证书/文凭、学位;博士学位。
这就是说,在英国《国家资格框架》体系下,凡要求一致的资格等级可以置于同一级,同一级中所包含的证书可实现同级资格的转换,还可实现由低级资格向高级资格的递升。但所有资格证书都必须经英格兰、威尔士和北爱尔兰的管理机构(威尔士学历管理、教学大纲与评估委员会;北爱尔兰教学大纲、考试与评估委员会;英格兰教学大纲和学历管理委员会)认证后,方可由相关授权机构颁发。
其三,是英国《国家资格框架》体系的各级基本要求。在这一框架体系中,对各级资格的基本要求均有说明(见表2-7)。
表2-7 英国国家资格证书框架体系级别内容说明
其四,是英国《国家资格框架》体系的各级要求界定。而每一级应该实现的目标以及知识、技能和能力的要求也作了具体的解释,明确予以界定(见表2-8)
。
表2-8 英国《国家资格框架》体系各级目标、知识、技能和能力的界定
续表
(二)子系统:《国家职业资格》体系(NVQ)
在英国《国家资格框架》体系下,还存在许多子系统。这些子系统均以英国《国家资格框架》体系为基础,开展相关职业教育或培训,颁发相关证书。重要的子系统有:
其一,基于英国《国家资格框架》体系的英国《国家职业资格》系统(National Vocational Qualifications,NVQs)——职业资格证书标准。
就性质而言,英国《国家职业资格》体系是一种针对在职人员开发的岗位资格证书(见表2-9),其课程和教学标准均结合企业要求与现代生产所必须的职业技能,施教场所一般为企业工作现场,主要对象是完成义务教育的中学毕业生(16岁以上青少年),尤其是那些刚进入工作领域,尚不具备必要职业技能的在职青年;学习方式一般为业余、“三明治”、半工半读等。
根据英国职业资格改革工作委员会2007年的定义,职业资格的首要目的是为学习者提供在某一领域或某一职业中工作或就业所需的相关知识、技能或能力;为当前正在工作或已经就业的人群增加劳动力市场机会。所以,《国家职业资格》证书面世之后发展得十分迅速。从1987年到2002年12月的近15年间,英国总共发出了4百多万张NVQ证书。到1999年3月,《国家职业资格》体系已经发展到拥有899个课程,涉及17000多个职业资格,覆盖了88%以上的工种。不过,曾经实施过的《国家普通职业资格》(GNVQ)已经淡出英国国家资格框架体系。
表2-9 英国《国家职业资格》等级要求
其二,基于英国《国家资格框架》体系的独立综合颁证机构系统——职业资格证书颁发机构。
由于英国存在独立的、非政府的、非赢利性的办证机构。《国家职业资格》体系(NVQ)和《国家普通职业资格》(GNVQ)及其派生证书,都是由英国最主要的4家综合颁证机构颁发,且这些办证机构还有自己的品牌证书(见表2-10)。
例如,英国著名的“伦敦城市行业教育协会”(C&G)在全球的8500多个中心每年颁发过500多种总计100多万张证书,其中只有20万左右的是《国家职业资格》体系(NVQ)证书,占英国所颁发《国家职业资格》体系(NVQ)证书总数一半,其余大部分都是“伦敦城市行业教育协会”(C&G)自己品牌的证书。“优质教育证书集团”则在《国家职业资格》体系(NVQ)推出后不久退出《国家职业资格》体系(NVQ)证书颁发机构行列,把全部精力放在自己品牌的证书上。
表2-10 英国最主要的4家综合颁证机构颁发的资格证书及分类
续表
(三)新系统
2006年,英国实施职业资格改革工程(UKVQRP),拟建立一个更加简明和更具通融性的职业资格体系——英国《资格与学分框架》(QCF)。这一涉及职业资格体系的英国《资格与学分框架》,包括以下几个主要方面的内容:
一是推行以学分及单元为基础的资格及学分框架,学习者可以根据自身情况选择学习单元,从而有更多的学习得到承认。
二是开发由英国“行业技能委员会”主持的行业资格战略(SQS),以保证职业资格能有效体现企业的需求,同时审批资格与学分框架中的职业资格。
三是制定合理程序,帮助企业利用更多经认证的资格作为培训的组成部分;通过公共经费改革,促使资格在满足企业与学习者需求方面更具有针对性。
四是整合现有资格,帮助学习者个人和企业更容易地选择最符合自身需求的职业资格。
英国《资格与学分框架》(QCF)
如图2-28所示。
英国《资格与学分框架》内的资格被分解成若干学习模块或学习单元,每一单元规定学分值(1学分代表10小时学习时间),学习者通过学习这些模块或单元取得相应的学分。框架内设有三种层次的资格,其中资格认定(Award)需要1~12个学分;资格证书(Certificate)需13~36学分;学位文凭(Diploma)需37学分以上(包括37学分)。所有资格都界定了入门级(entry level)到8级的不同要求。
图2-28 英国《资格与学分框架》(QCF)
自从英国职业资格改革委员会推行《资格与学分框架》(QCF)以来,原英国《国家资格框架》(NQF)的资格逐渐转移到这一新的框架之中。到2010年2月中旬,《资格与学分框架》已有资格3000余种。
规律解读
分析英国国家资格框架的建立、发展与改革的历程,以及在基础上构建起来的又一种类型——普通教育与职业教育在级别上通融而在途径上开放的现代职业教育体系,给予人们许多深刻的启迪。
凸显英国特点的现代职业教育体系,构成了职业教育体系的三大平台,这就是:第一,是基准平台——英国《国家资格框架》(NQF);第二,是实施平台——英国《国家职业资格》(NVQ)及其他等;第三,是转换平台——英国《资格与学分框架》(QCF)。而这三级平台的建立与实施,向世人昭示了下述理念(见图2-29)。
图2-29 英国现代职业教育体系的三大平台
(一)职业教育与普通教育的价值等值
以掌握知识为主的普通教育与以掌握技能为主的职业教育,在价值上是等值的。传统上,世界各国往往根据教育或培训的内容属性对证书加以区分,总是将普通教育视为高层次、高水准、精英型的教育,而把职业教育视为低层次、低水平的、“弱智型”教育,两者颁发的证书也就有高低贵贱之分。随着社会经济的发展和科学技术的进步,各国越来越清醒地认识到,经济的发展不仅需要普通教育,而且同样需要职业教育;前者是一个国家发展水平的标杆,而后者是经济发展的基础。英国开发资格证书框架体系,就是以新职业主义思想,拉平普通教育与职业教育,重新建构符合时代要求的现代职业教育体系。
(二)职业技能与理论知识的同步递进
人的智力是由组合性智力(componential intelligence)、经验性智力(experiential intelligence)和实用性智力(contextual intelligence)构成的。组合性智能是指运用知识分析整理信息的能力,涉及思考、判断、推理等能力;经验性智力指个人基于既往经验和不同观念所形成的顿悟或创造力能力;实用性智力指个体在前两项智力的基础上理性日常工作及事务的能力
。“一个人对自己相关的真实生活环境有目的地适应、选择和重塑所做出的智力反应”
,会因个体智力的优势倾向不同而不同,但个体强势的智力倾向所表现出来的知识与技能有属于自己的发展层次,也就有着不同的成长道路。英国国家资格框架体系在制度上打破了传统成才的“独木桥”制度,彰显了多元人才观与公平谐观。
由此,技能作为职业教育的核心概念,以培养技能型人才为主要目标的职业教育,其所涉及的技能层次就成为构建现代职业教育体系的理论基础。基于英国《国家资格框架》、《国家职业资格》及《资格与学分框架》的职业教育英国国家资格框架中,其职业资格及其证书的等级均以技能的递升为依据。
这里,低级别的技能与高级别的技能的区别在于,前者是初级技能——经验层面的技能,而后者高级技能——策略层面的技能。英国国家资格及其证书体系充分显示,经验技能是策略技能的基础,以获取经验技能为目标的经验学习,与以获取策略技能为目标的策略学习的关系就体现在:经验学习是策略学习的平台,策略学习是经验学习的延展。
结论
从“初级技能”向“高级技能”指的是技能层次的递进而非技能类型的扩展。因而,旨在掌握经验技能——初级技能的职业教育,属于中等职业教育;而旨在掌握策略技能——高级技能的职业教育,属于高等职业教育。高等职业教育建立在中等职业教育基础之上,是同一类型教育中不同技能层次的教育。从经验层面的技能向策略层面的技能的提升,正是高职与中职教育的区别所在。层次是职业教育赖以发展的空间,是职业教育对发展权的呼唤。
英国国家资格证书框架体系用技能或知识的层次以及学习的付出及时间为主要依据,不计学习的形式和场所,从而破除了传统上教育拘泥于学校的樊篱,以一种完全开放性的制度,使得全社会办教育,全民受惠于教育,使终身教育、学习型社会和全纳教育得以落实。在这个意义上来讲,英国人在既不失传统又改革创新方面,取得了空前的成功,实现了普通教育与职业教育在“二元论”基础之上的等值。尽管这种等值在现实中还不尽如人意,在“衔接性、灵活性、大众化、标准化”还有很多困境,但职业教育作为一种终结性教育的尴尬局面,在英国的国家资格证书框架体系已被突破。英国的职业教育体系,是一种基于资格分级的开放性国家体系。
一改再改的英国国家资格体系和职业资格制度,的确在实践性、延续性和稳定性方面也还存在着很多问题,但是,英国社会为发展适合经济社会发展的职业教育所付出的努力也由此可见一斑。对此,英国国家资格证书及课程管理局(QCA)的高级研究员迈克·科尔斯博士(Dr.Mike Coles)及英国学者胡顿(Hutton,2005)有一段精辟的总结:“英国教育与培训课程的多元化有时被认为是一个弱点,因为它给质量控制带来困难,而且意味着标准的不同。但是欧洲又将它看成一种优势——只要标准相通,学分具备可转换性,它就会带来相应的灵活性”
(Dr.Mike Coles,2005)。所以,一个传统上根深蒂固的重学术轻技能、重普通教育轻职业教育的思想的英国,都能建立起融通普通教育教育和职业教育的国家资格体系,这不正昭示着现代职业教育发展的一种趋势吗?
第三节 从低端到高端:澳大利亚完善国家资格框架——基于资格分级的规范性国家体系
姜大源
案例陈述
作为世界上为数不多的系统打造职业教育体系的国家,澳大利亚的职业教育为其近年来经济的快速发展做出了重大贡献。为应对2008年全球经济危机后的挑战,进一步增强国家竞争力,“构建技能的澳大利亚”
,2011年5月澳大利亚技能署(Skills Australia)发布《为了繁荣的技能——澳大利亚职业教育与培训路线图》报告,对过去20年的澳大利亚职业教育体系发展进行了综合评估,提出了国家职业教育改革的8大方向,其中之一为:“在不同教育部门间形成更有效的转换路径”
——这正是澳大利亚职业教育体系的特征所在。
澳大利亚职业教育体系的构建及其运行的成功,得益于三大核心部分的支撑:一是《澳大利亚资格框架》(AQF),二是《澳大利亚技术与继续教育》(TAFF),三是《澳大利亚质量培训框架》(AQTF)(见图2-30)。
图2-30 澳大利亚职业教育体系的核心支撑
(一)澳大利亚职业教育体系的基本架构:澳大利亚资格框架(AQF)
《澳大利亚资格框架》自1995年1月起开始实施,到2000年在全澳大利亚全面实行,已经走过了近20年。这一国家层面的澳大利亚资格框架,由一系列证书和文凭所代表的资格构成:不仅涉及职业教育的证书、文凭,而且涉及普通教育的证书、文凭;不仅涵盖高中教育和高等教育这2个教育层次,而且跨越普通教育与职业教育这2种教育类型,还涉及高中教育、职业教育与培训和高等教育这3个领域(见表2-11)。而这里的“资格”,不是专指“职业”的资格——从业的资格,还指向“教育”的资格——学历的资格。
表2-11 澳大利亚资格证书与水平等级之间的关系
《澳大利亚资格框架》赋予了职业教育尤为显赫的地位,其资格教育的主要内容包括:
其一,在高中教育领域里实施的“资格”教育。
根据《澳大利亚资格框架》,在澳大利亚普通中学(School或College)实施的“资格”教育,是一种在横向维度跨越普通教育与职业教育这两种教育类型的教育。在这一领域里,澳大利亚提供的资格证书教育,包括一级证书(Certificate I)和二级证书(Certificate II)这两个级别,与职业教育的一级证书和二级证书等值。
澳大利亚普通中学学制为6年,其中初中4年,高中2年。因此,参加这两级资格教育的前提条件是:普通中学阶段的第11年级和第12年级,即相当于我国高二、高三年级的学生,或高中毕业生,可以选择接受这一领域里的职业教育。学习结束后,通过学校评估,学生可获得职业教育的一级和二级资格证书。
这是一种在普通中学里进行的可获得“双证”资格的职业教育与培训,在澳大利亚被称为“在中学的职业教育与培训”(VET in School)。但是,准予发证的普通中学必须是一个“注册培训机构”(Registered Training Organisation,RTO)。因此,高中教育领域的职业教育与培训,主要由具有注册培训机构资格的普通中学实施。如果一所普通中学为非注册培训机构而要提供职业教育与培训课程的话,必须与具有这类资格的机构联办,例如,具有注册培训机构资格的普通中学、技术与继续教育机构(TAFE机构)、部分大学(University,特别是前身为理工学院的大学)、私立培训机构和部分企业等。
其二,在职业教育和培训领域里实施的“资格”教育。
根据《澳大利亚资格框架》,在职业教育与培训领域里所实施的“资格”教育,是一种在纵向维度跨越“高中教育”与“高等教育”2个教育阶段,或2个教育层次的教育。在这一领域里,澳大利亚提供的职业教育与培训所涉及的“资格”非常广泛。2005年前,这一资格框架所提供的职业教育资格证书只有六级,包括一级证书、二级证书、三级证书、四级证书、文凭(Diploma)和高级文凭(Advanced Diploma)6个级别。2005年后,这一资格框架内,又加上了职业教育研究生证书(Vocational Graduate Certificate)和职业教育研究生文凭(Vocational Graduate Diploma)2个级别。
这两级职业研究生证书与普通高等教育的研究生证书和文凭处于同一级别,是等值的。职业研究生证书和职业研究生文凭的学习时间与高等教育中的研究生文凭和研究生证书时间相似:前者需要全日制学习6个月或者相应的部分时间制的学习时间;后者需要全日制学习12个月或相应的部分时间制的学习时间。
参加这两级资格学习的前提条件是:具有高级文凭或文凭者;具有四级证书或三级证书但有相应的行业经验者;证明具有研究生层级的学习能力并具有相关行业经验者;具有学士学位,或有相关行业经验的副学士学位者。
这一领域里的“资格”教育,就是的职业教育与培训,主要由政府举办的技术与继续教育机构(TAFE机构,也被译为“技术与继续教育学院”)和部分大学(特别是前身为理工学院的大学)承担,可以提供一级到职业教育研究生共8个级别的资格教育。在这一领域可以提供职业教育与培训的机构还有普通高中、私立职业教育与培训机构和企业。但是,这些机构所提供的资格教育最高只能是高级文凭教育,亦即6个级别的资格教育。
其三,在普通高等学校领域里实施的“资格”教育。
根据《澳大利亚资格框架》,在普通高等学校领域里实施的“资格”教育,也是一种在横向维度跨越普通教育与职业教育两种类型的高等教育。这一领域里,澳大利亚提供的资格教育包括:专科文凭(Associate Degree)、学士学位(Bachelor Degree)、研究生证书(Graduate Certificate)、研究生文凭(Graduate Diploma)、硕士学位(Masters Degree)和博士学位(Doctoral Degree)6个级别。
其中,前两个“资格”或级别,与职业教育的“专科文凭”资格和“高级专科文凭”资格等值。反之,在职业教育与培训领域里获得的“职业研究生证书”(Vocational Graduate Certificate)和“职业研究生文凭”(Vocational Graduate Diploma),则与高等教育领域里的“研究生证书”(Graduate Certificate)和“研究生文凭”(Graduate Diploma)等值。
这一领域里的“资格”教育,一般情况下也在前身为理工学院的大学里实施。但是也有部分普通大学的附属学院,例如莫纳什大学(Monash University)经济类专业也可提供四级证书和文凭课程;或者是其二级学院,例如IBT公司的教育机构在一些州的大学中建立的注册培训机构——二级学院,也可提供四级证书或文凭课程。
需要指出,在普通大学里提供的其他学位(学士即本科层次以上)的教育则不属于职业教育与培训范畴。在这一领域里的教育属于国际教育分类标准中的第三阶段教育,主要为高等教育,涵盖与我国学历层次类似的专科层次、本科(学士)层次、研究生层次的教育。目前,在澳大利亚高等教育领域里共有大学38所,属于联邦政府管辖。
(二)澳大利亚职业教育体系的实施路径:技术与继续教育(TAFE)
《澳大利亚资格框架》是澳大利亚职业教育体系建构的基础,而这一资格框架所提供的资格教育,要依靠教育实施来具体实现。在澳大利亚,职业教育与培训(Vocational Education and Training,VET)是一个通用的大概念,而这一大概念的具体体现为“技术与继续教育(Technical and Future Education,TAFE)”。所以,对“职业教育与培训”和对“技术与继续教育”这两个重要概念应该从两个层面给予其正确理解。
第一层面是对职业教育与培训(VET)的理解。目前,在澳大利亚有5类机构可以实施职业教育与培训,即都可提供技术与继续教育课程,即TAFE课程(TAFE-Course)。但这里说的是可以提供“技术与继续教育”,即“TAFE”性质的课程,而其自身并不完全是TAFE机构。以《澳大利亚资格框架》为基准实施职业教育与培训的机构包括:
一是政府举办的技术与继续教育机构(Government Technical and Further Education Institutes,TAFE机构)。例如,位于高登的技术与继续教育机构和位于墨尔本的博士山技术与继续教育机构。目前,全澳大利由政府举办的这类机构共有92所。根据澳大利亚法律,技术与继续教育机构属于州一级管辖。
如前所述,这种技术与继续教育机构可以提供证书(4个级别)、文凭(2个级别)、研究生证书(2个级别)职业教育与培训。这意味着,澳大利亚技术与继续教育机构可以提供相当于我国高中阶段(10~12年级,证书I~IV)、专科和本科阶段(专科文凭和高级专科文凭)直到研究生阶段(职业研究生证书和职业研究生文凭)的职业教育与培训。
学生除了可以在部分技术与继续教育机构接受专科文凭或高级专科文凭(相当于学士),毕业后还可进入其他普通大学继续完成硕士、博士学位学习。
此外,技术与继续教育机构还提供:一是“学徒教育”(Apprenticeship)和“学徒前教育”(Pre-Apprenticeship)提供的是相当于一级到三级证书的职业资格培训,一般从第11年级开始,也有从第10年级开始的。学徒前培训主要为未找到工作的青年提供的一级证书的职业资格培训。二是“实习培训”(Traineeship),始于1984年,原来主要针对未毕业的高中生,后来转向20~25岁无固定工作的青年人,现在则主要面向30~40岁的失业工人。实习培训也可提供证书教育,它对于改善其职业前景有极大促进作用,可采取全日制或部分时间制的方式进行,但总培训时间一般不超过1年。学徒培训与实习培训的区别是:企业和技术与继续教育机构在中止培训合同时,参加学徒培训的双方必须一致同意才可以实施,而参加实习培训的双方则可单方中止合同。
二是部分大学(Some Universities)。主要由前身为理工学院的大学提供的职业教育与培训。例如,墨尔本皇家理工大学内设的时装与纺织学校,就是设在大学里的提供技术与继续教育的机构(TAFE机构)。尽管大学属于联邦政府管辖,但设在大学里的技术与继续教育的机构(TAFE机构)则由州政府管理。此外,在大学举办的技术与继续教育课程,必须是高中后教育,即为12年义务教育结束之后的教育。按照澳大利亚的国家资格框架,它以获得四级证书为起点。
三是部分中学(Some School or College),主要由具有注册培训机构资格的普通高中提供,即中学里的职业教育,一般只提供一级证书和二级证书这两个级职业教育与培训。
四是私立培训机构(Private Training Providers),主要由具有注册培训机构资格的、私人投资的职业教育与培训机构提供。例如,位于墨尔本的卡瑞克教育机构(Carrick Institiute for Education),就是一个著名的、以旅游酒店和餐饮为主要领域的私立职业教育与培训机构。澳大利亚现有私立教育与培训机构约1900家。
五是为自己的员工开展培训的企业(Companies for their own employees),主要由具有注册培训机构资格的企业举办。例如,福特汽车公司就为其员工开办星级培训计划(Star Training Program)。
这些机构要根据《澳大利亚资格框架》传授全国认可的培训课程和颁发全国认可资格证书的前提条件,其自身必须是注册培训机构(RTO),即必须是经过澳大利亚质量培训框架(AQTF)认证的机构,且每年还要接受对其资格变化所进行的严格年检。若不能通过年检,这些机构将被取消其继续开展职业教育与培训的资格。
第二个层面是对技术与继续教育(TAFE)的理解。在澳大利亚,严格意义上的技术与继续教育只在政府办的技术与继续教育机构(Institute0f TAFE)里实施。如前所述,其他机构只能提供技术与继续教育课程(TAFE课程)。
TAFE(技术与继续教育)实际上是对这一在世界上具有很大影响的职业教育与培训体系的称谓;而只有Institut0f TAFE(技术与继续教育机构)可以称为学院,但并不严格,因“学院”一般理解为“高等学校”,而“技术与继续教育机构”提供的是跨越高中教育和高等教育的职业教育与培训。所以,正确的说法,或者说狭义地应将其称为技术与继续教育机构(TAFE机构);只有从约定俗成的广义上讲,可将其称为技术与继续教育机构学院(TAFE学院)。需要特别指出,在澳大利亚只有公立而没有私立的技术与继续教育机构。
(三)澳大利亚职业教育体系的保障机制:澳大利亚质量培训框架(AQTF)
《澳大利亚资格框架》所规范的“资格”的质量,是澳大利亚职业教育体系的灵魂。《澳大利亚质量培训框架》是澳大利亚职业教育质量的保障。这一框架制定的宗旨,是对职业教育与培训的机构,即“注册培训机构”进行质量认证的标准。它是由原澳大利亚国家培训自治局(Australian National Training Authority,ANTA)所属机构——国家培训质量协会(National Training Quality Council,NTQC),与州和地区政府以及行业合作,于2001年6月开发,目的是建立一个稳定且高质量的职业教育与培训体系的基础。当时制定的这一质量培训框架包括两套标准:一是注册培训机构(RTO)的标准;二是州与领地注册和课程授权委员会的标准(Standards for State and Territory Registering/Course Accrediting Bodies)。2005年7月1日对注册培训机构标准进行了修改,其内容涉及:高质量的培训与评估标准系统;联邦、州和领地的法律和规章的遵循;有效的财务管理程序;有效的行政管理和档案管理过程;对其他注册培训机构(RTO)签发资格的认可;公平、公正的客户服务;注册培训机构(RTO)成员的能力;注册培训机构(RTO)的评估;学习与评估策略;澳大利亚资格框架资格及其成绩报告签发;国家以及州和领地的标志的使用;符合道德规范的市场和广告。
规律解读
分析澳大利亚职业教育体系的特点,显现其建设始终围绕着三大要素做文章:一是体制制度的建设——《澳大利亚资格框架》,这是体系的基础;二是实施机构的建设——技术与继续教育机构,这是体系的实现;三是保障机制的建设——澳大利亚质量培训框架,这是体系的成效。尤其是近年来,澳大利亚构建国家技能战略的一系列行动,着力对增强澳大利亚核心竞争力的高端技能型人才培养的层次提升,由此进一步对《澳大利亚资格框架》的内容架构的完善,充分显示了澳大利亚对职业教育体系建设的规律性把握,为现代职业教育体系的发展提供了三个方面的趋势性启示(见图2-31)。
图2-31 澳大利亚职业教育体系的三大启示
(一)现代职业教育体系建设要体现教育的人本性
澳大利亚教育界人士认为,学生的智力类型存在差异,一部分学生的智力倾向为学术性(academical)的,而另一部分学生则为非学术性(non-academical)的。因此,在高中阶段要尽可能既提供普通高中教育证书学习,又提供职业教育资格证书的学习,它们均应属于国际教育分类的第二阶段高级教育资格证书(Senior Secondary Certificate of Education)。这将有利于增强那些非学术性智力的学生接受职业教育与培训的兴趣。显然,这里强调的是教育“层次中的类型”,是教育层次中教育类型观的深刻体现。教育要面向人人,要相信不同智力类型的人,都有适合自己的发展空间。应该说,这正是澳大利亚职业教育体系中依据个体的智力类型的不同,来实施不同类型教育的理性选择。
(二)现代职业教育体系建设要体现教育的公平性
澳大利亚政府在职业教育与培训领域提供的“资格”,第一步实现了从“一级证书”到“高级专科文凭”的6级递进;第二步又在此基础上实现了从“职业研究生证书”到“职业研究生文凭”的2级递进。这就在国家资格框架内,将职业教育与培训从高中层次经本科层次延伸至研究生层次,大大扩展了职业教育在纵向上的学习通道,使职业教育从一种终结性的教育层次走向终身性的教育类型。显然,这里强调的是教育“类型中的层次”,是教育类型中教育层次观的深刻体现。特别是与普通高等教育中的研究生证书和研究生文凭相比较,职业研究生证书和研究生文凭更强调运用知识的职业能力,而不是强调学科知识内容的记忆与存储。
(三)现代职业教育体系建设要体现教育的等值性
澳大利亚职业教育体系是一种将两种不同类型的教育即普通教育和职业教育进行有效衔接与沟通的体系。这一体系是通过规范的《澳大利亚资格框架》来实现的,这就形成了一个在高中教育及高等教育的不同教育层次之间,以及在职业教育与普通教育的不同教育类型之间,实现教育和谐与教育平等的互通互认机制。这表明,澳大利亚关于“资格”的概念,涵盖了普通教育的学历证书与职业教育的资格证书的内容。特别是,澳大利亚的国家资格框架规范了证书的名称,保证了证书的一致性,所以,可以说,澳大利亚资格框架“设计的宗旨是为中等教育及大学教育阶段的所有教育和培训的成果提供一个一致的认可框架”
,不仅在理论上而且在实践中,真正实现了职业教育与普通教育的等值。
结论
澳大利亚职业教育体系,相同级别的资格能够将不同种类的教育进行连接,允许人们从一种教育类型向另一种类型转换;同一类型的资格证书具有不同的层级,为人们职业生涯的发展提供了发展的通道。
如果说,以英国和澳大利亚为代表的资格框架下的职业教育体系,通过统一的国家资格框架,实现了学校教育和企业培训的相互交织,实现了普通教育与职业教育的相互融通,为人才培养提供了丰富而多样的途径的话,但在实践层面,特别是这一体系的实际效果层面,英国和澳大利亚依然呈现出差异性:英国“证”出多门——过于开放,而澳大利亚“证”出一辙——相对规范。所以,“从教育形式、证书教育和文凭教育的角度看,英国统一国家资格框架下的职业教育体系更多是一种‘证书’教育,它在寻求此类证书与普通教育文凭的挂钩而不是等值,因为获得高级资格的学生只是有资格报考大学但并不代表可以上大学。而澳大利亚的职业教育体系本身就提供文凭教育,它通过在职业资格中设立所谓的职业教育研究生证书和职业教育研究生文凭,将职业教育从高中层次经本科层次延伸至了研究生课程”
。
最后,需要更加着重强调的是,澳大利亚职业教育体系,为“技能”从低端走向高端,为“职业人才”从低端走向高端,为“职业教育”从低端走向高端,提供了一个成功的国家案例。澳大利亚职业教育体系,是一个基于资格分级的规范性国家体系,在世界上可谓独树一帜,具有极其鲜明的特色。
第四节 从低段到高段:日本建立职业段位制度——基于资格分级的规范性企业体系
亚玫、姜大源
案例陈述
日本职业教育与培训体系是“双轨”的,其中一“轨”,是由文部科学省所管辖的学校职业教育(vocational education);另一“轨”,则是由厚生劳动省所管辖的职业培训(vocational training),现改为职业能力开发(教育),两者共同组成日本职业教育体系
。而后者,即紧密结合企业需求的日本“企业”职业教育模式,连同日本企业在世界上创造经济奇迹的生产模式,诸如丰田等“精益生产”模式,为世界所公认。但是,20世纪90年代以来,日本经济一直处于泡沫经济崩溃后的低迷状态,特别是进入新世纪以来,传统的企业终身雇佣制度也被逐渐打破,青年不稳定就业和职业发展问题的深刻化,推动了日本政府对职业教育与培训政策的反思与变革。作为世界职业教育“企业模式”代表国家的日本,也在探索新形势下日本职业教育的发展问题。
“高度成长期的日本被称为‘企业国家’,即国家整个是一个企业,日本人戏称自己的国家为‘日本株式会社’”
,以至于日本职业教育的形式,至今仍然以企业在岗培训(On the Job Training,OJT)为主。企业在岗职业培训的目标指向是“职业能力培养”。针对近年来出现的新挑战:一方面日本企业人才培养机能下降问题,而没有机会接受能力培训的年轻人、非正式劳动者却在增加;另一方面以新兴产业为代表的企业迫切需要提升员工的实践能力,而在这些产业领域里,职业能力的培养还很薄弱。
对此,日本政府在2010年4月26日进行的“雇佣战略对话”第3次会议上,要求包括教育机构在内的全社会,都要研究建立职业实践能力培养与评价的体制问题。根据这一指示,2010年5月日本政府正式提出《职业能力提升战略》,2010年5月25日日本成立了由内阁大臣、厚生劳动省大臣、文部省和经济产业省大臣组成的“实践能力提升战略推动团队”,主要任务是从培养能够推动新经济增长型人才的立场出发,研究如何将职业能力评价与开发相结合并体系化,在此基础上,不仅在企业内,而且要在全社会推行职业能力提升计划。
实现《职业能力提升战略》的基础是“职业资格制度”,日本是亚洲比较早实施这一制度并取得很高成效的国家之一。2010年6月18日,日本内阁会议通过的《新成长战略——‘活力日本’复兴方案》的第三章《21世纪日本复兴的21项国家战略计划》中,明确提出要借鉴英国的职业资格制度(NVQ),结合日本现有职业资格制度,开发并实施新的日本职业资格制度——《职业段位制度》。2011年5月,日本“实践能力提升战略团队”下设的“专家工作组”提出了实施《职业能力提升战略》的基本方针,日本政府进一步明确了这一制度的评价等级、评价方法、实施策略等主要内容。
(一)日本《职业段位制度》的目标
日本《职业段位制度》的提出,旨在以新兴产业及人力资源开发效果好的行业为中心,制定建立和普及“职业段位”制度,为今后新兴产业的人才培养确定一批相关专业,为其制定职业能力评价的标准和职业能力培养体系的要点。其具体目标有:
一是实施“职业段位”制度,要对包括培养体系、劳动力顺利转移体系等方面,进行综合性、整体性的完善和推进,其中包括职业能力的共通语言化和职业能力开发的推进,以及对现有职业资格制度的补充和完善。
二是实施“职业段位”制度,要形成以“职业能力”为评价基础的社会,构建追求职业技能提升、以高超的专业技能为荣的社会。职业能力的相关标准,既可作为企业和教育机构进行职业能力开发的参考标准,也可作为个人职业规划的参考标准,还可作为企业评价人才、给予待遇的重要参考指标。
三是实施“职业段位”制度,建立采取“学习单元累加方式”建立终身学习体系。在重视企业内培训的同时,构建更易于年轻人、没有集中时间学习的人和失业者重新掌握新技能机会的“安心网络体系”,并在此基础上建立个人援助制度,给予其个别的、持续的、全面的援助,提供不间断的咨询及必要的协调与跟进服务。
为实现《职业段位制度》的目标,日本强调建立“产官学劳”,即行业、政府、教育系统和劳动者相结合的“推进体制”,以促进“职业段位”制度的建立与推广。在实施过程中,一要加强与教育机构等合作,与大学、专门学校等教育机构的合作,培养能满足新兴行业需要能力的人才,构建能够培养出行业需要、具备相关资格和能力人才的教育体系;二要加强与职业培训机构合作,在保证质量的前提下,提供有效的职业培训。
(二)日本《职业段位制度》的内容
为实现《职业段位制度》的目标,一是建立“职业段位”制度,即日本“国家职业资格”(National Vocational Qualification,NVQ)制度,使实践能力更加明确化,将能力开发与客观评价相结合;二是要确定实施“职业段位”制度的行业,并制定该行业的相关专业能力提升计划;三是要开发“职业段位”制度的评价方式,在重视企业内部岗位培训的同时,导入“学习单元累加”,即学分制方式。
日本《职业段位制度》原则上分为七级(见表2-12)。这是一个通用的职业能力评价等级,不同专业的各等级所代表的职业能力水平应基本相同。在这一分级制度中,各专业可根据需要及专业特点,将同一个评价等级在细化为两个或两个以上的该等级的“分支”。根据各专业具体情况,在没有必要时,也可以设定少于7个评价等级的分级。
在实施过程中,可参照国际性的能力评价制度,如欧盟的《欧洲资格框架》(European Qualifications Framework,EQF)的相关标准的变化,对相关能力评价等级进行一定程度的联动性调整。
表2-12 日本《职业段位制度》的职业能力评价等级
(三)日本《职业段位制度》的实施
日本《职业段位制度》的实施,要在政府成立的“实践能力提升战略推进团队”及相关“专业工作组”的指导下,加强与政府及相关省厅合作,建立所谓“产学官”合作“推进协议会”等“推动母体”,并谋求各专业间的一致性,推进制度总体设计的统筹与研究。
为此,日本在《职业段位制度》的实施过程中,综合部署了包括体制层面和方法层面在内的6个方面的任务(见图2-32)。
图2-32 日本《职业段位制度》
在体制层面,主要强调三个基准平台建设:
一是确定《职业段位制度》与原制度的转换方式。这里着重解决不同行业、专业、等级中已取得的国家资格、民间资格等,全部或部分转换为现行制度的办法,以及将现有的公共职业训练的培训课程与《职业段位制度》的等级认定整合的路径。
二是建立《职业段位制度》的实施运作机制。为确保这一制度顺利的整体运作,各行业、专业需要建立具有一定公共职能的实施机构,例如,考评员培养评估、数据管理、培养计划认定、研修机构选定等职能机构。
三是制定《职业段位制度》的质量控制体系。各专业在确定评价等级时,要对等级、评价项目和评价方法的合理性等充分验证;对不同专业确定的能力评价标准、评价方法要根据专业特点对内容、结果充分讨论;对论证结果要开展长期的运营体制、方法等研究。
在操作方法层面,主要强调三个具体操作方式:
一是加强《职业段位制度》培养方案的合作开发。加强与教育和培训机构的合作,与大学、短期大学、专门学校、职业培训机构联合开发培养方案;公共职业安定所、民营职业介绍机构、人才派遣公司等劳动力服务机构,应将提高劳动者职业资格等级与职业技能开发相结合;企业以此为依据开展企业内岗位培训,促进在职人员取得等级资格。
二是开发《职业段位制度》资格获取的多种路径。为了让集中时间学习有困难的人员能充分利用这一制度,可将每一等级的评价标准细分成若干单元,将每一单元获得的评价累加起来,最终获得对该等级的综合评价;还要通过e-learning的办法,满足偏远地区居民及希望“边工作边学习”的人们对获取职业段位的需求。
三是促进《职业段位制度》的海外推广。随着日本企业进一步的全球化带来的大量的人才海外派遣,以及对日本海外企业的人才培养的需要,将来要向以亚洲地区为主的其他国家,积极普及和推广这一制度。因此,日本强调在这一制度设计之初,就要将向海外推广《职业段位制度》作为前提,进行相关设计。
为此,日本政府要求,要按照上述部署,在首先在2005年第一批和2011年第二批确定实施“职业段位”制度的各专业成立工作小组,根据《职业段位制度》中职业能力评价等级对应的能力基本要求,制定出具体的专业能力评价标准及培养方案。
规律解读
分析日本建立《职业段位制度》的背景及发展历程,作为日本国家统一的公共职业资格制度,这一制度为日本企业职业教育在新形势下的振兴,确立了一项新的职业能力评价体系。尽管目前这一制度还处于规划、整体设计阶段,但是,从中可以看到日本建立这一制度的良苦用心。
《职业段位制度》的主要特点和重要作用体现在下述6个方面(见图2-33)。
(一)《职业段位制度》的建立,有利于确立权威的国家职业资格标准
《职业段位制度》与日本原有职业资格制度相比,由于主管部门不同导致评价方式不同,造成原来各种资格间缺乏通用性和可比性,对劳动者就业、再就业及劳动力转移造成障碍。由政府统筹建立具有权威性、严肃性和统一性的职业资格制度,有助于形成透明和可比的资格体系,提高专业能力评价标准的通用性,提升职业资格在劳动力市场、教育和培训领域及社会背景中的可被比照程度,促进职业资格证书的互认,打破劳动力流动的障碍,为就业、再就业和再培训提供简捷途径,适应了职业资格认证向高新技术领域发展的需要。
(二)《职业段位制度》的建立,有利于改变传统的职业技能评价方法
《职业段位制度》与日本现行职业资格制度最大的不同,在于这一制度是建立在对个体完成基于实际工作过程的任务及其效果评定的基础之上,是一个搜集证据并判断证据是否符合职业标准的过程,而不是仅限于书面测验和技能测试。它关注的是被考核者在工作实践中的表现是否符合专业岗位要求,以实际工作考核代替传统的课堂考试,以实际工作成果代替技能测试成绩,实现了考试过程和培训过程的相对统一,从根本上改变了传统教育培训中重理论轻实践的倾向,适应了企业的实际需要。
图2-33 日本《职业段位制度》——基于资格分析的规范性企业体系
(三)《职业段位制度》的建立,有利于整合现行的职业资格制度成果
《职业段位制度》既是对日本现行职业资格制度的补充与完善,更是在吸收原有各种职业资格制度实践成果基础上的创新。这一新制度涉及的职业能力评价体系是一个总体系,它将各行业、专业的评价体系加以整合,以促进资格间的转换和承认,既为资格在不同行业、专业之间比较提供了可能,又为个人累积从不同机构所接受的教育和培训提供了便利,为劳动者个人跨机构、跨行业接受职业培训提供了直接支持,便于公民个人、教育和培训机构、雇主更好地判断各种资格的相对价值,将扮演不同资格间的“转化器”作用。
(四)《职业段位制度》的建立,有利于构建新型的职业能力培养体系
《职业段位制度》作为日本国家统一的职业资格制度,离不开全社会广泛地参与和支持,日本政府强调要在各级政府、学校、企业及其他相关的各种社会组织和团体之间,建立更密切的合作关系。特别是在当前企业培训机能逐渐下降的背景下,行业或专业组织在培训标准制定、职业技能评价、跨企业培训等方面的积极作用就更为重要。由此建立政府、学校、企业及相关社会组织与团体的新型合作关系,从而建立能够满足行业需求,具有行业、专业特色的职业专门人才的职业教育体系,是这次职业资格制度改革的一个更为重要的课题。
(五)《职业段位制度》的建立,有利于推进动态的终身学习社会建设
《职业段位制度》的建立,对终身学习社会背景下正规教育体系之外的非正规和非正式学习的认可,提供了一个重要的依据。推动终身学习社会发展的一个重要条件,在于承认和认证非正规教育和非正式学习的结果,保证弹性化、动态的学习路径畅通。基于对实际工作过程及效果评价的“职业段位”制度,可对各种资格及学习结果进行连接、合并与转换,从而激发青少年、失业者、妇女等无正式职业人员通过多种途径获得知识和技能的积极性,为其职业能力提升和就业直至晋升提供了新的机遇。
(六)《职业段位制度》的建立,有利于加快国际的职业资格认证进程
《职业段位制度》的建立,参照了英国等国家和欧盟等国际组织的职业资格制度,表明了日本企业的战略眼光。这一新的职业资格体系,为日本企业员工职业技能培养与评价指明了新方向,有利于日本企业培养具有实际工作能力和适应新技术发展需要的高端技能人才,从而提高日本劳动者的国际竞争力,推动国际技术合作与人员交流。特别是,伴随日本企业在国外的扩张,以及日本高新技术产业在全球的引领作用,这一制度的建立必然加快日本职业资格的国际互认,建立更加国际化的职业资格体系奠定了基础。
结论
日本《职业段位制度》的建立与实施,不但是对日本职业能力评价体系的完善和创新,对提高日本企业劳动者的实践能力、推动终身学习社会的发展有着重大的现实意义和深远影响,而且会进一步缩小日本与世界职业技能水平认证之间的差距,使劳动者实践能力的提高能更好地满足国内外劳动力市场的需求。
日本《职业段位制度》的实施,更加有利于提高日本技术工人的高技能水平。日本优质产品在世界上的竞争力,正是源于企业拥有大批技能精湛的技术工人。尽管日本生产已高度自动化,但日本一直强调被动的机器是无法取代主动的人的作用的,只有发挥“人机”结合的优势,才能实现“高效率、低成本、高质量”的生产,以至于日本将“靠身体机能生存的”称为“职业资本主义”。日本厚生劳动省下设“日本中央职业能力开发协会”,自1959年起,每年举办全国范围内的“技术奥林匹克全国大义赛”。2011年在英国举办的“国际技能奥运会”上,日本获得总成绩亚军
。
日本《职业段位制度》,可以视为一种基于资格分级的规范性企业体系,这将有利于使享有盛名的日本“企业模式”得以应对21世纪的挑战。日本的企业职业教育体系伴随着这一国家资格制度逐渐被全社会的认可,将有可能大大推动日本“双轨并行”学校职业教育与企业职业教育实现“并轨”,实现资格证书与教育证书的对接,进而实现“双元一体”的转换,甚至会促进日本现代职业教育体系的建立。
作为一个等级制度相当森严的国家,诞生于中国“棋分九品”的围棋,在日本被发展为著名的“段位制”,因而在世界各国广为流行。而日本人民喜爱的“相扑”,也有着彰显其能力高低和身份的段位制。人们有理由相信,将职业能力分级从低段位走向高段位的日本《职业段位制度》建立与实施,也一定会为日本的或世界的企业,培养出技能的“九段”高手,或者技能的“本因坊”高手呢!
第五节 从新手到专家:德国开发信息职业继续教育体系——基于技能分级的晋升型国家体系
姜大源、谢莉花
案例陈述
20世纪末和21世纪初,世界上发展最快、变化最神、影响最大的行业,可以是信息技术行业,即人们常说的IT行业。这一行业所需的初级、中级、高级人才需求的层级型金字塔结构,已为世界所公认。在这样一个行业领域,伴随着技术发展和技术创新的研发型技术人才的增加,也急需大量地使这些研发转换为现实的技能型人才;同时,伴随着研发型技术的提升,也急需相应的技能型人才的能力提升。为此,德国信息与通信技术行业领域里最具影响力的四大组织——德国机械工会、德国邮政工会、德国电器与电子技术中央联合会和德国电信,与德国联邦职业教育研究所合作,经过十多年的共同实践与研究,成功开发并实施了信息技术领域高技能人才培养的职业继续教育方案。
这一职业继续教育方案从提出到成熟的过程,正是一个高技能人才的企业需求与高技能人才的国家培养相结合的历程。
(一)德国信息技术领域职业继续教育方案的发展回顾
1.缘起:行业企业需求
针对迅速发展的信息技术领域技能型人才短缺的状况,德国机械业工会、德国邮政业工会、德国电器与电子技术中央联合会和德国电信1999年5月提出“双元制”职业教育(职前)后,信息技术职业继续教育(进修)方案的设想。根据信息技术领域里,供方与用户相关职业活动的内容及层次来看,信息技术行业的人才是金字塔形梯级递进的(见图2-34)
。
图2-34 信息技术领域供方与用户职业活动的内容及层次——方案初期设想
据此,在“双元制”职业教育后,或称“中职后”的技术信息技术领域职业继续教育方案的基本内容如下:
其一,中职后信息技术领域职业继续教育方案分为三个层次:技术专家(Spezialist)、实施(运行)专家(operative Professional)、战略专家(strategische Professional)。
其二,中职后的信息技术领域职业继续教育方案中的各层次的资格要由国家认定,并应通过国家授权的考试获得相应的国家承认的资格证书(进修证书)。
其三,中职后的信息技术领域职业继续教育方案中的各层次的资格证书(进修证书),应与高等学校信息技术专业的学历证书相互等值,即相互承认对方的水平(成绩)。
2.应对:科研伴随
德国联邦教育与研究部对此设想给予积极回应,于1999年年底委托联邦职业教育研究所联合上述几个组织,邀请40位来自企业及教育的培训专家,共同研究开发信息技术领域职业继续教育方案。
项目从市场研究与招聘广告、企业岗位与职业活动、跨国企业研究与职业功能描述的分析与评价入手,来确定劳动市场对信息技术人才所应具备的职业资格的具体要求及其中期发展态势。项目小组在根据信息技术业务领域对职业活动进行预分层处理时,发现存在以下困难:
一是符合技术发展的职业资格动态性增强。信息技术劳动市场对人才职业资格要求的动态性,导致很难用静态的职业资格标准加以准确描述和界定。
二是符合技术要求的从业人员专业性不足。信息技术劳动市场对人才要求的迫切性,导致很长时间这一领域的从业人员主要为改行者或高校辍学者,故很难确定其教育层次。
三是符合技术水准的教育内容滞后性明显。信息技术劳动市场上作为未来从业者的高校该专业学生所掌握的技术,往往只相当于“技术专家”层次的职业资格。
尽管如此,项目小组仍取得了有意义的工作成果:确立了职业继续教育方案中人才培养的层次性;确立了中职后各层次人才职业的特质性(技术专家、实施专家和战略专家职业资格的结构与内容);确立了各层次人才水平与高校教育的对应性(主要指实施专家与学士学位、战略专家与硕士学位的对应性)。
3.开发:国家规范
项目小组在上述成果基础上获得的一个重大突破是:德国联邦职业教育研究所于2001年年初再次接受联邦教育与研究部的委托,与来自企业实践与教育机构的专家共同制定的“专家资格考试法律规章”,终于在2002年1月完成。并在此基础上,开发并建成德国信息技术职业继续教育体系。
(二)德国信息技术领域职业继续技术教育的体系综述
1.制定信息技术职业继续教育体系的基准平台——职业资格标准
德国联邦职业教育研究所开发和拟定的德国信息技术职业继续教育体系,以德国机械业工会等四个组织提出的方案为基础,按照“技术专家”、“实施专家”和“战略专家”三个层次构建。根据对这三个层次“专家”职业资格的构成、描述与界定,建立了一个信息技术领域里各层次人才职业资格的定义域,也就是职业资格标准。
为获得一个职前教育与职后教育相互衔接的整体概念,现将属于中等职业教育(职前)的“双元制”职业教育的专业一并考虑,构成一个层次——能力表(见表2-13)
。表中职业资格的定义域包括四个层次、五项能力。
表2-13 德国信息技术领域职业资格层次的范畴界定
2.制定信息技术职业继续教育体系的实施方案——职业继续教育体系
根据德国职业教育所坚持的“职业性原则”,德国联邦职业教育研究所将职前教育(即中等职业教育)与职后(即职业继续教育(进修))专业一并考虑,制定了信息技术职业继续教育体系的实施方案,对各层次教育职业与进修职业的名称(专业名称)、职业资格及相应的考试,确定了具体要求。这里需要指出的是,德国将职业教育专业皆称为“职业”,只是在前面冠以“教育”或“进修”二字,显示了德国对职业教育或培训内涵的深刻理解和把握。
德国信息技术职业继续教育体系的构成,强调通过工作过程导向的继续教育实现职业晋升(见图2-35)
。
对这一连接中等职业教育的职业继续教育体系各层次专业的解读如下。
第一层次:技术工人,“双元制”职业教育(中等职业教育)
包括4个专业:信息技术系统电工,专业信息员(两个专业方向:系统集成、应用开发),信息技术系统商务员,信息商务员。
图2-35 德国信息技术职业继续教育体系——通过工作过程导向的继续教育实现职业晋升
实行为全德统一考试,由工商行会、手工业行会等“用人单位”,根据联邦经济部会同联邦教育与研究部颁布的《职业教育条例》中的考试要求条款,组织命题并实施技术工人考试(毕业考试),通过者获得全国通用的技术工人证书。
第二层次:技术专家,职业进修教育(职业继续教育)
包括29个专业,即29种技术专家称号,分为6个领域
:
①“技术员”(3个)——组件开发员、工业信息技术系统技术员、安全技术员;
②“软件开发员”(6个)——信息技术系统分析员、信息技术系统开发员、软件开发员、数据母线开发员、应用接口开发员、多媒体开发员;
③“方案开发员”(6个)——商务系统咨询员(Adivisor)、电子市场开发员、电子物流(Logistic)开发员、知识管理系统开发员、信息技术安全维护员、网络开发员;
④“开发维护员”(Coordinator)(5个)——信息技术项目维护员、信息技术配置(Configuration)维护员、信息技术质量管理维护员、信息技术测试维护员、技术文献开发员;
⑤“咨询员”(Adivisor)(4个)——信息技术服务咨询员、信息技术培训员、信息技术产品咨询员(Coordinator)、信息技术促销咨询员;
⑥“管理员”(Administrator)(5个)——网络管理员、信息技术系统管理员、数据总线管理员、网页管理员、商务系统管理员。
这29种技术专家的职业资格,实际上是信息技术领域里的专业资格与相关业务领域里的专门资格及应用资格的集成。鉴于这一层次信息技术应用领域的广泛性和多样性,还可能开发出新的职业资格。例如,所谓“信息中介员”(Informationsbrocker)和“知识组织员”(Wissenorganisator)。
在这一层次,由于没有全德统一规范相当于“大专”层次的教育机构,故对“技术专家”的学历层次对等问题,德国联邦职业教育研究所并未给出明确答案。但经济界、教育界经研究达成以下五点共识:
第一,建立一个“技术专家职业资格”证书体系,技术专家的职业资格要以工作过程为导向,以学分制考试(不受时间制约)代替行会考试(受时间制约);
第二,实施这一“技术专家职业资格”证书体系,其获取程序对所有参加者,包括企业、教育机构及个人应是简单易行的,可通过接受工作过程导向的培训进修(继续教育)来获得,这将使企业效益、教育培训与资格证书三者协调一致;
第三,采用这一“技术专家职业资格”证书模式,实现了在体制外,即由德国《联邦职业教育法》规范的领域之外的教育考试的合法性,这将使职业资格证书的实施具有高度的灵活性;
第四,支撑这一“技术专家职业资格”证书体系,需要法律政策的保证,以鼓励人们通过这一途径获得证书。失业者可根据联邦劳动促进法获得资助参加培训,在职者则可按照德国《联邦职业教育法》有关进修培训的条款获得“技师贷学金”资助。
第五,执行这一“技术专家职业资格”证书体系,要以社会各界认同且具有法律效力的协议书的形式予以确立,并要求协议书明确规定“技术专家证书”作为进入更高层次(如“实施专家”层次)的前提条件。
至2002年秋,经德国“主体授权联合会”(Traegergemeinschaft fuer Akkreditierung,TGA)批准建立了一个职业资格证书鉴定颁发机构,在该联合会内还专门设立了一个信息技术领域委员会来具体负责相关的事务。
第三层次:实施专家,职业进修教育(职业继续教育)
包括4个专业,即4种技术专家称号。它们是:经考试的信息技术开发师、经考试的信息技术项目师、经考试的信息技术咨询师、经考试的信息技术经济师。
实施专家的考试涉及7个方面内容:信息技术能力,员工领导与人事管理,预算管理,技术工程,过程工程,项目管理,市场。其中,前三个方面,特别是“员工领导与人事管理”,是这一层次所有专家都应具有的最典型的职业资格,后四个方面的内容则应根据四种专家各自的职业资格特点确定。
“实施专家”职业资格考试在内容编排上是工作过程导向的,并且从理论与实践的整体性考虑,不采用以测试学科或基础知识为目标的考试模式。考试作为教学的“指挥棒”,有利于实施企业取向的培训方式。
工作过程导向的资格考试模式,要求应试者在考试中完成三部分工作:一是根据企业运行过程或子过程,拟定技术文件,发表相关演讲,进行专业交流;二是根据职业资格,完成由三个工作导向的情境任务构成的笔试;三是根据信息技术领域典型的专业任务完成一份笔试试卷,并通过一个实践演示来证实自己的“员工领导”能力。
上述“员工领导与人事管理”也将作为“实训教师资格考试”的笔试内容。参加上述四种“实施专家”职业资格考试的人员,如果根据“实训教师资格条例”中实践考试要求,加试了“实践演示”内容,则考试通过后还可被授予“实训教师资格”。
第四层次:战略专家,职业进修教育(职业继续教育)
包括2个专业,即2种专家称号。它们是通过基于联邦法规的公法考试认定的:经考试的信息师、经考试的经济信息师。
作为战略专家,要求其必须具备在资源规划(财务与人力)、产品规划和投资规划方面的职业资格,亦即具备制定企业或企业某一领域的发展与营销战略的能力。
战略专家的职业资格考试模式,也由三部分组成:一是完成涉及企业战略的经济案例研究,发表相关演讲,进行专业交流;二是完成一个与职业资格有关、在国际合作层面的、工作导向的情境任务笔试;三是完成一个与情境有关的交谈,以证实自己在战略性人力规划、人力领导和人力开发方面的能力。
规律解读
分析德国开发的“信息技术职业继续教育体系”的发展沿革及主导思想,其最大的一个亮点,在于德国开始突破传统的学院派教育与实用的资格体系分离的桎梏。德国社会各界一致认为,信息技术职业继续教育措施应与高校信息技术专业教育相互沟通。而实现经由职业继续教育体系获得的学习成绩和考试成绩,与高校专业学习成绩相互对接和折算的工具,是学分制,可按照高校“欧洲学分转换系统”(European Credit Transfer System,ECTS),以及“欧洲职业教育学分系统”(European Credits in Vocational Education and Training,ECVET)的规定来进行。
根据德国劳动联盟(Buendnis fuer Arbeit)、德国教育论坛、德国大学校长联席会和德国科学审议会(Wissenschaftsrat)在“欧洲教育部长博洛尼亚声明”基础上提出的有关决议或建议,德国教育与研究部会同各联邦州,从职业经验(也是一种知识)与专业知识的融通性、等值性和信用性等几方面,按照“欧洲学分转换系统”规范的所谓兼容性成绩计点制,实现信息技术职业继续教育的学习和考试成绩与高校相关规则“兼容”的目标。由此,不仅欧洲教育部长关于迅速、广泛实施“欧洲学分迁移系统”的决议得到实施,而且德国30多年来关于普职等值性及实现从职业教育到高等教育的跨接的讨论,也有了一个比较圆满的答案。
从德国这一历经十多年、在认真调研基础上提出的信息技术职业继续教育体系与高等教育的层次比较中,可以得到两点启示:纵向教育层次的提升与横向教育内容的扩展,对高等职业教育体系的目标定位与内容定位,以及职业继续教育或职业培训体系与高等教育体系的兼容,极具借鉴意义(见图2-36)。
图2-36 高等职业教育的层次与内容定位
(一)从纵向教育层次的提升来看,关于高等职业教育的目标定位应从两个维度考虑。
其一,高等职业教育层次的静态定位可以涵盖三个层次:专科、本科与硕士的结构定位。这从德国信息技术职业继续教育体系与高等教育体系的层次等值性可以得到印证。“战略专家”与工程硕士、“实施专家”与工程学士,分别相当于高等教育领域里的硕士、本科层次。鉴于德国高等教育没有“专科”层次的学位,所以德国方案中未给予“技术专家”以高等教育“专科”学位处理。但国际上目前还有很多国家设置“专科层次”学位,相应层次的职业教育的毕业生,可与德国继续教育体系中的“技术专家”对应。
其二,高等职业教育层次的动态定位可以构建两种轨道:一是正规的学历教育;二是非正规的培训教育的功能定位。传统意义上的学历定位标准的静态性滞后于职业资格标准的动态性,所以高等职业教育可有两种轨道,一是保留正规的贯通性的学校职业教育,满足人们从高中到研究生接受连续教育的需要;一是建立非正规的多元性的职业培训,满足人们就业后接受提高教育的需要,其学校教育的学历层次与培训进修的职业资格层次具有等值性。当然,构建一个国家资格体系而同时涵盖学历教育与培训教育这两种功能,则是最佳方案。
这里需要特别指出的是,职业教育的层次定位应遵循职业性原则,无论是层次的确立,还是专业的划分,都来自于职业活动的要求,即职业资格的要求。所以,首先,高等职业教育各层次的专业设置及其培养目标,必须通过科学的职业分析来确定,不应是普通高校专业的翻版或“压缩饼干”,而应是实际的职业活动的归纳与综合,即专业覆盖的应是职业群、岗位群,而不是学科内容;其次,高等职业教育各层次专业的创新及其职业资格,必须因应社会的动态变化来构建,不要等待普通高校专业的变化再确定高等职业教育专业的改革,而应善于从不断涌现的、为满足经济领域里的新岗位、新职业要求的各级各类的培训中,寻求高等职业教育新专业的生长点,树立“培训是新专业的孵化器”理念。
(二)从横向教育内容的扩展来看,高等职业教育的内容定位也应从两个维度考虑。
高等职业教育内容定位的基准之一,是指向职业能力本位的培养目标。对能力本位的理解,应该全面,它是专业能力、方法能力与社会能力的集成。传统学科意义上的教学内容只注意专业能力的要求,而社会需求,特别是企业对职业人才的要求,也往往偏重于技术的要求、专业的要求。比照德国信息技术职业继续教育体系中的层级要求显现,在现代社会,专业能力并不总处在显赫位置,更多地强调方法能力和社会能力,即跨专业能力。从个性需求来看,专业能力是生存的基础,而方法能力和社会能力则是发展的基础。例如,对技术工人的要求是“操作性”的——“在熟悉问题的框架内解决专业性问题”,这是一种“复制性”的能力;对“技术专家”的要求是“计划性”的——“在一个专门领域制定解决问题的方案及其自主应变方案”,这是“重构性”的能力;对“实施专家”的要求是“多维性”的,明确指出“在多个专门领域制订方案并评价新系统或软件结构”,并要求“在制订方案时提供咨询和支持”,这是一种“迁移性”的能力;而对“战略专家”的要求则是“全局性”的,强调的是“制定开发过程的目标并使开发过程最优化”,这是一种“创新性”的能力。显然,内容的要求的高低是层次的前提。职业能力要求越综合,层次越高;职业能力要求越具体,层次越低。
高等职业教育内容的定位基准之二,是采用工作过程导向的课程结构。课程的工作过程导向,最具职业教育特色,对传统以静态学科知识传授为目标的课程体系,最具革命性的冲击力。一般来说,接受高等职业教育学生,一般都具有具象思维的特点。所以,作为不同于普通高等教育的另一类型的高等教育,鉴于其培养对象的智能特性,教育内容的选择与编排,也应属于“另类”的范畴。
现代教育研究表明,具有不同智能类型和不同智能结构的人,对知识的掌握也具有不同的指向性。现代社会对知识内涵的界定的突破表明,存在两种属性的应用性知识:一是涉及解答“是什么”的事实、概念方面,以及回答“为什么”的理解、原理方面的陈述性知识;二是涉及“怎么做”的经验,以及“怎样做更好”策略方面的过程性知识。教育实践和科学研究都证明,具象思维强的人,能较快地获取经验性和策略性的知识。这正是职业教育的优势,也正是大多数职业院校的学生的优势。获取过程性知识,正是工作过程导向的课程开发的思想基础。为此,职业教育的教学内容应置于由实践环境构成的、以过程逻辑为中心的行动体系的框架之中,以情境性原则为主、学科性原则为辅,强调通过主体的行动达到自我构建过程性知识为主要目标。按照典型的职业工作过程展开教学内容,是职业教育课程开发的一个新的视野。
但是,强调具象思维的特点,对实现能力提升——由动作技能向心智技能、由具体能力向综合能力,甚至由具象思维向抽象思维的嬗变,并不构成障碍。问题在于实现这一变迁途径的异化:传统的以学科体系的专业系统逻辑构成的课程,其内容编排是一种平行结构,结构庞大,逻辑严密,这对以具象思维为主的职业院校的学生是不适合的。以工作过程为逻辑展开的行动体系的课程,其内容编排应以典型职业活动顺序为参照系,故具有串行结构的特点。针对工作过程环节的顺序性与时序性传授相关的课程内容,既符合职业院校学生与生俱有的心理顺序和具象思维的指向,也符合动态变化的职业工作过程的实际需要。然而,对相应职业活动中工艺过程、操作过程明显的专业,工作过程导的课程开发相对容易;对其职业活动的知识性、心智性强的专业,则相对困难一些,需要探究一套科学合理的方法。德国信息技术职业继续教育课程的任务,交由以高科技应用而闻名遐迩的“弗朗霍夫研究院系统与软件技术研究所”承担的事实,本身就表明了“工作过程导向课程开发”的科学价值。显然,世界各国高等职业教育的发展方兴未艾,但都需要在一个较高的平台上起飞。
结论
在谈到教育层次与教育类型之间的关系时,是以“层次下的类型”为基础,还是以“类型中的层次”为基础,将涉及两类大相径庭的教育观。前者常会以该层次下的某种传统的强势类型的标准来审视其他类型的教育,这就必然抹杀职业教育的类型特征。而后者则是根据各类教育自身的特点来建构各类教育自身的层次,这就有利于各种类型教育自身发展的空间。如果以适合各类教育自身特点的标准来进行评价,就会避免出现以某层次下的某种教育的标准来衡量其他类型教育的危险。所以,“基于层次的类型观”与“基于类型的层次观”将是高等职业教育定位的一个重要理论基础。
德国信息技术职业继续教育体系的建立,充分昭示技能并非为层次的概念,从“技术工人—技术专家—实施专家—战略专家”,就是一个伴随技能递升的“从新手到专家”的晋级过程,也是一个职业生涯的晋升过程。如果说,德国在21世纪初力图通过非正规的职后的职业继续教育体系的构建与正规的职前的职业教育进行衔接,并在层次上又力图实现与高等教育的等值融通,这一卓有成效的探索在实质上只是构建了一种基于技能分级的晋升型国家体系的话;那么在今天,当欧洲资格框架(EQF)已成为欧洲47个国家的共识之时,基于这一共同框架来建设职前与职后——职业教育与职业继续教育,以及职业教育与普通教育的等值,也就是如前所述,构建一个同时涵盖学历教育与培训教育这两种功能的国家资格框架体系,将是世界职业教育发展的大趋势!
第六节 从定格到升格:中国台湾地区追求卓越的职业教育——基于产业升级的因应性教育体系
姜大源、苏敏
案例解读
与祖国大陆“同根、同族、同文”——有着相同文化背景和历史传统的中国台湾地区(以下简称“台湾”),建立了较为完备的职业教育体系,特别是中等职业教育与高等职业教育的衔接贯通顺畅,为台湾地区培养了大量高层次技能型才,促进了台湾地区的经济发展。
“台湾技职教育的发展过程犹如一部台湾经济发展史”
(所谓技职教育即职业教育,是台湾对“技术与职业教育”称谓的简称)。从20世纪50年代,台湾仅靠单一的传统农业,发展到今天以电子工业、信息产业和创意产业为支柱的主导产业,经济快速发展,创造了当年成为亚洲“四小龙”之首的奇迹。而在这样一个发展过程之中,职业教育扮演了极为重要的角色。
新世纪的台湾职业教育发展,基本上是按照台湾教育部门世纪之初年发布的“追求卓越的技职教育”白皮书进行的。这份白皮书分为四个部分:第一部分说明新世纪对技职教育的挑战;第二部分阐述技职教育的美好愿景;第三部分指出当前技职教育的政策取向;第四部分提出追求卓越技职教育的具体措施,最后编制了18个实施方案
。
白皮书指出:面临即将到来的新世纪,知识管理、组织再造、网络服务、电子商务等已成为“地球村”的新潮流,世界各国政府、企业、教育机构等均不遗余力推动各项因应措施
。而台湾的职业教育(技职教育)“在教育体制中担负技术人力养成的重任,它的领域涵盖国中的职业试探与陶冶、高职或综合高中基础专业技术的学习、专科学校使用专业技能的培养,及技术学院、科技大学应用科技的教学、研发和推广”
。
由此,该白皮书进一步指出:在迈向新世纪的时刻,技职教育应该结合台湾的经济需求及因应高科技发展趋势,培养健全的技术与管理人才,提升台湾的竞争优势。为此,“建立技职教育完整体系”,即“形成职校、专科、技术学院及科技大学(含研究所)”的一贯体系,成为白皮书16项具体措施中的第一项和18个实施方案中的第一个。
(一)台湾职业教育(技职教育)体系的构建框架——完整、一贯
目前,台湾职业教育体系包括:高级职业学校、专科学校、技术学院或科技大学、研究所五个层次
。
高级职业学校(台湾简称为“高职”)属于高中阶段职业教育,招收初中毕业生或同等学历者,修业年限一般为三年。
专科学校属于专科层次的职业教育,分为二年制(台湾简称为“二专”)和五年制(台湾简称为“五专”),二年制招收公立或私立高级职业学校毕业生或具有同等学力者,五年制招收初中毕业生及同等学力者。
技术学院或科技大学属本科层次的职业教育,分为二年制(台湾简称为“二技”)和四年制(台湾简称为“四技”)。二年制招收专科学校毕业或同等学力、入学考试合格者;四年制招收高级职业学校毕业或同等学力、入学考试合格者,皆授予学士学位。
研究所与一般大学相同,分设有硕士班与博士班,进行研究生教育。
此外,1996年台湾在普通教育体系中附设二技,以衔接专科学校课程。至此,构成了一个相当完备的职业技术教育体系。
到2007年,台湾地区共有科技大学37所、技术学院41所、专科学校15所、高职157所,在管理部门的鼓励、产业各界的合作、学校的努力之下,教学研发相关成果突飞猛进,已获得世界技职教育界的肯定与重视
。
当前,台湾技职教育体系的简图如下所示(见图2-37)
。
在台湾教育体系中,台湾的高中及高中后教育基本上是“双轨制”的,即普通教育体系和职业教育体系是并行的。普通教育体系与大陆相似,包括普通高中、大学和研究所。大学指本科层次的大学及学院;研究所设在大学或学院里,主要进行研究生教育。职业教育体系这纵向通达自成体系,横向则可与普通教育相衔接
。具体情况如图2-38
所示。
图2-37 台湾技职教育体系
图2-38 台湾教育体系与技职教育体系(全图)
概括地来看,台湾职业教育体系具有三个以下特点
:
①专科学校在台湾全部属于职业教育体系,普通教育体系不存在专科学校;
②本科层次的高等院校,在职业教育体系称技术学院或科技大学,在普通教育体系称大学或独立学院;
③和普通教育体系一样,职业教育体系也存在研究生教育,培养硕士和博士。
简明的台湾职业教育体系见图2-39。
(二)台湾职业教育(技职教育)体系的发展沿革——互动、因应
分析台湾职业教育的发展沿革
,可以看到,这一“技职教育的一贯与完整体系”的建立,无不与产业结构的调整紧密相关。
图2-39 台湾教育体系与技职教育体系(部分)
台湾技职教育与经济发展的互动,可以分为以下五个阶段(见图2-40)
。
图2-40 台湾技职教育与经济发展的互动
(1)农业为主的劳动密集型产业与高级职业学校的沿袭
20世纪40年代,台湾光复初期,百废待兴,经济恢复时期,教育延续旧制,受日本政府统治台湾时期经济上的“工业日本、农业台湾”的政策,技职教育仍在萌芽阶段,当时的技职教育体系仅止于高级职业学校,特别是农业职校。台湾将高级职业学校简称为“高职”(类似大陆的职业高中)。课程内容依照日治时代传承下来的“综合职业型”课程,学习范围过于宽广,实习操作的时数不足,学生不能专精,高职学生没有进一步学习的通道
。这期间,职业教育只在高中阶段进行。
(2)轻工业为主的劳动密集向技术密集转型的产业与专科学校的出现
20世纪50—60年代,是台湾经济发展“黄金时代”,为培养经济发展迅速的行业急需的实用型人才,50年代大量引进美国单位行业制课程,高级职业学校,特别是工业类高级职业学校发展迅猛。台湾发展进口替代及扩张出口的轻工业,60年代后期台湾产业开始由劳动密集型向技术密集型转移,产品的技术含量增加,对职业人才能力的要求也提高,以农业职教为重点逐步转到以发展工业职教为重点。为配合产业界对人才的需求,并增加高中职毕业生就读大专机会,这期间建立了11所专科层次的专科学校
。
(3)重工业为主的技术密集型和资本密集型产业与技术学院的建立
20世纪70~80年代,台湾经济开始步入工业化进程,大力发展重工业,高附加值产业也使出口贸易急速发展,产业升级对职业人才的需求呈现多层次态势:中等层次人才需求与高中阶段的农业、工业高级职业学校继续发展,商业类高级职业学校发展更为迅速;培养专门的高技能人才的专科学校增至76所。高层次职业人才的培养进入技职教育:这期间,1974年台湾第一所本科层次的技术学院——台湾工业技术学院(现台湾科技大学)建立,1979年该院成立“研究所”,举办硕士研究生班;1986年开设博士研究生班
。
(4)信息业为主的技术密集向知识密集过渡的产业与科技大学的成立
20世纪90年代,伴随世界知识经济的星期,台湾在继续实施80年代后期提出的“科技发展计划”和“工业升级”的指导方针的基础之上,以资讯(信息)产业作为发展重点,在鼓励高科技产业的同时,进一步鼓励传统工业生产高附加值产品
,为此也提升了产业界对高技能人才的需求,台湾技职教育开始全面调整专业设置
。1994年,将绩优专科学校改制为技术学院;1995年年底根据“技术职业教育的转型与革新”方案,将绩优技术学院改名为科技大学。
(5)创意业为主的知识密集型产业与技职教育的品质提升
21世纪至今,台湾实施“挑战2008发展重点计划”,随后提出“文化创意产业”概念,创意经济在台湾崛起。当前,经济增长动力主要来自于包括智能手机、平板电脑和云计算等高科技产品与技术的推陈出新,同时由于《海峡两岸经济合作框架协议》(ECFA)早期收获项目效益的扩大,大陆的产业升级对岛内电子、咨询和机械等产品需求的带动
,台湾技职教育按照世纪之初发布的《追求卓越的技职教育》白皮书,在强调因应台湾的经济需求及高科技发展趋势继续完善技职教育的一贯体系基础上,针对其发展过程中出现的特色、质量等问题,也提出改进、提升与“退出”机制
。
由此,台湾职业教育学制的三次重大的转变,都与产业的发展有很直接的关系
:一是由于“技术密集型产业”兴起,职业学校由“综合型学制”转为“单位行业学制”;二是由于出口贸易“资本密集型产业”兴起,专科学校成为技职教育的主流;三是由于“高附加价值产业”兴起,信息化、科技化、自由化、多样化、国际化之需求,技术学院和科技大学纷纷设立,完成了高等教育的另一条高速公路。
技职教育对台湾的经济起飞,做出了不可磨灭的贡献,“在缔造台湾经济奇迹的过程中扮演着主要推手的角色”
,而其与经济的互动与呼应,使得技职教育的层次伴随着产业的升级而“升格”,形成了一个与产业配套的由“高级职业学校、专科学校、技术学院及科技大学(含研究所)”构成的完整、独立于普通教育体系的技职教育体制
。
当然,在这一过程之中,如前所述,其中出现的不少新问题,令人深思。
规律解读
分析台湾职业教育在产业升级过程之中出现的规模性的“升格”现象,以及面向21世纪提出的追求卓越性的职业教育的主张,毋庸置疑的是:职业教育是台湾经济高速发展的重要支撑。台湾在构建职业教育体系过程中,既吸纳了现代西方职业教育先进的理念,又借助于东方儒家文化崇尚读书的传统,所建立起与普通教育并重并立、上下衔接、相互沟通的独具特色的现代职业教育体系
,的确彰显了职业教育与经济发展相辅相成的规律,以及职业教育作为促进个性生涯发展的教育本质。
从成就的层面来讲,台湾职业教育由“定格”到“升格”的改革,表明“学制的提升与演变,是依照经济发展须靠人才的需求,以及社会及青年之需要”使然
,由此,可以梳理出两个符合职业教育发展的规律性的成果(见图2-41)。
图2-41 台湾职业教育发展的规律性成果
(一)教育体制的建构是产业结构调整的映射
对教育结构建构的认识误区,曾经有这样一些观点认为:一个国家的教育结构取决于这个国家人均国民收入,甚至还有的观点认为“一个国家的竞争力只取决于这个国家的国民受教育程度”。事实上,世界各国发展的历史都充分表明,一个国家的教育结构,更多地取决于这个国家的产业结构,并且一个国家的竞争力也不完全依赖于这个国家国民受教育程度的高低。世界劳工组织提供的资料指出,在全球竞争力最强的6个国家中,有4个国家,即瑞士、德国、丹麦和荷兰,均得益于其发达的职业教育;而英国、捷克等国家,国民受教育的程度非常高,但是国家的竞争力却并不强
,其原因也在于这些国家对技能型人才培养的职业教育却不大重视,这已经引起英国等国家的深度反思。所以,台湾职业教育强化与经济发展的紧密结合,从早期规模很小的职业技术教育,到为应对经济发展急需各种实用型人才的培养而大力发展职业教育;又伴随上世纪60~70年代传统工商产业逐步被高科技产业取代,从原有职业人才无法适应产业升级的能力需求而导致技术人才的供需失调,到制订多项发展高等技职教育的策略及方针,明确提出职业教育改革的思路,从而配合产业结构快速调整教育结构,建立与台湾经济发展和产业结构调整密不可分的完整的、贯通的职业教育体制,就为台湾的经济发展培养了更多符合产业界需要的职业人才
。
所以,把职业院校“定格”于某一层次,实际上是对职业教育价值的贬低;而职业教育层次的“升格”的是产业结构在教育结构里映射的结果。
(二)教育体制的建构是个性发展需求的彰显
对教育体制的建构的认识误区,还在于认为职业教育是二、三流的教育,其受众是教育失败者,是“差生”。实际上,职业教育的对象往往是以形象思维为主的青少年,其智力特点不是以逻辑思维而是以形象思维为主的。智力类型不同对知识获取的指向也不同。形象思维为主的人,不善于用符号去思考,或者说“不具学术倾向”
。这并非职业院校学生的弱势,恰恰是其优势所在。因为职业教育更注重涉及“怎么做”的经验和“怎样做更好”的策略这类过程性知识的掌握。而形象思维强的人能较快地获取过程性知识,对陈述性理论知识相对排斥。因此,逻辑思维和形象思维绝非智力水平的高低只是智力类型的不同。为使具有形象思维的青少年同样能得到接受高一级及高等教育的机会,是教育公平的要求。所以,台湾职业教育强调要“落实多元智能与多元选才的精神”,“技能学习应有其深度与广度”
,招生时要加重证照及技能竞赛成果的比重,鼓励学生加强实务技能,创造技能学习与升学通路双赢的局面
,就使学生能获得更好的生涯发展前景。最近,台湾在瑞士及美国国际发明展分別拿到42个及26个金牌,获奖学生中9成来自技职教育,用实力改写了台湾教育史
。
所以,把职校学生“定格”于差类群体,实际上是对形象思维价值的贬低,而职业教育层次的“升格”,的确是个性需求在教育结构里彰显的结果。
从困境的角度来讲,台湾职业教育由“定格”到“升格”的改革,出现了技职教育“虽已向多元化和精致化方向逐步迈进,但在改革过程中衍生的问题更值得探讨”,由此,可以窥见目前台湾地区技职教育的现状至少存在两个有悖于职业教育自身规律的倾向(见图2-42)。
图2-42 台湾技职教育发展的困境与反思
(三)升格的渠道畅通却淡化了职业教育的特色,存在着职业教育被异化和泛化的危险
一是学校办学指向的定位逐渐模糊,特别是高层次的研究生教育追求学术化,与技职教育为产业服务的初衷背离,这将丧失职业教育赖以生存的基础;
二是人才培养定位与普通高校趋同,特别是课程的内容被理论化和大学化,与产业需求和职业能力的需求脱节,这将导致学生毕业面临就业困难境地。
(四)升格的规模扩张却忽略了教育资源的配置,存在着职业教育被淘汰和退场的危险
一是学生来源减少危机:出生人口逐年下降,未来学生的来源逐渐减少,必将导致教育与劳动市场的供需失衡,加之普通高校招生优势,升格的技职院校难以为继;
二是人才类型失调危机:升格的过度扩张,过度缺乏科学的产业需求分析,中职与高职培养的技能型人才与普教培养的人才相互之间比例失衡,最终影响经济的发展。
造成这种困境的重要原因,一是忽视了高新产业与人才结构的关系,产教合作、校企合作作为决定人才需求定位的基础,在现行技职教育体系的改革和创新之中却未给予足够的重视;二是混淆了普通教育与职业教育的区别,升学准备、就业导向作为决定人才培养定位的基础,在现行技职教育体系的构建与发展之中却未能给予清晰的阐释。
产生忽视与混淆的最根本的原因,在于不清楚技能与技术的关系,以及技能型人才与技术型人才的区别。简单地把职业教育培养的人才一律称为“技术型人才”,必然模糊职业教育的定位;简单地认为技术高于技能,必然认为两者是层次关系。实际上,技术与技能是互动关系,为工作而学习,让技能成为国家发展战略,业已成为21世纪以来发达工业国家的共识。
应对传统产业的升级而升格技职教育,又因制造业逐渐向大陆转移而出现的“产业空洞化”,却又无法因应岛内高新产业的发展对人才需求定位而对培养职业人才的技职教育“去职教化”,就有可能陷入“成也因应、败也因应”的尴尬境地。
由此,政府必须实施有效调控的考验。在定格到升格的60年历程,成就是主要的,但问题也是明显的:除了存在上述两个“危险”之外,其所衍生的问题,必然还有诸如师资资质的去职教化、多元入学的过复杂化等,这些问题不解决,可能会使得这场成功而导致职业教育的质量下降以致悄然谢幕。所以,台湾教育主管部门看到这种危险,已制定“退场机制”:2005年12月13日通过修正“大学法”,为学校的“退场”拟定了完整的程序与原则,甚至还包含了校地利用的方式
。
结论
“一定数量和质量的人力资源与新技术的同步投入,是促进经济发展的必要条件”
,正如美国经济学家舒尔茨(T.W.Schultz,1902—)的在《人力资本理论》中所指出的那样:人力资本是经济增长的关键,教育是形成人力资本的重要因素。而伴随经济增长方式的转变,产业结构的升级,为经济发展提供人力资本——技能型人才的职业教育,也必须予以合理且及时的应对:现代产业结构需要现代职业教育结构与之匹配。由此,产业的升级必然伴有人力资本的升级,这意味着,职业教育从“定格”到“升格”,有利于人力资本的载体——技能型人才培养的连贯性,以满足产业升级对高层次技能人才的需求;也有利于人力资本的自身——学生获得更多的机遇,以满足选择最佳职业生涯发展路径的需求
。这已经为当代世界职业教育发展的趋势性选择。
第七节 从等外到等值:欧盟制定《欧洲资格框架》——基于资格分级的泛欧性区域体系
严璇、姜大源
案例陈述
欧盟教育部长理事会和欧委会2004年2月26日通过的欧洲“教育与培训2010”工作计划执行情况的报告指出,如果没有一个欧洲框架作为资格认可的共同参照,那么欧洲劳动力市场不可能有效和平稳运作。因为欧洲劳动市场上的机会均等和欧洲公民权的发展,都取决于公民所持有的文凭和资格证书在欧盟范围内得以认可的程度。由于整个欧洲的教育结构和机构存在着差异性,通过课程和培训所获得的学习成果和能力便成为描述所获资格的重要参照标准
。报告呼吁建立一个泛欧框架,来作为资格证书相互承认的共同参照。接着,同年3月欧盟“关于高等教育和职业教育培训共同主题”会议建议,在“教育与培训2010”工作计划框架下开展《欧洲资格框架》(European Qualification Framework,EQF)的开发工作,其目的是将针对欧洲职业教育与培训的“共同参照标准框架”(common reference levels framework for VET)与目前正在开发中的欧洲高等教育领域的资格框架联系起来
。随后,欧盟于2004年12月签订《马斯特里赫特公报》,将开发透明和互信的欧洲资格框架(EQF),作为一个优先考虑的领域列入欧洲一体化进程。
2005年7月,欧盟委员会专家工作组起草了《适应终身学习要求的欧洲资格框架》文件,公布专家初步的理论研究结果并展开协商与讨论;12月,欧盟委员会在互联网上公布了来自各个国家、各个机构的反馈结果;2006年9月5日,欧委会向欧盟理事会和欧洲议会提出《关于构建欧洲资格框架的建议》(Recommendation)
;2007年10月,欧洲议会发布《关于欧洲议会与欧盟委员会建议建立欧洲终身学习资格框架》法律决议,正式通过上述建议案。现在,《欧洲资格框架》经过近5年的试验和检测,将在欧盟和参加《欧洲职业教育区》的46个国家逐步实施。
作为一个“元框架”(Meta-Framework),欧盟和《欧洲职业教育区》参加国都将以《欧洲资格框架》为平台,开发各自的《国家资格框架》(National Qualification System,NQS)。欧盟委员会建议,各成员国在2010年以前把本国的《国家资格框架》与《欧洲资格框架》联系起来,两者联合发挥转换平台的作用,以使欧洲的企业行业和教育机构,能够更好地了解应聘者提交的教育和职业资格证书,并使其成为不同国家间资格证书的评估、比较及相互认定的重要依据。欧盟委员会还建议,到2012年,欧盟范围内颁发的每一新的资格证书上,都应注明相应的《欧洲资格框架》的参照水平。可以说,这是“欧洲终身学习资格框架的实施将是欧盟教育发展史上影响深远的重大事件”
。
(一)《欧洲资格框架》的基本目标——泛欧资格平台
如前所述,由于欧洲基于双边或多边的国家资格框架/体系间的合作关系复杂,严重制约了各国之间资格证书的透明、迁移和认可。通过引入共同参照标准等级,不仅可简化不同的国家资格框架和体系之间的关系,而且也将促进各国各教育系统资格证书之间的比较、迁移和认可。因此,欧盟在超国家层面形成共同意识,在资格证书领域制定共同政策,采取共同行动,以谋求在欧盟范围内资格证书的流通和认可,并逐步形成和完善相关发展机制,使得资格证书具有超国家的功能。
《欧洲资格框架》的建立创设一个共同的参照框架,使其成为各国不同的教育与培训系统中不同的资格证书框架体系及相应层级之间的转换器,实现:一是在欧盟内部增加各成员国公民所持有的资格证书的透明性、可比性和可携性;二是在欧盟外部推动国际行业组织在其资格证书体系与《欧洲资格框架》的共同参考点之间建立联系,使其资格证书置于欧盟资格证书体系的相关位置;三是在欧洲区域促进终身学习和提高公民的流动性等。
《欧洲资格框架》建设的基本思路如图2-43所示。图中,EQF为《欧洲资格框架》(European Qualification Framework)的英文缩写,NQS为《国家资格体系》(National Qualification System)的英文缩写,Q为资格(Qualification)的英文缩写。
图2-43《欧洲资格框架》建设的基本思路
(二)《欧洲资格框架》的基本内容——8级资格制度
2007年10月24日,欧洲议会通过了适应欧洲公民终身学习需求、含有8个级别的《欧洲资格框架》。这一框架的核心要素是基于学习成果(Outcome)的8个等级的“共同参照标准”(common reference levels),用以作为各国不同教育与培训体系中资格证书进行比较的转换器。所谓“共同参照标准”等级,是以学习成果为依据加以描述的,包含学习者了解、掌握和能够应用的知识、技能和能力
。
在《欧洲资格框架》中,所使用的知识、技能和能力这3个变量,综合了描述人们的学习成果。其中,“知识”包括在某一个工作或研究领域通过学习所掌握的事实、原则、理论和实践;“技能”包括认知技能(逻辑、直觉和创造性思维)和实际技能(手工操作的技巧及对方法、材料、工具的运用)两部分;“能力”则是指在工作和研究中运用知识和技能的能力,包括责任感和自主性。
《欧洲资格框架》核心内容是八级资格水平。按照知识、技能和能力三个领域解读的资格水平等级划分,详见表2-14所示。
表2-14《欧洲资格框架》(EQF)等级划分描述
(三)《欧洲资格框架》的基本功能——国别转换基准
《欧洲资格框架》是元框架(Meta-Framework),是以其为基础制定各国《国家资格框架》的“框架”,具有组织系统的功能。由此通过制定质量保障原则、运用学分转换和累积系统等方式,在成员国多种多样的资格框架体系之间搭建了转换平台,通过基于学习成果的共同参照标准等级,将某一资格框架与其他资格框架相比照,进而将某一框架内的资格与位于其他框架内的资格相衔接,实现国家层面和行业层面的透明性出现超国家性。
《欧洲资格框架》与通常意义上的国家资格框架并不尽相同。如图2-44所示,元框架作为各国资格的“转换器”和中立的参照点,对不同教育与培训系统所颁发的资格证书进行比较,简化了不同的国家资格框架和体系之间的关系,加强了欧洲层面相关利益集团的合作与互信,促进了资格证书在不同的教育与培训体系和层级之间的互认与迁移。
图2-44 欧洲资格框架——元框架:简化不同国家资格框架和体系之间的关系
规律解读
分析欧盟以及欧洲《欧洲资格框架》研究、发展与实施的过程,启示良多。一个拥有27个成员国、4.8亿人口、集政治实体与经济实体于一身而在世界上具有重要影响的区域一体化组织,能够在各国不同的文化传统、不同的政治制度、不同的经济水平的背景下,从不同的教育体系和不同的职业教育体系中,却能寻求到共同的意愿和共同的准则,进而最终形成共同的资格标准平台——《欧洲资格框架》,而这一事实本身就充分表明,在经济全球化背景下的教育国际化的趋势,要以多元化视角审视教育和职业教育关于资格的含义(见图2-45)。
图2-45 基于多元化视角的资格含义
(一)关于证书、文凭与资格——资格的凭证
《欧洲资格框架》清晰地指出,所谓“资格”(Qualification),指的是在欧盟范围内得到承认的所有资格证书、学校文凭和职业经历。因此,“资格”是一个上位概念,而“证书”和“文凭”,则是“资格”的下位概念。按照《欧洲资格框架》授予的“资格证书”,根据2005年6月《欧洲资格框架》草案中给出定义是:“当个人的学习达到某一特定标准(知识、技能和能力)时,经授权机构的确认后所获得的资格
。”而世界经合组织(OECD)对资格证书的定义是:“个人所拥有的,经授权机构确定其达到特定标准的知识、技能和宽泛能力时,授予个人的资格凭证
。”为获得资格证书而进行的学习和考评,可以通过学校教学来进行,也可以通过工作经验来学习。
(二)关于知识、技能与能力——资格的内涵
《欧洲资格框架》清晰地指出,8级资格的每一级资格,都是从“知识”、“技能”和“能力”三个维度加以界定的、与该级资格水平相对应的学习成果。因而,每一级“资格证书”以学习成果单元为描述符,对每一个资格证书所特有的知识、技能和能力加以详细说明。这里,“知识”被定义为各种理论和事实,“技能”被定义为认知能力(包括运用逻辑、知觉和创造性思考的能力)与实践能力(包括手工技艺以及运用各种方法、材料、工具和器具的能力),而“能力”则被定义为职责和自主性
,其含义已大为扩展。所以,学习成果单元强调学习的最终结果而非学习时间的长短、接受教育的机构、学习的地点和方式
等学习投入方面的内容,是《欧洲资格框架》和《欧洲职业教育学分转换体系》的核心。
(三)关于正规、非正规与非正式教育——资格的获取
《欧洲资格框架》清晰地指出,由于所有的资格均以学习成果来界定,这就为正规的教育体系外的学习者提供了可能和方便,因为通过承认、转化并累积非正规或非正式学习所获得的学习成果,同样可以获得相应的资格证书。所以,《欧洲资格框架》在正规教育、非正规教育和非正式教育之间架设了一座相互衔接和贯通的桥梁。目前欧盟国家正在积极建立有关非正规学习的认证制度,以帮助公民在获得相关知识、技能和能力的同时省去重复的学习过程,有助于学习者在不同国家或在不同学习背景下有效地获得完整的资格证书
,从而有利于促进个性化的学习途径,实现终身学习的目标。为此,欧盟要求各国加强经验交流,增进各教育系统间的可比性,提高非正规教育和非正式教育的总体质量和信誉。
结论
借助《欧洲资格框架》这个元框架,不仅将各国国家资格框架容纳其中,而且也将各类各级教育文凭与培训资格证书都涵盖于内:一方面,在横向其通过基于学习成果的共同参照标准,将某一资格框架与其他的资格框架相衔接和沟通,进而将某一框架内的资格与位于其他框架内的资格相衔接,简化了不同国家资格框架和体系之间的关系;另一方面,在纵向其通过8级体系囊括了从义务教育结束后到接受最高层次的学术与专业教育和培训的全过程所能获得的所有资格,其中第5~8级分别与《欧洲高等教育区资格框架》(QF-EHEA)中的短期高等教育、学士、硕士和博士层次相对应,这就实现了不同阶段教育与培训的纵向贯通,各级各类教育的横向衔接。
由此,职业资格证书和学校学历文凭在进入高等教育的通道上开始具备同等的地位和作用,使得职业教育具备了与普通教育等值的可能性,从而消除了职业教育的终结性。无疑,《欧洲资格框架》所代表的职业教育的发展趋势,提升了职业教育的社会地位,提高了职业教育的社会认同度,提振了职业教育的吸引力。这一变迁表明,致力于技能和技能型人才培养的职业教育,不仅在社会价值层面,而且在社会地位层面,开始从“下里巴人”的“等外”,走向“平起平坐”的“等值”。人们应该为教育的真正公平而欢呼!
第八节 从排斥到全纳:联合国教科文组织发布新版国际教育分类法——基于课程证书的标准化教育框架
姜大源
案例陈述
成立于1946年的“联合国教育、科学及文化组织”(United Nations Educational,Scientific and Cultural Organization)是联合国(UN)专门机构之一,简称“联合国教科文组织”(UNESCO)。该组织总部设在法国巴黎,其宗旨是促进教育、科学及文化方面的国际合作,以利于各国人民之间的相互了解,维护世界和平。
联合国教科文组织于19世纪70年代早期制定了《国际教育标准分类法》(ISCED)”,它“作为一种工具适用于在单个国家内和国际间对教育统计数据的收集、汇编及展现”。《国际教育标准分类法》是经过国际社会广泛协商,并经“联合国教科文组织大会”正式批准,按照教育等级和学科来组织管理教育课程和相关资格证书的参照分类。作为一个分类框架,它隶属于联合国国际经济与社会分类系列。最早的国际教育标准分类制定于1976年,并于1997年修订。2007年,联合国教科文组织第34届大会通过决议,要求总干事根据10年来各国教育政策和结构发生的变化,审查和修订1997版国际教育标准分类
。2011年联合国教科文组织组织专门小组对《国际教育分类标准》进行了修订。修订后的《国际教育标准分类法》(ISCED 2011)对原第二版即1997年版《国际教育标准分类法》(ISCED 1997)进行了进一步的澄清、修订、扩充及完善。
2011年9月5日,联合国教科文组织第36届大会通过了关于《国际教育标准分类法》修订文本,从而形成自1976年以来的第三版国际教育标准分类。在教育国际化日益深入、各国教育交流越来越频繁的今天,了解国际教育分类的新变化,有助于加强我们同世界的联系,更好地参与国际教育发展进程
。
(一)《国际教育标准分类法》(ISCED 2011)的产生背景
《国际教育标准分类法》是“一个有助于按照国际商定的共同定义和概念对各类与政策相关的教育统计提出标准报告的框架,从而确保所产生的指标的国际可比性”
。由于近十多年来,特别是进入21世纪以来,伴随经济全球化进程,人员求学和工作的跨境流动,以及教育的国际合作都日益增长,为此世界各国教育政策和教育结构都发生很大变化,1997年版的《国际教育标准分类法》已不能适应这些变化。鉴此,联合国教科文组织第34届会议通过第34C/20号决议,请联合国教科文组织总干事批准对《国际教育标准分类法》1997年版本进行审查并加以修订。此后,在《联合国教科文组织》第35届会议上,提交了关于修订进展情况的中期报告,并向联合国教科文组织执行局“公约与建议委员会”提交了例行报告。
关于修订《国际教育标准分类法》1997年版本的中期报告,详细介绍了第34届会议以来的进展,确定了修订的范围,以及就此项审查工作与会员国以及相关国际及地区组织磋商时应采取的方法。在这期间,联合国教科文组织建立了《国际教育标准分类法》(以下简称《分类法》)技术咨询小组,由来自巴西、丹麦、法国、德国、印度、意大利、约旦、拉脱维亚、毛里塔尼亚、毛里求斯、墨西哥、菲律宾、圣卢西亚、英国和津巴布韦共15名国际教育和统计专家组成,小组成员还包括欧洲统计局、经社理事会、联合国儿童基金会和教科文组织的代表。
根据参与磋商的国家、地区和国际专家的反馈意见,在对最初建议进行修改后,2010年6月联合国教科文组织又就2011年《分类法》草本展开了进一步的全球磋商。在联合国统计司、各国统计办的协助下,教科文组织邀请所有会员国,包括各国教育部对草本提出评论意见。此外,还将《分类法》的修改建议寄发给了联合国国际经济和社会分类专家组、《分类法》技术咨询小组成员、参加2009年和2010年关于《分类法》地区会议和讨论的国家或地区专家、负责向教科文组织统计研究所及其教育数据收集伙伴——联合国经济及社会理事会经社理事会,以及欧洲统计局提供教育数据、扫盲或教育成就的相关国际机构以及国家联络机构。
《分类法》技术咨询小组里的编辑小组于2010年12月对收集到的详细反馈材料,包括80多个国家110多份答复所提出的意见和建议,进行了审议和讨论,最后提出一份修订建议草案,并且在2011年2月技术咨询小组最后一次会议上,全体成员对其进行了认真讨论。2011年9月5日,联合国教科文组织第36届大会决议,将联合国教科文组织统计研究所编制的《国际教育标准分类法》修订版批准为2011年版《国际教育标准分类法》。
(二)《国际教育标准分类法》(ISCED 2011)的功能定位
《国际教育标准分类法》是联合国对成员国教育情况进行统计的工具之一。而联合国各国对成员国发展情况进行统计的工具,是《联合国经济与社会分类法国际系列》,用于对国家间可比较数据的收集﹑汇编和分析。《国际教育标准分类法》隶属于该系列,是一个以教育的等级和学科来组织安排教育课程和相关资格证书的参考分类。《分类法》是国际协商并经联合国教科文组织成员国大会正式通过的结果。
(1)《分类法》的目的指向
制定《分类法》的目的,在于为成员国提供一个框架,以便对由课程及资格证书所界定的教育活动,按照国际公认的类别进行分类,以利于教育的国际交流和国际比照。所以,《分类法》的基本概念和定义旨在能国际通用,覆盖所有的教育系统,而无须考虑特定系统的情况。使用《分类法》有助于把根据各国国家概念与定义所汇编的关于教育参加者、提供者和资助者的详细教育统计数字,转换成为能在国际上进行比对和解释的综合类别。
《分类法》基于以下三要素:一是国际公认的概念和定义;二是分类系统;三为《分类法》对世界各国教育课程和相关资格证书进行的图谱分析。
(2)《分类法》的基本依据
《分类法》中的基本分类单位为国家(或地区)的“教育课程”(educational programme)和相关的公认“教育资格证书”(qualifications)。两者的关系在于:“教育课程的共同特征是,在达到学习目的或完成教育任务时会授予成功完成教育课程的证书证明
。”这里的“教育课程”,系“指在一段持续的时期内达到预定的学习目标或完成一组具体的教育任务而设计和组织的一套连贯或有顺序的教育活动或交流”
,其中的教育活动是指“通过某种形式的交流引发学习的有意识活动”
,可被分组为各国所说的“课”、“单元”、“单位”和/或“科目”。而在《分类法》中,“课”在意义上又等同于“单元”、“单位”和/或“科目”。
这里的“教育资格证书”,是指“以文件的形式对成功地完成一个教育课程或课程的某个阶段的正式确认”,其中的“资格证书”,是“资质证明”的同义词,常使用的其他词语还有诸如“证书”、“学位”、“毕业证书”等资格证书的种类,在《分类法》中可看作同义词。
《分类法》首先对教育课程进行分类,然后再据此对教育资格证书进行分类。获得资格证书的方式有:一是成功完成一个完整教育课程;二是成功完成一个教育课程的某个阶段(中间资格证书);三是对在参加教育课程之外所掌握知识、技能和能力的确认
。
(3)《分类法》的教育范畴
《分类法》2011版“涵盖一个人一生中的任何阶段所接受的正规和非正规教育课程。不论这些被相关国家教育当局认可的资格证书是怎样获得的(例如,通过成功完成一个正规教育课程或通过一个非正规教育课程或非正式的学习活动),这些资格证书是用来衡量受教育程度的”
。
这里的“正规教育”,指的是“正规教育系指通过公共组织和被认可私人团体进行的制度化、有目的、有计划的教育,它们的总和构成一个国家的正规教育系统”
,并且一般是在机构里进行的全日制教育。需要特别指出,一是个人首次进入劳动市场之前所受的正规教育即通常的全日制教育,或被称为初期教育(职前教育);二是部分在工作场所开办的、通常由教育机构和雇佣方合作提供的课程,例如实习,如果所颁发的资格证书能获得国家当局或相当的机构认可,都可视为正规教育。
这里的“非正规教育”,指的也是“通过教育提供者进行的制度化、有目的、有计划的教育”
,但由于它顾及各种年龄的人但无须采用连续的路径结构,可能持续时间短和/或强度低,通常以“短课程”、“实习班”或“研讨班”的形式提供。如果一个非正规教育课程的成功完成和/或非正规教育资格证书经过正规教育系统适当确认并获得相关国家或地方教育当局(或等同机构)的认可,则可通常通向更高等级的教育。若未被认可,则不通向上一等级的教育。所以,这是一种正规教育的替代路径。
这里的“非正式学习”,指的是“有意的或慎重的但不是制度化的学习形式”
。因此,它缺乏像正规或非正规教育那样的组织性和系统性。非正式学习可包括在家庭、工作场所、地方社区中心,和日常生活中基于自我督导、家庭督导或社会督导的学习活动。需要特别注意的是,尽管在确定受教育程度等级时,通过非正式学习所获得的公认资格证书被考虑在内,但非正式学习不在用于评估教育参与的《分类法》的范畴之内。
(三)《国际教育标准分类法》(ISCED 2011)的基本框架
《分类法》1997版与2011版等级的对比,可以清楚地看到2011年版《分类法》的基本框架(见表2-15)。
表2-15《国际教育标准分类法》1997版与2011版等级对比
注:﹡类别内容稍有改变。
2011年版(以下简称“新版”)《分类法》的分类,由并行的“教育课程等级”(《分类法》教育课程或ISCED-P)和“受教育程度等级”(《分类法》受教育程度或ISCED-A)两个编码系统构成。这里关于等级(层次)的概念有两个:一是教育课程的等级;二是受教育程度的等级。
新版《分类法》中,关于个人的“受教育程度”,系指个人完成的《分类法》中的最高等级,通常是依据被公认的资格证书来证明已经“成功完成”的最高教育课程并予以认定。也就是说,“受教育程度”是指个人已经完成的最高教育等级,而国家承认的教育资格证书则是划分受教育程度的重要依据
。值得注意的是,新版《分类法》还指出:由相关国家教育当局认可的,通过“非正规教育”课程或通过“非正式学习”的方法得到的技能经确认所获得的资格证书,等同于正规教育资格证书。这样,《分类法》定义的受教育程度概念也涵盖这些资格证书
。
在两个编码系统中,都确认了9个不同的等级,也就是:“教育课程”和“受教育程度”都有分级——层次之分。在每一个等级中,如果适用,采用补充标准确认进一步分类和子分类。“教育课程”和“受教育程度”都采用三位数字编码系统(见图2-46)。
图2-46《国际教育标准分类法》2011版三位数字编码系统
其中,“教育课程的分类”,提供用于教育课程的等级、类别和子类别的详细编码;而“受教育程度的分类”,则提供用于教育资格证书和对成功完成教育课程作类似测定的教育程度的等级、类别和子类别的详细编码
。
必须清楚界定的是:所谓“受教育程度的分类”,尤指教育资格证书的等级分类。也就是说,一个教育资格证书对应于《分类法》中的一个“受教育程度等级”,而不是获取该资格证书的教育课程所对应的《分类法》中的教育课程等级
。
需要指出的是,并非所有的类别和子类别的组合都存在或普遍存在。因此,《分类法》规定的三位数字编码仅限于使用中组合存在的情况
。
关于“三位数字”编码系统的具体内容,参见表2-16~表2-18
所示。
表2-16《国际教育标准分类法》编码系统:第一个数字——等级
表2-17《国际教育标准分类法》编码系统:第二个数字——类别(见本表注释1)
注:1.教育课程:课程类型(ISCED-P0级)、定向(ISCED-P 2~8级)、未进一步定义(ISCED-P 1 级);
受教育程度:参加(ISCED-A0级)、定向(ISCED-A 2~5级)、未进一步分类(1 级、6~8级)
2.在教育课程6~8级中使用。
3.在受教育程度5~8级中使用。
表2-18《国际教育标准分类法》编码系统:第三个数字——子类别(见本表注释1)
注:1.教育课程:完成/通向(ISCED-P 2~5级、8级)、在国家学位/资格证书结构中的定位(ISCEDP 6、7级)、未进一步定义(ISCED-P0~1级);受教育程度:完成/通向(ISCED-A 2~4级)、未进一步定义(ISCED-A0~1级、5~8级)。
2.在受教育程度ISCED-A 1级和5~7级中,包括成功完成《国际教育标准分类法》更高级课程或课程的一个阶段,不够等级完成或等级部分完成。
3.在《国际教育标准分类法》3 级的情况下,“《国际教育标准分类法》更高等级”指的是5~7级课程。
4.在《国际教育标准分类法》5~8级的情况下,全部课程归类于类型4,无论它们是否通向《国际教育标准分类法》更高等级。
5.在受教育程度ISCED-A 2~4级中,包括成功完成《国际教育标准分类法》更高级课程或课程的一个阶段,不够等级完成或等级部分完成。
综上所述,新版《分类法》所蕴涵的潜在教育路径见图2-47所示。
图2-47《国际教育标准分类法》2011版潜在教育路径
规律解读
分析联合国教科文组织时隔14年后发布的2011年版《国际教育标准分类》(ISCED 2011)的内涵及其结构,可以欣喜地发现,新版《分类法》广泛吸收了世界各国在新世纪头十年教育改革与创新的成果。教育不再只是经院的“天堂”,更多地跨进了公众的“田野”。尤其是对职业教育来讲,新版《分类法》给予了更多的关注、更高的价值、更大的机遇。
新版《分类法》2011与旧版《分类法》1997相比,融入了许多新的观念。其最新的进展主要表现在如下方面:
一是学前教育起点更早。新版《分类法》对0级进行了扩展和重新命名。学前教育从0岁开始。新版将1997版0级教育名称“学前教育”改为“早期儿童教育”,并分为0~2岁幼儿的“早期儿童教育发展”和3岁至小学入学年龄的“学前教育”两个子类别。增加0~2岁子类别,可保证小学入学前教育统计数据时间序列的连续性
。
二是高等教育分类更细。新版《分类法》对高等教育层次做了多样化处理。新版将高等教育细分为短期高等教育、学士或等同、硕士或等同和博士或等同四个等级,层次上更加清晰。而1997版本高等教育只粗略划分第一阶段和第二阶段两个等级,对高等教育体系中不同资格证书和学位层次结构区分性不强
。
三是终身教育认可更实。新版《分类法》引入受教育程度分类标准,用于测量人力资本资源开发程度以进行国际比较,按照新版分类的界定,允许非正规或非正式学习途径获得的相当于正规教育的资格证书可作为衡量受教育程度的依据,这反映出世界各国推进终身学习对非正规和非正式学习的日益重视
。
四是职业教育空间更大。新版《分类法》把教育课程类型简化为普通教育和职业教育,删除职前教育分类。其中2~5级将教育分为普通教育与职业教育,6~8级暂时分为学术教育与专业教育,但“普通”和“职业”这两个术语在学士以上层次的高等教育阶段也可能会用到,这就意味着2~8级都认可存在职业教育,对职业教育的含义做了进一步扩充
。
此外,如其所述,新版《分类法》的创新还有以下四个方面
:
一是提出“编码系统”概念,即开发了两个平行的编码系统,针对“教育课程等级”的“ISCED-P”分类,和针对“受教育等级”的“ISCED A”分类。
二是提出“次级分类”概念,即“成功完成”教育层次获得(初级分类)或未获得(次级分类)进入更高层次教育的机会,以实现对教育层次完成与非完成的有效区分。
三是提出“教育结果”概念,即作为一个衍生变量纳入新的分类系统中,以确认指获得到认可的正式资格证书以及成功完成教育课程的情况。
四是提出“管理机构”概念,即为确保《分类法》实施,将建立联合国教科文组织统计研究所,负责发展、维护、更新和修改分类法;并组建《分类法》委员会,就各国教育课程和资格证书分类提供咨询,审查现行《分类法》版本,查明可进一步发展的潜在领域
。
《国际教育标准分类法》ISCED 2011与ISCED 1997的比较细节见表2-19所示。
表2-19《国际教育标准分类法》ISCED 2011与ISCED 1997的比较![United Nations Statistics Division(UNSD).Classifications Newsletter[J].Number 27,August 2011.参见陈衍,李玉静.UNESCO职业教育发展思想与战略研究.本课题子课题报告.2012.2.](https://epubservercos.yuewen.com/8CC07F/3590295704609201/epubprivate/OEBPS/Images/note.png?sign=1773660912-cnh0qh1AbwtD2HpOUZ7VnWntIj4zTO0a-0-c9985f2dca98558978d31611510b81bd)
注:* ISCED 2011中新提出的教育层次;** ISCED 2011 中不再运用“基础教育”对教育层次进行定义。
结论
《分类法》作为一个用于国际教育统计的分类工具,只是对世界各国教育发展的历史与现状的归纳与总结,并不是一个法律性的或规定性的文件,是非强制性的。但是,从三个版本的《分类法》内容的变迁,仍可窥见世界各国教育发展与改革的规律性的趋势,至少从2011年版的《分类法》可以看到职业教育的地位和价值处以一个上升的趋势之中。
(一)课程是《分类法》关于层次与类型依据的主要标准——从排斥到全纳
《分类法》作为一套教育分类标准,一个最重要的意义在于对教育的等级(levels)——一般所指的“层次”和教育的定向(orientation)——一般所指的“类型”,均以课程作为基础平台,而对教育的层次与类型给予了相当清晰的界定。在三位编码系统中由“等级+类别”标注,即第一个0~9数字表示等级(层次),第二个0~9数字表示类别(类型)。
其一,关于等级——层次。《分类法》指出,所谓“教育等级”,表现为根据学习经历以及一个课程应予传授的知识、技能和能力的阶段性变化所采用的一套有序的类别。《分类法》关于等级的概念,反映了一个教育课程内容从基础到综合的复杂程度和专业程度
。因此,简单地说,教育等级是一套有序的教育课程的分组类别。它根据课程所涉及的教育内容的复杂程度,来体现教育进阶过程中的若干大的阶段。课程越复杂,教育等级就越高。在这里,《分类法》将教育课程按照等级序列进行分类,目的在于反映教育系统中获得相关等级的全部教育路径。目前,大多数国家的教育系统提供了多种基于《分类法》“0/1级~8级”的可能路径
。
其二,关于定向——类型。《分类法》指出,所谓“课程定向”,一般表现为“定向有2个类别:普通教育和职业教育”
。在《分类法》中,“2~5级”中即从初等教育到短期高等教育,普通教育与职业教育都是分开的——平行的;而在“6~8级”即学士以上的高等教育,《分类法》2011版目前使用“学术”和“专业”各自代替“普通”和“职业”,但是还没有在更高的《分类法》等级中对“学术”和“专业”给予更精确的定义,“普通”和“职业”这两个术语在学士以上层次的高等教育阶段也可能会用到。这就为将来根据教育领域来区分“学术”和“专业”的定向提供了可能性。然而,在研究出“学术”和“专业”的精确定义之前,《分类法》在第5级“短期高等教育”采用了普通教育和职业教育的分类。
这里的“职业教育”,指的是“主要为学习者掌握在某一特定的职业或行业或某类职业或行业从业所需的知识、技能和能力而设计的教育课程”。这样的课程可能有基于工作的成分(即实习)。成功完成这类课程后,可以获得由相关国家主管当局和/或劳动市场以从业为目的而认可的与劳动市场相关的职业资格证书。
这里的“普通教育”,指的是“为发展学习者的普通知识、技能和能力以及读写和计算技能而设计的教育课程”,通常为参加者进入《分类法》同级或更高级阶段的教育课程做准备,并为终身学习奠定基础。这些课程通常是在学校或学院开设的,也包括那些为参加者进入职业教育课程做准备的教育课程,但是这些教育课程既不为参加者从事某一特定的职业或行业或某类职业或行业做准备,也不直接授予与劳动市场相关的资格证书。
无疑,2011版《分类法》延续了1997年版《分类法》的传统,将课程及其复杂程度作为教育等级——层次划分的依据;同时又以课程及其定向——类型作为划分普通教育与职业教育的依据。特别是,新版《分类法》清晰地采用了国际上最熟悉的两个概念——普通教育与职业教育来划分教育类型:2~5级两者平行,6~8级预留空间。职业教育在教育领域中,从边缘化的角落里走向大雅之堂——从被排斥走向悉数纳入:在教育的各个层次,职业教育被“全纳”了!
(二)证书是《分类法》关于成果与结果依据的补充标准——从排他到认同
《分类法》作为一套教育分类标准,还有一个重大意义的突破,就是根据各等级课程完成的情况所获得的资格证书——结果来进行子类别的分类。
无论完成如何,均可给予该等级(层次)接受教育后的结果:“完成和通向更高等级教育”的前提条件是“等级完成”。“等级完成”是成果,而“未能完成”这是结果。在三位编码系统中由“子类别”标注——次级标准
,即第三个0~9数字表示完成情况。
其一,依据“等级完成”来确定教育成果——“成果”就是接受教育后所获得的成功的结果。《分类法》的1级和2级(偶尔3级或4级)并不总是以资格证书而常常采用其他标准代替资格证书来确定“成功完成”,从而通向更高等级的教育;1~3级课程所获得的资格证书,若是为给予直接通向一个更高《分类法》等级而设计时,获得该类资格证书则可视作“等级完成”;获得3级资格证书被视为通向更高等级——5、6或7级;成功完成4~8级中的课程可视为“等级完成”
。
其二,依据“等级完成”来确定教育结果——“结果”就是接受教育后的呈现的实际的状态。一般分为“无等级完成”和“等级完成”。但由于0~8级有各自的教育目标,要根据各级课程完成和获得相关资格证书的情况确定。例如,《分类法》2~3级的教育课程和相关资格证书划分为4个子类别:一是“无等级完成”,不直接通向一个更高等级——在3级的情况下,也就不直接通向5、6或7级;二是“部分等级完成”但不直接通向一个更高等级;三是“等级完成”但不直接通向一个更高等级;四是“等级完成”并直接通向一个更高3级的情况下,直接通向5、6或7级的第一个高等课程
。
显然,由于新版《分类法》将“结果”——资格证书主要分为三种类型:成功完成一个阶段的教育课程而取得的正规教育资格证书;成功完成一个教育课程的某个阶段所取得的中间资格证书;通过非正规教育或以非正式学习方式获得国家承认的相当于正规教育的资格证书。这意味着,“既规范过程又规范结果”的正规教育,是排斥“只规范部分过程但规范结果”的非正规教育和“只规范结果不规范过程”的非正式学习的证书的。“双规范”的“教育圣殿”对“单规范”的教育形式的排他性,在新版《分类法》变成了认同或认可。这也为职业教育,特别是涉及人力资源开发的资格证书和职业教育证书的教育等级的国际比较,拓展了空间。
新版《分类法》(ISCED 2011)对高等教育的定义是:“高等教育(《分类法》5~8级)是建立在第二阶段(中等)教育之上,在专业化的教育领域提供的学习活动。它是高度复杂和高度专业化的学习。高等教育包括通常所理解的学术教育,但由于它还包括了高级的职业教育或专业教育,因此比学术教育更广泛”
。无疑,培养“高技能人才”的高等职业教育,正是这里所指的“高级的职业教育”。
新版《分类法》显示了高等教育的类别及其相互之间的路径如图2-48
所示。
新版《分类法》学习和借鉴了欧盟8级资格证书框架和欧洲46国的欧洲高等教育区3级学位体系。因此,教科文组织建议,各国可建立国家或地区的“资格证书框架”,它将成为一个有用的工具,使其与《国际教育标准分类法》之间的连接更加清晰易懂,可以此来评估与课程和资格证书相关的知识、技能和能力,进而确定学习者所获得的教育成果的等级
。联合国教科文组织预计将在2014年开始按照新版《分类法》收集相关数据,开展国际教育普查。
图2-48《国际教育标准分类法》2011版高等教育路径
按照新版《分类法》,职业教育证书将获得其与普通教育证书的同等地位。这样,职业教育及其证书,从被排斥到全纳,从排他到被认同,新版《分类法》顺应了世界各国教育发展的趋势!
第九节 职业教育的发展趋势之二——定阶到进阶的递进:提升性
姜大源
本节对8个案例的描述与分析,从中所梳理出,具有纵向递升的特点,是职业教育的“高度”,或者说是纵向维度的发展趋势。可以表述为:瑞士建立现代职业教育体系——基于教育分类的规范性国家体系,彰显职业教育从层次到类型的嬗变;英国改革国家职业资格制度——基于资格分级的开放性国家体系,彰显职业教育从经验到策略的跃迁;澳大利亚完善国家资格框架——基于资格分级的规范性国家体系,彰显职业教育从低端到高端的晋级;日本建立职业段位制度——基于资格分级的规范性企业体系,彰显职业教育从低段到高段的提振;德国开发信息职业继续教育体系——基于技能分级的晋升型国家体系,彰显职业教育从新手到专家的成长;中国台湾地区“追求卓越的职业教育”——基于产业升级的因应性教育体系,彰显职业教育从定格到升格的跟进;欧盟制定欧洲资格框架——基于资格分级的泛欧性区域体系,彰显职业教育从等外到等值的升华;教科文组织发布新版国际教育分类——基于课程证书的标准化教育框架,彰显职业教育从排斥到全纳的认同(见图2-49)。
这8个案例所蕴涵的职业教育发展趋势,可以概括为8个关键句式:从层次到类型,从经验到策略,从低端到高端,从低段到高段,从新手到专家,从定格到升格,从等外到等值,从排斥到全纳。这都是职业教育在“纵向”或“垂直”维度的递升,是职业教育疆域的“高度”延伸。其中,内涵层面为“层次→类型、经验→策略、新手→专家、等外→等值、排斥→全纳”;而外延层面为“低端→高端、低段→高段、定格→升格”。用一句话概括,便是“从定阶走向进阶”(见图2-50)。
职业教育定阶到进阶递升的发展趋势,可以从两个角度加以阐述。
第一个角度,职业人才结构的层次性是社会需求与个性需求集成效应的必然结果。
其一,社会对人才的需求是基于动态的、层次性的。知识创新周期的加快,迫使技术或管理的内涵、范围、手段、观念,不断发生着深刻的变革,从而导致工作任务及其工作过程的整体性包括劳动组织的扁平性变化。显然,职业教育要满足社会对人才的需求,层次性与动态性是两个重要标准。人才的层次性影响着静态职业教育层次的稳定性定格,而技能的动态性则要求职业教育层次的应对性提升。这意味着,静态的教育层次定格与动态的教育层次提升,已成为当今构建现代教育体系纵向结构的重要的实践支撑。
图2-49 职业教育纵向递升——基于“高度”维度的体系发展趋势
图2-50 职业教育定阶到进阶递进的发展趋势
其二,个性对教育的需求也是基于动态的、层次性的。经典的马斯洛“基本需求层次理论”指出,个体潜藏着从生理、安全和情感和归属,到尊重和自我实现这五种需求,像阶梯一样从低到高,按层次逐级递升,反映着个体在不同的时期表现出来的各种需要的迫切程度,它与国家的经济、科技、文化的发展水平以及在此基础上可以接受的教育程度直接相关
。这意味着,基于本能生存性的低层次定位与基于潜能发展性的高层次提升,也成为当今构建现代职业教育体系纵向结构的重要的理论支撑。
所以,社会需求,特别是应对产业结构升级对人才能力资质要求的“升级”,以及个性需求,特别是应对需求层次提升对接受教育程度的“提升”,集成社会需求与个性需求,必然导致培养既满足社会需求又满足个性需求的职业人才的现代职业教育体系的构建需要多层次的架构。
第二个角度,职业教育结构的层次性是技术发展与技能应对互动效应的必然结果。
其一,要厘清本体的技术与技能的关系——非层次而随动。技术作为“人的存在方式”
,可以分为两大类:一是以工具、设备等“人工物”形态存在的实体性技术和以规则、工艺等“人工文本”形态存在的规范性技术——这是基于“结果”形态的“物”载体的技术;二是以经验、策略等“能力”形态存在的过程性技术——基于“过程”形态的“人”载体的技术
。只有通过“人化”的技术,或者称为“身体技术”,才能实现“物化技术”
的功能与价值,也就是说,只有依靠“人化”技术才会使“物化”技术为社会创造实在的财富。这种基于“人”的过程形态的技术,即人所掌握的应用专门技术的技术,就是“技能”——技能是应用专门技术的能力
。这就意味着,技能是对技术的开显
。有多高的技术就一定有多高的技能与之匹配。技能与技术之间的关系,是随动的、伴生的、互动的。
其二,要厘清技能的类型与技能的区别——类型中有层次。技能作为应用技术的能力,也可以分为两大类:一是基于“操作”难度增大而呈现出更加复杂的动作难度大的技能,二是基于“认知”思考增加而呈现出更加复杂的知识含量高的技能
。由此,在工作过程之中以“动作难度大”为特征的技能及其技能型人才,与在工作过程之中以“认知程度高”为特征的技能及其技能型人才,并非层次关系,而是不同“类型”的技能和技能型人才。正是因应工作过程复杂性的增加或增大,“动作难度大”的技能型人才,如从技术工人走向技师、高级技师;“认知程度高”的技能型人才,如从技术工人走向技术员、技术师。这就意味着,技能的发展有一个符合自身规律的层次递进的时空,而培养技能型人才的职业教育业必然具有一个符合职业教育规律的发展空间。
所以,技能与技术的随动关系表明,技能与技术的互动,这使得技术的升级一定伴随着技能的升级;而“动作难度”增大的技能升级与“认知程度”增加的技能升级,也都有基于自身类型的升级规律,这也必然导致培育技能型人才的现代职业教育体系的构建需要多层次的架构。
总而言之,世界职业教育发展所显现的“定阶到进阶递升”的趋势,清晰地表明了技能及其培养技能型人才的职业教育层次的非终结性,而是递升性的。这是因为,倘若把技术称为一种外在于人的客观力量,把技能看成一种内在于人的主观能力,那么,对技术物化的人工物系统的掌控,与对技术外化的人类行动系统的习得,逻辑地阐释了人与世界的关系就是“操作”的关系(海德格尔)
——技能是通过操作而开显了“物化技术”的“技术”,技术的进步必然引发技能的进步。由此,视技能为国家竞争力的核心要素,不是在欠发达地区而是在经济最为全球化的地区,包括北美、欧洲和东亚国家近年来的深刻认识。这些国家“对技能的需求经历了最戏剧性的增长”,这一深邃的结论却“不是所谓知识经济增长的结果”
。例如,在欧盟27国的调查显示,约有三分之二的职业是属于技能型或高技能型的,对于高技能人才的需求不言而喻
。
无疑,与之相应的技能型人才的培养所显现的“定阶到进阶的递升”,不言而喻,是职业教育发展的趋势之二。
第三章 职业教育基于纵横维度交替发展的趋势:实然与应然——互补性
第一节 整体与细节的集成:德国《联邦职业教育法》的再次修订——法律的时代性
姜大源
案例陈述
2005年4月1日德国颁布并实施新《联邦职业教育法》(BBiG)
。该法将1969年颁布的职业教育的基本法《联邦职业教育法》和1981年颁布的职业教育的配套法《联邦职业教育促进法》进行了合并、增删、补充。新《联邦职业教育法》是德国为应对21世纪的挑战,进一步大力发展职业教育的基本纲领。在该法实施两年后,2007年4月1日,德国结合21世纪基于全球化经济征战方式转变和经济结构的调整,对新《联邦职业教育法》再次做了修改。
对颁布和实施仅两年的法律进行再次修改的第一个原因,从技术上看,主要是德国联邦统计局和各州统计局对职业教育统计数据的处理,一直采用的是1991年至1992年间开发的电子数据处理软件,由于老化的处理技术,已不能满足信息化导致的海量数据处理的需要。为此,在职业教育数据统计的新方案中,采用发展迅速且卓有成效的现代化数据处理技术,是大势所趋。至2007年,德国政府所有官方数据处理软件已全部由现代数据处理软件取代。这是法律实施过程的工具性和细节性的考虑。而作为德国职业教育发展重要依据的职业教育的数据统计,也必须应用最现代化的数据处理技术,开发新软件,编制新文件,使用新程序。但是,技术升级既会带来职业教育数据统计方法的改动,也会为数据的综合应用拓展新的开发空间。但是,根据德国法律规定,即使是方法的使用和工具的改变,由于会造成国家职业教育历史数据的变动,为此也必须在国家认可的法律框架下实施。
统计数据作为支撑职业教育科学发展的依据,德国在20世纪70年代就给予其以极大重视。自1977年起,德国联邦统计局和各州统计局,就将职业教育相关数据纳入了各自统计工作的范畴。但是直到2006年,所有数据统计的手机和整理采用的都是“列表数据”(Tabellendaten),或称为所谓“集群数据”(Aggregatdaten)方式
。所以,原来的职业教育统计是以“整体数据”或“集群数据”的形式发布的,这无疑为德国职业教育的统计夯实了一个容量可观的数据平台。
鉴于此,对颁布和实施仅两年的法律进行再次修改的第二个原因,从内涵上看,在于职业教育法是旨在“育人”的教育法律,这就意味着,如何使职业教育的法制更加人性化,更加有利于寻求社会需求与个性需求的集成效应,亦即如何促使经济的功利性与教育的公益性的融合作用,德国理智地利用这次方法和工具技术升级的机会,对原有职业教育的数据统计进行了深刻的反思。这是法律指导思想的方向性和整体性的思维(见图2-51)。
图2-51 德国再次修改联邦《职业教育法》原因分析
德国联邦职业教育研究所在为这次法律修订进行的调查报告中指出,集群式数据的一个明显缺陷是限制了数据分析的空间,因为列表式数据很难确定各数据特征之间的关联度。2005年5月23日颁布的《德国职业教育改革法》(Berufsbildungsreformgesetz,BerBiRefG)要求
,自2007年4月1日起实施新的职业教育统计所涉及的内容和方法,除了要充实调查数据的特征之外,必须更多地强调个性化的数据统计。所谓个性化数据统计,即要求对每份《职业教育合同》都建立一个“数据群”(Datensatz)而不是仅仅填写表格。这一“数据群”中的特征数据的细目,在2007年新修订的《联邦职业教育法》给予了明确表述。
德国2007年版《联邦职业教育法》的法律改动的重要内容,主要涉及两个方面:其一,是要对现有职业教育数据调查表格,包括基于传统数据处理软件开发和归类且已颁布了的数据进行重新处理,其二,是要对教育企业(有资格实施职业教育的企业)与受教育者之间签订的具有法律约束力的《职业教育合同》相关细节数据的进行补充。
这里最重要的改动是取消表格式或集群式数据,而采用体现个性特征的细节“数据群”。这种方式在德国现有的高等学校统计、社会扶助统计和学校教育统计中已被广泛采用。因此,职业教育法的修订将使得修改后的法律框架,对那些依据法律有义务提供其占有信息的机构,在编制新的统计数据时,可以节省原先制表所需要的由于归类而花费的大量时间和精力,从而提高数据统计的效率。
有关德国《联邦职业教育法》2005年版本与2007年版本修订内容的对比如表2-20所示。
规律解读
分析德国再次对《联邦职业教育法》修改的原因,显然,技术上的动因是数据采集的方法与工具层面的进步;而内涵上的考虑,则是一个更加重要的动因。法律的人性化——对国家掌握的“枯燥”数据实施的人性化、个性化处理,可以说是德国这样一个具有思辨传统的国家的理性而创新的选择。这表明,要使数据统计为数据的所有使用者——家庭个人、决策部门等,有能力对这些数据各自特征之间的关联性进行评价,目的在于向数据使用者提供一个能够依靠这些数据,对自己接受职业教育的选择和职业生涯的规划进行自由处理与加工的空间。
表2-20 德国《联邦职业教育法》2005年版本与2007年版本修改内容对比
续表
归纳起来,修订后的2007年版德国《联邦职业教育法》,已在实现三大目标(见图2-50)。
图2-50 德国职业教育法修订的理性思考——整体与细节
(一)有利于决策机构对职业教育的发展趋势进行全局把握
作为一种公共资源,根据法律由官方公布的统计数据,要能够对职业教育的发展与改革及其影响的全局性状况,即基于细节数据背后的所折射出的整体发展趋势,要有利于政策制定者能对此予以全面分析,并由此发现问题。例如,受教育者个人已接受过的普通教育对职业教育进程的影响,以及这些影响对职业教育政策制定走向的作用等。因而,这次法律修改要求行业主管机构,要对每份《职业教育合同》的所有细节数据进行登记。这将使得职业教育的决策部门和研究部门,能从细节及其关联之中做出科学的分析和判断,以使细节数据的相关性所蕴涵的趋势性的集群现象,更加清晰,以利决策。但是,一旦增加数据细节的调查,就必然涉及个人隐私。为此,这次法律修订明确指出,在发布数据结果时,统计部门必须按照有关数据保护隐私权的法律规定,所公布的细节数据不能包括与个人隐私相关的资料,例如,姓名、准确的出生日期等。
(二)有利于受教育者对职业教育的数据资料进行深度利用
作为一种公共资源,根据新修订的联邦职业教育法,要通过采用现代化的数据统计的工具和方法,向受教育者提供具有其个性特征和细节的“数据群”。为此:第一,数据采集者,包括办学机构、研究机构、管理机构和统计部门,需用新编制的调查内容取代原有的调查表格,开发针对受教育者个人接受职业教育情况的“数据群”,并有义务向每位签订《职业教育合同》的受教育者,提供与其个人相关的职业教育数据资料。这样做的目的,在于使受教育者能根据所公布的但剔除了个人隐私的数据,紧密结合本人情况,确定自己下一步的发展方向,提高自己的学习效果。第二,数据提供者,即那些根据法律规定有义务向受教育者提供职业教育数据而还未提供相关信息的机构,要在新的法律框架内,采取多种方式,包括基于互联网的在线提供方式,主动地向受教育者提供相关信息,以使受教育者能从多方面得到相对可靠且相互兼容的数据来源。
(三)有利于社会公众对职业教育的教学效果进行综合评价
作为一种公共资源,根据法律规定所获得的国家调查数据,其各数据之间所呈现的调查因子及其相互关联,要有利于社会公众能据此给予其综合评价,从而有利于大众对相关问题做出评价。例如,对受教育者接受普通教育程度的调查与其中断《职业教育合同》(辍学)的现象之间的关系,也就是这两个因子之间是如何发生联合作用的?又如,《职业教育合同》的提前结束与该受教育者的主体中学毕业证书之间是否有其必然联系?要使得社会公众,能够根据受教育者接受普通教育的程度、接受职业教育的状态对由此产生的困难及原因做出判断,得到比较明晰的评价和结论。为此,法律新规定对相关的个性化数据加以调整及补充,并引入了一些新的调查因子,这将会使职业教育统计数据所表述的意思更清楚,容易理解。当然,由于德国现有职业教育统计数据的相关表格之间,还不是相互关联和完全兼容的,所以这一目标的实现还要假以时日。
结论
“冷冰冰”的法律也可有“暖融融”的感觉,特别是涉及教育的法律,其本质是保障教育的公平、公正,其目的是促进个体的生存、发展。
德国对职业教育的基本法——《联邦职业教育法》的再一次修订,正确地处理了整体与细节的关系:法律既要考虑在宏观层面为事业的发展确立一个整体性的框架,又要斟酌在微观层面的为事业的运作提供一些细节性的指导。技术问题看似一个涉及工具和方法的具体应用的微观的细节问题,但又是一个可能在宏观上对事业可以有所突破有所推进的整体问题。德国《联邦职业教育法》的再次修订,从战术性的技术问题入手,却能高屋建瓴地在战略性的发展问题上着笔。细节的推敲反而促使整体的完善。
这是一个重要的启示是:教育法律不是宣言式口号的堆砌,而是方向性的指导;不能只关注整体的架构,还要能重视细节的把握。教育法律的制定已开始打破“框架”与“细则”的分离,强调整体与细节的集成,这将使得“涉教”法律,尤其是职业教育的制定与实施会更加有机化、生命化和人性化。而这正是教育的真谛!
第二节 分离与契合的承接:英国职业教育主管机构的职能变迁——目标的连续性
樊大跃、姜大源
案例陈述
作为国家教育体系的主管部门——英国的教育管理机构的多次变更,一直是英国“二战”之后的“奇特”现象。可以说,英国是战后几十年来,教育行政机构变更最为频繁和幅度最大的国家之一。1944年至今近60年间,英国换过14位首相,工党与保守党的两党执政更替9次。在这一过程中,政府主管教育的部门则变更过5次,尤其是最近的几次变更,时间之短,职责变更之大,前所未有。
回溯英国教育主管机构的名称与职能变迁的近60年,颇有历史的厚重感。1944年,克莱门特·艾德礼领导的工党政府将1902年设立的“国家教育理事会”(National Board for Education)改名为“教育部”,以落实《巴特勒教育法案》中所规划的国家教育体系。1964年,哈罗德·威尔逊领导的工党政府上台,将“教育部”改名为“教育与科学部”(DfES)。这个名称延续了数届政府。直到1995年,梅杰领导的保守党政府将“教育与科学部”更名为“教育与就业部”(DfEE)。6年之后的2001年,布莱尔领导的“新工党政府”又将其改为“教育与技能部”(DfES)(2001—2007),负责管理青少年的教育与福利和成人教育。2007年布朗的工党政府刚一上台,就将主管教育的前“教育与技能部”一分为二:一为“儿童、学校与家庭部”,负责19岁以下青少年的教育和保护;二为“创新和大学与技能部”,承担原“教育与技能部”的部分职责以及“贸易与产业部”的职责,主理科学、创新、高等教育以及继续教育的高端部分。3年之后,保守党的卡梅隆入主唐宁街10号后,又将“儿童、学校与家庭部”更名为“教育部”,并于2009年将“创新和大学与技能部”、“贸易产业部”与“科学技能办公室”合并,成立了“商业、创新与技能部”(Department for Business,Innovation and Skills,BIS)。
图2-53展现了英国教育及职业教育主管机构变迁的历史沿革。
图2-53 英国教育主管机构的历史变迁
由于英国的继续教育范围很广泛,涵盖成人教育、职业教育、技术教育、青年培训等,职业教育都在继续教育机构中实施
。因此,与政府主管教育的大部变化相配套,管理继续教育中职业教育部分的相应机构也变化频繁。1973年,希思政府曾成立“就业群体部”(Department of Employment Group),下设半官方的“人力资源服务委员会”(the Manpower Services Commission,MSC),并要求地方当局设立“生涯服务指导中心”,接受国家“就业服务署”(Employment Service Agency)和“培训服务署”(Training Services Agency)的领导。后面这两个署根据1981年《就业和培训法》的要求而被撤销。撒切尔夫人时期,为缩小地方政府对继续教育的管辖权,于1990年以责任公司的形式按区域成立了19个“培训及企业委员会”(Training and Enterprise Councils),替代先前的“人力资源服务委员会”(MSC),负责管理年轻人培训计划以及早期的现代学徒培训计划,并向地方政府报告进展情况。1992年,英国又根据《继续教育与高等教育法》的要求,成立了“英格兰继续教育拨款委员会”(the Further Education Funding Council for England,FEFC),专门负责对继续教育的拨款和管理,进一步减少了地方政府对继续教育的管辖权。2001年,根据2000年英国议会通过的《学习技能法》,“教育与技能部”在旗下建立了半官方的“学习技能委员会”(Learning and Skills Council,LSC),以取代“培训及企业委员会”和“英格兰继续教育拨款委员会”。2008年,“国家资格证书及考试条例办公室”(OFSQUAL)成立,取代1997年成立的“资格证书及课程管理局”(QCA)。该局的前身为“国家评审局”(National Assessment Agency),后来又更名为“国家资格证书及课程开发管理局”(QCDA)。卡梅龙联合政府执政后,撤销了“学习技能委员会”(LSC)和“继续教育拨款委员会”,取而代之的是“技能拨款署”和“青年学习署”两个半官方机构。
教育主管部门及继续教育(职业教育)管理部门名称的变化,显然与执政党的更迭有关。这样一部“编年史”在表2-21中给予了一个概貌性的说明。
规律解读
分析英国教育主管部门命名与更名的交替,“分与合”的现象中隐藏着思索。实际上,国家行政机构更名的本身,就蕴涵着政府对机构工作职能的设定和对相关领域工作的重视程度。因此,审视上述更名,便可窥见一斑:形式总是为内容服务的,更名的背后,折射出英国政府对继续教育关注的视角和发展方向。沿时间轴对英国教育主管机构职能变化的梳理,其所凸显的职业教育主政者的理性,可以归纳为以下五个方面(见图2-54)。
表2-21 英国教育主管部门及继续教育主管部门变更一览表(1944—2010)
图2-54 英国教育主管机构职能与称谓变迁的理性思考
(一)主管部门——分离还是统合
普通教育与职业教育是分管还是统管?要基于国家赋予主管机构的职能范围而进行适时调整。1995年之前,英国同其他国家一样,普通教育和职业教育分属不同的部门管理。1986年,英国政府设立“职业资格证书国家委员会”(NCVQ),负责策划并推行《国家职业资格证书》(NVQ)的开发和推广工作,在管理上触及了教育和劳动两个部门职责范围中交集的内容:当把职业资格证书和普通教育文凭置于等同地位之后,相应的隶属管理部门的确定,就成了政府必须考虑的问题。显然,这一问题涉及相关管理部门的利益,这就需要一个“跨部门”的思考。改革的最后结果最终导致在1995年,教育部与就业部合并,成立了“教育与就业部”(DfEE),为国家资格证书框架体系的全面实施提供了管理体制和机制上的保障。可以说,没有这次机构改革,英国的职业教育就不会有今天这样高的社会地位,建立《国家职业资格证书》(NVQ)的设想也只能是一种空想。
无疑,这一次教育机构的改革旨在顺应当时历史条件下职业教育发展的需要,其结果使得英国的职业资格证书制度的确立,成为全球最成功的教育改革之一。
(二)技能立国——误读还是正解
技能立国与技术立国是相悖还是相成?要基于理性赋予技能含义的深刻程度而进行重新定位。2001年英国政府将“教育与就业”部改为“教育与技能部”(DfES)(2001—2007),这一次易名更是体现了英国政府对职业教育性质认识的一次升华。1995年的机构重组,英国解决了职业教育管理体制上的矛盾,而这次的更名,其重大意义在于:将“就业”替换为“技能”,这就将技能的重要性摆在了前所未有的地位。技能与技术并非层次关系,技能作为基于人的技术,其功能在于开显基于物的技术。技术立国必须通过技能立国来实现。技术发达国家越来越认识到,“更先进的技术和工作组织模式的改变对技能要求在许多方面发生变化”,“越来越要求在特定领域,甚至是交叉领域具备基于高层次知识上的高度专业技能”。所以,职业教育所指的职业技能,是在普适性的基本技能基础之上的,既包括初始技能开发,又涵盖伴随技术进步的各种形式的更新技能和提升技能
。
无疑,英国政府这一次通过教育行政部门名称的改变,为技能价值重新定位,旨在应对21世纪的挑战,促进国家技能的发展,从整体上提高民众的技能水平,增强国家竞争力。
(三)职业教育——终结还是终身
职业教育与终身教育是行动还是理念?要基于人本赋予职业教育的社会功能而进行长远界定。2001年英国教育主管部门从“教育与就业”的指向,改为“教育与技能”的指向,更是对职业教育和终身教育更深层次的行动诠释。当时新成立的“教育与技能部”常常这样解释自己的工作职责:“成立教育与技能部的目的就是要增加学习机会,释放人们潜能,使每一个人都取得优异成绩”。这意味着,“就业”作为一种阶段性的“终结”成果,伴随社会进步,一生之中会发生多次就业的需要,而这时技能的更新就成为“终身”的学习诉求。因此,英国“教育与技能部”在确定国家教育发展策略的同时,出台《英国继续教育白皮书》,并通过推行具体的资格证书制度实现终身教育,实现了“对获得全部能力都予以考虑的新的证书形式”
,为各年龄段的年轻人掌握职业技能,敞开了“重回教育系统的大门”。职业教育为“消除贫困和社会排斥现象”
,扮演了重要角色。
无疑,英国“教育与技能部”工作职责范畴的界定,顺应了英国社会认识:“不能完全依靠传统的学历教育,而是要让职业教育发挥重要作用”
,为教育发展理清了思想认识。
(四)教育目标——认知还是应用
义务教育与义务后教育是重认知还是重应用,要基于国家赋予教育目标的双重定位而进行宏观调控。2007年,新一届英国政府将“教育与技能部”又再次分解,教育主管部门一分为二:成立了“儿童、学校与家庭教育部”(DCSF)和“创新、大学与技能部”(DIUS)。将主管知识产权和创新事务的“知识产权局”由“贸易工业部”划入“创新、大学与技能部”管辖范围。新成立的“儿童、学校与家庭教育部”在义务教育领域,尊重儿童、学校以及家庭的心声,为少年儿童提供全球最优质的教育环境和高水平的义务教育;而在义务后教育领域,则将与国家发展紧密相关的高等教育和职业教育与“创新”紧密结合,以强化创新能力和生产技能的培养。为此,除提升大学生适应社会和引领社会的能力之外,还重点推动促进国民技能提高的项目,以确保英国在全球化经济中拥有具备竞争力的劳动力,从而推动英国实现使自己成为“全球科学、研究与创新最佳之地”的长期目标
。
无疑,这次教育主管部门改革,一是重在基础,“教育部”重在认知素质;二是重在创新,“技能部”重在应用。两者各负其责,旨在提升国家竞争能力,这种分块管理颇有新意。
(五)教育本质——经济还是育人
职业教育与高等教育是服务经济还是重在育人,要基于国家赋予义务后教育的功能而进行方向掌控。2009年6月,成立才两年的英国“创新、大学与技能部”(DIUS)与英国“商业、企业与管理改革部”(BERR)合并,组建“商业、创新与技能部”(DBIS),而“儿童、学校与家庭教育部”则回归1944年的教育部的名称。原“商业、企业与管理改革部”的优势在于熟悉经济及市场环境,对英国经济发展需求非常清楚,所以,为提高未来经济竞争力和增加工作机会,必须制定基于市场的政策,以确保企业和技能人才积极性的发挥,以及对创新和科研的投入
。为此,新组建的“商业、创新与技能部”主要职能是以增强英国未来经济实力为己任,在促进经济发展条件下举办职业教育和高等教育,提高英国核心竞争力。正如英国驻华使馆文化教育处所说:“英国的教育和商业手拉手”,将有利于构建英国在技能、知识和创新方面的综合能力,而这些综合能力会直接增强英国的竞争力
。
无疑,英国政府专管部门的名称和职能的每一次变更,都契合了全球教育思潮发展的历史节点和英国发展的实际需求,也反映了英国教育发展的时代特征。
结论
英国教育主管机构历史上分分合合的现象,却也演绎了教育管理的规律性内涵:其一,教育主管机构的“一分为二”的“解体”,例如,义务教育的基础教育由传统称谓的“教育部”专管,而义务后教育的职业教育则由现时称谓的“技能部”专管,强调了纵向一贯到底的“条条”管理,具有针对性强的特点;其二,教育主管机构的“合二而一”的“加和”,例如,教育与研究的结合、教育与就业的结合、教育与技能的结合、教育与创新的结合、教育与商业(经济)及技能的结合形成的新的主管机构,则是职能的融合,强调了横向融合一体的“块块”管理,具有跨界性强的特点。特别是,被誉为“技能部长”约翰·海耶斯议员在现今英国的教育部和商务、创新与技能部同时担任部长之职,这种职务上的“二合一”,使得这位技能部长能够综合动员、协调并利用“教育”与“劳动”这两个跨部门之间的力量和资源
。可以说,这是行政职务与行政职能集于一身的跨界。
所以,英国教育主管机构合合分分的历史,虽与执政党的交替紧密相关,但也表明职业教育的管理要紧跟世界趋势性的目标而与时俱进,及时调整,有针对性地进行选择决策,只要政府改革目标的连续性——有理、有利、有节,就可为之。
回顾英国政府教育主管机构职能与称谓的变迁,还需要强调指出的是:尽管这些变化与工党和保守党的政治主张相关,但是,无论变化多大,各届政府对“技能”一词却有共识,在英国教育主管机构的称谓与职能的表述之中,逐渐占据主导地位。这表明,技能提升与经济发展紧密相关,以培养技能型人才为己任的职业教育,技能的含义扩展将更显重要。经济和教育的需求可能会不同,“但也并不是永远如此。将来有朝一日,他们会成为英国繁荣的文化和自信的屹立在世界舞台上相符相成的两个组成部分”
——英国人如是说,或许正是对职业教育发展趋势的前瞻性诠释。
第三节 继承与改革的交织:俄罗斯走出困境的职业教育——转型的渐进性
姜晓燕、姜大源
案例陈述
俄罗斯联邦是世界上面积最大的国家,地域跨越欧亚两个大洲。作为苏联的主要加盟共和国,俄罗斯联邦具有相当大的全球影响力。1991年曾是世界第二经济强国的苏联解体,俄罗斯继承苏联成为联合国安全理事会常任理事国。苏联解体后,俄罗斯经济一度严重衰退。2000年后俄罗斯在大量出售资源的情况下,经济得以迅速发展,成为全球最大的天然气出口国和石油输出国(OPEC)以外的最大原油输出国。2006年,俄罗斯经济总量超过1990年解体前的水平。2007年,俄罗斯国内生产总值达到11356亿美元,位居世界第十位,是当今世界经济增长最快的“金砖”五国之一。再次跻身世界经济大国行列的俄罗斯,是一个国际承认的世界性大国和世界第二军事强国。
从苏联解体后的经济衰落到现在经济的重新崛起,在这20多年来的社会变革之中,曾为苏联的辉煌做出过巨大历史贡献的职业教育,也一直在艰难探求自身的改革之路。
与普通教育不同,职业教育的改革作为俄罗斯教育改革的一项重要内容,它与经济发展、社会进步和居民就业紧密相关。在社会转型初期,俄罗斯工业受到重创,工人和技术人员的需求减少,职业教育发展极不平衡,初等和中等职业教育曾一度被忽视。到20世纪90年代末,伴随着经济开始复苏,为经济发展培养人才的职业教育的衰落,由此所暴露出的许多问题不解决,必然严重制约和阻碍了俄罗斯经济的复兴。为此,1996年1月,俄政府修订了《联邦教育法》,1997年通过《联邦初等职业教育法》,在法律层面确立了教育,特别是初等职业教育的优先地位
。
新世纪伊始的2001年,俄罗斯制定《2010年前俄罗斯教育现代化构想》,再次确定初等和中等职业教育优先发展的方针。2004年年初,普京总统在国情咨文中强调应当使职业教育的人才培养与社会生产相联系。2008年3月,俄罗斯教育科学部制订并发布《2020年前的俄罗斯教育——服务于知识经济的教育模式》报告,涉及从学前教育到高等教育的发展政策,指出了俄罗斯未来教育的基本特征,以及新教育模式与现有教育模式的根本区别,确定了2020年前俄罗斯教育发展的基本思想:“俄罗斯的教育模式应当以俄罗斯的现实和资源为基础
。”
(一)俄罗斯职业教育的发展现状
按照《联邦教育法》,俄罗斯引入“大职教”观念,即将九年义务教育后的职业教育分为四个层次:初等职业教育,中等职业教育,高等职业教育,高等后职业教育与补充职业教育,从而构建了一个连续的职业教育体系(见图2-55)。
图2-55 俄罗斯“大职业教育”体系
第一层次:初等职业教育,相当于我国高中层次的职业教育,招收初中(九年义务教育)毕业生,学制2~3年。初等职业教育阶段主要有两类学校,第一类为职业学校(职业技术学校,即училище),这是传统初等职业学校形式;第二类是近年来形成的新型的初等职业学校,即职业性实科学校(лицей)。二者的区别在于:实科学校提供更高层次的培养,甚至可以实施中等职业教育,主要培养高水平的技术工人。目前初等职业学校中,第一类学校大约占总数的2/3,还有部分初等职业学校向技校(техникум)偏移,主要表现形式是学生学习年限延长,一般为3~4年。通过设立新的学校,密切了初等职业教育和中等职业教育的联系,为学生继续学习创造条件。
初等职业教育主要培养一般熟练的技术工人和职员。初等职业教育的教学内容以实践课为重,不同专业的实践课占总课时的50%~70%,远远超过理论课的比例。
第二层次:中等职业教育,相当于我国专科层次的职业教育,招生9年制不完全中学、11年制完全中学和初等职业学校毕业生,学制因招生对象而异,前者基本学制为3年,后两者基本学制为1年。中等职业教育以培养熟练技术工人为主
。
中等职业教育有两种学校类型。除了传统的技校(техникум)以外,近年来又出现了学院(колледж),并且发展迅速,目前已占中等职业学校总数的40%。两类学校的主要区别体现为教学计划不同,技校也称专业学校,实行基础阶段的中等职业基本教育计划;学院实行基础阶段和提高阶段的中等职业教育计划,提高阶段与基础阶段的计划相比而言,人才培养的深度和广度均有所提高(学习期限增加一年)。
中等职业学校培养获得拥有职业技能的中等层次的实践性专业人员。技校毕业生获得“技师”资格,学院的毕业生将获得“高级技师”资格,其中部分专业的学生可以直接升入高等职业学校的二年级或者三年级。
第三层次:高等职业教育,相当于我国本科层次教育,招收完全中学或中等职业学校毕业生,学制2~3年,培养具有技术创造能力的工程师和高级技术工人。
按照俄罗斯《联邦教育法》,俄罗斯的高等教育都属于高等职业教育,包括以下几类学校:综合性大学(университет)、专科性大学(академиия)、学院(институ),其中,前两类发展迅速,目前分别占大学总数的50%和30%。人数最多的是综合性大学,截止到2001年1月1日,俄罗斯联邦一共有1249所综合性大学。
所有的高等职业学校及其分校,在有相应的许可证条件下都可以开展普通初等、普通基础、普通完全中等、初等和中等职业教育,甚至是补充职业教育。
第四层次:高等后职业教育和补充职业教育。其中,高等后职业教育相当于我国研究生层次教育,学制至少为2年,毕业时授予硕士学位。而补充职业教育相当于继续教育及各类成人培训班。
基于终身教育的理念、知识的迅速老化以及市场对新知识和技能的要求,决定了发展连续职业教育体系的必要性。因此,高等后和补充职业教育可以视为高等职业教育的延伸,成为俄罗斯连续的“大”职业教育体系的重要组成部分。
(二)俄罗斯职业教育的改革历程
伴随俄罗斯社会变革进程的坎坷,俄罗斯职业教育也经历了一个改革的“三步曲”,这就是:曾经不适—困中求变—变中反思(见图2-56)
。
图2-56 俄罗斯职业教育“走出困境”三步曲
第一阶段,职业教育的“曾经不适”——变革中的茫然与改革的起步。
经济改革的启动初期,由计划经济向市场经济转变,是一个巨大的落差。当时大多数居民生活水平下降,国家对教育投资减少,职业教育现代化难以开展。苏联时期保证职业学校毕业生获得就业岗位的毕业生分配制度不复存在,国家对人才培养的监管力度弱化,人才培养的结构难以符合劳动力市场的需求。俄罗斯职业教育一度面临危机。从20世纪80年代末到90年代中期,俄罗斯初等和中等职业教育处于萎缩状态,初等和中等职业学校学生人数减少10%以上。而此时,高等学校学生人数却增长25%。劳动市场形成了1个技术工人比3个大学毕业生的局面。当时,职业教育只能培养3级工和4级工,与现代生产所要求的高技能人才的要求相去甚远。
20世纪90年代末,随着俄罗斯社会政治经济情况的逐渐好转,俄罗斯教育发展才开始趋于稳定。2000年,俄政府制定《2010年前俄罗斯教育现代化构想》,明确提出优先发展初等和中等职业教育,其主要任务不仅包括扩大初等和中等职业教育的人才培养规模,而且要大幅提高职业教育质量。职业教育改革开始在俄罗斯全面展开。现在,技术人才的培养以及职业教育的发展在俄罗斯受到了关注。
第二阶段,职业教育的“困中求变”——困惑中的求索与改革的措施。
经济改革的继续推进,苏联时期以重工业为主的经济结构,以及与之相应的职业技术学校的专业设置,已不适应经济转型的需要。当时,为工业部门和服务性部门培养的工人的比例是80:20,严重失调。而高新技术产业和新兴行业的迅速发展,需要转型后的职业教育,必须以新的目标、内容和方式来培养专业人员。为此,俄罗斯一方面,在职业教育的培养目标上,使职业教育培养的人才定位于高新技术的发展要求,围绕产业结构做出专业调整,以使专业方向与劳动市场需求相匹配;另一方面,在职业教育的教学内容上,更加注重职业教育的实践性倾向,推动工商业界参与职业教育人才培养计划的制订,以保证职业学校毕业生符合企业的需求。
俄罗斯政府在预算投资、税收政策及法律法规方面进行调整,引入教育贷款制度,工商业界增加了对职业教育的投入。在改革中,俄职业教育领域出现了一个重要的新生事物——教育、科研、生产联合体(集团),实现了同一行业的生产企业、职业学校、科研机构及其他社会机构的一体化,可以集中经济、智力和物质资源,更加有效地使用这些资源。改革初见成效。2008年俄教育科学部还组织“实行创新性教学计划的初等和中等职业学校竞赛”。
第三阶段,职业教育的“变中反思”——转型的收获与改革的思索。
经济改革的逐见成效,2000年是俄罗斯经济稳定增长的开始,2003年国内生产总值GDP增长率超过7.1%,工业出口增加,国际贸易平衡,其他宏观经济指标向好
,这也给予了职业教育更大的发展和思考的空间。俄罗斯教育虽经历了很多困难,却没有被摧毁,20世纪90年代出现的教育危机现已基本得以克服,俄罗斯的职业教育改革也有了许多成功的尝试。2002年,俄罗斯职业教育开始实施现代化改革。在俄罗斯教育部协调委员会的统一管理下,在多个部委和组织的相互协作和共同努力下,制订了职业教育现代化方案,其重点是:一是制定职业教育新标准;二是创建质量评估和证书体系;三是确立预测经济结构和就业结构改变对劳动力需求变化的方法学基础;四是推进职业教育领域里社会伙伴的发展
。
俄政府在1995年第一次颁布的《中等职业教育国家教育标准》所催生的1997—1998年第一代课程标准基础上,于2002年开始实施有更多社会伙伴参与的2002—2003年第二代课程标准
。
这是由联邦、联邦主体和地方三个层次参照欧盟标准制定的教育标准,目的是使职业教育毕业生的质量,不仅在俄罗斯国内有统一的标准,而且与国际,尤其是与欧盟接轨,使俄罗斯中等职业教育的人才培养工作在立足本国劳动力市场的同时,还要面向有着广阔就业前景的欧盟
。
(三)俄罗斯职业教育的改革成效
逐渐走出困境的俄罗斯职业教育,这一泱泱大国改革的初步成功,同样给世人留下了宝贵经验,这至少可以体现在以下两个方面:
其一,是职业教育体系构建的连续性。俄罗斯职业教育改革的一项成功尝试,表现为职业教育体系的结构性改革,初等职业教育领域出现了实科学校,中等职业教育领域出现了学院(колледж),高等职业教育领域也有少量的学院(колледж),每一阶段教学的计划都具有足够的伸缩性。以中等职业教育阶段为例,中等职业学校在提供中等职业教育的同时,向下也在部分提供初等职业教育服务,向上提供高等教育的初级阶段服务,整个职业教育形成了一个连续的、相互沟通的体系,为学生的进一步发展创造很好的制度环境。
其二,是职业教育办学体制的一体化。俄罗斯职业教育改革的另一项成功尝试,表现为初、中等职业教育办学的“职业教育与生产的一体化”,其一是建立相对小型的职业学校与企业合作的教学科研综合体,其二是建立相对大型的地区学校、教学科研和教学生产综合体,将不同类型的学校,包括普通学校、职业技术学校、中专、学院和大学以及生产和科学组织联合起来。这是职业教育,尤其是初等和中等教育求得进一步发展的选择。目前,俄罗斯很多地区的职业学校在创建教学生产综合体方面已有了非常成功的案例。
规律解读
分析俄罗斯职业教育在社会转型期所经历的艰难历程,在“走出困境”的过程之中
,终于逐步形成了既保持俄罗斯传统和民族特色,又吸纳了世界职业教育成果的“大”职业教育体系。
回溯俄罗斯职业教育在社会政治体制变革中的发展历程,尽管有了一些成功的尝试和显著的成果,但总体来说仍处于改革与发展阶段。现在的问题是:一方面,在国家职业教育的政策层面,对职业教育的重要性有了充分认识,这不仅体现在国家机构更加重视职业教育的功能,而且职业教育的研究也受到广泛重视。另一方面,在社会职业教育的实践层面,实施情况却有些复杂,尽管中等职业教育学生人数稳定增长,2003年中等职业学校录取学生人数90万人,是俄罗斯历史上中等职业学校录取人数最多的一年。但是,在青年人的认识中,高等教育占据着更为重要的地位,更愿意进入高等教育机构学习。俄罗斯的职业教育至今未能在应有的程度解决“中等层次专业人才不足”问题。由于职业学校的人才培养与劳动市场的技能水平要求不相适应,职业学校的很多毕业生仍然无法找到工作,无法在现代经济生活中立足。
归纳起来,这些问题主要表现在:第一,职业教育的内容落后于劳动市场以及世界经济发展的需求,这不仅使企业对职业学校培养的毕业生不满,而且也使毕业生就业面临很多问题;第二,人才培养的结构与劳动力市场需求不相吻合,高水平技术人员和技术工人培养不足;第三,职业教育领域资源利用的有效性有限。
因此,需要对职业教育体系进行深层次的改革,提高职业教育的质量,增强职业教育的灵活性,而确保职业教育的创新性发展,则是职业教育现代化的发展方向
。
为此,不久前,普京总统在克里姆林宫的讲话中再次强调了职业教育与社会生产的重要关系,在科技发展日新月异的世界背景下,在新的经济体制框架内,俄罗斯的职业教育改革仍将任重道远。
审视产生上述问题的原因,实质上折射出俄罗斯在继承传统与改革创新之间观点的激烈交锋。
为继承俄罗斯重视教育的传统,俄罗斯许多教育专家认为
:
——教育是一个独特的社会机制。它可以对人的文化修养、智力水平和健康状况发生直接影响,而这在很多时候比通过发展经济培养人更加有效。
——教育被诠释为一种满足于经济需求的服务,而不是满足于人的需求的服务,这样教育就失去其最直接的使命——传递经验,传承文明,发展人口,在我们看来这是一种极为明显的实用主义的市场主导的认识,这种认识经济发展具有短期的战略优势,而无法促进经济长远发展。
——教育首先不应当是实用主义优先、市场关系优先。教育应当属于人道主义的文化范畴,这种认识的意义在于宣布人的价值以及人类的价值为主导价值,而经济视为发展和提高人生活品质的手段。
——教育归根结底属于社会机制,而非市场机制,教育是保留文化并进行文化再生产的体制,德谢·希哈乔夫曾经讲过:“国家、民族存在的意义仅仅在于,它拥有文化”。因此教育领域的社会合作也应当不仅仅考虑到现有劳动力市场培养工作人员和专业人员,还应当兼顾人的潜能和的利益的条件下考虑改造市场本身。
无疑,这是对教育极具战略眼光的阐释。但是,鉴于当今世界是一个全球化的世界,经济的全球也必然导致人力资源的流动。特别是职业教育,已经跨越了传统的经院式教育的藩篱。所以,主张在继承传统的同时,要使俄罗斯职业教育跟上世界职业教育发展的潮流,立足改革,不断创新。更多的职业教育专家认为:在经济全球化时代,未来的繁荣,甚至生存,都取决于能提高劳动生产率和投资规模的新措施所发挥的主要作用。俄罗斯向市场经济过渡的复杂过程,在客观上给建立面向劳动市场的职业教育新体系增加了困难。
为此,正确的观点应该是
:
——由于主管部门的闭关自守,致使现代俄罗斯职业学校实际上处于脱离经济、脱离劳动市场的状态。它的预测功能和科学保证很薄弱,甚至完全丧失。向知识社会过渡,向工业后信息化社会过渡,则要求从根本上改变俄罗斯的教育制度。
——在保持自己特性、自己传统的前提下,需要与加入博洛尼亚和哥本哈根过程的国家发展水平保持一致。博洛尼亚过程规划的长期目标是,“构建全欧高等教育的平台,以提高公民在劳动市场的机动性,并加强欧洲高等教育的竞争能力”。
——职业教育应面向劳动市场和企业主的需求来培养人才,要提出一种建立在伙伴关系基础上的职业教育新模式:“企业主决定教什么,教育部决定如何教,职业教育体系决定教出什么样的人。”
——为保证职业教育的超前发展,必须认识到这种发展不可能靠主管部门的内部改革来实现。职业教育必须与社会的社会经济机制建立紧密联系,首先与企业主建立紧密联系。现在靠行政(政府、部委等)建立的机构不过是个装饰品,对教育发展战略和教育内容没有实质性影响。
显然,这是在继承传统的前提下的创新观。值得欣慰的是,两种观点的碰撞获得了理性的共识
:
——加强经济发展,通过经济发展可以直接提高人的生活和文化质量。通过经济发展可以直接影响人的修养。
——在坚持文化和人道主义范式优先的同时,不能完全忽视市场经济发展的现实,非常明显,实用主义和人道主义范式,或者由工商界的利益所决定,或者由个人和社会利益决定。这两者利益不可能各自孤立实现,它们是相互联系相互制约的。当然,人的生活质不仅仅取决于教育,也取决于经济状况。
——解决现存的两种范式引发的矛盾是可能的,这就是我们熟知的社会、国家、教育界、工商界、职工、职业学校学生以及雇主之间的社会合作。在这个意义上国家应该作为中介起协商和协调作用,国家应当平衡包括人、社会、商业界等各方的主体利益。
俄罗斯职业教育的改革与发展伴随着经济转轨而进行,无论是教育观念还是发展模式,都是在继承与变革中寻求统一,寻求融合,寻求创新,具有鲜明的社会转型时期的特点。
(一)继承苏联职业教育的优良传统
(见图2-57)
其一是职业教育的国家办学理念——公益性。改革之初,俄政府曾大力推行职业学校的私有化,但遭到教育界以及广大群众的激烈反对,效果并不理想。尽管这几年私立职业教育机构有所发展,但截至2003年,初、中等职业教育机构中,私立学校数及在校生数均不足3%。这表明在俄罗斯坚持国家办学的理念,及办职业教育发展缓慢。
图2-57 俄罗斯职业教育继承与改革的维度
其二是职业教育的学校责任地位——主导性。变革之时,苏联时期建立的规模庞大的职业学校体系仍承担着主要的应用型人才的培养任务。根据俄罗斯国情,即使社会性职业教育机构有了一定发展,俄罗斯今天的职业教育仍然继承了苏联计划经济条件下形成的学校为主的传统,因而经济体制与职业教育模式之间并不存在一一对应关系。
其三是职业教育的分流时间后移——基础性。转型之后,仍坚持成苏联时期国民教育体制的基本特征,即保证人民群众接受普及义务教育的权利。自20世纪70年代起,义务教育年限增加到10年,然后在此基础上,才实行职业教育与普通教育的分流,这就防止了过早的专门化。俄罗斯“大”职业教育体系,无论是初等、中等还是高等职业教育,都是在夯实基础教育水平之上进行的。
(二)吸纳西方职业教育的成功经验
其一是职业教育管理的分权化——灵活性。破除苏联时期对职业教育中央集权管理,调整职业教育的管理结构,重新配置国家、地方和学校之间的权责,赋予职业学校灵活应对市场的权力,以建立其主动面向社会和市场的动力机制与制度机制,从而增强职业教育服务的范围,关注区域企业的需要,努力与社会各界建立积极合作的关系,广泛吸引社会各界加入职教机构,并与国外同行建立业务上、学术上和其他方面的联系。
其二是职业教育体系的层级化——递进性。突破苏联单一的中等职业教育模式,从单一化走向连续化和多层次化,由此基于“大职业教育”观建立的新职业教育体系,是一个包含前职业教育、初等职业教育、中等职业教育、高等职业教育及高等后职业教育的多层次连续递进的综合职业教育体系。初、中等职业教育的毕业生既可以直接就业,又可升入中等、高等职业教育机构,其特点是在水平方向各类学校合作,在垂直方向上不同层次的衔接。
其三是职业教育学校的多样化——开放性。打破苏联唯一公办学校的职业教育体制,以法律形式明确规定,教育机构的创办者可以是国家、社会团体和公民个人。当今俄罗斯职业学校有三种类型:一是由国家权力和管理机关办的国立学校(由国家财政拨款提供教学经费);二是由地方自治机关办的地方学校(由地区财政预算办学);三是由个人、社会组织、宗教团体等办的非国立即私立学校(自己解决经费来源,其中学生学费占很大比重)。
其四是职业教育专业的综合化——需求性。改革苏联时期职业教育专业过细、过窄以及集中于军事工业和重工业领域的弊病,为应对轻工、文化和服务产业兴起对人才的需求,并为适应人才流动和科学技术综合化的要求,俄罗斯政府重新制定并颁布了初等和中等职业教育的新专业目录,不同类型专业数量的比例应根据市场需求进行调整,体现了基于需求导向的鲜明的综合化、基础化和人文化的特点。
其五是职业教育证书的国际化——世界性。跳出苏联时期职业教育的封闭状态,注重职业教育与国际接轨,职业教育证书国际化,这是新时期俄罗斯职业教育发展的又一个明显特点。俄罗斯在制定职业教育人才培养规格时,以欧洲统一大市场作为目标,采用欧盟的技能等级标准体系,首先与原独联体国家建立统一的教育空间,接着参加“第三届国际教育公约”,使俄公民获得的文凭和职业资格证书能与欧洲各国等值,得到国际社会的认可。
结论
苏联背景下的长期积淀,形成了俄罗斯底蕴深厚的职业教育发展的理论和实践,倘若舍弃这样一份丰厚的遗产,发展将无以为继。所以,分析20世纪90年代俄罗斯的教育改革可以发现,一方面,俄罗斯职业教育的改革措施,延续了苏联后期教育改革的方向,而且各级各类职业教育经过连续的变革,仍明显保留了传统模式的优势;另一方面,俄罗斯职业教育的改革创新,大量且大胆地借鉴了西方国家的成熟经验和做法,冲破了苏联时期的思想的束缚,更加贴近经济发展的需要。
可以说,俄罗斯职业教育伴随着原有制度的变迁,在动荡、困惑与碰撞之中通过渐进所获得的经验和教训,给世人以更多的理性思考:一是终结与连续的关系——基于终身教育的连续性比基于阶段教育的终结性更具发展空间;二是机构与标准的关系——基于教育标准的管理比基于教育机构的管理更加高效迅捷;三是市场与教育的关系——基于教育公益的国家主体比基于经济功利的市场主体更关注以人为本;四是激进与渐进的关系——基于民族价值观的渐进教育体制改革比基于西方价值观的激进政治经济体制改革更符合国家利益。
20世纪50年代末,苏联著名教育家苏霍姆林斯基提出让学生个性和谐、全面发展的教育方法,成为世界素质教育的发轫之论。苏联解体后,俄罗斯政府在教育事业仍一以贯之,鲜明地提出“教育第一、教学第二”的新方针
,它时时闪现在俄罗斯职业教育的继承与改革的交织之中,也显现了当代职业教育的本质。
第四节 数量与质量的制衡:德国《企业教师资质条例》的恢复执行——法规的时效性
姜大源、王婀娜
案例陈述
德国“双元制”职业教育有两个学习地点:一是职业学校;二是企业。企业是比职业学校更为重要的学习地点。因为其一,在企业的学习时间占“双元制”职业教育全部学习时间的三分之二,也就是说,企业是教学的主体;其二,并非所有的企业都有资格开展职业教育,只有符合德国《联邦职业教育法》规定资质的企业,才能成为“教育企业”实施职业教育的教学。这就意味着,在职业学校任教的教师和在教育企业任教的教师,都是正规的专业化的教师。尤其是在教育企业任教的教师,其承担了为德国经济界培养技能型人才教学任务的一半以上。显然,作为企业专门从事职业教育教学的专职教师,德国也为此专门制订了企业教师任职资格的法规。
这就是《企业教师资质条例》(Die Ausbilder-Eignungsverordnun,AEVO)。该条例曾被译为《实训教师质条例》,也有人译为《企业培训师资质条例》。但是,“双元制”职业教育是一种正规的职业教育,而不是非正规或非正式的职业培训,因此,作为企业雇员的“实训教师”或“企业培训师”,其功能、地位和其所承担的任务,远远超出了“实训”或“培训”的范畴。作为施教者,他们只有具备深厚的“职业教育学”(Berufspaedagogik)或劳动教育学(Arbeitspaedagogik)的素养,才能从事相关的职业教育的教学活动。为此,对企业职业教育的从业者,德国有着严格的资格或资质的要求。这些资质要求,远远高于从事企业技术工作或企业生产劳动的雇员的要求。因为,作为被一个“教育企业”聘用并专职从事“职业教育”的施教者,在本质上是一个以育人为目的“教师”。这表明,作为企业雇员的施教者——不只是短暂地从事“实训”,不只是临时地参与“培训”;而是从事一种专职的职业活动——“教育”,其工作职责和工作领域,是一个完全的“教师”工作的范畴,故译为“企业教师”比较贴切、比较准确。
就像不是所有的企业都能开展职业教育一样,也不是所有的企业雇员都成为企业教师的。对企业教师的特别的资质要求,集中体现在德国《企业教师资质条例》这一法规里。该法规由德国联邦教育与研究部制订、颁布并实施。
按照德国《联邦职业教育法》,对“教育企业”资质的规定,要求与该企业在生产设施、人员比例的“硬件”条件,以及企业教师的人品、资格的“软件”条件等方面,必须符合法定要求的前提。特别是对企业教师的资质要求,必须严格按照法规执行
。因此,只有满足这些条件的企业才能招收学生或受教育者,否则就没有资质开展职业教育。这些“硬资质”和“软资质”相互紧密联系在一起的,构成了“教育企业”资质的立体维度。
但是,21世纪初叶,鉴于德国技术工人的短缺现象十分严重,长此以往,将严重影响“德国制造”的质量,甚至影响德国经济的国际竞争力。为鼓励有开展职业教育意愿而暂无职业教育资质的企业,特别是在新兴技术领域里的企业,参加职业教育的积极性,那么,降低企业参加职业教育的门槛,扩大参加职业教育企业的数量,增加企业提供的学习位置的规模,就成为促进德国职业教育发展,甚至是推动德国经济的一个战略性的诉求。基于这一理性思考,作为一个阶段性的国家应对措施和重大决策,2003年5月28日,德国联邦政府经与德国相关行业协会和工会协商后宣布,决定自2003年8月1日到2008年7月31日之间在企业与学生签订《职业教育合同》之时,可以免除企业教师出具相关资质证明的义务
。这就是说,德国将在5年的时间里,停止执行《企业教师资质条例》这一法规。接着,鉴于德国企业提供的职业教育的学习位置数量,还未能基本满足经济界对技术工人的数量要求以及求学者对学习位置的选择要求,德国政府遂将已停止执行了5年的《企业教师资质条例》的决定,再延长至2009年7月31日。也就是说,在长达6年时间内,德国停止执行了国家层面的法律规定——《企业教师资质条例》。
一个国家法规暂停执行的6年,背负着重大的法律责任。这一决策的效果如何?
受德国联邦教育与研究部委托,由德国联邦职业教育研究所与波恩一家研究所(SALSS)合作,在2006年10月至2007年11月,用一年的时间,对自2003年8月停止执行《企业教师资质条例》后职业教育情况,进行了深入的科学的考察。该调研的样本对象包括:一是“育人单位”——开展职业教育的大、中、小型企业;二是“用人单位”——监督职业教育的行业协会。获得有效问卷的企业达到2599个,行业协会有44个手工业行业协会和58个工商业行业协会。所以,得出的结论比较可靠。其基本结果是:
其一,参加职业教育的企业数量显著增加。在停止执行原《企业教师资质条例》这一法规期间,由于对企业教师的资质要求不再做严格的法律规定,只要在“硬件”上基本具备“教育企业”资质而在“软件”上存在一定缺失的企业,均可开展职业教育。这样,在这段时间里,参加职业教育的企业积极性增强。根据德国联邦职业教育研究所提供的研究报告,自2003年至2006年期间,德国参加职业教育的企业数量实际年增量约为7000~10000个,学习位置数量的实际年增量约为10000~25000个
,增量明显。
其二,实际职业教育的教学质量受到影响。根据德国联邦职业教育研究所关于停止执行《企业教师资质条例》,也就是停止对企业教师的资质要求的利与弊进行调研报告明确指出,尽管教育企业数量和学习位置的增量有所增加,但是,由于企业教师从业门槛的取消,导致教师素质下降并由此影响到职业教育质量的情况,也比较明显。结果显示,凡严格按照《企业教师资质条例》所规定的资质聘用企业教师的教育企业,受教育者的辍学率仅为13%;而现有企业教师不具备资质要求的“准”教育企业,受教育者的辍学率则高达29%
。
为此,德国联邦职业教育研究所对恢复执行《企业教师资质条例》(以下简称《条例》)调研的结果表明:59%的企业认为,《条例》可确保企业教师资质的最低标准;58%的企业认为,《条例》可提高职业教育教学的质量要求。同时,77%的行业协会认为,应该恢复执行;其中,65%的行业协会认为,还应该对原有的《条例》加以修订,增加适应时代特征的内容,以提高职业教育的质量。
鉴此,为适应新世纪,特别是2008年世界经济危机后对职业教育提出的新挑战,提高职业教育的质量,为后危机时代提供更多更好的高素质的技能型人才,2008年5月14日,德国对原《条例》进行了修改并于2009年1月1日颁布,自2009年8月1日正式实施。
新《条例》与原《条例》比较,有两处重大的变动(见图2-58)。
第一,企业教师的资质定义由1个要素扩展至3个要素。就是说,除了原《条例》关于“知识”要求之外,特别增加了“技能”和“能力”的内容。因为,按照新《条例》的定义,企业教师的专门资质,是指在从事国家认可的教育职业的教学活动时,必须证实其已具备所必须的职业教育学和劳动教育学的技能、知识和能力。这就意味着,按照2007年新修订的《联邦职业教育法》第30条第1款“适用范围”中明确指出,企业教师的资质从原来只需证实其具备职业教育学和劳动教育学的知识,扩展为必须获得职业教育学和劳动教育学的技能、知识和能力
。
图2-58 德国企业教师资质要求及其行动领域
第二,企业教师的资质范畴由7个行动领域精简为4个行动领域。企业教师资质的定义,涉及的“职业教育学和劳动教育学的技能、知识和能力”,在新《条例》中具体表述为企业教师在从事职业教育的教学活动时,必须能够在涉及企业职业教育的4个行动领域中,具备独立地制订计划、独立地实施计划和独立地检查计划的能力。与原《条例》规定的7个行动领域相比,新《条例》将其归纳后,精简为4个行动领域。这4个行动领域包括:一是核查实施职业教育的前提条件,并制订职业教育计划;二是做好实施职业教育的准备,在制订计划时吸收学生参加;三是实施职业教育;四是完成职业教育
。
新《条例》对从事职业教育的企业教师资质的要求,未采用传统的基于关键词列表的陈述方式,而是采用了能力范畴的界定方式加以表述。新《条例》规定企业教师必须具备的4个行动领域的能力,集中体现了德国关于职业教育企业师资培养和培训的改革与创新。
关于企业教师必须具备的四个行动领域的能力要求,还可在具体细化为以下6个方面
(见图2-59)。
第一,要求企业教师具有落实法律条款的能力。2007年实施的《联邦职业教育法》第1条扩展了“职业准备教育”定义的法律概念,在新《条例》里也得以体现。新《条例》要求企业教师能胜任的第1个行动领域——“核查实施职业教育的前提条件,并制订职业教育计划”中,其第6款就明确指出,企业教师要能够“对职业教育准备措施实施的可能性予以评估”。
第二,要求企业教师具有善于跨界思考的能力。未修订前的德国《联邦职业教育法》,就允许职业教育的部分内容可在职业教育机构外传授。在新《联邦职业教育法》第10条第5款中,特别强调了“职业教育联合体”的作用,因此,在新《条例》要求企业教师能胜任的第1个行动领域中,也要求其能够“核查意欲在相关教育职业里实施职业教育的企业资质,以及通过在(企业)职业教育地点之外的,特别是职业教育联合体、跨企业或企业外的职业教育措施,传授职业教育内容的可能性及程度”。
图2-59 德国企业教师行动领域的细化
第三,要求企业教师具有掌握全新理念的能力。新《条例》关于企业教师能胜任的第2个和第3个行动领域,都以显性的能力范畴确定了职业教育教学的工作过程导向和经营过程导向,并要求企业教师:一是能够“在职业教育条例的基础上,制订以职业典型的工作过程和经营过程为导向的企业职业教育计划”;二是能够“按照企业职业教育计划和职业典型的工作过程和经营过程,开发并设计学习和工作任务”。
第四,要求企业教师具有熟悉多元文化的能力。鉴于德国外来移民中的青年人接受职业教育的比例不断增加,新《条例》专门增加了涉及不同群体和涉及该群体文化的相关内容。新《条例》关于企业教师能胜任的第3个行动领域“实施职业教育”的表述,就要求企业教师:一是能够“选择符合目标群体的职业教育教学方法和教学媒体,并根据典型情境予以应用”;二是具有“促进受教育者的跨文化能力”。
第五,要求企业教师具有实施个性教学的能力。新《条例》第2个行动领域关于“做好实施职业教育的准备,在制订计划时吸收学生参加”的表述,要求企业教师关注终身学习的目标,对学习能力强的青年应给予其促进措施,“向受教育者提供附加职业教育,特别是附加职业资格形式的职业教育,核查缩短职业教育年限和提前参加毕业考试的可能性”。
第六,要求企业教师具有拓宽国际视野的能力。按照新《联邦职业教育法》第2条第3款的规定,凡是在国外接受的、符合德国教育目标的职业教育均应予以认可,因此,在新《条例》关于企业教师能胜任的第2个行动领域,即“做好实施职业教育的准备,在制订计划时吸收学生参加”的表述中,就对此予以明确说明:“核查职业教育部分内容在国外实施的可能性。”
此外,由于中型和大型教育企业受教育者的数量较多,容易组成一个专业小组开展教学;但德国大量的小型教育企业由于受教育者的数量较少,组成一个完整的专业小组比较困难。因此,考虑到这一情况,在新《条例》中,删除了原《条例》中关于企业教师能够“指导小组工作”这一行动领域的表述。不过,其所删除的相关教学内容,仍包含在新《条例》第3个行动领域“实施职业教育”所罗列的9点能力范畴之中。
规律解读
分析德国对规范企业教师资质的《条例》在停止执行6年之后,经过再次修订、颁布并重新实施的历史,给予职业教育法制建设以许多启示。停止执行《条例》的6年,却使得参加职业教育的企业及其提供的学习位置数量增加;而在所获得的成果基础之上,又因质量问题显现,旨在恢复执行并为进一步增强企业教师的能力,提高职业教育质量,对原《条例》进行修订后,重新出台新《条例》。
历史的经验值得反思和借鉴,从德国涉及企业教师资质的《条例》这一法规性文本,由“颁布实施—暂停执行—修订颁布—重新实施”的渐进历程,其所蕴涵着的深刻的法规建设与发展情势紧密相关的规律,终得以昭显。《条例》的停止执行与恢复实施,可谓启示良多。
启示之一,实证调研与科学决策是法规性文件修订的前提条件。这是一条普适性的规律。德国企业教师《条例》的停止执行与恢复执行,以及对其利与弊的判定,不是“拍脑袋”的决策,而是建立在科学调研的基础上的,都经过了缜密的调研。例如,提高职业教育质量的关键——教师的资质,在新《条例》中,涉及企业教师资质能力范畴的界定,都是实证研究的结果。德国联邦职业教育研究所的研究报告,就对被调查的教育企业和行业协会对新《条例》应该增加的内容提出的建议,进行了排序。教育企业和行业协会要求企业教师的资质应该具备的能力要求,按照其认可的比例的顺序是:实施工作过程导向或经营过程导向的职业教育的能力,占75%;强化与职业学校合作的能力,占70%;激发受教育者终身学习动机的能力,占69%;强化职业教育(职前教育)与职业继续教育(职后教育)衔接的能力,占67%;具备自主选择受教育者(学生)的能力,占67%;具有化解冲突的能力,占64%;具备开展技能人才继续教育(在职培训)的能力,占60%;具备职业教育的质量开发和质量管理的能力,58%。这些,都在新《条例》中得以体现。
启示之二,数量扩充与质量提升是法规性文件灵活应对的依据。这是一条更具创新性的规律。在职业教育的法制建设中,一方面,必须确保制约全局的法律的严肃性;而另一方面,针对规范具体事务的法规,则可依据职业教育形势的变化,有所调整——法规具有一定的灵活性。这主要体现在数量的增加、规模的增量,与质量的提升、内涵的增量的相辅相成的关系(见图2-60)。
图2-60 德国职业教育法制建设的启示
其一,职业教育发展规模这一宏观层面的局势操控,涉及职业教育战略性的决策与措施,需要灵活运用国家机器——暂时牺牲质量以确保数量。所以,鉴于2003年企业职业教育学习位置减少的情况,为鼓励更多企业参加职业教育而宣布停止执行《条例》中关于企业教师资质要求的政府决策,有力地推动职业教育的规模发展,增加了教育企业和学习位置;而与此同时,法规的暂短缺失也造成了职业教育质量的部分缺失。
其二,职业教育师资标准这一微观层面的内容变动,涉及职业教育战术性的工具和方法,需要具体细化国家意志——适当精简数量以突显质量。所以,鉴于现实经济的、社会的和职业教育学及劳动教育学的发展情况,尽管在新《条例》中,将从事职业教育人员的能力范畴从原来的7个行动领域精简为4个行动领域,但所精简的内容,已经包含企业教师胜任的4个行动领域中,且其表述更为精练,并更注重质量的内涵。
因此,为确保企业职业教育的质量,德国政府要求,第一,为与2005年4月出台而在2007年4月再次修改的制约职业教育全局的德国《联邦职业教育法》的严肃性相一致,在职业教育规模以达到国家预期效应的情况下,必须按照《联邦职业教育法》关于教育企业的资质以及企业教师资质的规定,重新执行《条例》;第二,为与2008年5月修订并于2009年9月实施的新《条例》重新规范的企业教师资质标准相一致,在2003年8月1日至2009年7月31日期间从事职业教育的企业教师,必须按照新《条例》予以重新认定。这一认定以及基于该认定所需要的培训,由职业教育的主管机构——行业协会负责。所有在职的企业教师,必须在其通过相关资质考试后才能重新认定其从业资格。
由此,我们可以得到的最重要的启示是:国家职业教育法规的修订以及职业教育政策的变更,都会涉及职业教育发展的数量与质量的辩证关系——要根据形势的发展,以确保法规的时效性。
结论
政府要审时度势:其一,对于减少数量而能提高质量的改革与创新,应积极主动地去做;其二,当数量不足成为主要矛盾时,要以规模发展,亦即增量扩大为主;而当质量缺失成为主要障碍时,要以质量提高,亦即效果递升为主(见图2-59)。
可以说,德国企业教师资质《条例》所经历的“颁布实施—暂停实施—修订重新实施”的历史轨迹,为职业教育法制建设,提供了一个与时俱进的科学发展的案例。
第五节 功利与人本的兼顾:美国生涯与技术教育的目标变化——观念的制约性
徐国庆、姜大源
案例陈述
职业教育在美国,现被称为“生涯与技术教育”(Career And Technical Education,CTE),这是一个为青年与成人的就业和继续终身学习做准备的教育系统。从过去的“职业教育”(Vocational Education)的称谓,改为现在的称呼,原因在于职业教育的目标转向。
作为世界头号经济强国,美国发达的高新技术产业、金融与银行等服务业,都处于全球的最顶端。基于这样一个产业结构,传统的职业教育目标转型也是顺其自然之为。
美国“生涯与技术教育协会”(ACTE)2006年在《为21世纪重建美国高中》的报告中指出,生涯与技术教育在中等教育阶段,主要包含三个具体目标:第一,通过帮助学生获得基本技能、良好生活习惯和态度、核心知识基础等,为学生进入中等后教育或者高技能工作场所做准备;第二,鼓励学生参与专门的学习组织或活动,以帮助他们为未来的教育、培训或者就业做出选择;第三,确保那些选择高中毕业就直接就业的学生具备适应其职业领域的技能和知识。
虽然在这份报告中,“升学”与“就业”相比,前者处在目标的前列。但在2007年,美国“生涯与技术教育协会”提出的“生涯与技术教育”的目标,则更多地强调“帮助学生、工作者和所有年龄段的终身学习者实现他们的工作潜能”,强调情境学习、就业技能和生涯探索,并指出生涯与技术教育也是培训的代名词,要为未能就业的或者想扩展自身职业技能的人,提供进一步增强其就业能力或者促进其生涯发展的机会。
(一)美国中等教育水平的生涯与技术教育的现实情况![关晶.美国中等职业教育的现状、特点与改革趋势[J].教育发展研究,2009(13)~(14).](https://epubservercos.yuewen.com/8CC07F/3590295704609201/epubprivate/OEBPS/Images/note.png?sign=1773660912-cnh0qh1AbwtD2HpOUZ7VnWntIj4zTO0a-0-c9985f2dca98558978d31611510b81bd)
美国实行普职合一的单轨制教育,中等职业教育主要是以课程和项目形式呈现的,并可通过学分认可和转移系统实现职—普的转换。
当前,美国的中等职业教育由三大机构共同提供:综合高中、全日制生涯与技术教育高中、区域生涯与技术教育学校或中心。前两个机构提供全日制职业教育,第三个机构则提供非全日制职业教育,由此形成了以综合高中为主体、依靠区域生涯与技术教育学校或中心的基于职业生涯群(career clusters)而包含在“单轨制”框架下的中等职业教育(见表2-22)。
表2-22 2002年美国公立中等学校的数量和分布比例
来源:Levesque,K.,Laird,J.,Hensley,E.,Choy,S.P.,Cataldi,E.F.,and Hudson,L..Career and Technical Education in the United States:1990to 2005 [R].Washington,D.C.;National Center for Education Statistics,Institute of Education Sciences,U.S.Department of Education.2008:9.
综合高中开展的职业教育分为校内和校外两种:校内职业教育主要提供一些选修课程或者开展“职业生涯学园”(career academy)、“职业生涯主修专业/通道”(career major/pathway)等专门项目;校外职业教育则主要依托区域生涯与技术教育学校或中心开展职业教育。在综合中学,学生可以学习学术课程;在区域生涯与技术教育学校或中心,学生可以学习职业生涯和技术课程,所学的学分可以转移到综合高中。
从20世纪90年代后期开始,美国中等职业教育已经从针对工作岗位的特殊职业培训,发展到为更广泛的职业生涯群(career clusters)提供课程学习。目前,美国教育部界定的16大职业生涯群是:农业、食品和自然资源,建筑设计与工程,艺术及电视传媒技术与通信,商业与行政管理,教育与培训,财经,行政与公共事业管理,医疗保健科学,接待服务与旅游,公共事业,法律与公共安全,信息科技,生产制造,市场营销与服务,科学研究/工程,交通及物流配送。
每个职业生涯群设置了2~7个职业生涯通道,包括从入门水平到专业水平的所有职业,由此形成了一个横向体现职业生涯大类、纵向体现知识和技能层级的职业生涯群结构。同时,职业生涯群已经成为美国教育机构提供职业教育的主要分类依据。
基于职业生涯群的课程模式提供的是职业生涯群内的教学,而非针对某一特定职业的教学,如建筑职业生涯群的学生可能接受木工、泥工、读图纸、铅锤测量以及电工等行业的教学。这样,学生就可以在一个广泛的职业生涯群中,选择适合自己的职业生涯发展道路,从而消除狭隘的职业训练的弊端,快速适应劳动力市场需求的变化。
美国的中等职业教育主要体现在课程的内容方面,通常包括三类课程
(见图2-61)。
①特殊的劳动市场准备课程。教授某一特定职业或一系列相关职业所需要的技能和知识,如医疗保健、商业以及食品服务等职业生涯领域。
②一般的劳动市场准备课程。提供非特定职业领域所特别要求的一般就业技能,如打字或键盘操作、介绍性的科技教育、职业生涯教育和一般工作经验的课程。
图2-61 美国生涯与技术教育提供的三类课程
③家庭与消费者科学教育课程。目的是让学生成为有偿劳动市场以外的家庭和消费者角色做好准备。
总之,美国中等职业教育的特点是:其一,普职融合的单轨制的教育体系;其二,以所有学生为职业教育对象;其三,自由选择的个性化教育方案;其四,强大的学分互认及转换系统(见图2-62)。
图2-62 美国中等水平的生涯与技术教育特点
(二)美国中等教育水平的生涯与技术教育的目标变化
第一,生涯与技术教育目标变化的相应措施
普职融合的教育体系,涵盖两类学生:一类主要是接受职业教育的学生;一类主要是接受学术教育的学生。而在今天,美国生涯与技术教育正迈向多元化目标时代。其一,它不仅为立即就业的学生传授职业知识和技能,而且还为他们传授在工作世界和接受中等后教育都需要和受用的学术技能;其二,它灵活的课程设计吸引了更多的学生进行选修,通过“教育准备计划”和“从学校到工作计划”,也使得传统接受学术教育的学生能够进入生涯与技术教育课程。这就为两类学生都提供了更多、更好的职业发展和生涯发展的机遇。
其一,对接受职业教育的学生来说,生涯与技术教育的目标变化使其有了更好的职业发展前景。随着经济结构和社会环境的变化,美国中等职业教育已经从单纯的“为了工作的教育”转变成“通过工作的教育”、“关于工作的教育”和“为了工作的教育”三位一体的新范式,其基本目标也发生了微妙变化。虽然其目的仍是为学生的就业做准备,但是也拓展了其指向,即提高学生进入中等后教育水平接受教育的机会。
其二,对接受学术教育的学生来说,生涯与技术教育的目标变化也使其有了更多的生涯选择机会。接受学术教育的学生选择生涯与技术教育课程,不仅不会影响其继续升学,而且生涯与技术教育对于解决辍学问题业是一个很好的方案。由于这些课程与其最终的目标和利益相一致,学生会乐于选择。特别是,生涯与技术教育课程在情境中开展教学,所传授的都是雇主所认可的技能,例如,学术技能、计算机技能、基本的工作方法等。这种职业定向的学习内容,有利于使了解学校教育和职业生涯之间的利益关系。
为适应这一变化,美国采取课程整合的“生涯通道”(Career Pathways)项目。美国“生涯过渡计划”(CCTI)发起的“生涯通道”项目,是从9年级起开设一系列具有连续性的学术与职业课程,并最终让学生获得准学士学位和企业认可的证书或从业资格,抑或学士文凭。“生涯通道”的创立和发展的目标就是架设中等和中等后教育,与企业和雇佣者之间的桥梁。这一措施已被大多数美国人接受,包括成人学习者。
但是,生涯与技术教育课程教学需要由掌握工作要求第一手材料的有经验的教师来承担。在教学中,教授基于工作环境的学术技能、计算机技能、特殊技术技能,以及工作方法。基于工作环境的情境教学可以让学生认识其所学知识的价值,理解所学的内容与现实生活之间的联系。教师也帮助学生理解数学、科学、社会沟通等学科的基本原理,以及完成工作任务和项目时所运用的解决问题的重要原则与方法。
这样,由于生涯与技术教育课程通过直观有效的教学,采取基于工作环境的学习,将一些学术的材料和概念融入其中,巧妙地进行传授学术技能,同样可以调动那些所谓“学术成绩不好”的学生的兴趣,激发学习的动力,获得较好的学习效果。
第二,生涯与技术教育目标变化的初步成效
课程整合也获得了积极的成效。美国“国家职业教育评估小组”(NAVE)2004年提交美国国会的年终报告指出:一是几乎一半的在校高中生和三分之一的大学生都选修了生涯与技术教育课程作为他们学习的主要内容;二是96.6%的高中毕业生也选修了一些职业课程;三是有4千万成人,即约四分之一的成年人参加了短期的中等后教育水平的职业培训。由此,报告指出生涯与技术教育事业的开展和学生的广泛参与,对提高美国国家劳动力素质具有重要意义
。
美国州长联合会的最佳实践中心(NGA center for practices),在2007年《重组生涯与技术教育》报告中业指出:研究证明生涯与技术教育给学生提供了在“真实世界”中学习的机会,激发了学生学习和参与课程的积极性,降低了辍学率,提高了高中毕业生的就业能力。
由此,美国“国家职业教育评估小组”的结论是:
其一,职业教育对接受中等和中等后教育的学生的收入在中长期内会产生影响,即职业课程提高了学生的收入能力。报告显示,凡选修了一门高中职业课程的学生,在毕业7年后的收入比未修该类课程的毕业生高出2%。
其二,在过去十年的学术教育改革中,参与职业课程的中学生不仅提高了学术课程参与度,其学术成绩也有所提高,比往届毕业生在升学和就业方面都更有优势。事实上,那些兼顾学术课程和职业课程学习的学生(这个比例仅占高中毕业生总数的13%),往往比只关注其中一门的最终能收获更好的结果。
其三,虽然高中阶段的生涯与技术教育正在发生积极的变化,但是如果没有政策、课程、师资培训等方面的相应调整,仅凭中等职业教育自身,并不能有效地推动学生的学术成绩和大学入学率。
为此,美国联邦法律正朝着通过“整合”以推动中等职业教育支持学术发展这一方向改革,一些重要的改革措施正在慢慢酝酿当中。
第三,生涯与技术教育目标变化的法律基础
美国职业教育的相关法律,从1998年的《卡尔·帕金森法案》(帕一)到2006年的《卡尔·帕金斯》(帕四),对生涯与技术教育的定义有了一些明显的变化。其中,一个重要的变化是用Career And Technical Education(即生涯与技术教育)代替了Vocational Education(即职业教育);另一个重要的变化是削弱了限定生涯与技术教育的培养目标,从只是为那些不需要获取学士或硕士学位的职业而进行准备的,现在也开始转向那些需要学士学位的职业领域,例如工程类。
2006年的《卡尔·帕金斯2006年生涯与技术教育促进法案》
(帕四)给生涯与技术教育重新的定义是,“生涯与技术教育是经过组织的教育活动,其提供的一系列课程实现以下目标:一是为学生提供与严格的学术标准相一致的连贯、严格的内容,并提供给学生与就业相关的技术知识和技能,为学生的继续升学和进入当前或正在兴起的职业领域就业做好准备;二是让学生获得熟练的技术技能、一张企业认可的证书、一张文凭或准(副)学士学位;三是同时可以提供预修课程。”
此外,生涯与技术教育还包含将能力本位运用于学术知识的学习、高级推理、问题解决技能、工作态度、一般就业技能、技术技能、职业特殊技能、行业的各个方面的知识等。
规律解读
分析美国中等教育水平的生涯与技术教育的目标变化,要在美国作为世界头号经济强国、科技强国和金融强国的背景下,予以理性的分析。
在这样一个教育发达的国家,对职业教育的价值,存在着尖锐的思想交锋。实际上,在美国,长期以来对职业教育都存在偏见。近些年来,美国的家长、政策的制订者、一些教育工作者都建议学生进入大学接受教育,以致高中课程受到这些观念的影响,在很大程度上就是为进入大学做准备而开设的。一些吹捧大学教育的人反对开展生涯与技术教育,因为他们认为生涯与技术教育不鼓励中学生继续接受中等后教育。一些人还从生涯与技术教育的历史中得出结论,认为生涯与技术教育培养的都是从事低收入工作的人,生涯与技术教育课程吸引的都是一些能力欠缺的学生。并认为,真正的高收入工作都需要接受大学教育,甚至认为未来的大多数工作都需要接受过大学教育的人。
然而,许多专家、学者反对这些言论。他们的回应是,未来的许多工作确实需要接受中等后教育水平的人,但是并非所有的职业皆如此。国家需要一部分接受了大学教育的劳动力,但是据美国劳工部公布的数据显示,在2000—2010年,美国现有的工作中仅有21%的工作需要学士或更高的学历
。而事实上,许多年轻人并不愿意继续升学进入大学接受教育,因为他们认为自身并不具备读完大学的能力,因此也没有很强的上大学的动机,他们的职业兴趣并非学术性的职业。实际情况表明,许多学生仅仅是顺应父母的意愿进入大学的,由于没有兴趣,缺乏动力,也应其智力倾向,很快就因为各种理由而退学。据统计,只有50%的大一新生能继续完成四年的大学教育而获得了相应学位。
所以,尽管美国没有一个独立的、完整的职业教育体系,但职业教育的重要性依然还是受到美国国会的重视。2006年,美国国会在“帕金斯法案四”中加入了一个新的目的,即要保持美国经济的强盛和竞争力,需要培养能够快速掌握新兴高新技术职业领域的高技能人才。为此,应该要进一步发展生涯与技术教育,使张扬其功能和价值的四大角色更加突出(见图2-63)
。
第一个角色,是获得工作技能。即帮助青年获得工作所需的技能和行为方法,包括特殊的职业技能、基本的学术技能、沟通技能、社会技能、一般工作技能、积极的工作态度等。
图2-63 美国生涯与技术教育的四大角色
第二个角色,是提供职业信息。即提供学生与职业生涯相关的信息,通过美国劳工部O*Net网站(www.onetonline.org),开展职业选择和探索学习;搭建学生与雇主之间的桥梁,提供实习机会。
第三个角色,是促进合作学习。即关心学生成长,鼓励教师与学生建立深厚的友谊和良好的关系,教师应基于工作情境开展合作学习和小组学习,分享经验。
第四个角色,是树立学生信心。即激发学生学习动机,提供生涯教育和生涯探索经验,提高学术课程的吸引力,既要保证学生基本具备工作能力,又要让其有继续学习的机会。
当前美国中等职业教育的基本政策是在克林顿和小布什两届政府时期,经过长期斗争、相互妥协而达成一致的。2009年,新上任的奥巴马总统的许多演讲,以及《2009美国复苏与再投资法案》,都使得教育的优先地位更为突出。在职业教育的理念、结构和运作方面,奥巴马的政策基本延续了前两届政府的教育见解。因此,可以预见,20世纪90年代以来形成的美国中等职业教育的改革趋势还将延续下去。
结论
世界教育发展的理论与实践都证明,一个国家的教育结构取决于一个国家的产业结构。美国建构的普职兼容的教育体系,以及实施的“功利性”——就业与“人本性”——升学兼顾的职业教育,正是基于美国产业结构所选择的教育结构。
美国的航天、航空、材料、信息、金融、医药、服务、农业、生物等是其经济的支柱产业,而美国制造业在国家经济中所占的份额近年来有所下降。强大的制造业奠定了美国在20世纪绝大多数时间里经济繁荣的基础。然而,自20世纪80年代初以来,随着经济全球化的发展,美国许多制造行业或消失,或自动化程度更高,或将生产线迁移海外。制造业在美国经济中的比重日益下降,经济已经逐渐转化为以服务为基础的经济,制造业提供的工作岗位呈下降趋势。来自美国政府劳工统计局的最新数字显示,在过去10年里,美国制造业减少了600个万工作岗位
。据统计1990—2009年,美国制造业在总产出中的比重从27.5%降至19.5%,其中,高技术制造业的比重从4.1%降至2.9%,而金融业的比重则从22.1%升至30.1%
。2010年制造业占国内生产总值(GDP)比例,美国为18.46%,德国为29%,中国为35%
。因而,美国国内舆论不乏美国制造业工作岗位流失或所谓“产业空洞化”的担忧之情。
然而,美国的科技创新、美国的高新技术,在全世界可谓傲视群雄,独占鳌头,这是美国发达的高等教育所致。这就使得美国教育更多地关注精英教育、学术教育,从而形成了凸显美国特色的教育体系,也折射了美国产业结构的重点。
但是,毋庸置疑,制造业的强势,必然要求为制造业培养技能型人才的职业教育必须发达。德国与中国相对发达的职业教育体系,正是建立在庞大的制造业这一产业结构下的必然结果。可以说,职业教育是德国在2008年经济危机后,在发达工业国家中第一个走出经济危机阴影,实现两德统一20年来最大的经济增长率的“法宝”;同样,职业教育,也是中国改革开放30多年来长期保持两位数的经济增长的重要原因。
需要特别指出,2008年由美国次贷危机在全球金融业引起的连锁反应,导致全球经济危机。美国劳工部2011年9月发布的美国失业率高达9.1%
。这也使得美国充分认识到,由于制造业,特别是中低端制造业的外流,导致实体经济的缺失,虚拟经济膨胀,失业率增高。所以,为应对后危机时代的经济发展,美国总统奥巴马于2009年7月14日实施《美国人毕业倡议》的资助计划。依照这项计划,美国政府今后10年将投入120亿美元,用于各地社区学院更新教学设施和教学方案,开设更多的在线课程;鼓励社区学院结合学生专业规划,提供更多职业咨询和教育,帮助他们掌握更多技能,争取更好就业机会
。因此,在美国失业率居高不下的今天,由于职业教育在促进就业的作用为全世界所公认,美国的职业教育业必然会更加受到重视。
实体经济与虚拟经济的博弈,普通教育与职业教育的并存,就业与升学的兼顾,必须结合各国国情——政治体制、产业结构、文化传统,去寻求平衡,去确立支点。正确的观念制约着经济发展的指向,同样也左右着世界职业教育改革与发展的趋势!自2009年开始,美国陆续发布了创新战略、国家出口计划、重振美国制造业框架、制造业促进法等,重点发展清洁能源产业、钢铁和汽车、生物工程、航空工业与空间技术、纳米技术,以及智能电网和技能环保业等先进制造业
。所以,当2010年7月美国国会一致通过制造业法案,欲重振“美国制造”,实现再工业化之时
,有理由相信美国的职业教育——生涯与技术教育,也一定会选择正确的观念,做出及时的应对。
第六节 过程与结果的异同:欧盟学习结果导向与德国工作过程导向的课程开发——定位的参照性
姜大源、陈衍、李玉静
案例陈述
20世纪90年代以来,实现欧盟职业教育合作与一体化发展,加强各成员国之间教育与培训资格的互认和流动,成为欧盟职业教育改革的重要目标。通过多年探索,欧盟提出了资格评价的新理念——向学习结果转型,即根据学习结果而不是学习地点和时间对学生进行评价的思想。2009年欧盟《向学习结果转型:欧洲的政策和实践》的研究报告指出,要从学习结果角度开发融合教育与培训所有分支的资格框架,以便能引入一种共同语言,重视资格的内容而不是提供这些资格的机构,从而消除教育与培训在不同类型和不同国家间流动的障碍,特别是淡化职业教育与高等教育间的差异。据此,2009年11月,欧洲职业教育发展中心(Cedefop)在希腊萨洛尼卡召开了主题为“课程改革与创新:政策和实践”研讨会,决定在基于学习结果的一个连贯而清晰的欧盟资格制度的基础上,实施学习结果导向的职业教育课程模式
。
与此同时,也是在20世纪90年代,作为欧盟最重要的成员国之一的德国,对职业教育的课程模式进行了一次重大的改革尝试,于1996年提出了“学习领域”的课程方案。负责制订德国职业学校课程标准的“德国各州文教部长联席会议”,在坚持德国职业教育历来主张的职业性、发展性、过程性、行动性及反思性的理性思维的基础上,于1996年5月9日颁布《职业学校职业专业教育框架教学计划编制指南》,用所谓“学习领域”的课程方案取代沿用多年以学科分科课程为基础的综合课程方案。这一方案以工作过程为基础开发课程并传授相关内容,通过学科知识的解构与工作过程的重构,实现实践技能与理论知识的整合。从1996年拉开改革的序幕,到2012年,改革不断深入,至今16年经历了传统与现代的激烈碰撞、理论与实践的严肃检验,逐渐成为德国和世界所认可的课程模式——工作过程导向的课程模式
。
欧盟“学习结果—学习成果”导向与德国“学习领域—工作过程”导向,似乎悖论,但只有了解其内涵,才能予以解读。
(一)学习结果导向的课程模式
所谓“学习结果”,源于英文outcome,这个词与output是有区别的,它强调的是一种“有成效的结果”,或者说是“有效果的结果”。所以,译为“学习成果”应该更为贴切。考虑当今翻译的现状与习惯,在展开讨论之前,这里暂用“学习结果”。
第一,学习结果导向的概念
学习结果是欧洲资格证书一体化发展的核心要素之一。欧洲共同的资格参照标准就是学习结果(learning outcomes)
,即以学习成果为描述符定义资格参照等级。对学习结果的关注其实是引入了一种共同的术语,强调根据证书的内容和概要信息,而不是根据学习的方法和过程对资格证书进行比较。
学习结果是指个人在一段学习(正式、非正式和非正规学习)过程结束后,所获得的或者了解、掌握并能够应用的知识、技能和能力。学习结果与个人学习的课程、单元、模块和课程计划相联系,国家资格证书权威机构用它来定义国家资格框架和体系中的“资格”或者“资格证书”。最终,超国家机构可以使用“学习结果”这个概念来增加资格证书的透明性,进行资格证书的比较、认可和学分转换
。
欧盟关于“学习结果”课程概念包括三个要素
(见图2-64)。
图2-64 基于学习结果(学习成果)的共同的资格参照标准
知识(knowledge)指通过学习,对信息进行消化之后所产生的成果。知识是与学习和工作相关的事实、原理、理论和实践的集合体。在《欧洲资格框架》(EQF)中,知识被描述为理论或事实的知识。
技能(skill)是指应用理论知识和实践知识完成任务与解决问题的本领。在《欧洲资格框架》(EQF)中,技能被描述为认知技能(运用逻辑思维、直觉和创造性思维)和实践技能(包括手工的灵活性和方法、材料、工具和器具的运用)。
能力(competence)是指在工作或学习的情境中以及职业或个人发展中,经证实了的应用知识和技能,以及个性的、社会的和/或方法的本领。在《欧洲资格框架》(EQF)中,能力被描述为责任心和自主性。
在设计《欧洲资格框架》(EQF)的过程中,欧盟专家组对基于学习结果的标准等级的开发,倾注了非常多的心血和精力
。经过多次的讨论和修订之后,在《欧洲资格框架》(EQF)议案中采用了用学习结果来描述共同参照标准等级划分表
。
第二,学习结果导向课程的内涵
根据欧洲职业教育发展中心的定义,学习结果是关于一个学习者完成学习后“知道什么、理解什么”的说明。这同时包括认知(知识和信息)和非认知(态度、行为、价值观、规则)方面的学习结果:一方面通过教学过程,使显性的特定知识和技能得以传授;另一方面通过教师的实践,实现隐性或默会知识的有效性。其基本观点是:学校和社会合作伙伴在课程实施中建立强有力的合作伙伴关系;重视发展学生的关键能力;使学习过程更加贴近学生的真实生活;在终身学习的框架下实现课程提供者的多样化;改变学科本位课程的传统,使教师教育朝着能力本位方向发展;使企业和雇主参与课程结构与标准的改革,如通过建立行业和企业咨询委员会;改革由国家组织开展,但把具体改革的责任和权利交给学校
。
第三,学习结果导向课程的开发
学习结果导向课程开发主要基于两个理念:一是职业教育与培训是政府和社会合作伙伴的共同责任;二是职业教育与培训应基于更广泛的资格,工作世界应该在职业教育与培训目标中有更充分的体现
。如表2-23所示。
表2-23 学习结果导向课程的开发
在开发过程上,结果导向的课程开发是一个倒推的过程:课程内容、学习过程和课程学习时间都要由学习结果,也就是学生最后的成绩标准——《欧洲资格框架》(DQF)的分级标准推导出来。整个推导过程是一个进行决策和协商的过程。相关利益群体需要决定,为达到学习结果,最少需要制订的内容。如各参与方持有不同意见,就开始协商以形成共识。
第四,学习结果导向课程的实施
学习结果导向课程是对于学习者友好的课程,其在课程实施上力图改变传统的师生关系,采用更加包容、个性化的学习路径和学习方法,促进课堂教学的改革和创新,在适应和解释学习结果方面给教师、培训者和学生更多的灵活性。从这一点出发,职业教育与培训机构需要发生如下变化:首先,把整个学校建设成一个具有良好学习环境的学习型组织,要支持教学理念和方法的改革,把学习者作为教育过程的中心;其次,职业教育领导者对自己工作的理解要发生根本转型,如校长和培训经理等,需要鼓励教学方法和教学过程的改变,如小组工作、跨学科合作、与行业机构及外部合作伙伴形成合作网络等;最后,教师要成为终身学习者,推动教师和培训者参加或参与课程改革的设计和实施,是学习结果导向课程模式改革成功的关键,教师和培训者必须把自己作为终身学习者,持续更新自己的知识、技能和态度,以应对日益变化的工作环境,及时提供指导、促进学习,善于将信息通信技术作为教育工具等(见图2-65)。
图2-65 学习结果导向课程的实施模式
(二)工作过程导向的课程模式:内涵与缘由
所谓“学习领域”,源于德文Lernfeld,由两个德文单词Lernen(学习)与Feld(田地、场地,常转译为领域)组成,即“学习范畴”,其英文可译为Field of Education。这是一种将技能、知识与能力的分离学习转变为三者融为一体的集成学习的学习范畴。
第一,工作过程导向的概念
工作过程(Arbeitsprozess)是学习领域课程模式的核心概念。广义的工作过程指的是旨在实现确定目标的生产活动和服务活动的顺序。狭义的工作过程则是指向物质产品生产的,这一理解在商务领域里就是指服务产品的生产—经营过程。“学习领域”课程模式指的是狭义的工作过程。
“工作过程”是“在企业里为完成一件工作任务并获得工作成果而进行的一个完整的工作程序”
,“是一个综合的、时刻处于运动状态但结构相对固定的系统”。所以,工作过程的意义在于,“一个职业之所以能够成为一个职业,是因为它具有特殊的工作过程,即在工作的方式、内容、方法、组织以及工具的历史发展方面有它自身的独到之处”
。
“学习领域”课程开发的基础是职业的“工作过程”,由与该专业相关的职业活动体系中的全部职业“行动领域”导出“学习领域”,并通过适合教学的“学习情境”使其具体化的过程,可以简述为“行动领域—学习领域—学习情境”。“学习领域”的最大特征在于不是通过学科体系而是通过整体、连续的“行动”过程来学习。与专业紧密相关的职业情境成为确定课程内容的决定性的参照系。迄今为止,采用分科课程传授的细节知识,在学习领域的课程方案中是通过具体的学习领域,采用问题关联教学、项目案例教学来实现的。这一课程方案有利于实现行动导向的考试和考核。
德国关于“学习领域”课程概念也包括三个要素(见图2-66)。
图2-66 德国“工作过程导向”的学习领域课程三要素及开发路径
行动领域指的是在职业、生活和公众有意义的行动情境中相互关联的任务集合。行动领域体现了职业的、社会的和个人的需求,职业教育的学习过程应该有利于完成这些行动情境中的任务。
学习领域,按照德国“各州文教部长联席会议”对的定义,
“是一个由学习目标描述的主题学习单元”。每个学习领域由能力描述的学习目标、任务陈述的学习内容和总量给定的学习时间(基准学时)三部分构成。
学习情境是组成学习领域课程方案的结构要素,是课程方案在职业教育教学过程中的具体化。也就是说,学习情境要在职业的工作任务和行动过程的背景下,将学习领域中的目标表述和学习内容,进行教学论和方法论的转换,构成在学习领域框架内的“小型”主题学习单元。作为具体化了的学习领域,学习情境因学校、因教师而异,具有范例性特征。
第二,工作过程导向课程的内涵
工作过程导向的课程旨在对以要素组合、结构取向和认知复制构成的传统课程模式进行改革,强调高新技术条件下与工作过程有关的隐性知识——经验的重要地位,同时强调学科体系知识不应通过灌输而应由学生在学习过程的“行动”中自我建构而获得。因此,对课程内容的选择,是摒弃被动的“惰性知识”的复制与记忆,而关注主动的“行动知识”的习得与应用,亦即掌握那些对行动至关重要的应用性知识,是职业教育课程内容的首选。特别是,在工作过程导向的课程中,对应用性知识分为陈述性知识和程序性知识,并将陈述性知识再细分为事实性和概念性知识以及理解性与论证性知识。而程序性知识指的是处置性知识和策略性知识。在应用性知识之外还存在着一种发挥控制和调用作用,旨在激活其他类型的知识——元知识
。
第三,工作过程导向课程的开发
工作过程导向的课程,亦即学习领域课程的开发包括8个基本步骤
:①分析职业工作过程,主要是了解和分析该教育职业相应的职业与工作过程之间的关系;②了解职业教育条件,主要是调查和获得该教育职业在开展职业教育时所需要的条件;③确定职业行动领域,主要是确定和统计该教育职业所涵盖的职业行动领域的数量和范围;④描述职业行动领域,主要是描述和界定所确定的各个职业行动领域的功能、所需的资格或能力;⑤评价选择行动领域,主要是评价所确定的行动领域,以此作为学习领域的初选标准及相应行动领域选择的基础;⑥转换配置学习领域,主要是将所选择的行动领域转换为学习领域配置;⑦扩展描述学习领域,主要是根据“各州文教部长联席会议”指南的内容,对各个学习领域进行扩展和描述;⑧扩展表述学习情境,主要是通过行动领域定向的学习领域具体化来扩展和表述学习情境。这8个基本步骤实际上是课程标准的开发,可以用图2-67表示。
图2-67 德国工作过程导向的“学习领域”课程开发步骤
工作过程导向的学习领域课程的基本结构如表2-24
所示。
第四,工作过程导向课程的实施
工作过程导向的学习领域课程有三个显著的教学实施特征。
第一,行动导向是“学习领域”课程方案的教学实施原则。行动导向的教学采取将专业学科体系与职业行动体系进行集成化的教学,其基本原则是针对与专业紧密相关的职业“行动领域”的工作过程,按照“资讯—计划—决策—实施—检查—评估”这一完整的“行动”方式来进行教学,并以此训练学生的思维结构。
表2-24 工作过程导向的学习领域课程的基本结构
第二,建构理论是“学习领域”课程方案的教育理论基础。职业教育的教学针对职业行动领域实施整体学习,但由于各职业行动领域所需基础的和专业的教学内容存在很大差异,其相应课程的内容和结构也可能不同。教师根据学习领域构建的学习情境,以及学生自我建构的知识或经验体系,也都将具有校本或个性特色,这是最宝贵的。
第三,校企合作是“学习领域”课程方案的开发实施主体。一方面,源于企业的工作任务和工作成果是课程开发的起点;但另一方面,职业学校要根据自身所承担的教育任务,对企业典型工作任务实施“教学论校正”。所以,只有校企合作紧密结合教学过程,才能从专业的和跨专业的角度,使学生获得专业能力、方法能力与社会能力的集成培养。
规律解读
分析欧盟“学习结果—学习成果”导向的课程,与德国“学习领域—工作过程”导向的课程,一个结果导向,一个过程导向,看似悖论,实则目标并不冲突。
众所周知,课程的经典定义为“跑道”,强调的是“道”,也就是“路径”。而现代意义的课程,更多地强调“跑”,也就是“过程”。因此,课程设计的两个决定性因素:一个是课程内容的选择,也就是对“筑道材料”选择;一个是课程内容的序化,也就是对“跑之过程”的确定。职业教育课程内容的选择,应以职业实践中实际应用的经验和策略的习得为主、以适度够用的概念和原理的理解为辅,即以过程性知识为主、陈述性知识为辅。而课程内容的序化,则强调有生命的“机体”(个体)对知识的构建过程,应与“机体”在工作过程中的行动实现融合,即以工作过程为参照系整合陈述性知识与过程性知识。课程不再片面强调建立在静态学科体系之上的显性理论知识的复制与再现,而是着眼于隐含在动态行动体系之中的、整合了实践知识与理论知识的工作过程知识的生成与构建。
这就意味着,课程内容的选择就是结果的选择,课程内容的序化就是过程的序化。
第一,相同之处:从课程目标来看,两者都指向职业能力的培养——成果却相一致。
欧盟的结果——职业资格框架中的资格,其重大意义在于,重新诠释了“结果”的内涵,不再强调由专业学科构成的以结构逻辑为中心的学科体系,只是传授基于“知识结果”的显性知识——陈述性知识,即理论性知识,主要解决“是什么”(事实、概念等)和“为什么”(原理、规律等)的问题;而是职业转向,即以《欧洲资格框架》(EQF)和《欧洲职业教育学分转换体系》(ECVET)所蕴涵的共同的原则和概念为基础,“用知识、技能和能力等术语来表述”的学习成果。
德国的结果——企业中的职业工作任务,其重大创新在于,明确构建了“过程”的内涵,大力张扬由实践情境构成的以过程逻辑为中心的行动体系,强调获取自我建构的“过程结果”的隐性知识——过程性知识,即技能性知识,一般指经验并可进一步发展为策略,即以尽可能小的代价获取尽可能大的效益的知识,主要解决“怎么做”(经验)和“怎么做更好”(策略)的问题;提倡职业导向,即将企业工作任务的完成作为形式的学习结果,而将“专业能力、方法能力与社会能力”作为本质的学习结果。
第二,不同之处:从课程开发来看,两者仅在于学习成果的获取途径——过程可以相异。
欧盟课程开发只能以“结果”来倒推,因为从终点来看,欧洲各国的教育体制相差很大,特别是职业教育发展的水平极不相同,很难采用“大一统”的课程开发方法,所以在课程内容的序化方面,采取“开放性”的原则——无论开发过程的方法如何不同,但却要求成果相同。否则,就无法实现“欧洲职业教育区”的目标,因为不同的“学习结果—学习成果”无法实现流动与迁移。
德国课程开发则须要“过程”来序化,因为从终点来看,德国各州的教育体制基本相同,特别是职业教育发展的水平相当一致,容易采取“基准化”的课程开发方法,所以在课程内容的序化方面,采取“指导性”的原则——只要开发过程的方法基本相同,其所获得成果必同。如此,就可以实现“新时期双元制”改革目标,因为思辨的“学习领域—工作过程”旨在实现改革与创新。
结论
欧盟的“学习结果—学习成果”的课程模式,是宏观层面的指导性方案,是保证不同国家、同一质量标准的依据,而实现课程目标的开发过程(即所用的方法、路径)则可不同;德国的“学习领域—工作过程”的课程模式,是微观层面的操作性方案,是保证同一国家、同一科学路线的指南,故实现课程目标的开发过程,则相一致。所以,欧盟课程模式的依据是《欧洲资格框架》,是一个基于“欧洲共识”的普适性原则;德国课程模式的依据是《职业教育条例》,是一种基于“专业教学论”的科学性手段(见图2-68)。
图2-68 欧盟学习结果导向课程模式与德国工作过程导向的课程模式比较
实际上,如果欧洲各国在以《职业资格框架》规定的分级标准为基础开发课程时,能采用德国工作过程导向的科学方法,更能体现职业教育的跨界本质;而倘若德国在按照《职业资格框架》转换为《德国资格框架》(DQR)时,也就有了与欧洲普适性原则一致的标准,更能使共识与国情有机结合。这是因为,当今,职业教育课程改革止步不前的原因在于课程微观内容的设计与编排远未跳出学科体系的藩篱,因而在这一传统观念束缚下编写的教材始终不能适应职业工作的需要。无疑,课程内容的序化已成为制约职业教育课程改革成败与否的关键。按照工作过程的顺序开发课程,其所获得工作过程知识,集成了学科知识与经验知识,是凸显职业教育特色的课程开发的突破口(见图2-69)。
图2-69 工作过程知识
德国一位著名的职业教育专家指出:“课程似乎是建造了一个存放和重现经验与知识的书架。书架不同隔层的划分使得整理与重获更加容易,它极大地减轻了记忆的负担。因而,学校课程的记忆就具有普遍的而不是个体的意义。学校课程里蕴涵着一种文化,使记忆的隔层有意识地通过教学使文化容易地传播。文化越复合,所提供的知识越广泛,越需要攫取一个自我的方法论教学的序列模式。在一个复合的文化中,涉及序列范畴的交流将成为行动能力的基本条件”
。
从欧盟结果导向的课程模式与德国工作过程导向的模式之中,人们深刻地领略了目标的原则性与手段的灵活性中间所蕴涵的文化魅力。可以说,殊途同归的真谛,就在于牢牢地把握职业教育的本质与规律,这是大势所趋!
第七节 传统与现代的因袭:英国与澳大利亚新形式的学徒制——传承的创新性
刘育锋、姜大源、许竞
案例陈述
学徒制,这一最为原生态、最为直接,也曾最为有效的技能人才培养的形式,其诞生与发展可谓源远流长。尽管很难历史地确定世界所公认的学徒制的发祥地,但这一以传授企业所需技能及技能人才的学徒培养方式,至今仍然有着旺盛的生命力和深刻的影响力。
从最初的家庭企业、手工作坊,到企业雇佣、行会监管,学徒制几经兴衰,却一直顽强地延续到现在
。今天,在尚未建立现代职业教育制度的许多发展中国家,传统的学徒制依然是经典的技能型人才最普适性的培养方式;而尤为引人瞩目的是,进入21世纪以来,许多发达国家却更加清醒地意识到,在高新技术、信息技术的现代知识社会,一个国家的竞争力,却往往取决于技能型人才,特别是适应高新技术、信息技术的高技能人才的数量与质量!从而基于此,对行之有效的培养技能型人才的学徒制,重新给予青睐。在这诸多发达国家之中,英国和澳大利亚更是在国家技能发展战略的背景下,高高擎起大力发展新形态学徒制的大旗:英国的“现代学徒制”(Modern Apprenticeship)和澳大利亚的“新学徒制”(New Apprenticeship),便是最典型、最鲜明的代表。
(一)英国“现代学徒制”
英国职业教育是在英国《国家资格制度》的大框架下,通过建立资格分级的开放性国家体系,主要由“继续教育”的形式来实施。英国的继续教育包括三大部分:一是基于院校的继续教育;二是基于工作场所的职业培训;三是基于社区的成人学习。其中,基于工作场所的职业培训则以学徒制形式进行。当前,学徒制在英国政府“技能开发战略”中处于核心地位。
1.英国推进现代学徒制的新举措
为推进学徒制培训的发展,近年来英国政府采取了一系列新举措,通过建立“国家学徒制培训服务中心”,制订学徒制培训的规格标准,确定学徒制纳入公益性政府资助范畴,以及创设高等层次学徒基金项目这四大举措,推进现代学徒制的发展(见图2-70)。
图2-70 英国政府推进“现代学徒制”的四大举措
其一,机构支撑——建立英国“国家学徒制服务中心”
英国“国家学徒制服务中心”成立于2009年4月,其宗旨是为英格兰学徒制培训项目的开展,提供组织、协调和资助等方面的服务。政府力求将该服务中心网站建设成为一个促进学徒制培训项目顺利实施的“一站式”服务平台。无论是有用工需求的雇主,还是想成为学徒的个人,均可通过这个网络平台上获得自己所需的信息和帮助。雇主可以在该服务中心网站上发布学徒制培训岗位招聘信息,申请者可以在该网站上查询适合自己的学徒制培训提供者。目前,英格兰地区所有学徒制培训项目的组织、协调和资助均是通过该服务中心的网络平台来完成。
该服务中心网站上专门设置有一个名为“学徒岗位招聘”(Apprenticeship vacancies)的网上招募系统。雇主或其他培训提供者(包括院校和培训公司)在该系统注册后,即可登录并免费发布招募学徒的广告信息,并可跟踪查看招募广告的反馈信息。该服务中心网站还专门设置了另一名为“学徒岗位招聘匹配服务”(vacancy matching service)的系统,供有意成为学徒的个人在线查询并申请某学徒培训岗位。
其二,制度支撑——制订《英格兰学徒制培训规格标准》
《英格兰学徒制培训的规格标准》(Specification of Apprenticeship Standards for England)(以下简称《规格标准》)是英国政府对学徒制培训提出的基本框架,包括五个方面:①学徒获取资格证书所应满足的条件要求,具体涉及总学分数、具体能力,以及技术方面的知识;②功能性技能与关键能力;③学徒对雇员权责的知情程度;④个人在学习和思维方面的能力;⑤学徒在岗、离岗培训中所受专门人员指导的学时数。该《规格标准》具有法定效力,由英国商务、创新与技能部(BIS),教育部,国家学徒制培训服务中心和技能资助局(Skills Funding Agency)四个政府部门或机构联合执行。
该《规格标准》要求,“中级”学徒制培训项目中的学徒要至少取得37个学分、国家二级资格、英语一级或二级证书,要具备创造性思维、反馈性学习、团队协作、自我管理以及有效参与等方面的能力。“高级”学徒制培训项目中的学徒,其资格和能力要求则必须取得国家三级资格证书和英语二级证书等,其他方面与中级培训项目基本相同。其中,“中级”学徒制培训项目中,学徒接受指导的时数不得低于280小时,且至少有100个小时或30%的时间必须用于离岗培训中的学习指导,并要求这种离岗学习指导有实据可查。
其三,经费支撑——确定学徒制纳入公益性政府资助范畴
“现代学徒制”培训的实施机构,包括院校或培训机构,以及提供学徒培训岗位的企业,均能够不同程度地享受政府专项经费支持,以弥补所投入的成本。这类专项资助经费,通常是由政府直接划拨给承接“现代学徒制”培训的继续教育院校或培训机构。倘若某些规模较大的雇主直接与“国家学徒制服务中心”签订了相关培训协议,这些雇主将可以直接享受政府的这笔资助。2011年起的今后两年,英国政府在技能方面的投资预算将均超过6亿英镑
。
该项政府资助的对象,分为三个年龄段:一是16~18岁青年学徒的培训成本,由英国政府全额承担;二是19~24岁成年学徒的培训项目,政府承担一半成本;三是超过25岁的成年学徒培训,政府资助份额将根据项目所属行业的具体情况而定。
其四,项目支撑——启动“高等层次学徒制培训基金项目”
与2006年发布的《引导英国到2020年成为世界级技能强国的路线图》的报告,以及2009年颁布《英国技能战略》相呼应,英国政府对高技能人才的培养更为重视。自2009年起,在工程与信息技术两个领域开始推行“高等”层次学徒制培训基金项目(Higher Apprenticeship Fund)。所谓“高等”层次学徒制培训项目中的学徒,与“高级”学徒培训项目中的要求区别在于资格层次上的更高要求:“高等”学徒必须获得国家四级资格证书。2010年,政府明确表示,要大力促进高等层次学徒制培训项目的发展。
该项目第一轮基金项目已于2010年7月开始投标,雇主与培训提供者共获得1900万英镑资助,支持了1900个相当于大学本科学位层次的学徒制培训项目,使250位雇主从中受益。2011年7月22日,英国首相戴维·卡梅伦启动了第二轮基金项目,并宣布政府将拨款2500万英镑专门用于支持高等层次学徒制培训项目开发的基金。第二轮项目主要涉及以下若干领域:会计、航天/航空、健康、路基工程、法律(律师助理)、可再生能源技术/微型发电、航天工业、零售及酒店业、太空技术、公用事业与能源、教育(在线学习)等。
2.英国推进现代学徒制的新特点
英国现代学徒制,其培训对象、教学形式、实施机构和权利与义务,具有许多新特点
。
其一,培训对象涉及职前青年与职后成年。在英国,学徒制培训项目中的学徒是指那些已经受雇并且接受正式、结构化培训的人员。这种培训项目的对象既包括为就业做积极准备的青年人(尤指16~18岁),也包括有意提升自身职业技能的成年就业者(尤指19~25岁)。目前,参加学徒制培训的学徒当中,16~18岁青年人约占40%,19岁以上成年人约占60%。
其二,教学形式涉及在岗培训与离岗培训。每周有一天时间以离岗形式在院校等学习场所接受理论知识的学习,其余四天则是在企业等工作场所接受在岗培训。这类培训项目的期限长短因行业类别、工种性质、资格等级和个人能力起点等方面的差异而有所不同。目前,学徒制培训项目大部分是针对“中级”(intermediate)(即国家资格二级)和“高级”(advanced)(即国家资格三级)技能水平的职业培训。某些行业领域(如会计、信息通信技术、工程技术、采购供应管理等)也提供“高等”(higher)(即国家资格四级,甚至五级)层次学徒制培训。
其三,实施机构涉及企业和院校。项目实施过程中,企业雇主有责任向学徒提供在岗培训,并支付学徒工资。而离岗培训主要由继续教育学院或经官方注册批准过的专门培训机构负责。目前,具体承办学徒制培训项目的院校或培训机构共有1100所,参与此类项目的雇主约有13万人。院校或培训机构有责任专门指派“培训师”和“评估员”定期在工作现场对学徒进行学习指导和成果评估,配合雇主对项目实施情况进行监督和考核。
其四,权利与义务涉及学徒与雇主。英国政府规定,学徒接受培训期间的工资由雇主支付。2010年10月,英国官方规定全国最低学徒工资为2.60英镑/每小时。未满19岁的学徒均可享受这一最低工资标准,19岁及以上者仅可以在第一年培训期间享受这一工资标准。事实上,官方规定的仅是最低标准,大多数雇主实际支付的学徒工资均高于这一规定。而参加学徒培训的企业,如前所述,将直接享受政府的经费资助。
3.英国推进现代学徒制的新成果
近年来,通过加强政策引导,英国政府在振兴学徒制方面取得了明显成效,接受学徒制培训人员的数量逐年递增。新增学徒数从2005年至2011年连续五年增加,分别递增至17.5万人、18.5万人、22.5万人、24万人和28万人。而2010—2011年度,这一数量已超过40万人。与此同时,学徒制培训项目的完成率也大大提高。2004—2005年度顺利完成学徒制培训的学徒数量仅占37%;而2009—2010年度,完成率则提高一倍以上,达到74%。这一被称为“基于工作的政府资助项目”的“新学徒制”,由英国政府提供经费支持,现已成为以雇主需求为引领的技能和技能人才开发的主要路径,成为英国解决社会失业问题的重要手段。
学徒制培训之所以能够在英国得到较大发展,其中一个主要原因是,它能够给学徒和雇主带来实际利益。从学徒方面来看学徒制培训项目为91%的青年学徒带来积极的利益:①提高了赢利能力,有超过四分之三的学徒认为如果没有接受学徒制培训,他们将不能享受目前的工资待遇;②引发了继续学习的愿望,有超过三分二的学徒希望继续学习。从企业方面来看雇主从学徒制培训所获利益表现在:①节省了招募成本;②技能需求得到了满足;③获得了对企业更忠诚、更可能在公司长久工作,并且具有企业价值观的员工;④为企业带来了新理念;⑤为未来发展提供了选择技术人员的更大空间;⑥更高的生产率、更高质量的工作。统计表明,在英国,学徒比处在同一位置的非学徒员工多创造出价值1300英镑的净利润,学徒的生产率比非学徒高出7.5%;就执行工作任务的准确率而言,学徒可高达85%,而非学徒仅有60%。
(二)澳大利亚的“新学徒制”
澳大利亚的职业教育,也是在澳大利亚的《国家资格制度》框架下,通过“技术与继续教育”(TAFE)的形式来实施的。可以说,澳大利亚的职业教育涵盖:在“技术与继续教育”机构里进行的职业教育与培训、在普通高中进行的职业教育与培训、以企业与“技术与继续教育”机构合作形式开展的学徒培训这三部分
。
作为澳大利亚技术与继续教育的一种重要形式,学徒制培训也颇具特色。澳大利亚这一学徒培训的新模式,始于20世纪末的1996年,当时就被称为“新学徒制”。霍华德(Howard)政府执政期间,这一新形式的“学徒制”与澳大利亚的“受训生制”合并,统一称为“新学徒制”。1999年,澳大利亚开始正式实施“新学徒制计划”
。这种“新学徒制”,也被称为“学徒培训和实习培训制”
。2008年全球金融危机后,为提高国家竞争力,推进澳大利亚的制造业等实体经济,应对技能型人才短缺带来的挑战,澳大利亚的“新学徒制”又有了进一步的发展。
1.澳大利亚推进“新学徒制”的新举措
澳大利亚“新学徒制”的推进,离不开澳大利亚国家层面的支持,但国家支持并不意味着国家包办。国家支持主要体现在对“新学徒制”发展环境的营造。这也主要体现在以下三个方面(见图2-71)。
图2-71 澳大利亚政府推进“新学徒制”的三大举措
其一,制度支撑——以基于《国家资格框架》的“培训包”为标准
澳大利亚“新学徒制”的推进,与英国类似,也是在全国统一的《国家资格框架》下开展的。“新学徒制”的实施,以《国家资格框架》指导下、行业协会为主开发的“培训包”为基础所开展新学徒培训项目,“新学徒”可以获得相关行业认可的技能。由于体现澳大利亚职业培训标准与能力标准的“培训包”,均由国家批准的行业委员会开发,国家有关部门审批,所以,“新学徒制”的培训,按照“培训包”所涉及的职业能力标准、职业培训标准与考核评估标准三大部分实施,其质量要求是高度统一的。
其二,机制支撑——以基于市场需求导向的管理激励机制为手段
澳大利亚的“新学徒制”注重市场导向,政府充分运用市场机制的作用,以市场需求为导向,以经济手段为杠杆进行管理,是根据市场需求、新学徒的就业率与收入水平进行资助的,这样可以激励培训者提高培训质量。例如,一是对社会急需的职业培训,政府给予重点支持,拨款高于其他职业,如印刷工短缺,就对印刷专业的培训每小时拨款10元,而对商业培训每小时只拨5.5元;二是对培训机构的资助数额依据学徒结业后的就业率高低与收入多少加以确定;三是对招收学徒的企业在税收上给予优惠
。
其三,经费支撑——以基于国家注资的“学徒启动奖金”为引擎
澳大利亚政府采取各种措施积极鼓励企业参加“新学徒制”培训项目,其主要措施包括:对参加“新学徒制”培训的企业给予奖金等鼓励;使新学徒培训内容成为国家“培训包”的一部分;学徒获得的证书为全国认可;政府给予培训企业以经费支持(学费补助)。为此,政府启动了“澳大利亚学徒启动奖金”项目。仅在2009年12月1日至2010年2月28日期间,为鼓励企业更多招收学徒,政府对参加项目接受学徒的企业雇主,给予每位“新学徒”1500澳元到4850澳元不等的奖励。目前,该项目的实施大大促进了学徒培训位置的增加,已经帮助26000多个年轻人接受了“新学徒制”培训。
2.澳大利亚推进“新学徒制”的新特点
①澳大利亚实施“新学徒制”的指导思想明确
一是树立“以人为本”的教育理念,即注重对青年人自身潜力的挖掘与发展。“新学徒制”给青年人提供了生涯发展的机会,通过开辟新的培训途径,青年人除可获得展生涯发展的职业技能和工作经验外,还可以获得全澳认可的职业证书和就业机会,更好地实现自身价值。
二是确立“就业导向”的办学方针,即关注解决社会失业人群的就业问题。针对澳大利亚劳动市场上两类失业率最高的人群,包括18~24岁的青年人由于能力有限、缺乏工作经验而失业者,以及45岁以上的长期失业者,广泛开“新学徒制”培训。目前,澳大利亚参加学徒培训的人群中,年龄40岁以上的中年人占20%
。
②澳大利亚实施“新学徒制”的办学形式开放
一是“新学徒制”实施依据为学徒与企业签订的工作雇佣合同。“新学徒制”培训一般要求接受10年级或以上年级的学生。企业与个人一般要签订为期4年的雇用合同。学徒除在企业里工作外,雇主还要在这4年期间将学徒送到“技术与继续教育”机构里学习3年。
二是“新学徒制”实施形式为企业与学校“双结合”合作教学。按照这一制度,学徒必须每周有1天,或者在3年内有4~8周(1~2个月)在“技术与继续教育”机构里学习,其余时间在企业。也就是说,不只有企业一个学习地点,而是包括学校在内的两个地点。
三是“新学徒制”实施机构为企、校与培训公司的“三结合”。除企业和学校之外,澳大利亚还出现了所谓“组合学徒培训公司”(Group Training Companies)或“学徒培训集团”。这类公司根据市场需要以租赁方式向企业“出租”学徒,非常灵活。对许多小型企业,特别是手工业企业来说,这种租赁学徒的方式非常实用。采用这种方式培训的学徒数量在“新学徒制”已占有10%的份额。
3.澳大利亚推进“新学徒制”的新成果
一是数量增加。澳大利亚推进“新学徒制”效果明显。到2002年,大约有33.6万名学徒参加了这一计划,人数是1995年(13.5万名)的一倍多,其中93%的新学徒毕业后3个月被录用。至2004年年底,新学徒制培养的学徒,就业者达20万人左右。现在,澳大利亚已经有40万人参加新学徒培训
。近年来,澳大利亚“新学徒制”发展更快。截止到2010年6月30日,共有44万青年人接受学徒培训,比2009年增加3.2%。
二是质量提高。参加“新学徒制”的人数不仅增加了,而且“新学徒制”的效果也比较理想。其一为就业率和工资上升:结束学徒制培训后9个月内,有90.1% 的完成者和73.4%的未完成者获得了工作;获得全日制工作的完成者平均每年工资为48200澳元,获得全日制工作的未完成者平均每年工资为40700澳元;67.6%的完成者和16.0%的未完成者得到同一雇主的雇佣。其二为继续学习人数增加:结束学徒制培训9个月后,有23.1%的完成者和33.2%的未完成者选择了继续学习。由此,对学徒制培训的满意度较高,87.1%的完成者对学徒制培训感到满意。
规律解读
分析英国的“现代学徒制”和澳大利亚的“新学徒制”,都是在当今世界新形势下,这两个国家为适应全球产业结构调整、促进国家经济发展以及解决社会失业问题所采取的应对之策。通过对这两个国家为推行“学徒制”所采取的一系列措施的比较,可以看到,英国与澳大利亚在新世纪所实施的学徒制,存在两个差别:
其一,英国的“现代学徒制”,可以说是英国职业教育——继续教育的主体构成;而澳大利亚的“新学徒制”,则是澳大利亚职业教育——技术与继续教育的部分构成。
其二,英国的“现代学徒制”,可以说是英国政府“国家主导”的职业教育——继续教育的政策;而澳大利亚的“新学徒制”,则是澳大利亚政府“市场导向”的职业教育——技术与继续教育的部分政策。
然而,尽管如此,作为两个发达的工业国家,且同为英语文化圈国家,在实施新形势下的新形态的“学徒制”时,却有一个共同之处:这就是国家所扮演的积极的“支撑”角色。
英国政府的“四大支撑”,即所谓:建立英国“国家学徒制服务中心”——这是实施机构的支撑;制订《英格兰学徒制培训规格标准》——这是实施制度的支撑;确定学徒制纳入公益性政府资助范畴——这是实施经费的支撑;启动“高等层次学徒制培训基金项目”——这是实施项目的支撑。
澳大利亚政府的“三大支撑”,即所谓:以基于国家资格框架的“培训包”为标准——这是实施制度的支撑;以建立市场需求导向的管理激励机制为手段——这是实施机制的支撑;以基于国家注资的“学徒启动奖金”为引擎——这是实施经费的支撑。
曾被认为已经不适应大工业生产的“学徒制”,之所以能知识社会的今天,在这两个发达的工业国家里获得新生,至少有两个重要的原因:
第一,英国和澳大利亚赋予技能与技能型人才培养为国家战略目标,从而赋予了“学徒制”的战略地位。例如,英国2009年颁布的《英国技能战略》、2010年11月发布的《为可持续增长而提高技能》和《为可持续增长而投资于技能》,以及澳大利亚2005年制订的《使澳大利亚技能化:职业教育和培训的新方向》和《使澳大利亚劳动力技能化法案》、2011年颁布的《为了繁荣的技能——澳大利亚职业教育与培训路线图》。
第二,英国和澳大利亚制订技能和技能型人才培养的国家质量标准;也就制订了“学徒制”的国家标准。例如,英国颁布的《英格兰学徒制培训规格标准》以及澳大利亚发布的“核心技能框架(ACSF)”和“培训包”。
显然,从传统学徒制到现代学徒制的演变,不是简单地复制,而是螺旋上升的跃迁。可以这样认为,纵观世界各国职业教育的改革与发展,“从在生产劳动中直接传授经验与技术的自然形式、培养职业人的学徒职业教育、制度化的学校职业教育,以及今日的学校职业教育自然形态的学徒制结合的现代学徒制形式,反映了教育形态的轮回过程”
。
结论
英国的“现代学徒制”和澳大利亚的“新学徒制”成功实施的结果表明,不仅必须把握传统学徒制存在的精髓,而且应该把握现代学徒制实施的前提。
(一)把握学徒制生存的基因——传统学徒制的核心要素
传统的“学徒制”作为从古代延续至今的一种职业训练制度,在中国战国时期和古埃及、古希腊、古罗马年代都有记载
。从13—15世纪中期,“学徒制”逐渐从私人性质的制度过渡为行会监管约束下的制度。直到今天,又成为“一种真正理想的技术教育体制,同时也是一种卓越的社会教育组织”
。其赖以生存的基因,亦即其核心要素,必须包括三个方面(见图2-72)。
图2-72“传统不徒制”的三大基本要素
①“学徒制”是基于企业主体的教育。也就是说,所谓学徒制,基本上是在企业进行的“一种在实际生产过程中以言传身教为主要形式的技能传授方式”
。
②“学徒制”是基于工作本位的教育。也就是说,所谓学徒制,“其本质是基于工作本位的学习,学生可以直接参加职业实践的学习方式”
。
③“学徒制”是基于员工或准员工的教育。也就是说,所谓学徒制,是一种签订雇佣或学徒合同后而“由雇主资助(employer-sponsored)的培训形式”
。
显然,这三个基本要素是“学徒制”的基本形态。
(二)把握实施学徒制的前提——现代学徒制的创新要素
现代的“学徒制”,作为人力资源开发有效的形式而得到新的挖掘、新的开发、新的内涵。分析英国和澳大利亚实施的新形态的“学徒制”,其之所以“新”,就“新”在三个创新要素上(见图2-73):
图2-73“现代学徒制”的三大创新要素
①“学徒制”从民间自娱走向政府主导。例如,在英国和澳大利亚,学徒制作为一种非常有效的技能水平提升方式,已成为提高国家核心竞争力的战略行动计划的重要组成部分,并获得国家经费的资助。
②“学徒制”从手工作坊走向现代企业。例如,在英国和澳大利亚,学徒制以需求导向,通过“行业技能委员会”(Sector Skills Councils)与企业雇主的参加和参与,而在现代制造业和现代服务业领域里得以推行。
③“学徒制”从企业自主走向校企合作。例如,在英国和澳大利亚,学徒制包括非正式的、“做中学”的形式,以及“正规的有资质的普通教育与职业准备教育相结合的形式
,提高了离岗培训与在岗培训之间的匹配程度。
所以,无论是英国的“现代学徒制”,还是澳大利亚的“新学徒制”,其显著标志是:都已纳入了国家的职业教育与培训体系中,不再是传统的仅仅在工作场所的学习,而是与学校教育相结合的职业教育形式;不仅只是单一技能的学习,更是技艺与知识的结合;不只由企业依据自身要求加以评价,而是有了国家的统一标准,与国家职业资格证书相结合
。
总之,现在很多国家实行的学徒制是在吸收了传统学徒制内核的基础上,结合现代学校职业教育的优势而发展起来的一种新型的职业教育模式。即在国家职业教育框架内,在雇主的积极参与下,学徒根据与雇主签订的“学徒合同”
。在企业内接受实际的职业培训,同时在学校或培训中心接受普通知识和专业知识学习的一种职业教育模式
。
必须指出的是,由于各国的历史发展以及国情不同,对“学徒制”及现代“学徒制”的理解也有较大差别,故其具体的表现形式又有很大不同
。例如,德国、瑞士和奥地利基于“双元”模式的职业教育,受教育者与具有“教育资格”的企业(而不是所有企业)签订的是非“雇佣”合同,而是“教育”合同,这是一种以企业为主体、以工作为本位,但受教育者身份为“虚拟”员工的职业教育模式,也可以说,是一种更具有“人本特色”的“现代学徒制”。至于芬兰、丹麦的“学徒制”可能更多地接近德语文化圈的模式;美国劳工部在社区学院设立的年限为5年的1~5级证书的“技工培训”,可能更多地接近澳大利亚的模式。
由此,对于职业教育以学校为本位或以学校为主体的国家,在推行“学徒制”模式,必须在遵循其三个基本要素和三个创新要素的基础上,探索各国特色的“现代”的“学徒制”。
“现代学徒制是通过学校、企业的深度合作,与教师、师傅的联合传授,对学生以技能培养为主的现代人才培养模式”,以便克服旧工业的培训传统,即碎片式的、模块化的培训,而是把从事工作的人“凝练”为一个生产要素——人力资源,其主导思想是让年轻人能够参与劳动世界和社会的设计,担负起对社会和经济发展的责任
。应该说,这才是现代职业教育的精髓,而不在于其形式的光鲜。
“温故而知新”,在于比较传统与现代;“推陈而出新”,在于继承与改革;实现“旧貌换新颜”,在于发展与创新。
第八节 自主与协同的联袂:联合国教科文组织、世界银行与国际劳工组织的职业教育政策——决策的特异性
和震、姜大源
案例陈述
伴随着经济全球化等因素出现的国际交流与合作的迅速扩展,国际组织作为一种跨越国界、通过国际合作,以促进彼此利益和相互理解为目标的多国机构
,在包括职业教育在内的各个领域,发挥着日益重要的作用。
在众多国际组织中,对国际职业教育的发展和各国职业教育政策影响最大的是同为联合国所属的教科文组织(United Nations Educational,Scientific and Cultural Organization,UNESCO)、世界银行(Word Bank,WBG)和国际劳工组织(International Labor Organization,I LO)。
这三个国际组织在不同方面对国际职业教育的发展做出了许多重要的贡献,在提供相关技术援助和资助的同时,其所发布的一系列关于职业教育的公约、建议书或者政策报告
,已成为世界各国,特别是发展中国家发展职业教育的重要的咨询参考和政策参考(见图2-74)。
图2-74 国际组织
(一)联合国教科文组织的职业教育政策
位于法国巴黎的联合国教科文组织(UNESCO),是联合国(UN)专门机构之一,成立于1946年,其宗旨是促进教育、科学及文化方面的国际合作,以利于各国人民之间的相互了解,维护世界和平。具体地说,是“通过教育、科学及文化来促进各国间之合作,对和平与安全做出贡献,以增进对正义、法治及联合国宪章所确认之世界人民不分种族、性别、语言或宗教均享人权与基本自由之普遍尊重”
。
联合国教科文组织一直把职业教育作为其教育工作的重点之一,不断探讨发展职业教育可以采取的战略、政策和具体措施,为各国职业教育的发展提供了基本政策的框架和基础。
近半个世纪以来,联合国教科文组织致力于在国际层面上的职业教育政策的研究和推广,其有关政策和建议集中体现在该组织以下重要文献中:1962年《关于技术与职业教育的建议》,1974年《修订的关于技术与职业教育的建议》,1989年《关于技术与职业教育公约》和2001年《修订的关于技术与职业教育的建议》
。进入21世纪后,《联合国教科文组织21世纪第一个10年技术与职业教育计划》中明确提出,要把推动各成员国将职业教育发展政策纳入国家发展议程以及为其提供立法、数据分析等援助作为其战略定位的意见
。2009年又制订了2010—2015年《职业技术教育与培训战略》。2012年5月,在中国上海召开主题为“培养工作与生活的技能”的《第三届国际职业技术教育与培训大会》。
总的来说,联合国教科文组织职业教育政策的内容主要包括四个方面(见图2-75)。
一是推动职业教育与普通教育间的紧密联系。教科文组织认为,职业教育不仅是帮助就业的手段,而且是“普通教育的一个组成部分”,要消除教育水平与类型、教育界与职业界及学校与社会之间的障碍:一要把所有层次的技术、职业和普通教育合理地结合起来;二要创建灵活开放的教育结构;三要将工作经验作为学习的一个组成部分,以适应个人的教育需要以及职业和工作的开展。为此,各类教育之间应该构建有效的内部衔接与联系,为学习者提供无障碍的通畅道路,使学习者可以根据自己的能力和需要自由选择。
图2-75 联合国教科文组织职业教育政策的四大内容
二是强调政府承担发展职业教育的主要责任。教科文组织认为,政府应“在国家发展议程及教育改革计划中优先考虑技术与职业教育”,其中包括:一是强调教育内容的通用性,以传授广泛的适用于更大范围的技能;二是创建“非现代化”行业,以减少失业率;三是建立高效的职业学校系统,使其成为发展中国家技能人才培养的主要渠道;四是推进现场培训,以提高效益
。为此,政府应该提供法律框架,制订发展规划,建立各种评估标准,执行积极财经政策,成为职业教育利益相关者合作伙伴关系的主导者。
三是关注职业教育教师的分类、标准与培养。教科文组织认为,职业教育教师的类型包括:普通教育中职业入门的教师,为进入职业作准备的职业教育教师,继续教育领域里的职业教育教师,在职业教育机构里教授普通课程的教师及职业指导人员,并以类型为基础建立相关任职标准。职业教育教师的培养内容涵盖:普通教育和职业教育及相关教育心理学和社会学理论;课堂管理、教学及评价方法;现代教育技术的应用;教学材料的编制;教学实习指导;职业指导和教育行政管理;教学环境和设备维护;安全工作规程和示范的训练。
四是主张共同价值观为职业教育内容的中心。教科文组织认为,不应孤立看待技能,而要从人的全面发展和全面的教育的立场看问题。职业教育在帮助年轻人和成年人掌握职业能力进入工作领域扮演着特殊的角色,但职业教育所起的作用不只是培养一个工人,而更应使其成为自立和负责任的公民。以“学会认知、学会做事、学会生存、学会共处”为基础,秉承以人的全面发展为目标、将价值观与教育培训结合起来的主旨,将“尊重人和尊重劳动”这一最基础的价值观作为核心价值观,整合到职业教育之中。
(二)世界银行的职业教育政策
位于美国华盛顿的世界银行,是成立于1945年12月并于1946年6月开始营业的世界银行集团的俗称,由国际复兴开发银行(即世界银行)、国际开发协会、国际金融公司、多边投资担保机构和解决投资争端国际中心五个成员机构组成,从技术上说是联合国的一部分,其宗旨是以促进发展和减轻贫困,从最初以资助基础结构方面的项目为主,转向对农业、农村、教育、环保等更广泛的目标的推动,重视对教育包括职业教育的资助,其方式是向发展中国家提供低息贷款、无息信贷和赠款
。
根据世界银行这一宗旨,其主要业务活动是,对发展中成员国提供长期贷款
,对成员国政府或经政府担保的私人企业提供贷款和技术援助,资助其兴建某些建设周期长,利润率偏低,但又能为该国经济和社会发展所必需的建设项目。目前,世界银行是最大的教育项目贷款提供者,自成立以来已经为88个发展中国家提供了教育援助和政策咨询等服务。在20世纪90年代,世界银行的教育援助约占世界教育援助的27%,占所有国际组织教育援助的40%。其中,在教育贷款项目中,就包括职业教育贷款项目。1963年世界银行的第一笔教育贷款就放在了职业教育领域
。对职业教育的贷款项目,世界银行采取国别援助战略,有着严格的项目程序。2004年《世界银行贷款项目工作手册》指出,项目整个周期包括从选项,立项开始,历经准备、评估、谈判、实施,直到项目完成行后评估,总共有7个步骤
。
总的来说,世界银行职业教育政策的演变主要涉及三个阶段(见图2-76)。
图2-76 世界银行职业教育政策的三大演变
一是以促进经济发展为导向,确立职业教育优先的教育政策阶段(20世纪60年代—70年代末)。20世纪60年代初,世界银行认为,通过职业教育提高劳动力的生产率是反贫困的最有效途径,所以要以关注提高劳动者的生产率为出发点,优先资助与经济发展联系最紧密的职业教育与培训,坚持其贷款的条件必须使中等职业教育课程向技术、农业和商业的多样化发展。1974年世界银行《教育工作文件》特别强调,“教育的内容必须被重新导向为教授工作所需的技能,以确保毕业生顺利就业。对职业技术学校和中心的强调,以及将学术性学校课程‘职业化’的尝试,都显示了实现这种导向的努力”
。1963—1976年,职业教育与培训曾占世界银行援助教育费用的43%。但伴随世界银行观点的转变,即认为学校本位的职业教育存在着高成本、缺乏满足雇主需要的适应性、缺乏工厂内培训的成效的弊端,以致在1977年后10年,这一比重下降到27%。
二是以重视效益评估为重点,进入教育政策调整阶段(20世纪70年代末—90年代初)。这一时期世界银行依然保持了对职业教育与培训的重视,但是对待职业教育与培训内部不同种类职教的态度有所调整。1963—1976年间,对中等职业学校的援助占职业教育和培训总投资的34%,到1986年下降到20%。然而,对职业培训领域的援助总额,在1963—1986年间从35%上升到50%。其中,经费援助中60%用于支持职业培训,19%用于支持中等职业学校。这种转变反映了世界银行所持的新观点:与学校本位的职业教育相比,以培训中心或企业工场为基础的培训在灵活性和效率方面有更大潜力。80年代,世界银行以福斯特《规划中的职业学校谬误》和哈代德(Wadi Haddad)关于中等教育多样化的反思为基础,鼓励企业提供技能开发项目和在职培训,在事实上停止了对多样化中等教育的贷款,支配世界银行教育思想是成本效益分析的思维模式。
三是以鼓励扶持私人和企业非正规在职培训为主,职业教育失去优先权(20世纪90年代至今)。世界银行职业教育政策重大转变始于1991年《职业技术教育与培训:世界银行的政策文件》。作为第一个亦是唯一一个对职业教育全面分析的文件,认为:一方面职业教育多样化课程不比中等学术教育更有效益
,职业教育正式失去其在教育贷款中的优先地位;另一方面,私人雇主或私人培训机构提供的职业教育与培训,是开发劳动力技能的最有效率和效益的方式。自此,世界银行从以学校为基础的职业教育中脱离出来,甚至提出职前教育不应在学校进行的建议
,学校外职业培训获得的援助逐渐增长,其对职业教育的建议力下降。1995年后世界银行改变面向全世界发布单一的通用职业教育政策建议的做法,而是根据地区或国家的教育和发展需求的差异提出政策建议。在世界银行《中国二十一世纪教育发展战略目标》初稿中,甚至曾建议中国“在未来20年里,把中学阶段的‘纯'职业学校的数目缩减到零”。
(三)国际劳工组织的职业教育政策
位于瑞士日内瓦的国际劳工组织,根据《凡尔赛和约》成立于1919年,1946年12月14日起成为联合国的一个专门机构,其宗旨是“促进充分就业和提高生活水平;促进劳资双方合作;扩大社会保障措施;保护工人生活与健康”;主张通过劳工立法来改善劳工状况,进而“获得世界持久和平建立社会正义”
。
国际劳工组织一直致力于通过联合各国政府,特别是通过公共就业部门开展职业指导 和职业培训,倡导人人享有适应变化的新技能、适应新兴的和调整后的体面劳动的战略思想。其主要活动有:职业教育与培训立法;帮助建立国家培训系统、培训机构、职前培训中心;对职业教育和培训的评估,包括培训需求、培训场地、设备;为各国职业教育与培训发展提供信息和政策咨询;培训师培训和教材的编写;技能鉴定和国家职业资格框架;加强职业教育与培训所涉及的三方(国家、企业、劳工)的合作;扩大职业教育与培训的受益面,提高劳工获得职业教育和培训的机会
。进入21世纪以来,国际劳工组织于2004年颁布第195号人力资源发展建议书,倡导建立终身学习的培训体系,支持从学校到工作的过渡。其重要内容包括:强调教育和就业前培训的重要性,强调能力培养,强调体面劳动和社会包容性弱势群体的培训,强调建立技能认可和认证体系框架,强调重视培训机构对潜在工人培训的作用,强调提供职业指导和培训支持。2008年,国际劳工组织又召开国际劳工会议,面向全球在技能开发方面提出了一个整体的就业计划,从全局的角度设计了一个全面衔接的学习途径,将教育、职业培训和职业指导相结合,提供针对青年人的职业咨询,强调核心技术的培养,鼓励终身学习
。
总的来说,国际劳工组织的职业教育政策的框架主要涵盖四个领域(见图2-77)。
图2-77 国际劳工组织职业教育政策的四大框架
其一,改进创新国家培训制度。国际劳工组织建议,根据对国际典型国家培训制度的分析,不同发展阶段的国家因改进和创新国家培训制度模式:一是合作式制度,以奥地利、德国、瑞士和一些拉美国家为代表;二是企业为主制度,涵盖以日本为代表的劳动力稳定型制度和以英国、美国为代表的自愿型制度;三是国家主导型制度,涵盖以中国香港、韩国、新加坡和中国台湾为代表的需求导向型制度和以经济转型和发展中国家,特别是一些亚洲和非洲国家为代表的供给导向型制度。据此,世界劳工组织认为,“世界上不存在一种理想的培训制度”
,但一个富有效率的职业培训制度应具有三个最重要因素:首先是要有一个技能发展赖以存在的坚实的、高质量的教育基础;其次是要有一种促使培训制度发挥作用的激励机制,那些在封闭的、低效率经济条件下运行的、以供给为导向的制度势必导致教育和培训的低回报效益;最后是要有培训制度得以良好运行的机构安排,雇主、雇员和政府的支持与合作程度对改善其运行效率和效果发挥关键作用。
其二,提倡职责分担培训模式。国际劳工组织认为,一是调整政府及其他权益者发展职业教育和培训的作用,鉴于财政危机造成公共资金严重短缺,不足以满足日益增长的培训需要;市场经济的发展,对私有部门在提高技术中作用的认识不断深化;技术、劳动组织和技能要求的迅速变化,产生对终身继续培训的需求,以及改革职业入门培训体系的必要;面对劳动市场的新要求,公有部门的职业教育和培训体制反应迟钝,为此要寻求国家与私有部门合作,构建职责分担新模式。二是发挥公有和私有部门等权益者不同的相对优势,国家政府作为公共部门代表,要规划广阔和长远的全国培训政策和体制发展远景,在效率与平等之间保持均衡,利用经济增长增加就业机会,创造有利环境,向非就业人群提供培训,向第一次求职者提供入门培训,向失业者和不利人群提供培训,把被社会排斥在外者纳入劳动市场。企业追求利益是首要目标,是市场驱动的,能对变化迅速做出反应,主要关心的是培训自己的职工,以实现自己的目标。这种不同的关注点应当体现在政策和国家引导的激励措施之中。
其三,维护培训制度社会公平。国际劳工组织指出,社会排除威胁着青年失业者、长期失业者、被裁员的老龄工人、低技能劳动者、残疾职工和少数民族劳动者,其中最脆弱的是妇女。为预防社会排除,特别是劳动市场的排除,应当提高脆弱群体的教育和培训水平,给失业者、各种不利条件者接受培训的机会,必须重视:一是国家宏观经济政策要有利于促进就业增长,以使促进技能开发的培训计划产生最佳效果,解决就业问题;二是提供包括教育支持、培训、补贴性工作、求职帮助和职业咨询,以及对解决吸毒、酗酒和家庭问题提供咨询指导等多样化服务的培训计划,和在正规工作场所实习与培训的计划;三是综合运用各种相互支持的措施,以改善长期失业者的就业能力比单一措施要有效得多;四是制订国家政策,以避免过早将年龄较大工人排除出劳动市场的现象;五是关注残疾人在培训与就业中的机会与待遇平等原则,应视其为人权问题;六是通过政策和立法与就业中出现的基于年龄、性别、种族或残疾等歧视行为做斗争。
其四,构建就业能力核心模式。国际劳工组织要求,重视提高就业能力的战略,要通过提高“接受再培训能力”的学习,来提高就业能力;要从以往重视失业保险转变为重视就业能力保险
。为此,对个人来说,提高就业能力的学习意味着开发寻求就业、保持就业和变更就业的能力,或是自主就业的能力;对劳动者来说,提高就业能力的学习就是终身学习,获取柔性技能,以增强流动性和保住岗位;对企业来说,提高就业能力就是企业工人能够应对工作岗位要求的变化而随之变化,以增强企业的竞争力和经济增长;对国家来说,提高就业能力就意味着要造就一支有应变能力的劳动力队伍,以此作为达到充分就业的关键因素。为此,要创建以提高就业能力为核心的培训新模式,宗旨是提高劳动者个人适应工作和组织变化的能力;能综合不同类型知识并通过终身自我学习有所建树。而增强就业能力的核心知识、技能和态度可归纳为:智力能力、处世和处理人际关系能力、经营与创业的能力、基础能力领域中的多向性技术能力。
规律解读
分析联合国职业教育政策的主要内容,世界银行职业教育政策的主要演变,以及国际劳工组织职业教育政策的主要框架,不难看出,联合国教科文组织、世界银行和国际劳工组织这三个国际组织职业教育政策都是在遵循各自宗旨的基础上,参加职业教育的国际治理的。
三大国际组织职业教育政策各自的特点表现为:联合国教科文组织多是从教育的属性、人的发展等哲理角度探讨分析和发展职业教育,来平衡职业教育中人的发展与劳动力市场和社会的需求之关系——凸显联合国教科文这一国际组织的教育功能;而世界银行多从投资的成本效益分析来评判职业教育,强调职业教育满足劳动力市场需求的经济效益,而相对忽视人的发展需要和社会效益,尤其对发展中国家职业技术教育的适应性、相关性、培训质量等方面持批评否定意见为多
——凸显世界银行这一国际组织的经济功能;国际劳工组织则以提高工人劳动就业标准和生活条件为目的,以提高就业能力为核心,致力于改善培训质量,提高培训效率,关注弱势人群、边缘人群的培训机会以减少社会排斥,推动建立新的培训制度和培训模式——凸显国际劳工组织这一国际组织的社会功能。
然而,尽管其治理的目标、内容和方式有所不同,但却都为世界各国职业教育的发展与改革,发挥了重要的作用,其“异曲同工”之处,或者说其最大的共同之处,就是高度肯定和重视职业教育对一个国家发展的重要作用与地位,都积极推进将职业技术教育和培训纳入国家发展战略的行动之中。
从这三大国际组织依据各自遵循的宗旨所体现出的国际治理角度来看,在其众多的职业教育公约、建议书和报告中,实际隐含着一套比较全面和系统的职业教育政策基本范畴或分析框架,即基于六个维度的二元范畴的理性思考
(见图2-78)。
图2-78 国际组织基于六个维度的二元范畴的职业教育政策框架
(一)教育与培训
教育和培训经常被看作是两个完全不同的极端:教育被归为心智发展,培训则被视为掌握实际的操作技能;教育更倾向于哲学而非实用,培训则总是与中低级职业相关。由此,导致教育与培训的对立,甚至引发“普通教育”与教育等同,而“职业教育”与培训的等同的联想,以致于一方面,认为“培训”或“职业教育”意味着肤浅而片面的学习,具有实用、具体、功利而且短视的特征;而另一方面,也产生了教育是空泛、不确定的学习,对学习者徒劳无益,而培训比教育更具价值的观点。
然而,三个国际组织的职业教育政策表明:一方面教育和培训构成了从抽象的理论到实践的连续过程,两者既有联系又有差别,对学习者的发展都是重要的
;另一方面培训的价值日益受到重视,职业培训和正规职业教育对于学习者的发展,对于社会经济的需求,都具有重要意义。在终身学习的大背景下,两者将逐步融为一体。随着世界范围内新技术革命的深入发展和信息产业的迅猛崛起,对从业人员素质的要求不断提高,职业教育占据的位置越来越重要,教育、培训与就业的密切协调与合作,使得教育和培训相互隔绝的状况发生明显改变。
(二)标准化与不确定性
经济全球化通过强化竞争,加快了新技术的扩散和新型工作组织方式的采用。一个国家的经济成功越来越依赖于对新技术和劳动力技能的获得和运用。在全球化的进程中,生产和服务产品的标准及其生产过程的国际化标准越发具有约束力,相关的国际化的职业资质的标准也更需要有全球性的考量。全球范围内的经济竞争不断提升制造高品质产品的压力,高品质产品及质量好、附加值高的工作,被视为21世纪在全球范围内经济取得成功的核心因素,而教育和培训与高技能的人力资源开发联系极为紧密。
然而,三个国际组织的职业教育政策表明,技术进步、产品周期的缩短与新的工作组织方式为职业教育和培训业带来了广泛的不确定性,无论是在发达国家还是发展中国家,职业教育政策面临着变革和不确定性的压力。因此,职业教育的重要任务,一方面要使学习者获得能成功应对各种不确定性的能力;另一方面要引导社会建立适应终身学习的职业教育与培训体系,使职业教育与培训更具适应性、灵活性、能动性。除正规的职业教育机构,非正规或非正式的职业培训机构要大大增加,要使教育与培训整合到生产和工作的过程之中。
(三)经济效率与社会公平
建立在工具理性和效率基础上的经济学方法,与建立在考察公平性、合法性、权力基础上的社会学方法,应该成为职业教育政策制订所依据的不可偏离的两种方法和两种价值取向。经济学者认为,职业教育传授给学生必要的技能,可以改善学习者在就业市场上的境遇,从而提高其生产能力。社会学者认为,职业教育具有缩小社会排斥、增加社会团结与和谐的积极作用,特别是对于弱势群体、边缘人群、低技能就业者,职业教育是最接近他们、最方便接受且最容易选择、最直接增加其就业能力的手段。
然而,三个国际组织的职业教育政策表明,经济学的视角与社会学的视角带来了职业教育领域中激烈冲突的观点。从经济学视角考察职业教育问题,特别是从成本效益的角度分析职业教育的问题,很容易忽略职业教育重要的社会功能。对职业教育的经济学研究成果丰硕,而对职业教育的社会学研究成果却非常单薄,这也反映人们更看重职业教育的经济功能,而忽视其社会功能。因此,从教育学角度分析,以教育学的价值与方法的取向对职业教育进行治理,就有可能兼顾职业教育的经济功能和社会功能的平衡。
(四)人的发展与社会需求
职业教育既根植于教育的理念与目标——人的发展,又根植于劳动市场的需求与工作标准。为保证职业教育满足人的发展和劳动市场与工作的需要,职业教育政策的制订应该同时考虑“教育”和“工作”这两个领域。但个人发展与劳动市场需求或社会需求之间存在着不协调之处。研究表明,一方面,与工作有关的能力主要是在与生产过程有关的工作过程中获得的
;另一方面,与人的发展相关的基础性职业能力需要在专门的教育机构中通过学习获得。这就容易导致教育体系与工作世界割裂。
然而,三个国际组织的职业教育政策表明,为实现个人发展与劳动市场需求或社会需求之间的协调与整合,需要将教育与工作的需要、价值和标准进行有机的整合,以使职业教育与培训应该在满足工作世界的需要,亦即满足社会需要和劳动市场需要的基础上,重视教育的规范和标准在职业教育与培训中促进教育价值与个人需求的融合。所以,职业教育与培训的更加人文化,以提高职业生涯发展的适应性和灵活性,拓宽就业机会。这是对职业教育政策制订者和计划者的主要挑战之一。
(五)市场主导与国家主导
在制度的发展动力上,存在着以市场为主导的职业教育发展模式和以国家为主导的职业教育发展模式,两种发展模式各有其优劣。英国学者安迪·格林肯定了职业技术教育在一国的世界经济竞争中所具有的重要地位,在对职业教育和培训体系进行研究时,他通过对集权制和分权制下的教育成绩进行比较后,得出了英、美分权制体制的教育成绩要逊于集权制体制下的教育成绩的结论,并尖锐指出,反对国家干预教育是英国教育落后的主要原因。
然而,三个国际组织的职业教育政策表明,市场失效和政府失效,都是其基于其自身角度预计政治取向无法解决的问题。市场注重效益,注重并鼓励竞争;政府注重公平,注重调节与干预。所以,格林在分析法国和德国的职业教育成功的原因后,就提出了发展职业教育和培训的新道路,即让国家和社会合作者在职业教育和培训中共同发挥重要作用
。这种观点显然已经被许多国家和国际组织所接受,在确定和划分政府、市场、学校亦即其他相关权益者在职业教育与培训各自的作用方面,有所创新。
(六)低技能与高技能
西方国家的工业化存在两种技能与经济发展的关系模式:一是德、日等国高技能平衡(High-Skill Equilibrium)的发展路线,即给高技能者以高工资,获取高工资和其他工作报酬的个人知道职业教育和培训的收益大于成本,管理者通过促进短期的灵活性和长期的创新寻求竞争优势,政府目标是避免实际工资率的减少和控制工资推动型通货膨胀;二是英、美等国低技能平衡(Low-Skill Equilibrium)的发展路线,即个人因偏好短期收益效应,或得不到资助培训的机会,感到职业教育和培训的成本超过收益,企业感到提高技能的成本或风险太大,担心管理控制减少而去偷猎技术工人或者打破现存工作组织,政府认为职业教育和培训的成本太高,做出任何变化都将会导致预算紧张或者与市场理念冲突。
然而,三个国际组织的职业教育政策表明,大多数发达国家已经认识到,日益增强的经济竞争压力,特别是来自低工资国家的竞争的后果,要想维持较高生活水平,提高国家竞争力,必须转入高附加值的和依靠知识的生产与服务领域,尤其是要求其劳动者有高水平技能和灵活性的生产与服务领域,由此,高新技术条件下的工业化策略,仍旧属于高技能路线
。这就意味着,职业教育和培训的价值,在2008年经济危机之后,得到世界各国高度重视,就不足为奇了。
结论
三大国际组织六个维度的二元思考,是其“共性”,或“共识”,亦即“殊途同归”的“同归”。但正是由于其组织宗旨的差异,其在“共性”中的“个性”,亦即其“殊途”所凸显出的区别,有利于世界各国对国际组织的政策建议应予以理性的辨析。由此,通过对三个国际组织职业教育政策的对比,可以形象地说,教科文组织像一位教育学家,也具备政治学家的某些特点;世界银行完全是一位精打细算的经济学家,20世纪80年代以前是一位发展经济学家,而20世纪90年代以后则变为一位新古典主义经济学家;国际劳工组织应该更像一位社会学家,兼顾了职业培训的经济效益和社会效益,但对职业培训更显得一往情深。正是这些特点,左右了国际组织职业教育政策的发展趋势(见图2-79)。
图2-79 三大国际组织在职业教育国际治理中的角色
最后,需要强调指出的是,现有的国际组织,几乎都是20世纪“二战”之后由美国所创建的,这就奠定了战后国际政治、经济的基本格局,建立了以西方价值观为主导的全球机制
,显然这也必然会影响上述三个国际组织的政策。例如,世界银行就曾提出了一些中国非常不能接受的观点
,在《中国二十一世纪教育发展战略目标》中关于“降低中等职业教育的比例”的建议,就遭到中国反对
。所以,“中国要在世界政治、意识形态领域占有一席之地,除了要精确把握世界思想的动向、结构,更重要的是须拿出自己的东西”
!因而,一个有着世界最大职业教育舞台的中国,在改革开放的30多年来,已经有不少的经验和成果,但重要的是:我们不仅要有“成功的故事”,而且我们还更需要创造“成功的思想”!
第九节 职业教育的发展趋势之三——应然与实然的交替:互补性
姜大源
本章对8个案例的描述与分析,从中所梳理出,具有纵横交替的特点,是职业教育的“厚度”,或者说是纵横维度的发展趋势。可以表述为:德国《联邦职业教育法》的再次修订,强调法律的时代性;英国职业教育主管机构的职能变迁,强调目标的连续性;俄罗斯走出困境的职业教育,强调转型的渐进性;德国《企业教师资质条例》的恢复执行,强调法规的应对性;美国生涯与技术教育的目标变化,强调观念的制约性;欧盟学习结果导向与德国工作过程导向的课程开发,强调定位的参照性;英国与澳大利亚新形式的学徒制,强调传承的创新性;联合国教科文组织、世界银行与国际劳工组织的职业教育政策,强调政策的特异性(见图2-80)。
图2-80 职业教育纵横维度发展趋势
这8个案例所蕴涵的职业教育发展趋势,可以概括为8个关键句式:整体与细节的集成;分离与契合的承接;继承与改革的交集;数量与质量的权衡;功利与人本的兼顾;过程与结果的异同;推陈与出新的因袭;自主与协同的联袂。这都是职业教育在“纵横”或“垂直—水平”维度的交替,是职业教育疆域的“厚度”延伸。用一句话概括,便是“从应然走向实然”(见图2-81)。
图2-81 职业教育定界到跨界延伸的发展趋势
“应然和实然,是学术思想史上的一对重要范畴。实然的意蕴为描述事物性征的各种现实表现以及事物的实际存在状态,应然的意蕴则为阐述事物依据其自身的特性应该是什么或者应该怎样”
。由此,所谓“实然”,指的是事实,是实际存在的状态。而所谓“应然”,则指的是论断、推断,是相对于“实然”所表示的按照常理,应当是或者理应是的状态。因此,法律建设的任务,在于对已经发生或者很显然即将发生的情况,亦即对“实然”做出规范性的“应然”处理,从而又能在证据、素材和常理的基础上,继续对发生着的“实然”做出正确的推断,以获取“应然”的效果。
本节8个案例所涉及的是职业教育政策层面的规律,是涉及“体制”与“机制”领域里的发展趋势。由此,职业教育“应然与实然交替”的发展趋势,可以从两个角度加以阐述。
第一个角度,是体制问题。“体制”是体系、制度、方法、形式等的总称,是静态的制度、规则、组织,是建立在一定制度规定性之上的架构或结构。体制的多样性和当代社会的复杂性,需要研究在经济、政治、组织和社会诸领域之间制度的相互依存性以及联结这些领域制度的性质,不仅要在传统或正统的理论框架下进行思考,而且还要借鉴邻近学科的重要的创新的理论加以辨析
。可以说,“体制”决定“静态的厚度”。职业教育发展与改革的框架,是体制问题,涉及法律、法规、制度、规划、目标、机构等。
第二个角度,是机制问题。“机制”更多地体现为体制的运作,重在工作方式,包括组分之间的相互关系以及应对各种变化的相互联系。机制是过程性、运行态的体制,强调动态的过程、运作和自调整,强点组分之间相互作用的过程和方式,是体制功能和作用的具体体现。“在任何一个系统中,机制都起着基础性的、根本的作用。在理想状态下,有了良好的机制,可以使一个社会系统接近于一个自适应系统——在外部条件发生不确定变化时,能自动地迅速做出反应,调整原定的策略和措施,实现优化目标。正常的生物机体(如人体)就具有这种机制和能力”
。可以说,“机制”决定“动态的厚度”。职业教育发展与改革的运行,是机制问题,涉及具体问题具体应对的程序、操作、手段、评价、修正等。
由于职业教育自身就是一个复杂的巨系统,其发展和改革始终与经济系统、社会系统、技术系统等主系统的发展与改革紧密相关。因而,职业教育与各系统之间相伴而生、相伴而行、相伴而进。所以,在职业教育发展与改革之中无序的实然,经由序化的处理,进而实现有序的应然,是推动职业教育发展与改革的应有之义;而有序的应然,遭遇无序的随机事件,却又必须做出恰当的应对,去依据变化了的情境、条件,形成基于应然的有序的实然,从而达到新的应然,则更是创新职业教育发展与改革的应有之举。
本节8个案例均是对由应然到实然,再由实然到应然的螺旋延伸发展,亦即对“应然与实然交替”的诠释。例如,关于职业教育的法律和法规问题。“法律规范只是为人们的行为提供了抽象的行为模式,属于‘应然’范畴,其回答的是‘应当是什么’的问题。法律效益是法律实施的实际结果,属于‘实然’范畴,其回答的是‘实际是什么’的问题
。”
举例来说,本章关于德国两个法律性文件修订过程的分析表明,其一,德国《联邦职业教育法》是德国在职业教育的发展与改革中,对战略性法律的制订与修改所涉及的整体与细节予以哲理思辨和科学处理的一个典型案例:法律既要考虑在宏观层面为事业的发展确立一个“应然”的整体性框架,又要斟酌在微观层面的为事业的运作提供一些“实然”的方向性指导;其二,德国《企业教师资质条例》是德国在职业教育的改革与创新中,对战术性法规的制订与实施所涉及的数量与质量的哲理思辨和科学处理的一个典型案例:法规执行既要考虑事业发展的数量、规模,又要考虑事业发展的质量、效果,也就是说,既要处理好阶段性的数量不足的“实然”这一主要矛盾,又要关注长期性的发展态势,着眼于质量提升的“应然”这一长远效果。所以,与风云变幻的经济形势、与时俱进的技术发展紧密相关的职业教育法制建设,要适应并驾驭变化,法律实施的制度框架与法规运行的政策环境,必须能够在应然的规范与实然的灵活之间应对自如。
由此,德国做法的两大启示在于:一是在依据原《联邦职业教育法》的“应然”导致的数据统计流于集群表格形式,而缺乏个性内涵关联的“实然”出现之时,其果断地做出的新的“应然”处理——《联邦职业教育法》的再修订,实为明智之举;二是在依据原《企业教师资质条例》的“应然”要求对企业教师有严格的资质“高门槛”限定,导致参加职业教育的企业和提供的学习位置这一规模不足、数量不足的“实然”状况凸显之时,睿智地做出的暂停资质要求的“应然”决策,而一旦出现了企业教师素质下降而影响职业教育质量缺失之时,又迅即地做出的修改并恢复执行《条例》的决策,更是科学之举。
世界经济论坛对经济危机的反思表明,就业市场落后于金融市场或经济市场的发展,是全球经济复苏的瓶颈和障碍。现实表明,经济成功的国家,大多因其职业教育为该国的就业市场提供了高素质的职业人才。纵观20世纪和21世纪德国经济的成功表现,其获胜的法宝归纳起来,可以表述为“实体经济+职业教育”这一公式。德国《联邦职业教育法》和德国《企业教师资质条例》这两个法律文件的修订与实施,凸显了德国对职业教育“应然与实然”规律的深层次把握,其所涉及的基于“应然与实然”理性思考的数据统计和科学研究,对推动职业教育的改革与创新所发挥的巨大作用。
本节的其他案例,比如,英国的教育机构的变迁,但技能目标始终如一;美国生涯与技术教育的目标变化,但观念变化决定指向;俄罗斯的职业教育改革延续传统,英国和澳大利亚的新学徒制温故知新。欧盟的结果导向的课程开发,是“应然”的要求,而德国工作过程导向的课程开发,则是“实然”的途径。
总而言之,“实然”是经验的表述,“应然”是理性的论断。在这些收放自如的决策之中,职业教育的数据统计和职业教育的科学研究,发挥了不可或缺的作用。基于“实然”的灵活性,与基于“应然”的规范性,这就是哲学思辨的魅力。可以这样阐释,将当代不同国家职业教育不同体制的复杂性和多样性理解为某种多重均衡现象——这是一个共时性的“应然”问题;而在与均衡体制观相一致的框架下,理解体制变迁的机制,就会出现新奇性的可能性——这是一个历时性的“实然”问题
。
无疑,“应然与实然交替”的发展,是职业教育发展的趋势之三。