6.电压型变频器与电流型变频器有什么不同?
电压型变频器是将电压源的直流变换为交流的变频器,其直流回路滤波是电容;电流型变频器是将电流源的直流变换为交流的变频器,其直流回路滤波是电感。
电压型变频器和电流型变频器的性能比较如表1-1所示。
表1-1 电压型变频器和电流型变频器的性能比较
刘美俊编著
作家的话
去QQ阅读支持我
还可在评论区与我互动
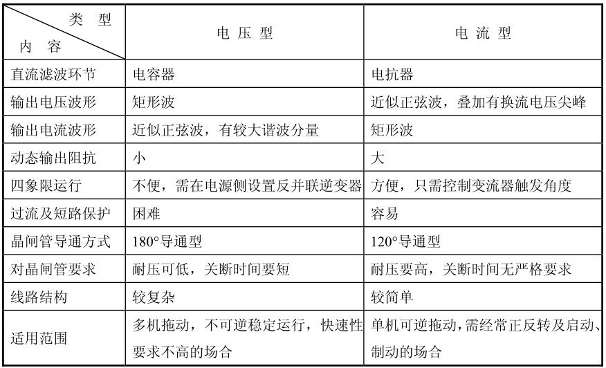
电压型变频器是将电压源的直流变换为交流的变频器,其直流回路滤波是电容;电流型变频器是将电流源的直流变换为交流的变频器,其直流回路滤波是电感。
电压型变频器和电流型变频器的性能比较如表1-1所示。
表1-1 电压型变频器和电流型变频器的性能比较