第2章 移民工作任务与特点
2.1 移民工作任务
2.1.1 总体工作任务
2.1.1.1 工程建设规模
四川是水利水电开发和移民工作大省,在建、新建工程建设征地移民人数居全国之首,水电装机容量约占全国常规水电装机容量的1/4,是名副其实的水电能源大省。素有“千河之省”的四川是中国西部水利水电开发和西电东送基地之一,全省分布河流1400多条,主要河流多流经峡谷,汹涌湍急,径流丰沛,落差巨大,水力资源极为丰富。根据2004年全国水力资源四川省复查成果,四川省水力资源理论蕴藏量约为1.435亿kW,技术可开发量达1.2亿kW,全国占比约为26%,是我国水力资源最丰富的省份。其中金沙江、雅砻江、大渡河流域集中了全省大部分的可开发水力资源,水量丰沛稳定,落差大而集中,年径流量约2050亿m3。全省水力资源按水系划分以金沙江、雅砻江、大渡河最为丰富,据不完全统计,其技术可开发量约占全省的80%左右,资源量巨大且集中(各流域在建水利水电项目情况详见表2.1)。其余水系(青衣江、岷江、沱江、涪江、嘉陵江、渠江等)河流多流经或靠近用电负荷中心,地理位置优越,交通方便,梯级电站大多为中、小型工程,许多具有近、中期开发条件。
2.1.1.2 移民安置规模
近年来,四川水力开发进程明显加快,水力资源已进入大规模、高强度、全流域密集开发的历史阶段。同时,作为水力资源开发进程中的重要组成部分和基础性、关键性工作,移民安置也越来越受到社会各界的广泛关注,社会影响加大。
表2.1 四川省各流域在建大型水利水电工程汇总表
① 1亩≈667m2。
数据显示,自20世纪80年代至今,四川省境内涉及已建、在建、拟建的大型水利水电工程共计101个,其中,水利项目25个,水电项目76个,涉及金沙江、雅砻江、大渡河、岷江、嘉陵江、渠江、长江干流等流域;装机容量共约12212万kW,库容约1534亿m3,建设征地土地总面积约180万亩,规划移民生产安置人口约53万、搬迁安置人口约66万。因水库淹没等迁建了3座县城,包括二滩水电站涉及的盐边县城、瀑布沟水电站涉及的汉源县城以及向家坝水电站涉及的屏山县城。
本书重点以大型水利水电项目为对象,全面梳理分析了现阶段四川省内大型水利水电工程建设情况(表2.2~表2.4)。截至2013年6月,四川全省已建大型水利水电工程共计17个,包括水利项目8个,水电项目9个,装机容量共约853万kW,库容约134亿m3,建设征地土地总面积约19.8万亩,规划移民生产安置人口约16万、搬迁安置人口约22万。在建大型水利水电工程29个,包括水利项目3个,水电项目26个,装机容量共约6096万kW,库容约561亿m3,建设征地土地总面积约105万亩,规划移民生产安置人口约25万、搬迁安置人口约29万。
表2.2 四川省大型水利水电工程建设情况汇总表
注 1.根据四川省扶贫和移民工作局《关于四川省大中型水利水电工程移民基本情况的报告》整理而成,数据统计截止时间为2013年6月。
2.建设阶段分为已建、在建和拟建三个阶段,其中已全部完成移民安置、已全部纳入后期扶持的为已建阶段;项目已批准移民安置规划启动移民安置实施为在建;已启动工程前期工作、移民安置规划尚未审批的为拟建项目。
3.拟建项目规划移民人口数据为初步统计成果,可能与实际移民总量有所出入。
表2.3 四川省已建、在建大型水电工程建设情况列表
续表
注 根据四川省扶贫和移民工作局《关于四川省大中型水利水电工程移民基本情况的报告》整理而成,数据统计截止时间为2013年6月。
表2.4 四川省已建、在建大型水利工程建设情况列表
注 根据四川省扶贫和移民工作局《关于四川省大中型水利水电工程移民基本情况的报告》整理而成,数据统计截止时间为2013年6月。
此外,据不完全统计,除上述已建、在建的水利水电项目,四川省规划拟建的大型水利水电工程还有55座,其中:水利项目14个,水电项目41个,装机容量约5264万kW,库容约839亿m3,涉及建设征地土地面积55万亩以上,移民总量将大幅增长。
拟建项目主要涉及金沙江、雅砻江、大渡河流域,若“三江”干流水力资源全部开发,四川全省移民总量将新增数十万人,并且随着水电开发逐步向流域上游发展,移民工作也不断深入少数民族地区,数以万计的移民中,少数民族人口占比逐渐增加,又会为移民工作带来新的问题与挑战。
四川省是全国水利水电开发和移民工作大省,预计未来几年全省水利水电移民总量将持续攀升,随着金沙江、雅砻江、大渡河、岷江流域一大批大中型水利水电工程的开工建设,省内水利水电开发逐步向偏远高山峡谷发展,向江河上游延伸,向“三州”(凉山彝族自治州、阿坝藏族自治州、甘孜藏族自治州)少数民族腹心地区和界河挺进,移民搬迁安置人数不断增长,受区域地域条件、社会经济发展、民族宗教等因素影响,移民安置工作难度将持续增加,移民工作在新环境形势和挑战下仍面临着众多问题。
2.1.2 各阶段工作任务
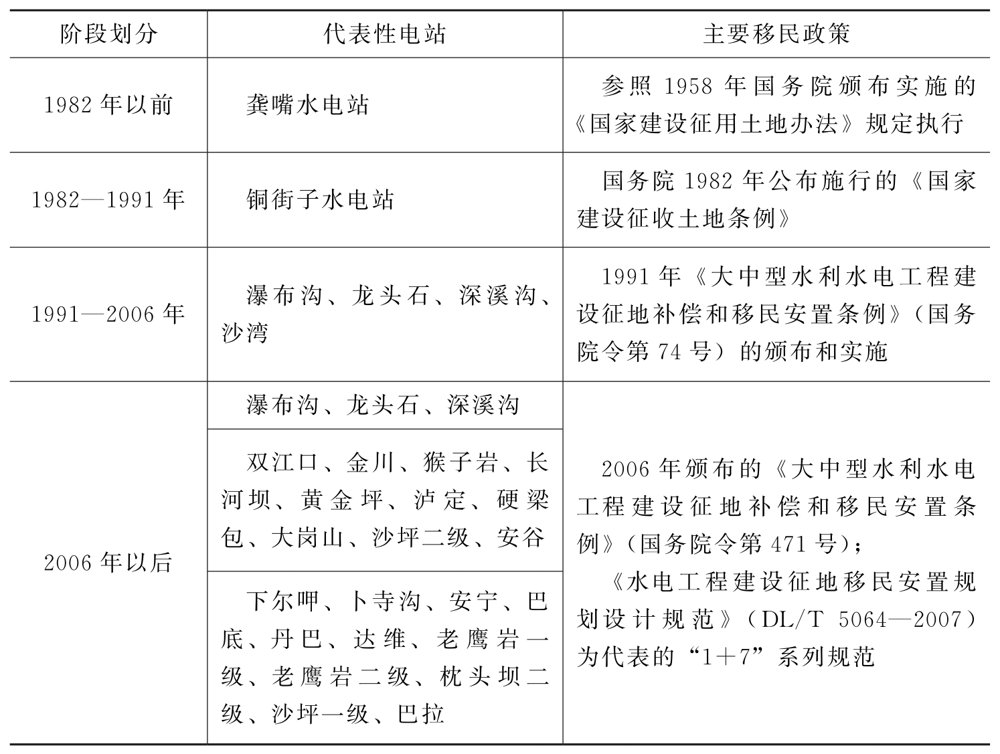
为了更加清晰地梳理不同时期四川省水电开发及移民安置任务与规模,分析移民安置任务的变化发展情况并总结安置过程中存在的问题,本书以国家及四川省移民政策发展为线索,以主要移民政策出台时间为要素,将移民安置划分为4个发展阶段(表2.5),在此基础上,结合四川省扶贫和移民工作局2014年《关于四川省大中型水利水电工程移民基本情况的报告》中的统计数据,重点梳理分析出各阶段四川省内大型水利水电工程开发规模及移民安置任务,具体如下。
表2.5 大渡河流域移民安置工作阶段划分情况表
2.1.2.1 1982年以前的移民工作任务
本阶段,国家尚无指导移民安置规划设计和实施工作的国家性政策和规范,移民工作主要参照1958年国务院颁布实施的《国家建设征用土地办法》规定执行。该时期共兴建水利水电工程7座,包括龚嘴水电站、鲁班水库、宝石桥水库、大洪河水库等,涉及装机约73.5万kW,库容约28亿m3,建设征地面积约12万亩,规划生产安置人口约7.3万,搬迁安置人口约11.3万,见表2.6。
表2.6 四川省大型水利水电工程建设情况一览表(1982年以前)
注 1.根据四川省扶贫和移民工作局《关于四川省大中型水利水电工程移民基本情况的报告》整理而成,数据统计截止时间为2013年6月。
2.建设阶段分为已建、在建和拟建三个阶段,其中已全部完成移民安置,已全部纳入后期扶持的为已建阶段;项目已批准移民安置规划启动移民安置实施为在建;已启动工程前期工作,移民安置规划尚未审批的为拟建项目。
这一时期,国家尚处于计划经济时代,我国水库移民工作尚处于探索阶段,国家和四川省尚未设置或成立专门的移民管理机构和规范的管理体制,水电工程移民补偿政策也不健全。而水库移民工作主要靠政治动员、行政命令的方式进行,移民工作主要依托行政指令和政治动员的方式开展,完全是以政府为主导的工程非自愿移民行为,移民补偿一般按人头或满足基本生产生活条件即可。四川省以龚嘴水电站为典型代表工程(图2.1),移民安置由地方政府在实施阶段负责安置。
图2.1 龚嘴水电站建设老照片
2.1.2.2 1982—1991年的移民工作任务
该时期内,国家颁布实行了一系列移民政策文件,包括《关于抓紧处理水库移民问题的通知》,将移民行政法规上升为法律法规,并随即颁布实施第一个规范《水利水电工程水库淹没处理设计规范》(SD 130—1984)用于指导移民安置规划设计工作,移民实施主体仍然为地方政府部门。
四川省响应国家政策要求,先后出台了《四川省土地管理暂行条例》(1982年)、《四川省〈中华人民共和国土地管理法〉实施办法》(1987年)等政策条例,移民工作有了独立、完整、政策性的规划设计工作规范和指导性文件。在此期间,全省共兴建水利水电工程2座,包括铜街子水电站和宝珠寺水电站,共涉及装机约130万kW,库容约2亿m3,建设征地面积约15679亩,规划生产安置人口约52935人,搬迁安置人口约25836人,见表2.7。
表2.7 四川省大型水利水电工程建设情况一览表(1982—1991年)
该时期以铜街子水电站为代表工程(图2.2),移民安置实施工作以地方政府为主负责组织实施,随着“条块结合,以块为主”管理模式的确立,上级政府及管理部门及行业部门参与决策、监督的作用日渐加强。但该时期内移民工程设计深度严重滞后于枢纽工程设计深度,设计领域“重工程、轻移民”现象十分严重;集镇迁建和专业项目处理基本以地方政府为主,主体设计单位仅配合地方政府开展工作,主体设计单位职能相对弱化。
图2.2 铜街子水电站现状照片
2.1.2.3 1991—2006年的移民工作任务
该时期,在总结以前几十年移民工作经验基础上,移民政策法规进一步完善健全,国家层面,颁布实行了《大中型水利水电工程建设征地补偿和移民安置条例》(国务院令第74号),首次明确并提出了“国家提倡和支持开发性移民,采取前期补偿、补助与后期生产扶持的办法”“经批准的移民安置规划,由县级以上地方人民政府负责实施,工程竣工后,由该工程的主管部门会同移民安置区县级以上地方人民政府对移民安置工作进行检查和验收”等对移民安置规划和实施程序的总体要求。并在随后配套出台了《水电工程水库淹没处理规划设计规范》(DL/T 5064—1996),为移民工作提供了较为完善和细致的工作准则和具体的措施办法。
四川省在此基础上,结合省内实际,也相继出台《四川省大型水电工程建设征地补偿和移民安置办法》(四川省人民政府令第47号)、《四川省大型水电站移民工程投资计划管理办法》等管理办法、规定。该时期,全省共兴建水利水电工程10座,包括龙头石水电站、紫坪铺水电站、溪洛渡水电站等,共涉及装机约2578万kW,库容约160亿m3,建设征地面积约265615亩,规划生产安置人口约177281人,搬迁安置人口约194759人,见表2.8。
表2.8 四川省大型水利水电工程建设情况一览表(1991—2006年)
在此期间兴建的水利水电项目跨越两个不同阶段,处于新老条例规定的两个不同政策交叉时期,历经、见证并实践了移民安置实施与管理体制的变革。该时期已明确了移民安置实施工作实行“政府负责、投资包干、业主参与、综合监理”的管理模式,且经批准的移民安置规划,由县级以上地方人民政府负责实施,对各方工作职责做了更加细致的要求。该时期内开工建设项目以龙头石、瀑布沟前期、深溪沟、沙湾等水电站为代表(图2.3),移民工程的实施均以地方政府或行业主管部门为主体组织开展,电站业主基本不参与移民工程实施。
图2.3 龙头石水电站坝址现状全景图
2.1.2.4 2006年以后的移民工作任务
该时期,随着水电站工程建设和移民工作的不断深化,国务院74号令和配套的《水电工程水库淹没处理规划设计规范》(DL/T 5064—1996)已经不再适应当前的移民工作进展。2006年,在总结当前移民工作需求和实践工作经验基础上,国家颁布了《大中型水利水电工程建设征地补偿和移民安置条例》(国务院令第471号),明确提出“移民安置工作实行政府领导、分级负责、县为基础、项目法人参与的管理体制”“已经成立项目法人的大中型水利水电工程,由项目法人编制移民安置规划大纲,按照审批权限报省、自治区、直辖市人民政府或者国务院移民管理机构审批”“由项目法人根据经批准的移民安置规划大纲编制移民安置规划”等一系列的移民安置规划设计和实施管理体系的指导性要求,并随后更新配套了以《水电工程建设征地移民安置规划设计规范》(DL/T 5064—2007)为代表的“1+7”系列规范。
四川省在此期间也相继出台了《四川省人民政府关于贯彻国务院水库移民政策的意见》(川府发〔2006〕24号)、《关于在全省大中型水利水电工程试行先移民后建设有关问题的通知》(川扶贫移民规安〔2010〕202号)、《四川省〈大中型水利水电工程建设征地补偿和移民安置条例〉实施办法》(四川省人民政府令第268号)、《四川省大中型水利水电工程移民安置监督评估管理办法》(川扶贫移民发〔2013〕443号)等文件和规定。移民工作管理体系更加系统化、细致化,更具备可操作意义。该时期,截至2013年,全省共兴建水利水电工程27座,包括泸定水电站、大岗山水电站、猴子岩水电站等,共涉及装机约4001万kW,库容约214亿m3,建设征地面积约844872亩,规划生产安置人口约115087人,搬迁安置人口约144249人,见表2.9。
表2.9 四川省大型水利水电工程建设情况一览表(2006年以后)
续表
该时期不再强调投资包干的责任,移民安置实施工作分工体系已较为完善。从“政府领导、分级负责、县为基础、项目法人参与”发展为“政府领导、分级负责、县为基础、项目法人和移民参与、规划设计单位技术负责、监督评估单位跟踪监督”的管理模式。该时期移民工作以瀑布沟水电站、两河口水电站为代表(图2.4和图2.5),移民安置实施主体仍为地方人民政府,但电站项目法人、设计单位也积极参与移民工程建设工作,出现众多移民工程由电站项目法人、设计单位受地方人民政府委托开展代建。
图2.4 瀑布沟水电站
图2.5 两河口水电站
综上所述,四川省水利水电开发项目自20世纪80年代至今,不断蓬勃发展,尤其是2006年之后,项目建设数量有较大上涨,据不完全统计,仅2006—2013年期间已建、在建的水利水电项目就有27个,占省内已建在建大型水利水电项目的59%左右(图2.6),建设征地范围、涉及的移民安置人口规模也逐步增长。具体变化趋势见图2.7~图2.9。
图2.6 四川省大中型水利水电工程各时期工程建设数量对比图
图2.7 建设征地土地面积变化图
图2.8 移民生产安置人口规模变化图
图2.9 移民搬迁安置人口规模变化图