中国职业教育发展战略及制度创新研究最新章节目录

附  件

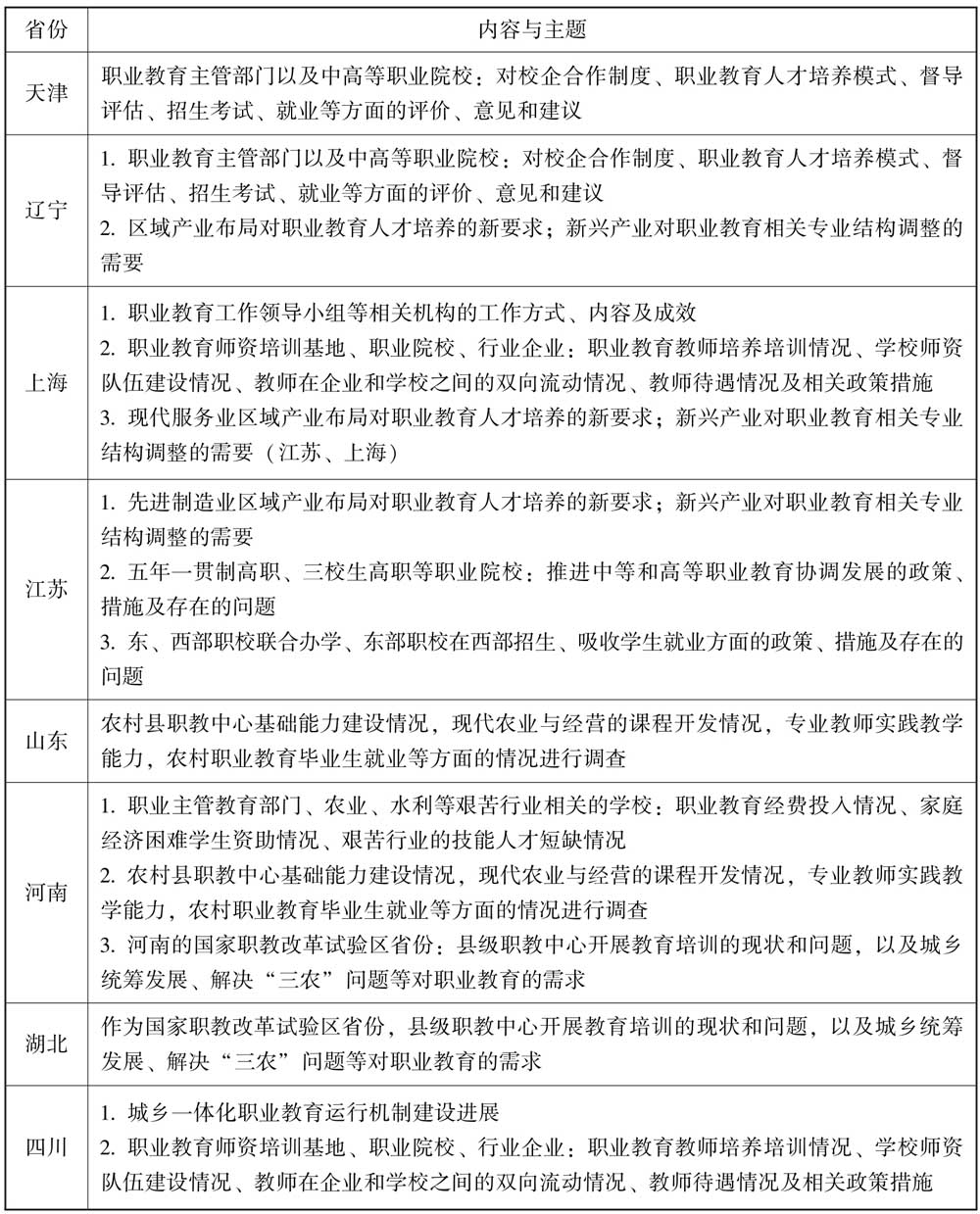
附件1 系列调研报告

世行职教项目专题系列调研之一

关于宁波、上海两地职业教育产教融合与校企合作的调研报告

按照课题研究计划,世行职教项目课题组成员于2013年11月21~23日,围绕产教融合与校企合作这一主题,对位居长三角地区、职业教育改革创新取得先进经验的浙江宁波市与上海市的职业教育进行了为期两天的集中调研。在两地分别召开由发展改革、教育、人社部门职业教育相关处室同志,有关中、高职院校、企业、行业协会负责校企合作相关工作同志参加的座谈会,会后分别到有代表性的宁波技师学院和上海信息技术学校听取情况介绍和实地考察学校的实训中心。调研后,经过课题组人员的充分交流,形成本调研报告。

一、发展背景

两地均处于我国东部长三角地区,到2012年,上海市与宁波市全年实现地区生产总值分别达到2万亿元和6524.7亿元,市区居民人均可支配收入分别达到40188元和37902元,农村居民人均纯收入达到17401元和18475元,人均GDP和人均财政收入均处于全国前列。两地均位于优化开发地带,都把创新驱动和转型发展置于未来发展的战略位置,高新技术产业产值占规上工业总产值比重均达到30%左右,高技能人才占技能劳动者比重分别达到22%和27%。两地均已建立起了比较完整的职业教育体系,实现了职业教育与普通教育协调发展的格局。同时,由于两地经济社会发展的基础也存在明显的不同,在所有制结构、产业结构、企业形态分布等方面有着各自的特点;譬如,上海的大型国企多、知名外企密集,宁波的民营企业比例高、市场化程度高等也为两地职业教育产教融合与校企合作提高了不同的发展背景。

二、产教融合与校企合作的发展成效

课题组对两地职业教育在产教融合和校企合作的改革与探索以及取得的成功经验进行了交流,认为尽管两地的经济社会发展背景和职业教育基础不十分相同,但是政府在大力发展职业教育、推动产教融合和校企合作,职业院校在主动对接产业行业,行业企业加强与职业院校合作培养人才和培训员工等方面有着很多共同点。

(一)政府引导,积极作为,推动校企合作水平不断提升

两地政府都把大力发展职业教育提高到战略地位,认为发展职业教育就是发展经济,在产教融合和校企合作方面不断加强政策引导、资金保障与分类指导。

一是把推动职业教育立法和出台相关政策作为发展职业教育,促进产教融合与校企合作的抓手,提高了职业教育治理体系的制度化水平。宁波市率先全国推动职业教育校企合作立法,先后于2009年和2012年出台《宁波市职业教育校企合作促进条例》和《宁波市职业教育校企合作促进条例实施办法》,确立了职业教育校企合作的管理体制,建立由教育、财政、科技、农业等部门参加的职业教育联席会议制度,统筹协调本地区校企合作的规划、资源配置、经费保障、督导评估等工作。校企合作有了明确的政府责任主体,形成了比较明晰的运行管理体制,校企合作也真正成了政校企三方共同承担、合作履行的社会责任和义务。上海市先后出台了促进产教融合,服务先进制造业与现代服务业的引导职业教育专业调整政策。

二是政府加大职业教育经费投入,为职业教育院校基础能力建设、双师型教师队伍建设与专任教师培训、企业员工培训提供了切实保障。上海市建设了与大类专业相匹配的公共实训基地、高技能人才培训基地、学校的开放实训基地,为职业教育实现产教融合奠定了基础。上海市财政把教育附加专款的百分之八十五用于职业教育培训和高技能人才实训基地建设,有力地推动了企业培训职工的积极性。

宁波市政府重视社会培训,将其作为职业教育服务区域产业发展最直接的方式,也是经实践证明推动校企合作的最便捷渠道。做大做强社会培训尤其是企业职工培训,增强了职业院校在行业企业的影响力,巩固校企合作关系,提高校企合作水平。宁波市教育局在服务型职业教育体系建设过程中投入专项经费,专门用于企业职工培训。多次修改完善《关于加强职工培训提高劳动者素质的实施细则》,2006~2011年,以政府采购方式,投入经费逾1亿元,公开招投标7次,大力实施企业职工培训项目。培训涉及全市制造业、服务业和农业等200多个工种,完成招标培训29万人次,获得各类证书18.2万人次。政府引导、院校主动、市场调节、社会支持的职工培训机制不断完善,培养了一大批企业发展急需的知识型、技术型、创新型的高级经营管理人才、技能人才和生产一线工人。一批职业院校成为行业企业定点培训基地,如宁波鄞州职教中心是宁波市电业局进网作业电工唯一的定点培训机构。

三是政府出台促进集团化办学的若干意见,行业性与区域性职教集团的建立,促进了企业与职业院校多元供需的实现。两地都出台相关政策措施,推动了职教集团的建立,通过会商机制有效衔接了职业院校与企业行业的人才培养需求。上海市已经建立了21个各类职教集团,覆盖全市90%以上中高职院校。

四是政府注重公共平台的搭建,实现了招生、就业、校企合作一体化服务的平台。宁波在市教育局直接指导下,由宁波市成人教育学校、宁波城市职业技术学院、宁波国际展览有限公司三家单位合作共建,为全市职业院校与行业企业的全方位、深层次合作创设有效载体和便捷通道。“宁波校企通”平台着力建设职业教育办学成果网上展示中心、校企合作信息咨询服务中心、专业技能人才供需信息发布中心等七大资源中心,推动职业院校和企业在人才、师资、设备、课程、课题等多方面的合作。经过一年来的试运行,已经取得比较好的运行效果。上海市也建立了招生与毕业生就业的发布平台,定期向社会发布毕业生就业情况年度公告。

(二)职业院校明确自身定位,主动服务产业发展,校企合作有了实质性进展

实现产教融合与校企合作的目的在于创新人才培养方式,而解决这一问题的关键又主要取决于专业对产业的适应性和课程开发的有效性。介绍经验的职业院校有不同的服务面向,合作企业性质也不同,比较突出的经验是,校企双方要想取得良性合作的效果,一定是了解彼此的需求并能在合作中受益。两地在合作实践中探索出了“引企入校”“企业办校”“校办企业”“学徒培养”等校企合作形式。

一是两地职业院校主动适应产业发展对技能人才的需求,找准自身定位。最好的例证是作为首批国家示范校建设的上海信息技术学校的转型发展,其前身是原来的上海化工学校,20世纪90年代末,整个行业由原来的14万职工锐减到2万人,面对因化工行业的产业调整而出现的大量减员的冲击,学校主动适应信息化带动工业化发展的新战略,调整自身的服务方向和发展定位,由原来只服务化工行业向服务区域工业转变,实现了脱胎换骨的转型,由于学校抓住了市场人才需求预测这一关键,在面向现代化工和面向信息化对技术工人的新需求方面,成功地实现了专业调整与课程开发,找准了自身的定位并很快站稳脚跟,成为有特色的全国创新师范院校,这充分说明了产教融合和学校主动适应产业发展的重要性。

二是合作过程中不断满足对方的需求,是合作可持续发展的保证。

宁波海天职业技术学院的校长说,职业院校的教师要具有本行业专业化水平且具有长期在企业工作的经验,最好具有相当的技术开发成果,这样的教师才能够为企业技术改造解决技术难题,才会受到企业的欢迎。上海医药专科学校积极为兼职教师的专业发展创造条件,在学校为兼职教师设立了工作室并主动为兼职教师创造出国进修机会等做法,提高了兼职教师的吸引力,成为校企合作的纽带。上海医药专科学校还通过与区县卫生局合作进行了定向培训乡村医生、订单培养护士,宁波海天集团还与集团内学校开展了高职的现代学徒制试点等合作培养人才的模式。

三是适应行业企业对技能型人才需求不断高移的趋势,中职毕业生需求趋减的形势,两地都相应探索了五年制中高职贯通与中高职有效连接的机制,并取得了初步的经验。宁波企业对高职生需求的呼声更高,认为中职生已经不太满足企业生产的需要。上海在这方面采取了在相对成熟的校企深度融合的专业进行五年制中高职贯通试点,探索出了较为合理的分流与升学机制。

(三)强化社会责任意识,发挥资源优势,企业参与职业教育自觉性逐步增强

面对激烈的国际市场竞争,两地企业都意识到技能型人才在企业发展中的战略地位。一流的操作工和技术人员才能适应创新驱动发展阶段的发展要求,原来粗放型的靠投资拉动,靠资源粗放发展的路已经成为过去,企业发展靠的是人才、是软实力,靠的是过硬的职业教育培养能力。

一是两地的行业组织在职业教育中的中介作用明显增强。上海市多数职业学校的专业和课程都有行业标准,行业职业教育功能逐步增强。宁波市的模具行业协会在组织职业院校与企业合作方面积累了经验。建立了行业模具实训基地,开展企业用人需求预测、岗位交流、设计比赛等多种校企合作形式,并建立了模具教育专业咨询委员会,定期开展行业技术标准制定、课程开发活动。

二是行业企业主动到职业院校建立实训中心,实现了与职业院校人才培养的完全对接。宁波市技师学院实训中心和西门子合作共建联合实训室,并向社会提供西门子自动化产品的技术培训。上海信息技术学校也与多家国际知名外企合作共建实训中心,有效地促进了产教融合与校企合作。

三、存在的问题

尽管两地在落实政府大力发展职业教育决定,采取立法推动、政策推进等有利于产教融合与校企合作的配套政策措施,校企合作均取得了一定的成效。但是就目前两地的情况看,与十八届三中全会决定提出的加快现代职业教育体系建设,深化产教融合、校企合作,培养高素质劳动者和技能型人才的要求还有很大的差距。

(一)产教融合的校企合作机制尚未形成

校企合作中“企业冷”的状况还未得到根本扭转。宁波市出台校企合作条已经4年,相关实施办法也发布了一年多,从执行层面看还远未出现预期的效果。政府部门和职业院校的负责人反映政府在推动校企合作中投入了大量引导性基金,运行效果还是不够明显。企业在参与职业教育和培训在职职工的积极性均未得到充分发挥。这与我们企业所处的市场环境和经济发展阶段密切相关。一是我国的市场经济机制还不够完善,资源配置尚未完全由市场来决定,激励企业投入职业教育的动力明显不足。二是目前,我国企业尤其是国有企业的现行评价制度导致短期行为,不利于企业从长远考虑人力资源问题,阻碍了校企之间的深度合作。三是我国的企业制度中尽管有了相关职业培训的责任,但是相关的配套措施尚未健全,对企业在人才培养上的社会责任没有充分体现。

(二)行业组织的职业教育功能尚未得到充分发挥

目前行业组织受产业形态的影响,两地行业组织在职业教育方面发挥自律作用的能力有限,尽管有行业性规范与标准,但是在对会员单位的约束力上尚有明显的弱势。行业组织只是起到一个联系平台的作用,没有成为校企之间联系的纽带。对不按照行业规范操作的学校与企业也没有应有的规范效果。

各国的经验表明,非政府组织和非营利组织是社会治理不可或缺的一个环节,管理得好,应用得好,非政府组织和非营利组织会大大促进职业教育治理,促进产教融合与校企合作。我们应该学会跟各种非政府组织和非营利组织合作,把他们往好的方面引导,利用这些组织来改善职业教育的治理绩效。

(三)没有形成与技能资格相配套的报酬分配体系,学习技能的氛围不强

多数企业没有形成与技术工人技能资格相适应的薪酬体系,导致技术工人收入之间不能拉开差距,同时,在社会福利体系中技术工人处于各职业中最底层,甚至与没有技能的农民工之间没有差距,这样的社会地位不利于全社会形成学习技能的环境。

(四)职业院校的微观活力不足是制约职业教育发展的关键

大多数职业院校还没有树立起市场意识,不能及时跟踪行业产业发展动态及时调整专业与课程标准,原因在于危机意识不强,办学体制不够灵活也是原因之一。

(五)中职学校定位不明,争相升格高职不利于学校内涵发展

面对产业转型升级对高技能人才的需求,两地均适应产业发展需要,开展中高职一体化办学的探索,这也会助长了为了学校自身利益争相升格的冲动,事实上这种不以学生为中心,以专业实际出发的动机是与学校内涵发展的方向相悖的。

四、几点思考

本次调研目的在于通过深入了解我国职业教育发展中的问题和典型案例,进一步明确政府、学校、企业、社会在职业教育发展中的关系,剖析制约我国职业教育发展的制度环境与成因,从而为提出职业教育发展战略和制度创新提供智力支持。

(一)加深了对产教融合与校企合作内涵的理解

通过调研加深了对产教融合与校企合作内涵的理解。按照上海信息技术学校邬校长多年办学的体会,所谓产教融合就是说职业学校与行业企业的合作达到了分子级,就是说充分融为一体的效果,从专业对接、课程标准、教师交流到学生培养,合作无处不在、无时不有的程度。我们认为这是一种理想的境地。事实上,强调职业教育产教融合是针对我国职业教育整体不强、办学效果不佳的现状来说的,强调行业企业对职业院校的渗透作用是重要的,但是也不能过度。职业院校尽管是为学生的职业定向服务,但是更重要的还是要摆正职业学校育的位置,发挥职业学校在专业培养和价值观引导、批判性思维培养等独特功能。脱离企业环境和企业的参与办好职业教育是不可能的,但是把能力培养的全部都寄托到企业是不现实的,也是不科学的。因此,我们对产教融合与校企合作的内涵还是要有一个比较合适的界定。通过校企合作尽可能实现学校教育适应产业发展的需求,这需要多种机制来实现。一是通过立法让企业按照法律赋予的要求来承担应有的参与职业教育的责任。二是通过制度设计让学校成为独立自主的责任主体,能够按照契约自主地与企业发展全面的合作关系。三是政府注重培育行业组织,让其真正激发社会活力,充分发挥行业组织在整个行业中应有的职业教育规范的责任。四是政府能够正确处理以上各责任主体之间的关系,适时提供所需的公共产品,这样就会建立起各得其所责权利相适应的职业教育良好发展态势。

(二)加强专兼职教师队伍建设是产教融合与校企合作的关键

在本次调研中,我们认识到专兼职教师在职业院校中起到的重要作用,尤其是在联系学校与企业中起到的不可替代的作用。只有专业教师的专业水平提高了,才有可能承担起专业建设和课程标准制定的责任,才能为企业解决技术难题,才能增强企业参与合作的积极性。加快师资队伍建设,建立起学校与企业之间专业人员相互流动的畅通的渠道势在必行。

(三)强化办学自主权,促进校企合作模式的多样化

从行业办学与教育界办学的区别来看,行业办学学校拥有更多的自主权,但是资金支持的渠道少;而教育界办职业教育尽管资金较充裕,但是学校缺少支配的自主权。从实际办学效果看,行业办学与技工学校由于具有与行业企业联系密切的天然优势,从运行效果上看明显具有优于教育界办职业教育。因此,吸取行业办学的经验,给予职业院校更多的自主权,是促进产教融合与校企合作的必然要求。

从调研所了解到的校企合作情况看,目前还不能急于对一些合作方式给予相应的模式化判断。所谓校企合作模式,应该是一种比较成熟的政、校、企合作关系。从我国职业教育发展阶段和各地行业企业的发展情况看,还需要各地不断探索,尝试不同的结合方式,客观上也应该倡导多样化的结合方式。

(四)市场化取向的改革是未来职业院校改革的方向

职业教育有着与经济社会发展密切相关的特点,就业宗旨是职业教育的生命线。职业教育的办学、管理、教学等环节都强调与产业、行业的生产实际结合,重视实际操作训练与临场处理训练。只有更多地采用市场化手段来管理职业教育,才能更好地调动职业院校的主动性与灵活性,也只有更多按照市场化规则运营职业教育,才能够更好地满足行业企业对人才的动态需求,从而进一步促进产教融合与校企合作。上海市信息技术学校的转型发展之所以成功,关键在于学校成立市场部,抓住社会对人才需求这一关键,及时调整自身的管理与教学的结果。

(五)加强校企合作立法,完善职业院校治理体系

加强职业教育校企合作的立法是完善职业教育治理的重要手段。从宁波市的立法与执行情况来看,尽管效果还不是很明显,但是,毕竟通过立法,把学校、企业、政府之间在校企合作中的角色进行了规范,不至于出现像政策一样随意性的变化,使校企合作有了制度保障,随着实践的发展可以进一步推动相应的法规的修订与完善,从而不断推动和促进产教融合与校企合作的经常化。

世行职教项目专题系列调研之二

《中国职业教育发展战略及制度创新研究》项目组赴山东调研报告

《中国职业教育发展战略及制度创新研究》项目组一行3人,由项目承担单位上海教科院智力开发研究所所长董秀华带队,于2013年12月30~31日为期两天,分别在潍坊市和省会驻地济南市就山东省与潍坊市职业教育进行了为期两天的调研。由山东省发改委和潍坊市发改委召集,在两地分别召开了省直和市直的部分政府部门、部分职业院校、企业行业代表参加的座谈会,实地察看了山东商业技术职业学院与山东科技职业学院两家高等职业院校。

一、基本情况

山东作为人口大省与经济强省,处于国家区域发展战略中的优化开发地带,肩负着经济转型和转变经济发展方式的重任。近年来,山东省委、省政府深刻认识职业教育发展面临的新形势、新任务和巨大发展潜力,深入分析和深刻认识职业教育存在的突出矛盾和问题,找准下一步工作的着力点和重点。把发展工业化、信息化、城镇化、农业现代化“四化”协调发展的战略目标与培养一批又一批高素质劳动者和技术技能人才的职业教育密切联系起来,认为现代职业教育应当成为“四化”协调发展的重要支撑。

21世纪以来,特别是2005年以来,山东省政府高度重视职业教育,落实国家职业教育发展的重大部署,山东省职业院校学生数量大幅增长、素质明显提高、就业率连续多年在95%以上,平均每年为社会培养输送90多万名技术技能人才,每年培训上百万名城乡劳动力。而且,经过这些年改革调整,山东省中职与普通高中、高职与普通本科在校生规模的比例结构协调,基本具备了为经济社会发展大规模培养高素质劳动者和技术技能型人才的能力,也为普及高中阶段教育、实现高等教育大众化和促进经济社会健康发展作出重要贡献。

选择调研潍坊市的原因在于潍坊市作为国家职业教育创新发展试验区,山东省的职业教育创新项目大多在潍坊发起与试点。潍坊市处于山东半岛中部,是山东省黄河三角洲高效生态经济区和山东半岛蓝色经济区两大国家建设战略的叠加区。潍坊的职业教育资源丰富、类型多样。

二、存在的主要问题

通过座谈会,我们发现目前在山东省职业教育发展中存在的共性问题主要集中在以下几个方面:

一是职业教育之所以不能成为一种与普通教育并列的教育类型,原因在于职业教育体系内部上下不畅,没有形成与支撑职业发展的专业要素的关联。过去职业教育的学习路径缺乏系统设计,不同类型教育之间条块分割,职业教育体系内部上下不能有机贯通,职业教育与其他类型教育之间不能有效衔接。这在客观上导致大多数有资格、有愿望、有能力的中职、高职学生失去了继续升学深造的可能和机会,导致职校学生及家长普遍认为上了职业学校就定了“终身”,意味着没有大的发展空间,也带来职业学校吸引力不强、学生学习积极性不高、学校管理困难等问题。

二是职业教育与产业发展相脱节、校企合作不紧密。这当中既有职业学校布局、专业设置与区域产业布局发展不适应和脱节的问题,也有职业学校的教学内容、教学方式与企业需求不能有效衔接的问题。再加上一些企业考虑成本和直接收益过多,参与校企合作的积极性不高,有的时候是采取临时“抱佛脚”的办法,造成校企合作不紧密等问题。

三是职业教育基础条件薄弱与资源利用不足并存的问题比较突出。从基础条件薄弱角度来看,既有“硬件”问题,也有“软件”问题。在潍坊市调研时,潍坊商业学校的孙校长反映,山东省中职学校生均占地面积、校舍面积、实训设备,与国家和省规定标准还有较大差距,与浙江、江苏、厦门等地相比差距更大;一些学校实训设备严重短缺、老化,无法满足技能训练、需要,更远远落后于企业装备水平。大部分县(市、区)落实职业教育投入政策不到位,没有落实好两项教育附加用于中职学校建设的政策。职业学校教师数量长期不足,“双师型”教师严重短缺。再加上职业学校本身小而全的问题仍比较突出,一些地方职业教育条块分割、学校专业建设重复、实训设施缺乏资源共享和充分利用。另外,学历证、职业资格证“双证”不通的问题也比较突出。

三、主要做法与经验

通过加大财政投入,推进布局结构调整,推动教育教学改革,山东省的职业教育取得长足发展,许多工作走在了全国前列。特别是在紧紧围绕职业教育如何服务区域经济社会发展,努力探索试点构建现代职业教育体系上有成效,在相关领域提出了以改革招生考试制度为突破口,建立上下衔接贯通的职业教育人才成长路径;以提高专业技能和职业素养为重点,完善人才培养模式;以实现产学良性互动为出发点,建立校企合作长效机制;以优化结构和提高素质为核心,加强师资队伍建设;以加大和整合财政投入为抓手,完善职业教育经费保障机制;以深化职业教育办学制度改革为着力点,推进多元办学、教育家办学;以加强市域统筹为切入点,理顺职业教育管理体制等相应的战略举措。

(一)多措并举,破解职业教育招生难

招生问题成为目前全国职业院校健康发展的重要问题,山东也不例外。在省里和潍坊市的两个座谈会上,职业院校的校长纷纷提出了目前招生难的现状与原因。首先是,家长不愿选,觉得上职业教育没有前途,当一辈子工人,这是最深层的文化观念层面的问题;其次是,现在的本科教育升学率高,家长认为上三本也比上好的高职强,起码上了三本就可以参加公务员、事业单位考试,增加了上向流动的可能性,这样由于普通本科占整个高等教育比例趋高,自然地高职发展空间就小得多;再加上选择中职后,再继续升学的可能性小,因此中职的吸引力更小。目前山东的情况是,东部地区的初中升学的中职比例不到4成,潍坊市中职比例也仅有4成。这与中职成为职业教育健康发展的基础的要求有很大差距。再次,因为目前中职免学费的相关政策和对地方政府职业教育考核政策的局限,导致了中职招生的地方保护主义的壁垒,使好的省直的职业学校招生不足,而把生源留在相对办学条件差的县职教中心;最后,由于技校属于人社部门管理,而初中属于教育局管理,在招生宣传渠道上,技校不能平等地与中职校在一个平台进入学校宣传,导致技校招生更加困难。这些方面都不利于职教的健康发展与老百姓对教育的自愿选择。

为解决以上存在的招生问题,山东省教育厅已经出台了相关文件,要求一是对中等教育阶段招生考试,市级教育部门要建立统一招生平台,统筹管理普通高中、中职学校和技工学校招生工作,并在全省建立统一的学生信息数据库,让高中阶段招生更加公平、合理、有序。二是建立中职、高职与应用性本科、专业学位硕士、博士相衔接的现代职业教育体系,从根本上解决职业教育显性弱势群体教育的问题。对高等教育阶段招生考试,省教育厅已出台具体办法,进一步完善“知识+技能”的春季招生考试制度及单独招生、注册升学制度,增加中高职学生对口升入更高学段继续学习的机会。三是合理确定高等教育分类发展政策,相应缩小二本、三本的比例,整体确立本科转型发展的思路和措施。

(二)以构建现代职业教育体系为抓手,推进普教与职教协调发展

建立现代职业教育体系,首先需要科学界定各类职业教育人才培养目标和发展定位。然后,从实际出发统筹中等与高等职业教育专业设置,一体化制定人才培养目标、教学方案、课程体系,实现人才培养的有机衔接。在实践中山东省对职业教育人才培养的目标定位为:中等职业教育主要面向生产服务一线培养高素质的基本劳动者和技能型人才,并为高等学校提供具有一定专业技能基础的合格生源;高等职业教育主要面向生产服务一线培养技术型和高层次技能型人才;应用型本科教育主要培养工程型、高层次技术型以及其他应用型、复合型人才;专业学位研究生教育主要培养工程技术研发、高层次管理以及其他高层次应用型、复合型人才;职业培训面向全体劳动者提高从业能力和职业素质,形成结构合理、类型多样、相互贯通、功能完善的职业教育培养格局和人才成长“立交桥”。并要求坚持大力发展中等职业教育,稳定高等职业教育规模并加快其内涵发展,扩大应用型本科、专业学位研究生教育比重,不断提高职业教育在整个教育中的比重,推进普教与职教协调发展。

调研中,我们了解到山东省已经在2012年率先建立春季高考制度,将高职院校单独招生试点扩大到13所,保证每年都有一定比例的中职、高职学生有机会升入高职和本科院校;2013年,省教育厅批准了55所五年一贯制招生高职院校。由于潍坊市的职业教育发展基础较好,加上该市作为教育部与山东省联合确立的国家职业教育创新发展试验区,有条件、有责任率先试点,2013年驻潍五年制一贯制高职院校有11所,占到全省总量的20%。在此基础上,一是逐步扩大3年高等职业教育与2年本科教育(简称“3+2”)、3年中等职业教育与4年本科教育(简称“3+4”)对口贯通分段培养试点院校范围和专业覆盖面,逐步实现“专升本”与职业教育贯通培养模式的对接。

二是加快本科院校分类建设,加强应用型特色名校建设,积极支持省属本科院校整体向应用型本科教育转型,督促本科院校选择部分学院或专业,对接产业需求,突出职教特色,培养高端应用型人才,为建立现代职业教育体系提供有效载体。从2014年起,利用3年时间遴选200个本科专业点进行重点建设,形成对口贯通分段培养能力。支持潍坊国家职业教育创新发展试验区吸引民间资本,创新管理方式,开展应用型大学建设试点。

三是在2014年3月底前各设区市建立职业教育与普通教育统一的高中阶段招生平台,由教育招生考试机构负责高中阶段招生考试。2013年在青岛、潍坊、德州市开展中职学校(含技工学校)与普通高中学分互认、学籍互转试点,2014年起逐步扩大试点范围。争取国家有关部门支持将技师学院纳入国家教育统一招生。

专栏1 潍坊市积极探索构建现代职教体系

2012年,教育部与山东省签署部省共建潍坊国家职业教育创新发展试验区协议。山东省抓住这一契机,寻求突破创新,在全省范围内推进现代职业教育体系建设。省委、省政府将“建立现代职业教育体系研究”确定为省委常委重大调研课题和省政府教育专项调研课题。

山东省委常委、常务副省长孙伟带领9部门开展了4次专题调研、20余次研究调度,系统提出了推进现代职业教育体系建设的对策。“职业教育既是‘四化’同步发展的重要节点和支撑,又有对教育改革的突破作用,而不是简单就职业教育谈职业教育,这与过去的认识相比有一个非常大的突破。”

目前,山东省已经出台和正在制定的制度有16项,涵盖职业教育规划与布局、中等职业教育公共财政保障机制、校企合作税收优惠政策、职业教育招生考试制度等。省财政业已计划在近3年内拿出专款10亿元支持现代职业教育体系建设。

走进山东科技职业学院,一时间分不清这里到底是学校还是工厂。教学、研究所、产业同在一个园区, “校企所共栖、产学研一体、职场化育人”。纺织服装系教师王俊英把自己的工作概括为3个1/3,“1/3在课堂,1/3在企业,1/3在科研,教师在承担生产任务的同时,进行教学管理,变以前的课堂讲授为车间实地操作。”

职业教育培养模式的变革,绝不仅仅是从课堂到车间那么简单,还要给职校学生以技术技能、学业晋升的路径、发展的希望和公平的机会。在8所中职学校、11所高职学校和12所应用型本科学校,山东省开展了3年中职教育与4年本科教育、3年高职教育与2年本科教育对口贯通分段培养试点,录取线分别超过当地普通高中录取线、全省本科二批录取线。

山东省教育厅总督学徐曙光表示,职业教育没有有机地融入整个教育体系,严重制约了其健康发展。 “构建现代职业教育体系的目的之一就是要使职业教育不再是‘终结教育’,打破向上的‘天花板’和左右衔接的‘隔离墙’,试点不是要做成一种招生模式,而是要通过课程体系的对接,实现培养模式的革新。”

从2013年秋季起,山东省对全省中职教育在校生全部免除学费,将免学费补助转换为按专业补助公用经费的新机制,对第三年级同样全额拨付公用经费。山东省还提出通过采取财政奖补、选派公办教师支教、政府购买服务等方式支持民办职业教育发展,试点民办职业院校教师与公办学校教师享受同等待遇。

(三)以优化结构和提高素质为核心,加强师资队伍建设

在座谈时职业院校的校长一致认为能否办好职业教育关键是双师型教师队伍,尽管国家和省里出台了一系列的有关针对专兼职双师型教师建设的政策,但是,受各方面条件的制约,整个山东省职业院校的双师型教师仍然严重欠缺。潍坊市诸城福田汽车职业中专的高校长反映,从社会上招来的工科毕业的大学毕业生有学历、有职称,但是没有动手能力,不能适应职业院校的专业教学需要;有的校长反映学校没有进人自主权,招聘教师只能按照人事局的统一要求,通过统一考试进入,而具备专业教学能力的人却又通过不了考试;还有的反映,学校规模扩大了几倍甚至十几倍,而教师的编制却不能增加,导致招进来的教师因身份问题而不能持续提高专业能力。

针对职业院校双师型教师短缺的实际,山东省已经出台一系列措施,一是要求职业院校教职工编制总额的80%纳入编制实名制管理,20%不纳入编制实名制管理,用于聘用专业兼职教师。二是改革职业院校教师招聘制度,扩大学校用人自主权。从2013年起用3年时间配足配齐教师。省里已经制定了中等职业学校、高等学校教师准入制度实施办法,从适应职业教育需要出发,在人力资源社会保障、教育以及其他有关主管部门的指导、监督下,由学校遵照有关规定面向社会公开自主招聘纳入编制实名制管理的教师。专业教师招聘要以测试专业技能和执教能力为主,将专业工作经历和职业资格作为基本条件;在专业教师紧缺的情况下,允许教学急需但没有教师资格证的专业人才参加学校招聘,合格的先作为兼职教师使用,待取得教师资格证后再转为正式教师。三是建立健全教师培养提升和激励制度。完善专业教师评价标准,出台了中等职业学校、高等职业学校教师职称评价办法,将教学实绩、技能水平、技术研发成果等作为专业技术职务评聘的重要依据,鼓励教师取得多个专业技术职务资格和职业资格。从2013年起对高职院校与本科院校教师专业技术职务实行分类评审,2014年在中职学校设立正高级教师职务。深化学校内部分配制度改革,收入分配向教学一线特别是实践教学岗位倾斜。

(四)以实现产学良性互动为出发点,建立校企合作长效机制

校企合作是职业教育健康发展的根本出路。山东省把加强和深化校企合作,作为加快建设现代职业教育体系的重中之重,进一步扩大合作规模,深化合作内容,增强合作成效。一是学校主动针对企业需求推进教育教学改革,提高人才培养质量和办学水平,增强对企业的服务和支持能力。二是通过鼓励和引导企业深度参与学校教育教学。通过职教集团、专业建设指导委员会、学校理事会等形式,使企业参与职业院校教育教学改革,支持专业建设、教师培养和学生实习实训。鼓励企业将工厂开到学校,将学校办到工厂,在学校设立技术研发中心,创新职业教育成本转移机制,提高技术技能人才培养水平。三是落实鼓励校企合作的优惠政策。各地落实省政府49号文件《意见》规定的各项财税激励政策,在各自权限范围内出台了更多的激励措施,引导和支持校企合作办学、合作就业、合作发展。行业主管部门发挥对职业教育的指导作用,大力推进产教结合,密切职业教育与产业的联系,促进职业教育更好地适应产业发展实际需要。四是在企业建立实习实训基地,发挥好现有1189家省级企业实训基地作用。支持企业在学校建立工程技术研发服务中心,合作开展技术研发和创新。推动教师与专业技术人员双向交流。五是2014年建立统一的“山东省校企合作公共服务网络信息平台”。在青岛、潍坊、德州市开展人力资源统计、预测、供求信息发布试点,2015年在全省全面推行。六是制定落实校企合作税收优惠政策的实施意见。争取国家有关部门支持,在山东开展校企合作税收优惠试点。推行职业院校学生实习责任保险制度,将学生实习实训补贴和投保经费统一纳入公用经费补助范围,确保专款专用。七是完善就业准入制度,加强劳动监察,规范用工行为,由人力资源社会保障等部门依照法律法规对违反规定、随意招录不具备从业或执业资格人员的用人单位给予处罚。制定具体办法,从2014年起对重点行业每年发布就业准入实施情况报告。推行职业资格证书制度,加强职业技能鉴定管理监督,清理规范职业技能培训、鉴定机构。

专栏2 以科研与服务为先导,促进产教有机融合

山东商业职业技术学院是国家示范职业院校和山东省首批大学生创业教育示范校,通过整合鲁商集团和社会优质资源,搭建创新实践平台,提高学生的创新能力,取得了产教融合的良好成效。

明确学院内涵与战略定位,实现学校职能由教学向教学、科研与社会服务协调发展的转变是产学融合的前提。一是整合资源,提升政产学研结合平台,强化协同创新发展。整合鲁商集团产业优势及校内科研力量,建有国家级工程中心——国家农产品现代物流技术研究中心。承接了商务部全国肉类蔬菜流通追溯体系建设、山东省国家农村农业信息化示范省项目等多项国家及省级重点工程建设;2011年承担国家“863”计划和“十二五”国家科技支撑技术项目以及黄河三角洲高效生态农业冷链产业科技示范工程项目。学校先后完成国家、省、部级科研项目近40项,转化成果近千项,获得科研经费9000多万元。科研外延扩大,初步实现政、产、学、研结合。

二是创业教育融入人才培养方案,建立创业课程和创业实践体系。构建具有商科特色“专业教育+职业技能+就业指导+创业文化” “四位一体”的产教融合模式,构建教育课程体系、实践体系、指导体系和文化体系。电子商务专业以项目教学为主线,实施体验式教学,丰富“MBE-CDIO”人才培养模式内涵;艺术类专业以企业设计项目、校企合作工作室为载体,推广“工作室化”培养模式;成立校企合作精英班,学校教育和企业顶岗实践轮换递进,探索实践“现代学徒制”;成立创业学院,设立山东省首个创业经理班,用注册公司实战项目开展课堂教学和实训。

三是推进开放式办学,各系建立教学企业,提升专业服务产业能力,筹资办学格局多元化。2013年建立“山东商职学院食品检测中心”,成为具有法律效力的第三方检测机构,通过了实验室资质、食品检测机构资质和农产品检验机构资质等认证,为社会服务检测项目资金达100多万元。

“十二五”期间融资两亿元,建立5万平方米的创业科技园。以科研成果入股形式参与企业生产和经营,衔接学生创业计划“演练”,形成未来高端校办产业基础。计划建立咨询公司、中介组织,长期研发合作组织,校企联合体、政府创办科技园、孵化器等新型混合组织,形成学校、社区与企业良性互动式发展的创业教育生态系统。

(五)以加大和整合财政投入为抓手,完善职业教育经费保障机制

各级政府把职业教育纳入当地经济社会发展规划,不断加大投入,推动职业教育加快发展。2012年山东省高职和中职、技校教育的财政性经费投入达152亿元,比前年增长28个百分点,成为历史上职业教育财政性经费投入总量最多、增幅最大的一年。2012年,山东省向中职学生发放的国家助学金和免学费达7.6亿元,惠及47万学生,2012年秋季已经把免学费范围扩大到所有农村学生。实施技能扶贫计划,帮助6.2万名城镇低保家庭和农村困难家庭子女上了技校。尽管职业教育财政有了较大增长,但是与重视普通教育相比,还有较大差距。山东省财政厅王处长介绍了近年来山东省职业教育财政增长情况,中职的生均拨款低于普高,高职的生均拨款低于本科的现状。潍坊市在综合改革试验区签字文本中明确了高职生均经费高于本科院校。

一是将中职教育纳入基本公共服务体系和公共财政保障范围,确保学校人员工资足额拨付,确保学校正常运转。从2013年秋季起已经对全省中职教育在校生全部免除学费,经费由省、市、县三级分担,对没有落实配套资金的地方进行问责。2013年10月出台中职教育生均公用经费拨款标准,将免学费补助转换为按专业补助公用经费的新机制,对第三年级同样全额拨付公用经费。

二是确定了2014年研究制定高职院校、技师学院生均预算内经费拨款标准,2015年全部落实到位,并逐步提高拨款水平。青岛、潍坊市所属高职院校、技师学院生均预算内拨款水平2013年达到辖区内本科院校标准,德州市所属高职院校、技师学院生均预算内拨款水平2015年达到辖区内本科院校标准。对提前落实到位的,省财政给予奖励。

三是加大省本级专项资金支持力度,实施省级规范化中职学校建设工程,支持以市为主统筹整合中等职业教育资源,“十二五”末原则上每县建成1所与市域经济社会发展相适应的省级规范化中职学校;启动省级示范校、优质特色校建设工程,2020年全省建成300所规范化学校和100所示范校、优质特色校。支持职业院校校内实训基地建设。重点支持山东省西部经济隆起带职业教育基础能力建设。

(六)以深化职业教育办学制度改革为着力点,推进多元办学、教育家办学

积极探索职业教育的多元化办学模式,鼓励各种社会力量投资兴办职业教育,支持集团化办学、区域合作办学。从2014年起,通过采取财政奖补、选派公办教师支教、政府购买服务等方式支持民办职业教育发展。2013年底前研究制定民办职业教育实行营利性、非营利性分类管理办法,非营利性民办职业院校享受与公办学校同等的土地、税收及其他优惠政策。民办职业院校教师在资格认定、职称评聘、进修培训、评先选优、课题申请、国际交流等方面与公办学校教师享受同等待遇,在青岛、潍坊、德州市开展非营利性民办职业院校教师社会保障与公办学校教师同样待遇试点。

推进现代学校制度建设,坚持依法治校、民主决策,扩大学校办学自主权。建立行业、企业、教师、家长及社会共同参与的学校治理机制,2014年在国家示范、骨干职业院校开展现代学校制度建设试点。探索校长培育遴选新机制,按照教育家、企业家的复合标准培养配备职业院校校长,2013年青岛、潍坊、德州市分类制定市属职业院校校长专业标准,2014年试点,2015年全省推广。

世行职教项目专题系列调研之三

河南省职业教育发展调研报告

一、调研简介

国家发改委调研组于12月25~31日对河南、山东两个省份的职业教育发展现状、问题及建议进行了系统全方位的深入调研。其中2012年12月26~27日两天集中对河南省及开封市职业教育发展现状及问题进行了座谈和考察。

二、背景介绍

(一)经济发展状况

河南省是农业大省,现代化水平处于全国较低水平,河南省2013年第一季度人均GDP排名为第25位,河南人均GDP为20610元,低于广西,仅高于青海和西藏。2012年,在省委、省政府正确领导下,全省认真贯彻落实中央及省委一号文件精神,加快推进农业科技创新,提高农业综合生产能力,切实保障国家粮食安全,扎实推进社会主义新农村建设,在加快信息化进程中积极探索不以牺牲农业和粮食、生态和环境为代价的工业化、城镇化和农业现代化协调发展道路,全省农村经济稳定发展。2012年全省农林牧渔业增加值实现3772.3亿元,同比增长4.5%,比2011年提高0.8个百分点;粮食总产量连续9年增产,连续7年超过1000亿斤;各种农产品及农业生产资料供应充足;农村居民收入持续快速增长;新型农村社区建设积极推进;农业产业化集群雏形初具规模[1]

河南省2012年度第一产业实现增加值3772.31亿元,增长4.5%;第二产业17020.20亿元,增长11.7%,其中工业增加值15357.36亿元,增长11.8%;第三产业9017.63亿元,增长9.2%;但同时也要看到经济企稳回升的基础还不稳固,结构性问题和综合竞争力不强的问题仍较突出,经济发展瓶颈制约依然存在,城乡居民收入整体不高,转变发展方式的任务仍然艰巨。下一阶段,要深入贯彻落实党的十八大精神,紧紧围绕主题主线,以提高经济增长质量和效益为中心,进一步深化改革开放,进一步强化创新驱动,增强经济发展的内生动力和活力,努力稳定增长、加快转型、惠及民生、保持“三势”,实现经济社会持续健康较快发展。

(二)制约河南省经济发展的因素

2012年,面对复杂严峻的国际环境和国内经济运行出现的新情况、新问题,全省上下深入贯彻落实国家宏观调控政策和省委、省政府决策部署,抢抓产业转移机遇,促进结构优化升级,河南工业生产增速由快速下滑转向缓中趋稳,经济效益回落幅度不断收窄,工业经济总体呈现“缓中趋稳、稳中有进”的态势。但受欧债危机和美国经济复苏乏力以及国内市场有效需求不足等因素影响,工业企业各种经营成本压力增大,部分行业和企业生产经营困难的局面尚未出现根本改变,稳增长的压力依然较大[2]

工业经济发展中的主要问题:

(1)内外需求不足。从外需看,国际金融危机的深层次影响还在持续显现,全球经济增长动力仍然较弱。国际货币基金组织将2013年全球经济增长率从预期的3.9%下调至3.6%,并警告全球经济面临再度陷入衰退的风险。严峻的外部经济环境对国内出口影响的不利影响仍会持续。

从内需看,依靠消费拉动经济增长的作用远远没有发挥出来。2012年全省工业产销衔接水平低于同期,产销率为98.4%,同比下降0.2个百分点。部分主要行业产销率低于上年,电力行业产销率下降1.4个百分点,钢铁行业下降1.0个百分点,煤炭行业下降0.4个百分点。

(2)企业经营压力加大,成本上升效益下滑。生产成本大幅上升。从2012年工业企业生产经营和景气状况调查结果来看,原材料价格上升、企业用工成本上升是各季度影响企业生产经营的最重要的两个原因。原材料价格上涨和用工成本的不断增加造成企业生产成本的大幅上升。2012年1~11月,工业主营业务成本达39604.88亿元,同比增长14.0%,高于主营业务收入增速0.6个百分点。利息支出达511.36亿元,同比增长16.8%。

企业盈利空间缩小。2012年,全省工业生产者出厂价格下降0.6%,呈逐月下行态势;前11个月亏损企业的亏损额同比增长37.8%,亏损面比上年同期扩大了1.2个百分点,企业面临的困难和经营压力仍然较大。

(3)工业产业总体低端化,结构不合理的矛盾仍然突出。近年来,随着全省工业的不断发展,工业产业结构调整的不断加快,全省工业发展规模跻身全国前列,产业结构也得到了一定的优化。但是总体来看,河南工业生产长期积累的结构性矛盾并未彻底解决,全省工业相当多的产品仍然处于产业链的前端和价值链的低端,工业结构调整问题仍然是河南工业发展所面临的主要问题。能源原材料工业占据全省工业的“半壁江山”,2012年,全省能源原材料工业实现增加值占全省工业的50.3%,而汽车、电子、装备制造等新兴产业仅占19.4%,对全省工业的拉动作用仍然有限。从产品结构来看,产业链条较短,初级加工和中间产品依然较多,原煤、电解铝等初级产品和中间产品在全国排名靠前,但科技含量和附加值较高的高加工度产品较少;石化产品中,氮肥、纯碱、烧碱等传统产品比重大,而石油化工和高端石化产品比重较低。低水平的重复生产必然不适应市场需求,导致产能过剩。

(4)部分行业和重点企业生产经营困难。部分传统行业生产经营困难,煤炭、化学、钢铁、有色等行业生产经营所面临的形势依然严峻。2012年,这四个行业实现增加值占全省工业的23.1%,而前11个月四个行业亏损企业亏损额达121.43亿元,占全省亏损企业亏损额的49.9%。煤炭、钢铁、有色等行业利润分别下降32.8%、14.5%和36.9%。

2012年,全省“双百”企业生产经营困难的形势一直持续,各月利润总额的增长速度始终在-20%以下。一些大型传统骨干企业生产经营遇到了前所未有的困境,在资金链、就业面等方面存在一系列潜在风险。

通过解读上述资料,我们可以发现:首先河南省是农业大省,主要是以生产农作物为主,其工业现代化水平在全国处于较低位置,其工业产业总体低端化,结构不合理的矛盾比较突出,主要表现在能源型产业占据了半壁江山,而汽车、电子等新兴产业发展比例和水平都较低,因此上述材料可以在一定程度上解释河南省产业、行业对社会就业人口吸纳能力有限,另外这也直接说明了河南省经济发展现状直接限制了职业教育发展的规模和水平。

(三)河南省教育规模和发展水平

2011年全省共有各级各类学校(机构)6.6万所,教育人口2933.28万人,其中在校生2794.63万人,教职工138.65万人,教育人口占总人口的28.1%。每万人口中接受高等教育在校生数227人,其中接受普通高等教育在校生数144人;接受高中阶段教育在校生数359人。小学净入学率99.94%,普通初中净入学率99.60%,高中阶段毛入学率90.0%,高等教育毛入学率24.63%。

中等职业学校961所(校数、招生和在校生均含技工学校),比上年减少169所。国家级重点中等职业学校165所,省部级中等职业学校172所,国家示范性中等职业学校42所,省部级示范性中等职业学校90所(含技校7所)。招生68.02万人,比上年减少4.45万人;在校生184.72万人,比上年减少4.59万人。中等职业教育的招生数和在校生数分别占高中阶段教育的51.28%和49.36%,分别比上年下降2.28个百分点和0.27个百分点。

中等职业学校教职工7.9万人(办学条件均不含技工学校),专任教师5.83万人(其中双师型专任教师1.07万人),学历合格率86.04%,具有研究生及以上学历占总数5.02%。中等职业学校占地5.54万亩,校舍建筑面积1677.29万平方米,图书藏量3347.59万册,教学仪器设备值24.85亿元。校均规模由13384人减少到12630人,其中本科由上年的19666人增加到20151人;高职高专由上年的8557人减少到7580人。

普通高等教育校均规模由13384人减少到12630人,其中本科由上年的19666人增加到20151人;高职高专由上年的8557人减少到7580人。

三、河南省职业教育规模

(一)河南省职业教育规模

河南省各级政府实施建设项目400多个,投入资金近200亿元,极大地改善了职业院校的面貌。各地积极开展布局调整工作,全省由中职学校由2009年的1163所减至2012年的874所。14个省辖市职教园区开工建设,部分职教园区已经颇具规模,集聚效益初见成效。全省在建国家改革发展示范校62所,省品牌示范院校和特色院校73所,涌现出一批规模大,质量高、信誉好的职业院校。

职业教育体制机制改革初显成效。一是全省110所公办职业院校吸引社会资金进行了多元化办学投入改革探索,民办中职学校达到234所,在校生24.48万人。二是全省已组建了60个职教集团,并正在向紧密型、规范化发展。三是省政府出台了《职业教育校企合作促进办法(试行)》,成立了省职业教育校企合作促进委员会,建立了首批9个行业职业教育校企合作指导委员会,保障了校企合作深入推进。四是中等职业学校拨款方式逐步改进。

到2012年底,85个县(市)创建为“职业教育强县(市)”。2009年以来,全省71个职业教育强县(市)经济总量和财政收入增速均高于全省平均增速,职业教育促进区域经济发展的作用显著增强。

《河南省人民政府办公厅关于转发河南省全民技能振兴工程2013年度专项行动计划的通知》2013年完成各类职业职能培训350万人,职业教育在校生规模达到250万人,新培养技能人才12万人,参加职能鉴定人数达65万人。实施2013年工程建设项目,全省建设22个农村劳动力转移就业技能培训示范基地,15个高技能人才培养示范基地,5个省级技能人才公共实训鉴定示范基地,5个示范型创业带动就业佛化基地,8个技能大师工作室,5个职业院校师资培养培训示范基地。

《河南省人民政府关于实施职业教育攻坚计划的决定》(2008年12月5日)职业教育规模迅速扩大。到2012年,全省职业教育(含技工学校,下同)在校生规模达到262万人,其中中等职业教育在校生规模达到190万人,占高中阶段教育在校生规模的50%以上;高等职业教育在校生规模达到72万人。完成农村劳动力转移、农村实用人才、城镇职工就业和再就业培训等各类职业培训任务。

《关于河南省示范性职业院校建设工程的实施意见》河南省教育厅、省发改委、省人社厅(2009年4月20日)2008~2012年,重点建设100所示范性中等职业学校(含技工学校,下同)和11所示范性高等职业学校,按年度、分地区、分批次稳步推进。示范性职业院校建设要以学校综合建设为目标、重点专业建设为目标,社会服务能力建设为宗旨。

计划2008~2009年,制定实施方案和相关管理办法。

2009年,启动第一批30所左右示范性中职学校建设。

2010年,启动第二批30所左右示范性中职学校建设。

2011年,启动第三批30所左右示范性中职学校建设。

2012年,启动第四批10所左右示范性中职学校建设。

(二)开封市职业教育规模

开封市有中等职业学校30所,在校生约8万人,与普通高中在校生数大体相当。全市共有国家级重点职业学校7所、省级重点职业学校6所、国家中等职业教育改革发展示范学校2所、省级职业教育品牌示范校和特色校8所,开封县、通许县、尉氏县和杞县均为河南省职业教育强县。我市还有市属高职院校2所,在校生约1.8万人。自2008年省政府全面启动职业教育五年攻坚计划以来,在省政府和省政府厅的精心指导和大力支持下,我市以职业教育攻坚为抓手,大力发展职业教育,强力推进职业教育攻坚,我市职业教育呈现出快速发展的趋势。

高度重视职业教育攻坚工作:开封市2008年12月3日,召开职业教育攻坚动员大会,市政府与县政府签署了职业教育攻坚工作责任书,将工作完成情况纳入对各县政府的年度考核体系。市政府陆续出台了《开封市人民政府关于实施职业教育攻坚计划的意见》(汴政[2008]92号)等一系列发展职业教育的政策文件,成立了市长为组长,市四大班子主要领导以及教育、人力资源和社会保障、财政、国土、住建、规划、发改委等部门负责人为成员的职教攻坚工作领导小组,定期召开联席会议,通报工作进度,研究解决工作过程中出现的各种问题。通过职业教育攻坚工作的开展,各级政府、各政府部门对于发展职业教育重要性的认识有了很大程度提高,工作主动性明显增强。

四、拨款标准

河南省关于职业教育发展的有关拨款标准规定如下:

(一)河南省拨款标准

河南省财政厅、河南省教育厅、河南省人力资源和社会保障厅关于省属公办中等职业学校生均经费财政拨款标准意见的通知〔2011〕12号。

生均经费财政拨款

(1)生均经费财政拨款根据在校生人数,结合不同专业类别和毕业生就业率等因素安排用于学校事业发展的一般预算拨款,不含学校学费收入等事业收入。

(2)生均经费财政拨款包括奖励性技校工资、公用经费和项目支出,不含教职工的基本工资、工资附加、基础性绩效工资、离退休经费和养老保险。

(3)中等职业学校生均经费财政拨款实行分专业核定保准,具体分为理工类、文科类和体、卫、艺类3个类别。

(4)中等职业学校生均经费财政拨款平均标准为每升1300元/年,不同专业类别根据学生培养成本、学费标准等因素综合考虑后按不同折算系数计算生均经费财政拨款标准。其中。理工类折算系数为1.0,生均经费财政拨款标准为1300元/年,文科类折算系数为0.8,生均经费财政拨款标准为1040元/年,体育、卫生、艺术类,折算系数为1.1,即生均经费财政拨款为1430元/年。

(5)为激励中职学校提高就业率,从生均经费财政拨款标准中安排10%根据毕业生就业率进行调整,其中上年度达到95%的,按标准拨款;就业率每高于95%一个百分点,奖励规定生均经费财政拨款标准1个百分点;每低于一个百分点,相应扣减规定生均经费财政拨款标准2个百分点。

(二)开封市

——职业教育资金投入逐年增加

从2009年起,开封市每年城市教育费附加用于职业教育的比例均超过30%,农村科技开发资金的10%~20%也足额用于职业教育,国家助学金到位。2011年和2012年分别发放职业技能竞赛专项奖励资金50万元和80万元,2013年计划发放60万元。开封市获得发改委中等职业学校基础能力建设项目4个,项目资金共计3800万元。2013年我市获得省级职业教育品牌特色项目5个,项目资金共计1500万元,中央财政支持的实训基地项目1个,项目资金160万元。人社部门全民技能振兴工程项目3个,项目资金1000万元。

五、创新体制机制

《河南省人民政府关于创新体制机制进一步加快职业教育发展的若干意见》

为认真贯彻落实《国务院关于支持河南省加快建设中原经济区的指导意见》(国发[2011]32号)精神,巩固职业教育成果,省政府决定,在“十二五”期间,以国家职业教育改革试验区为平台,创新职业教育发展机制,改革封闭式办学模式,积极推进校企合作;改革单一的政府投资模式,建立多元投资办学机制;改革职业院校管理体制和机制,切实增强办学活力;抓好一批具有品牌效应的职业教育示范学校和特色院校建设项目;探索构建现代职业教育体系,带动职业教育整体水平提高。

目前职业教育在机制方面还存在一些问题:主要是职业教育体系不健全,办学模式比较封闭,校企合作不紧密,“双师型”教师队伍建设进而实训环节薄弱;企业用人不规范,就业准入制度有待进一步完善等。

(一)建立职业教育新体系

一般而言,教育包括起点、过程和结果三个阶段,职业教育也是如此。所谓起点,主要是招生环节或入学环节,过程主要是培养过程中的所有机制和体制,而结果主要体现于学生就业,即职业教育整个体系应该是一个横纵结合、就业导向的新型教育体系。从根本上讲,职业教育必须适应适应经济发展方式转变和产业结构调整的需求,因此中等职业教育、高等职业教育、应用型本科教育和专业学位研究生教育有机衔接、横纵贯通的现代职业教育体系成为必然和必要。河南省建立健全职业教育体系的主要做法有以下三点:

(1)改革招生考试制度。河南省以“知识+技能”考试招生制度改革为突破口,加快推进中职、高职、本科和专业学位研究生教育的有效贯通,建立职普互通体系,构建人人成才的“立交桥”。然而,现在职业教育体系内部考试和招生制度一直采用普通教育的考试和招生模式,将职业教育的“职业性”特色置若罔闻,俨然空中楼阁。

(2)积极发展应用型和专业学位研究生本科教育。把发展高等职业教育作为调整高等教育结构的战略性重点,引导一批本科高等学校向应用技术类型高等学校转型发展,逐步形成中等职业学校重点培养技能型人才、高等职业院校重点培养技术技能人才、应用型技术大学(学院)重点培养技术人才的格局。

试点:开封市商丘学院应用科技学院

商丘学院是经教育部批准的全日制本科高校。商丘学院应用科技学院依托商丘学院优质的教育资源进而丰富的办学经验办学,是经国家教育主管部门批准的新型办学模式的普通本科高校。

2013年5月16号,河南省教育厅下发《关于商丘学院举办应用科技学院的批复》文件,同意商丘学院举办“应用科技学院”,办学地点设在开封。按照教育部“应用科技大学”试点的相关要求,紧密结合区域经济社会发展需要,合理确定开封校区招生专业和规模,并积极与地方企业合作,培养支撑地方产业发展,改善民生,提升竞争力所需的技术技能型人才。

(3)建立完善的课程体系。目前企业中的新工业技术不能及时吸纳进教材,教学落后。因此需要围绕专业体系建设,制定科学的课程体系建设标准,加强基础课程体系和实践课程体系建设,实现各层次职业教育教学内容的有效衔接。比如河南省医药学校邀请企业中坚力量参与学校课程建设——先后邀请多名辅仁要有人的中高层管理人员参与学校编写工作,他们将自己在工作中总结到的相关知识,经验充分融入教材,并对学生的实习实训提出自己合理化的建议,使我校的课程开设与教学体系更贴近与企业的用人标准,获得了企业的一致好评。同时还请企业专家参与学校考评。每月学校都会请企业专家为所教班级进行评分,客观地反映出班级及学生的学习情况,同时也是学校评优的重要证据。

而河南机电学院按照专业设置标准和教育心理学规律将教学内容重新编制成新的课程。在技能式课程开发中,学校注意体现“四个对接”:一是与企业(行业)共同制订专业人才培养方案,实现专业教学要求与企业(行业)岗位技能要求对接;二是推行“双证书”制度,实现专业课程内容与职业标准对接;三是积极试行分段式、顶岗式等灵活多样的教学组织形式,实现教学过程和企业的生产过程对接;四是课程内容温故知新、承上启下,实现职业教育与终身教育的对接。

按照“四个对接”思路,学校各专业都与校合企业共同制订了人才培养方案,学校的毕业生98%都获得了职业资格证书和学历证书,学校开展的“项目引领、任务驱动、主讲负责制”一体化教学模式,较好地实现了教学过程和生产过程的对接,受到了学生和受培训教师的热烈欢迎,每年河南各地的职业教育教师都自愿、自费来到我校学习这种教学模式,学成之后98%以上都成了单位教学和技术骨干。为了更加稳妥地推进技能式课程改革,学校在机械工程系、机电工程系首先进行了实验。两年多的实验结果表明,两系实验班的学生不仅学习成绩,而且技能水平有了显著提高,其学习兴趣、思想品德水平、职业素养也有了明显改善。

(二)创新办学模式

职业教育想要获得长久发展,其核心和关键在于校企合作。深度校企合作不仅是学校与企业之间的参观、实习,更应是一种企业、学校、产业行业之间的良性互动。具体到培养模式和教学模式,学校与企业、行业应当一起制订培养方案、编写专业课程教材,实现订单式培养,这样从根本上促进职业教育的有序发展,从而促进企业的长期稳定发展。

1.深度加强校企合作

专栏1 办工厂式学校,设计职业教育新框架

河南机电学校秉承校企一体的现代职教理念,从设计入手,构建了厂校一体的“工厂式学校”。学校从西到东,依次是运动区、教学区、实训区、生产区,蕴含着强其体魄、开其心智、练其技能、铸其成就,体现了职业教育的特点与规律,实现了职业教育职业性、实践性和产业性的高度统一。

学校根据“四高”原则:有一定的科技含量;有一定的劳动密集度;有一定的专业关联度;企业之间有一定的协作度;形成了“123”格局的6个校合企业。1个校企一体型的自办企业黄河机电设备厂;2个校企深度融合型的股份制企业:龙腾科技有限公司和龙瑞新能源有限公司;3个校企紧密合作型的引厂入校型企业:龙翔电器、郑州协创、河南双联。

校企合作、引厂入校要考量很多事情,现在车间、厂房、上千亩的厂房很少。有些行业特色明显的专业,培养方案应当是学校与企业一起制订。我们学校是铁路特色,我校在学校体制上创新是:2013年5月23号,郑州铁路局与教育厅合作签订协议,也是省内唯一一家这样签协议的,这样的实验很好!效果很好,厂中设校区,但是其他专业很有限,有时候企业需要学生去企业,但学校不方便,有时候学校想要去企业,但企业不方便,总体来讲,职业院校成本高,设置专业成本高。——河南铁路职业学院

专栏2 校企合作模式

河南省医药学校与辅仁药业集团一直保持稳定良好的合作关系,随着校企合作不断深化,企业不仅成为学校实践教学基地,而且成为学校专业设置、课程开发、制订教学计划的咨询和指导机构;学校则成为企业的人才资源培训基地。实现了产、教、研的有机结合,走出了一条学校与企业互惠互利、合作双赢的新路子,深受学生、企业和社会的欢迎和肯定。

订单培养,工学交替—校企合作的新变化:一是由全日制教学改为工学结合教学模式,二是由以前学校培养企业使用的教学用人模式改为按企业要求来培养人才的模式,三是由学校一家招收学生、管理学生、组织教学变为了校企双方共同招生、共同培养、共同管理。

学校与辅仁共同商讨和确定培养,并开设药物制剂、制药设备维修两个专业教学班,学制三年,采取工学交替的办学方式,按企业需求开始主要的基础和专业课程,培养目标确定为有一定专业知识的一线技术生产人员和人才储备人员,课程设置为18门,其中专业课10门,基础课8门,管理上配备班主任,建立常规教学管理制度,学生毕业后可发放河南省教育厅签发的中等专业学校毕业证书,在校期间进行中级工鉴定考试,同时发放中级工证。

积极探索新的教学思路和方法,对于校企合作的学员,进行工学交替的教学方针,既在学校学习一年专业知识,到企业实践一年,最后一年在回到学校有的放矢在进行理论学习与技能补课,此为“1+1+1”模式。

专栏3 校企合作问题汇总(龙翔电气)

校企合作中制约企业发展的问题——校企合作占用公司的人力资源,公司需要分派公司员工指导学生、分散员工的工作精力,从而延长了项目的完成时间;占用公司资金,公司作为市场运行的主体,在市场运行中,资金都是有限的,但是在校企合作的过程中,公司为了培养学生,需要花费资金购买更多工具、需要为学生在生产过程中的浪费买单、需要为学生外出买单。校企合作中企业的前期投入和合作过程针对师生实训实习的各种消耗,这些合理费用由谁出国家对校企合作针对企业的补助有没有合法渠道转到企业?企业做大做强后,想要融资和上市,股东、股权、土地及利益分配如何清晰界定,学校能否以土地和设备入股企业?

阻碍校企合作深入的症结——校企合作的引导政策不配套落实;双方的深入合作模式安全性;双方赢利模式的合法性等。学校对校企合作的理解程度不够,很多学校提到校企合作,就以为是过去的简单的顶岗实习、学校学生到企业走马观花的参观考察等;以为校企合作就是学生为企业免费的打工,所以公司提到跟某某学校合作或拿着方案到某某学校谈合作,校方领导就把企业拒之门外。

希望政府能够给予哪些支持——校企合作是政府支持的一项产业,但政府的一些相关政策一直没真正落实,希望政府能督办一下;校企合作项目申报的支持或优先政策;贷款和税收优惠政策;校企合作培养的学生就业时政府给予便利等。

理想中的校企合作——解决了上述问题,能实现社会、政府、学校和企业共赢的模式就是理想中的校企合作。

校企合作:行委会,校企合作是方向,操作起来体制问题难以解决, “跨界”教育,但大部分企业没有积极性;国家政策需要出台配套政策和法规,多大规模的企业必须和学校合作办学,进人需要从学校中来;企业需要得到利益;教育部门下的文件,财务部门不认账;如果做得好,税务部门可以减少多少税收!

政府应当给予企业真正的优惠和支持,校企合作才能进一步进行,顶岗实习,专业不对口,这意味着政府必须通过立法或相关法律对校企合作进行规定,否则将很难实施。——轻工业学校:樊安新,职教协会主席

2.厚德尚技

为了推动职业教育发展和质量提高,必须加强对学生道德教育,为什么这样说?相对于普通教育来讲,选择职业教育的学生一般被认为是“智”和“德”比较差的那部分群体,与其说是学生选择,不如说这群学生是“被选择”,因此他们带有先天的自卑感妄自菲薄,因此针对这些问题的存在,尤其是职业学校的学生文明行为养成先天不足、专业学习动力不足的问题,加强德育是一种“暖心”的途径和方式。因为劳动是不分贵贱的,任何人的人格都是等值的,而不是被人为划分成三六九等,只要努力和付出,都值得社会去尊重和肯定。

河南省许多职业学校都非常注重对学生的道德教育,在一定程度上改善了他们的行为习惯,而且能够从根本上改变职业学校学生的价值观和人生观,这就能从本质上去改变不合格的学生与培养高技能合格人才需求之间的矛盾问题,形成“厚德尚技”的浓厚氛围。

比如河南机电学院倡导德育为首,牢筑教书育人道德防线,学校领导高度重视德育工作,成立了以校长为组长的德育工作小组,试行学生德育月报会审制度,每年召开2次校长办公会专题研究学生德育工作,并拿出学费的10%作为学生德育工作经费。学校为提高政治课教学效果,推行了“1+2+3”德育课模式。 “1”是一个国家德育大纲,学校德育课目的、标准、内容严格执行国家要求。 “2”是两个教育场所,德育课的实施,一个在学校,一个在企业。在学校重点提高德育认知,在企业将德育知识内化为要求与行动。“3”是三个教育主体,一个是教师,一个是企业人员,一个是学生自己,他们从不同的主体感受与学生的道德培养形成共鸣,以提高德育课效果。

学校还积极利用现代媒体来开展学生德育工作,利用校园网、广播、微博、微信、贴吧、qq信息平台等,广泛吸收心理咨询专家、法律专家、学校教师、家长、学生、企业人员等参与,形成了一个整体覆盖、上下联动、及时沟通、效果良好的德育网络,培养的学生在做人做事上受到了用人企业的高度好评。

(三)管理体制落后

目前职业教育发展困难重重,不仅仅是受社会外部因素的限制,职业教育内部管理模式和办学机制等都存在一定问题。目前职业教育体制不灵活,学校没有用人的自主权,而且也没有人才淘汰机制,这就造成了想进的进不来,该淘汰的淘汰不了,如个别教职工干得不好,不能自主清退,需要企业一线有实践经验的技术技能人员不好进来。现实中缺乏灵活办学机制,各个部门只关心利益分配,而学校校长无人事、财权,教师的编制不跟着学生数目的变化而调整。职业教育内部管理模式与教学管理模式不适应职业教育发展需求,行政与教学管理模式仍沿用传统的基础教育模式、传统的班级模式,文化课占的比重大,坚持毕业文化课程考等。课程改革,专业课程体系建设严重滞后。

因此,为了改善职业教育落后的管理体制,必须要建立人才合理畅通流动的机制,放权学校用人的自由裁量权;根据人才培养需要,由学校确定弹性学制,实行学分制,灵活培养各种职业教育人才;取消毕业文化课统考,大幅缩小文化课及专业理论课的比例,加大专业实训课内容;加强学校内部教学评价,课程建设评价以及课程体系建设的部门设置;必须实施建、办分离,管、办分离,教、服分离,学校行政、后勤社会化;适度引入企业经营管理模式,政府应当统筹协调职教资源,有效干预招生环节,职业教育应该是全社会一起办学,仅仅靠教育部门呼吁是没用的。

(四)教师队伍建设不匹配

职业教育肩负着国家转型期经济改革和产业调整的艰巨任务,而职业教育的改革和发展的核心和关键在于教师,只有教师的思想观念和专业发展能够体现和代表职业教育的发展水平,才能从根本上培养出高质量、高水平的职业教育人才和栋梁。然而,众所周知,职业教育教师队伍建设存在着相当多的问题阻碍着职业教育的进一步发展和改革需要,比如“双师型”教师数量严重不足,这就使得职业学校存在着这样的情形,明明是以技术和技能为专业和特长的教育性质,却依然是以普通教育的传授知识的方式在培养人才;职业需要的人才无法引进来,这主要与待遇问题、职称评定和制度障碍等因素息息相关。

(五)加强“双师型”教师建设

职业教育要想获得大发展,必须依靠高素质和高水准的“双师型”教师队伍,因此职业学校应打造一支善于教学、长于技能,而且精于管理、能够经营的“双师型”师资团队。比如河南机电学院聘请了中国工程院院士郭孔辉教授、中国工程院院士卢秉恒教授等一大批国内知名专家;引进了高文生(河南省机械工程协会秘书长)、孙忠良(原郑州日产首席技术顾问)等一大批省内知名技术专家;转型了一大批青年教师(到校合企业进行一年的实岗、实训);培养了一大批教学组织、管理人员(责任心强、管理经验丰富、熟练掌握教育学、心理学规律),建成了一支规模大、质量高、层次和类型多样的师资团队。目前,学校有“双师型”教师280人,其中国内知名教授(含教授级工程师)10人,省内行业技术骨干41人,省厅级骨干教师148人,硕士以上学历者占青年教师中的比例达96.6%。 “双师型”师资团队有效支撑了产业式专业的发展(河南机电学校)。

但是大多数学校不具备这样的能力和实力建设高水平的“双师型”教师队伍,不能满足学校培养技术和技能人才的需要,因此根据实际需要建议双师型教师的培养国家应该有一个统筹计划,把学校培养计划汇入国家培训计划之中,集中发放培训资金,来调动企业参与培训双师型教师的积极性。为了调动教师个人参与双师型教师培训的积极性,国家应该把专业教师实践锻炼制度和教师继续教育制度有机结合起来,做到有时间、有课题、有考核。

目前我国职业学校双师型教师队伍建设的问题主要有:如果教师去企业培训和学习,这其中学习成本、时间成本、资金成本谁来担负?教师去了企业还要挂职锻炼,这样的话去学习的教师的课就无人来上,这就造成了教学质量问题;反过来,学校从企业高层聘请到学校教学,因为各方面条件和待遇无法匹配,因此几乎无人愿意;另外,专业教师到企业实践时间应以2年为宜,建议国家加大投入,这样的话既补贴培训企业,又要补贴学校,聘人顶岗,否则会严重影响学校教学;因此必须加大统筹规划,各地市、各学校、各专业应有双师型专业教师的培养目标数和培训层次安排。

六、招生与就业问题

目前影响我国职业教育发展最重要的环节和要素便是招生问题,政府非常重视和支持中等职业教育的发展。但在现实中,如要想实现50%的初中毕业生直接分流到中职学校,是非常难实现的。职业教育招生难的原因有很多,具体来说主要有以下几个方面:一是职业教育国家社会需求与民众认同和选择还有不小的偏差,二是职业学校主流生源减少,三是就业准入制度和职业资格证书制度不完善,执行不严格;四是产业发展对技能型人才要求不高,职教体系不完善,不利于职业教育和人才自身的发展,最后是职业学校办学条件较差。

目前生源质量越来越差,大概有五分之一能够流入就已经非常不错了;招生指标数的盲目性,有时大于生源数,缺乏科学性和必要性,可见教育部门指导性招生计划和目标下达得科学性有待研究;现实中学校招生数与地方区域人口数不匹配,而招生费用太高,如果能够将招生费用省下来用于学校建设还是比较好;每个县里都设有县职教中心,由于县里保护主义,这又将影响到学校的招生计划的达成。

因此,必须改革当前的招生制度,并且提前普及职业教育思想和营造良好氛围,提高社会对职业教育的认可度;政府应当加大投入力度,并提高职业教育毕业生的社会地位,疏通拓宽中职升高职的渠道,建立完善的职业教育体系,也有更多机会升入本科学习,否则根本无法解决招生问题,也并将最终阻碍职业教育的长远发展。

七、运行机制

——有效干预招生环节,改革招生和考试制度。

——政府应该统筹协调职教资源和完善顶层设计,建立现代职业教育体系,加快政府出台相应政策。

——加强校企合作,如果企业和学校无法深度合作,职业教育将沦为空谈。

——提高职业教育进门门槛,建立职业准入制度。

八、保障机制

——考试招生制度改革为突破口,加快推进中职、高职、本科和专业学位研究生教育的有效贯通,建立职普互通体系,构建人人成才的“立交桥”,并且提前普及职业教育思想和营造良好氛围,提高社会对职业教育的认可度。政府应继续加强对职业教育的宣传力度,引导全社会转变人才观念,逐步影响并改变社会大众对职业教育的传统认识和偏见,提高职业教育社会影响力和吸引力。

——职业教育想要获得长久发展,其核心和关键在于校企合作。深度校企合作不仅是学校与企业之间的参观、实习,更应是一种企业、学校、产业行业之间的良性互动。具体到培养模式和教学模式,学校与企业、行业应当一起制订培养方案、编写专业课程教材,实现订单式培养,这样从根本上促进职业教育的有序发展,从而促进企业的长期稳定发展。

——专门建立培养职业教育人才队伍的基地和学校,完善人事和管理机制,并建立一定的标准和制度。

——政府应当加大投入力度,根据职业教育发展需要,不仅要扩大中等职业教育免学费和学生享受国家助学金政策范围,而且要增加财政收入,加大对职业教育的基础能力建设,支持职业学校更新实习设备,改善办学条件。继续建设一大批产教融合特色鲜明的示范性职业院校和职业教育集团;继续建设一大批实训教学水平和企业技术水平同步提高的实训基地;继续实施中等职业教育基础能力建设项目和职业院校素质提高计划。

世行职教项目专题系列调研之四

广东省职业教育调研报告

按照《中国职业教育发展战略及制度创新研究》课题要求,2014年1月7~8日课题组赴广东省和中山市进行了职业教育发展情况的全方位调研,在省发改委和中山市发改委组织下分别召开由发展改革、教育、人社、财政等部门相关处室以及中高职院校、企业相关负责人参加的座谈会,会后分别到广东食品药品职业学院、广东对外贸易职业学校、中山沙溪理工学院和中山职业技术学院听取情况介绍和实地考察学校的校企合作中心(生产车间)和实训中心。调研后,经过课题组人员的充分交流,形成本调研报告。

一、广东省职业教育发展发展背景和现状

(一)广东省、中山市职业教育发展的社会经济环境

广东省地处中国大陆最南部,是中国第一经济大省,是中国经济最活跃的地区之一,是对外贸易最活跃的地区之一,也是中国市场经济最完善的地区,拥有良好的制造业基础。2012年,广东省地区生产总值(GDP)57067.92亿元,居全国第一,三次产业结构为5.0∶48.8∶46.2,人均GDP为54095元,位列全国第八,低于京津沪和江苏、内蒙古和浙江。

广东省内区域间经济发展差距较大,按照地理位置和经济特点,广东划分为珠江三角洲经济区、东翼、西翼和北部山区四个经济区,广东经济活跃地区主要集中在珠三角地区,东翼4市、西翼3市及北部山区5市属经济不发达地区,其经济规模、速度、水平、素质与珠三角存在较大差距,2012年粤东西北地区生产总值占全省比重仅为20.9%。为此,广东省提出“产业转移”和“劳动力转移”两大战略,即珠三角劳动密集型产业向东西两翼、粤北山区转移;而东西两翼、粤北山区的劳动力,一方面向当地二、三产业转移,另一方面其中的一些较高素质劳动力向发达的珠三角地区转移。

中山市地处珠江三角洲中部偏南的西、北江下游出海处,东隔珠江口伶仃洋与深圳市和香港特别行政区相望。工业是中山市的经济支柱,具有雄厚的规模实力。中山工业门类众多,支柱突出,拥有电子信息、家用电器、精细化工、包装印刷、纺织服装、五金制品等为支柱的20多个行业门类,5000多个产品。国家火炬开发区、国家健康科技产业基地、国家精细化工基地的建立,标志着中山工业在科技创新、产业升级方面进入一个新的阶段。

(二)职业教育发展的基本情况

广东省职业教育办学规模全国第一。2012年,中高职在校生301.8万,招生104.2万,占全国的1/10。

2012年,广东省共有中等职业学校765所(其中技工学校246所),招生79.7万人(其中技工学校招生30.1万人),在校生238.1万人(其中技工学校在校生88.5万人),普职比为49∶51;2012年,广东省高职院校在校生63.7万人,招生24.5万人,共有80所高等职业院校,其中公办高职院校50所,占62.5%,民办高职院校30所,占37.5%;珠三角地区高职院校69所,占全省的86.2%,粤东西两翼、北部山区共有11所,占13.8%;全省11所高职院校列入国家示范性(骨干)院校建设行列。

中山市有13所中等职业学校,其中公办11所、民办2所(为技工学校),在校生近4万人,普职比为54∶46;有3所高职院校,其中2所为市属职业技术学院,1所为省属职业技术学院,在校生2.5万人。

二、广东省率先构建现代职业技术教育体系

广东省不断创新高技能人才的培养机制,努力提升职业教育服务能力,创建灵活开放的终身教育机制,进一步完善了学历教育和非学历教育协调发展、职业教育和普通教育相互沟通、职前教育和职后教育有效衔接的技能人才培养体系,形成了中等、高等职业教育及职业培训共同发展的全国最大规模的职业教育体系。2010年,广东省开展“探索建立职业教育人才成长立交桥,构建现代职业教育体系”的国家教育体制改革试点,在国家政策层面承担构建现代职业教育体系的改革。广东省高度重视现代职业教育体系的顶层设计,编制了《广东省现代职业教育体系建设规划》。

广东省中高职衔接培养高级技术技能人才服务产业转型升级成效显著。从2009年起开展中高职对口招生,高职院校面向中等职业学校应、往届毕业生自主招生改革试点范围不断扩大,2013年,22所试点院校开展自主招生;同时,推进中高职协调发展取得阶段性成果,三二分段一体化人才培养模式改革试点进一步扩大,2013年广东省39所高职院校与157所中职学校(含技工学校)对接,招收5万多名应届初中毕业生。在三二分段人才培养模式改革中,广东省坚持高职引领、中高职协同发展,中高职共同制订人才培养方案,协同培养高素质人才,高职面向中职生源单独招生、单独编班、单独培养,为技术技能人才的培养和成长探索了一条可行之路。

为适应广东建立现代职业教育体系、中高职衔接和职业教育教学改革的需求,部分高职院校选择若干专业开展中高职衔接课程体系建设研究,包括课程体系框架研究、教学指导方案研制、对接职业标准的核心课程标准开发及对接工作过程的立体化课程资源开发,力求解决广东乃至全国中高职课程重复、衔接不当的问题。数控技术、汽车运用技术、计算机网络和旅游管理4个中高职相关专业课程衔接已经取得阶段性成果。

同时,4所应用型本科和4所高职开展协同培养改革试点。为加快构建现代职业教育体系,2012年,广东省教育厅提出,扩大招生规模,着力拓宽高职—应用性本科培养渠道,正式开展高职院校与应用型本科院校合作办学、联合培养试点工作。试点之前,在广州、深圳、佛山等地,已有部分高职院校与本科院校试水联合培养计划。如佛山科学技术学院在全省率先实行“高职本科一体化”人才培养改革,即中职学生可“直升”高职院校深造,高职学生则可通过“专插本”考试进入佛山科学技术学院读本科。又如广东工贸职业技术学院与广东第二师范学院签约合作,联合申请在“商务英语(服务外包方向)”专业开展试点,协同培养高级技术技能型人才。

三、广东省积极创新管理体制、机制,统筹推进职业教育科学发展

积极创新管理体制,统筹推进职业教育发展。2010年,广东省委、省政府印发了《关于统筹推进职业技术教育改革发展的决定》,制定了《广东省职业教育改革发展规划纲要(2010~2020年)》,积极探索构建“五统一” (即统一发展规划、统一招生平台、统一经费投入、统一资源配置、统一人才培养评价标准)的职业教育管理机制,为职业教育统筹管理提供了崭新的思路,也为省级层面实现统筹协调发展提供了政策平台。在落实“五统一”的过程中,体制机制的创新效果得到初步呈现。同时,广东省着力强化市级统筹力度,以学校设置、专业调整、招生录取“三统筹”为抓手,优化制度环境,如顺德区实现了各级各类职业教育统筹发展的“大职教”格局,东莞市完成了从街镇办学到市级办学的改革,中山市实现职业教育从部门管理向全市统筹管理转型,建立了中山市职业技术教育工作联席会议制度,健全了政府统筹管理协调、业务部门牵头抓、相关部门密切配合、社会力量参与的职业教育管理模式。

积极创新招生制度,规范高中阶段招生秩序,有效扩大中等职业教育招生规模。一是按照广东省委省政府产业转移和劳动力转移的“双转移”战略部署,积极开展“转移招生”工作,广东省教育厅下发《关于印发珠江三角洲各市中等职业技术学校和技工学校招生东西两翼与粤北山区学生的实施办法的通知》 (粤教职〔2008〕32号),每年省属和珠三角地区中等职业学校安排不少于30%的招生指标专门招收粤东西北地区学生,每年转移招生在10万人以上,自2008年以来,累计转移招生65万人。二是实行省级教育行政部门重在宏观调控,市(地)级教育行政部门统筹协调的招生管理制度。广东省教育厅下发了《关于报送东西两翼和粤北山区高中阶段学校招生工作领导小组和招生服务机构登记表的通知》,抓好县级和学校落实,统分结合、以(地)市为主、责任明确、统筹管理高中阶段教育各类学校招生的管理体制。三是会同广东省纠风办下发《关于进一步规范我省中等职业学校招生秩序的意见》,加大查处虚假招生广告,有偿招生、妨碍或包办学生填报志愿、招生封锁、乱收费等违反招生政策,规范招生秩序。四是下发《关于组织开展普及高中阶段教育招生和建校专项督查工作的通知》(粤教职〔2009〕78号),在招生期间,每周、每月定期通报各地招生进展情况,做好督查、考核、奖惩工作;在招生结束后,向各地政府通报招生任务完成情况以及各市高中阶段毛入学率。通过招生制度创新,广东省中等职业教育在校生规模从2010年起超过普通高中。

积极创新人才选拔制度,探索多样化的高职教育生源选拔机制。2010年,广东省教育厅下发《关于高等职业院校面向中等职业技术学校开展对口自主招生的试点工作的通知》(粤教职函〔2010〕32号),开展对口自主招生、推进中高职一体化培养高技能人才试点工作。广东省教育厅下发《关于开展职业院校对口自主招生三二分段试点工作的通知》(粤教职函〔2010〕63号),在国家示范性高职院校试点单独招生,探索多样化的高职教育生源选拔机制。制定《广东省职业院校对口自主招生三二分段试点工作管理暂行办法》,规范推进试点工作。

四、探索多层次、多类型校企合作模式,实现校企深度合作

目前,广东省已初步形成多层次、多类型的校企合作办学模式。

(1)政府主导的教产对接模式:职教集团和企业校区。目前全省区域性、行业性职教集团总数超过40个,成员覆盖了2000多家职业院校、行业企业、科研院所等,初步实现招生、培养、实训和就业一条龙。此外深圳宝安区在政府搭台、校企唱戏的企业校区探索出了一条与宝安本地社会经济发展相适应的工学结合办学之路,宝安职业技术学校建立了“高新奇”“汇科盛”“花样年”等三个大型企业校区,共容纳学生近2000人,实现了校企深度合作。

(2)学校主导的教产对接模式:车间进校、教学工厂、股份制实训中心、承包生产线、校企合营等。如广东省对外贸易职业技术学院与家商城合作,将电子商务全套业务流程引进校内,开发集岗位、任务、生产于一体的“车间训练”教学模式。又如中山市沙溪理工学校创新“专业建设全面融入产业链”的教学模式,以服装专业为试点,根据地方经济和产业发展的需求,先后延伸出服装制作与加工、服装设计与制作、工艺美术、模特、纺织品质量检测等专业,建成了中央财政支持建设的服装专业实训基地,打造了中纺院深圳测试中心中山站、中纺CTTC中山检测中心,承办了服务当地经济转型升级的中山市休闲服装工程研究开发中心,与多家服装企业合作,将企业生产线、名设计师工作室引入校园,实现了人才培养、企业需求和产业创新的“三位一体”。

(3)企业为主导的教产对接模式:企业(产业园区)办校,如江门市雅图仕职业技术学校是由鹤山雅图仕印刷有限公司自主投资筹办的一所中等职业技术学校,企业办学可以密切学校与社会、学校与企业的联系,学校的专业设置、培养目标更有针对性。又如中山火炬职业技术学院,中山高新区党委、管委会主要领导亲自担任学院党委书记、院长,所有大集团公司一把手都是学院董事,在中山高新区管委会的统筹协调下,高新区的七大国家级产业基地、五大主题产业、四大新兴产业、1000余家企业为学院提供了丰富的实习实训资源,实现学院与企业深度合作,另外,推行股份制合作机制,变财政投入为企业参股,创新生产性实训校区,中山火炬职业技术学院与区属工业开发总公司联合共建第一生产性实训校区,双方根据学院专业建设需要选择引进对口企业,并将生产要素划分成若干股,分别由工业开发总公司、学院、入驻企业持有股份,风险同担,利益共享,创造“多形式参股”建设实训基地的新模式,成功利用企业价值近3亿元的实训资源,开创了一条不依靠财政投入解决实训资源短缺的新路子。

五、不断深化办学体制改革,民办职业教育不断发展,形成职业教育多元办学格局

近年来,广东省为适应经济社会发展和产业结构调整升级对技术技能人才培养的新要求,不断深化职业教育办学体制机制改革。民办职业教育不断发展,形成职业教育公办与民办共同发展的多元办学格局。2013年,广东省民办中等职业学校(不含技工学校)达到133所,占中职学校的25%,当年招生6.4万人,占中职招生总数的13%;在校生22.3万人,占总数的15%。广东省80所高等职业院校,公办高职院校50所,占62.5%,民办高职院校30所,占37.5%。民办中等职业学校优质学校建设也取得突破,133所民办中等职业学校中8所是省级重点中等职业学校,1所是国家级重点中等职业学校;30所民办高职院校中1所(广东岭南职业技术学院)是省级示范性高职院校。

广东省通过鼓励和支持民办职业教育发展,解决了政府对职教投入不足的难题。政府在征地税费上扶持民办职校发展,如肇庆市政府最好的土地仅以每亩8万元的价格给了肇庆科技职业技术学院,这些土地市场价每亩起码要几十万元,除了征地上的大力支持,在学院建设过程中,政府还减免了13项建设规费,总金额达2000多万元,与此同时,在建设程序上,政府也大开绿灯,一般项目要走1年的程序,职业学院只花三四个月就走完。

六、职业教育发展保障

(一)统筹安排经费投入,多渠道筹措资金,保障职业教育快速健康发展

统筹安排经费投入,保障职业教育健康快速发展。2011年,广东省印发《关于统筹推进职业技术教育改革发展的决定》,提出“统一经费投入”:各级政府要建立健全职业技术教育拨款机制,加快实施以生均综合定额为主的职业技术教育预算管理制度,公办中等职业学校和技工学校按照学校隶属关系纳入财政预算管理体系,统筹安排中等职业教育和技工学校、师资培训和职业培训等方面的专项经费。

广东省政府非常重视职业教育基础能力建设。“十一五”期间全省职业院校经费投入超55亿元,新建、扩建、改建中等职业学校360所,建筑面积近910万平方米,新建高职院校15所。

多渠道筹措资金加大职业教育投入。近年来,中山市除政府切实加大财政投入外,建立按生均成本“钱随人走”经费配置新机制,鼓励镇区属职业院校面向全市招生。此外,职业教育财政贷款贴息进行银行融资。

(二)积极引导,建立人才培养质量保障平台和评价体系,保障职教人才培养质量

广东省全面推进以数据平台为基础的高职院校人才培养质量保障平台建设,初步构建集数据采集、质量监控、管理、统计分析与反馈应用为一体的人才培养质量保障平台,组织全省高职院校根据数据采集平台撰写人才培养质量年度报告,鼓励支持各高职院校开展专项研究,通过数据发现问题,有针对性地研究问题、解决问题,为学校的发展和人才培养质量提高提供支持。

改革技能人才培养考核评价体系,在职业院校中推行职业教育学历证书和职业资格证书相结合的职业教育等级证书制度,借鉴英国、德国职业教育证书制度,依托广东行业协会和大型企业,由行业协会、企业、职业院校和专家组成工作小组,负责职业教育等级证书标准的制定,由省教育厅、行业协会或企业共同制定并发布职业教育等级标准,行业协会负责证书的考核,发放和监督评价。目前,广东省数控专业职业教育等级证书标准已初步研制完成,汽车检测与维修专业职业教育等级证书标准研制也已启动。

广东省也积极做好区域中职质量监控工作,部分地市(如广州市、中山市)开展了区域性的质量监控工作。如广州市制定了职业教育毕业班评估标准,开展了全市中职学校毕业班评估工作,通过竞赛、统测和评估手段,整体监控全市职业教育教学质量,促进职业学校办学水平的提升。此外,广东省大力推进“双证书”制度,即学生毕业时同时获得职业学校学历证书和相关职业资格证书,促进中职学生技能水平的提升,广东省中职毕业生职业资格证书获证率保持在98%以上,其中获得中级、高级技能证书的人数超过90%。

七、广东省发展职业教育存在的困难、问题与原因

(一)粤东西北中职学校投入不足,基础能力仍然薄弱

粤东西北经费投入力度与职业技术教育事业发展不相适应。职业教育培养的是应用型人才,必须强化专业技能训练,在设备设施的配备和实训教学设施上有更高的要求,因而中职学校需要比普通高中投入更高的经费。但长期以来,广东省处于倒挂的状态。由于总体投入不足和近年来连年的扩招,粤东西北中职学校生均资源连续下降。此外,国家实施中职免费教育,广东作为经济大省,中央给予每生的补贴只有生均的10%,广东省虽然是经济大省,但也是人口大省,人均经济发展水平相对落后,尤其是粤东西北人均GDP更低,对于粤东西北地区财政补足学费10%以外部分的经费相当困难,所以部分中职学校经费运转困难。

(二)职业教育师资编制紧,“双师型”队伍建设比较困难

目前广东省中职学校专任教师和教辅人员仍远未能满足需要,部分学校或编制不足或缺编严重,生师比超过30∶1,与国家中等职业学校生师比最低设置标准20∶1有较大差距。

职业教育对教师的招聘、录用、调动的人事权受制现象比较突出,尚未形成独立的适应职业教育特点的教师管理和职称评聘制度,目前,中高职院校新进教师的来源主要是普通高校毕业生,大多缺乏实际工作经验和企业工作经历,需要经过相当长时间的培训才能适应职业教育教学要求。但是由于编制紧,教师教学工作任务重,教师下企业和在职培训有制度有要求,却很难落实。而对于部分企业工作人员,技能水平较高,本人也愿意到职业院校来任教,而且非常胜任技能教学的岗位要求,但是这部分人员学历要么不达标,达标的进来职称评定有困难,被现行人事聘用制度挡在外。

此外,目前“双师型”教师的含金量不高,80%~90%的双师型教师就是拿到了学历以外的技能证书,而目前技能证书的取得和学历差不多,进高校学习一段时间,短的仅十几天,学习后考试通过就是技师,这个技师的含金量很低,不能胜任职业教育的教学需要。

(三)校企合作缺乏相应的可操作政策支持,激励体制有待完善

广东省尤其是珠三角地区产业发达,如“世界工厂”闻名的东莞,大大小小企业有数十万家。经过多年的成长和发展,大部分企业都意识到与高校合作的重要性,职业院校也希望通过校企合作,提高办学能力,职校与企业开展校企合作,开拓产学研空间,似乎是顺理成章的事情,但是广东省校企合作在没有机制的引导还是碰到诸多困难。

从高校自身来看,有实力的教师都希望拿到政府课题,即“纵向课题”,对与企业合作的“横向课题”并不积极,原因是做好一个“纵向课题”,在评职称时很有帮助,做好一个“横向课题”,在现行体制下,却很难得到有关部门的关注,而且,教师与企业合作的经费教师使用起来难度很大。同时,繁重的教学工作,部分教师一学期要上6~10门课,让教师很难分身再想校企合作的事情,要想让教师重视将高校的研究成果推向企业,引导教师根据企业需求培养人才,就需要政府出台更好的激励机制。

从企业的角度而言,它们愿意花钱购买高校有价值的研究成果,但对接受高校学生和教师到企业去实习实训有顾虑,担心学生增加生产成本,担心教师知道太多的企业机密,在这个方面,有关部门应该制定一个对企业的激励机制,让企业在校企合作中获得实实在在的好处,从而更愿意与学校进行深度合作。

八、政策建议

(一)加快修订《职业教育法》,更好地适应职教内、外部环境变化

《职业教育法》自1996年9月1日起正式实施以来,我国职业教育得到了快速发展,国民教育体系得到进一步优化,生产一线劳动者素质偏低和技能型人才紧缺的压力得到一定缓解,农民的就业能力得到很快提升。当前,我国正在加快推进社会主义新农村建设,党和政府十分重视职业教育的发展。但是,已经出台十几年的《职业教育法》在促进教育事业科学发展、全面提升劳动者素质、有效解决“三农”问题等方面不能很好地适应经济和社会的发展,与中央的要求和人民群众的期盼也有很大的距离。当前职业教育发展的外部环境发生了深刻变化,经济社会对职业教育的发展提出了新的要求,出现了许多新的情况,职业教育在改革发展中积累和创造了许多新鲜的经验和做法,因而需要对《职业教育法》作必要的补充和完善。

(二)完善校企合作机制,增强职教发展活动

完善校企合作体制机制,增强职业教育发展活力。一是要建立政府主导的动力机制。要建立政府主导的校企合作管理体系,统筹各地职业教育和企业两种资源,发挥政府组织优势、资源调控优势、公共管理优势,统筹规划当地校企合作,推进职教集团建设,确保校企合作方向和深度,指导和协调校企合作的有序展开;二是要建立互惠双赢的驱动机制。职业学校和企业合作的深度,在很大程度上取决于所培养人才的质量和学校所具有的技术实力,而人才质量优劣最终要由企业和社会来鉴定,技术实力必须要得到企业的承认才能创造效益。因此,应注意从行业企业需求的角度考虑问题,充分尊重企业的利益需求;三是要建立校企合作的调控机制。职业学校与行业企业能否长期合作,取决于双方利益平衡点的寻找和把握,而能否使合作产生最大效益,则取决于长期合作中双方逐步探索建立的各种调控机制。校企双方必须有沟通信息、协调关系、督导检查的桥梁和纽带,要有推动校企合作双方长期合作共赢的机制;四要建立校企合作的保障机制。要通过制度建设,保障职业院校、学生和行业企业在校企合作中的切身利益,通过“多赢”,“无后顾之忧”,建立校企合作长效机制,保障校企合作可持续健康发展。

(三)建立健全教师队伍建设机制,保障技能人才培养质量

建立健全职业院校教师资格标准,深化职业院校人事制度改革。一是制定职业院校教师资格标准,要建立符合职业教育特点的教师培养、培训体系,如探索在工科类高等院校中实行定点定向培养职业院校相关专业教师,完善和落实职业院校教师到企业加强技能实践的机制;二是建立职业教育教师评聘的合理机制,改革专业教师聘用制度,完善兼职教师管理制度,对于学校急需的具有实践经验的专业技术人员、高技能人才,要适当降低年龄、学历等条件,建立职业院校能够招到优秀、合适教师的机制,为职业教育师资队伍改革发展注入生机和活力;三是适当放宽职业院校教师编制。因为职业院校的专业技能课不能和普通学校一样进行大班教学,往往一个班需要2~3位专业老师指导,此外职业院校老师要定期到企业进行技能实践,不能将教学任务排得太满,因而建议适当放宽职业院校教师编制。

世行职教项目专题系列调研之五

湖南省职业教育调研报告

按照《中国职业教育发展战略及制度创新研究》课题要求,2014年12月25~27日课题组赴湖南省、株洲市进行了地方职业教育发展情况的全方位调研,在省发改委和株洲市发改委组织下分别召开由发展改革、教育、人社、财政等部门相关处室同志以及有关中高职院校、企业相关负责人参加的座谈会,调研组还考察了湖南株洲职教城,分别到湖南工贸技师学院、湖南铁路科技职院、湖南有色金属职业技术学院、湖南商业技术学院、湖南(株洲)就业创业指导中心听取情况介绍和实地考察。经过课题组人员充分交流之后,形成本调研报告。

一、湖南省职业教育发展发展背景和现状

(一)湖南省、株洲市职业教育发展的社会经济环境

湖南东邻江西,南接广东、广西,西连贵州、重庆,北交湖北,位于长江中游、洞庭湖以南,是我国东南腹地。2013年全年,湖南省实现地区生产总值2.45万亿元,增长10.1%;三次产业结构为12.7∶47∶40.3,其中第三产业比重提高1.3个百分点。公共财政收入超过3300亿元,其中地方财政收入2023.6亿元;城乡居民人均收入分别达到23414元、8372元。

株洲,位于湖南东部,是一个交通枢纽城市,是全国“两型社会”综合配套改革试验区,全国首批重点建设的八个工业城市之一,是中部地区非省会城市综合实力第一强市。株洲被誉为“中国电力机车的摇篮” “中国电力机车之都”,是亚洲最大的有色金属冶炼基地、硬质合金研制基地、电动汽车研制基地。2012年,全市完成GDP1759亿元,同比增长11.8%;全市三次产业结构为8.3∶60.6∶31.1。完成财政总收入213.8亿元,增长21.9%,其中地方财政收入135亿元,增长24%;城镇居民人均可支配收入25916元,农民人均现金收入10972元,分别增长14.5%、17.6%。“十二五”时期,株洲将着力在轨道交通、汽车、航空航天、冶炼化工、服饰、陶瓷等领域打造5个千亿产业集群。

(二)职业教育发展的基本情况

湖南省现有职业教育招生学校600所,其中中职学校(含技工学校)528所,高职高专72所;共有在校生140.3万人,其中中职生95.1万人,高职高专生45.2万人。

株洲市现有各级各类职业院校28所,其中高职高专5所,中职学校22所;在校生8.3万人,年职业教育培训人数10.1万人。有国家示范性高职学院1所、国家中等职业教育改革发展示范学校5所、省级示范性职业院校10所、是示范性乡镇农校5所、有国家和省级高级技能型人才培训基地10家、国家农民工培训示范基地1个。2010年,株洲市“地方政府促进高等职业教育发展综合改革”由国务院列为国家教育体制改革试点项目,成为全国二十个试点城市之一。

二、积极改革职业教育发展模式,合理布局,集约发展

(一)合理布局职业学校,对接产业发展

一方面,合理调整职业教育层次、类别结构和区域布局,在每个市州和主要行业都设立高等职业学院,每个县市区至少举办一所条件较好、规模较大的中等职业学校,基本形成与湖南及周边区域产业布局相适应的高、中等职业院校格局。另一方面,积极引导职业院校对接地方优势产业,重点建设1~2个专业大类,逐步形成覆盖全省支柱产业、优势产业、基础产业、特色产业、新兴产业的错位发展、优势互补的专业格局。

(二)改革发展模式,实施集约发展战略

株洲以“城市名片、两型典范、发展引擎”和“中西部地区职业教育创新之都”为发展目标建设株洲职教大学城,2013年9月经湖南省政府正式批复定名为“湖南(株洲)职业教育科技园”。城区规划面积13.9平方公里,投资估算100亿元,建成“一城十一校五中心”,即引进11所职业院校,配套建设就业创业指导中心、实训中心、技能认证中心、研发孵化中心以及综合服务中心。突出教育、研发、服务、居住4大主题功能,建立师资共享平台、学分互认平台、园区信息化平台等,实行教师跨院校教学,学生跨院校选课,园区内中职、高职专科和高职本科学分互认,实现资源的高度共享。目前,株洲职教科技园经过4年的建设与发展,基本建成3平方公里,与10所院校达成入园协议,已有4所院校入园办学,学生规模达到3万人。调研组一行亦走访了已在院内办学的4所院校。

三、改革办学模式,加快推进职业教育集团化办学步伐,推动校企深度合作

(一)加快推进职业教育集团化办学

湖南省一直坚持走校企合作、工学结合的职业教育人才培养模式。从2008年开始,开始探索成立职教集团。2008年7月,湖南第一家职教集团——湖南现代物流职业教育集团在长沙成立,40余家知名物流企业、9所职业院校自愿加盟。按照“以优势产业为依托,以提升产业核心竞争力为目标,以具备条件的高职学院为龙头,以产业领域内的规模企业、高中职院校、科研机构为主体,以项目合作和专业群建设为纽带,以自愿和互利共赢为原则,努力构建产、学、研共生发展的深度协作机制”这一模式,湖南省先后成立30家省级职业教育集团,基本对接湖南主要优势产业、支柱产业、特色产业、新兴产业,基本涵盖湖南基础产业和重要经济领域,加盟合作的单位达2458家,其中省内外规模企业1525家,中高职院校548所。职教集团已成为校企合作育人、合作发展的重要战略平台。

(二)推动集团办学,兴办教学工厂,实施订单培养,促进校企深度合作

湖南省人社厅联合经信、教育等部门出台了《关于加强校企合作办学的实施意见》,对小七合作办学提出了具体的措施和要求,实现校企合作互利双赢。在技工院校积极改善办学条件、保持适度办学规模的同时,加速推进“一体化”教学改革进程,技工院校主动适应市场对技能人才需求的变化,普遍与企业建立合作关系,采取订单培养、引企入校、顶岗实习、企业购买培训成果、共建实训基地等灵活多样的合作方式,强化学生职业素质培养和实际操作技能训练,提升学生的岗位适应力和就业能力。湖南省技工院校毕业生就业率长期保持在98%以上,毕业生待遇也一年高于一年。

在调研组走访的株洲,推动校企深度合作的主要表现一是推动集团办学,二是兴办教学工厂,三是实施订单培养。2009年以来,株洲市以专业为纽带、品牌院校为龙头、行业企业为骨干,对接株洲轨道交通、汽车制造、服饰、新能源、新材料等支柱产业,组建湖南省轨道交通装备制造、南方铁路运输、湖南化工、汽车产业、服饰产业、旅游服务业、现代制造技术、幼儿师范等职教集团,与156个行业企业形成资源共享、优势互补的教学链、产业链、利益链。仅2012年,职教集团各院校为企业员工提供给培训8000多人次,企业为院校培养“双师型”教师提供了300余人次的实践锻炼岗位。目前,已有服装、陶瓷等行业企业将生产线、设计师等搬进株洲市部分职业院校,尝试产学结合新模式,有效促进了职业教育教学质量的提高。湖南铁道职业技术学院、株洲职业技术学院、株洲市中等职业学校、醴陵陶瓷烟花职校等一批职业院校与南车集团、北汽集团、陶瓷产业及株洲旅游服务企业的订单培养,有力推进了职业院校与区域产业发展需求的对接,2012年,在职业院校学生就业专场招聘会上,120家企业为职业院校学生提供4000多个岗位。

四、积极创新职业教育管理体制,改革管理模式,提升职教办学质量

(一)职教专项督导“一票否决”;按学生数量核定教师编制;实施职校学生专业技能抽查制度

湖南省连续3年,中职在校生和招生数超额完成任务,中职和高职国家示范校分别排全国第9位和第6位;这得益于其全国首创的县级人民政府职业教育督导评估制度,职教专项督导“一票否决”,变“要我办学”为“我要办学”。以前开展“两项督导[3]”时并不涉及职业教育,为促进职教发展,保障有关职教的各项制度和政策落实,2009年,湖南省政府办公厅专门发文,“三评合一”。3年来,湖南已对67个县市区的职教进行了专项督导,有4个县市区就是因为投入不足或没有公办职业中专等,被“暂缓通过”。

在加强职教的管理上,湖南的创新做法还包括:在全国率先颁发中、高职学校的机构编制标准,明确按学生数核定编制数、按编制数拨付教师工资的管理办法。这大大缓解了职业院校“在校生规模增长迅速,而因各种原因教师编制未合理增加”的燃眉之急,符合职教师资自主聘用、动态管理的实际。

此外,湖南还实施了职校学生专业技能抽查制度。高职由省教育厅负责,中职由各市州教育局自己组织,近3年全省已抽查了14个高职专业、50多个中职专业的1.3万余名学生,已责令23所高、中职院校的33个不合格专业停止招生,形成了一个促进职业院校大面积提高人才培养质量的有效的“倒逼”机制。

(二)统筹布局,优化专业结构;注重过程,强化质量监控

在株洲市,其改革管理模式,提升职教办学质量的举措集中在两个方面:一是统筹布局,优化专业结构。发挥学校优势,做强主体专业,积极引导每所职业院校重点建设1~2个主题专业,明确学校重点发展方向。对接株洲四大千亿产业和优势产业的发展,启动示范特色专业建设。近2年,全市先后确立了汽车、服饰、陶瓷等10个市级示范特色专业。同时,加强低水平重复建设专业调整力度,先后有47个缺乏特色或重复设置专业被停办。二是注重过程,强化质量监控。建立教学视导制度。每学期不定期开展中等职业学校教学视导,分类对学校教学过程进行管理和指导。如2011年重点加强民办职业学校专业教学专题视导力度,对9所学校下达了书面整改意见。强化专业设置评估认定。2013年,暂缓设置11个专业,确认23个专业停止招生。完善技能竞赛制度。一年一度的学生专业技能竞赛和两年一次的教师专业技能竞赛,已成为职业院校师生展示技能训练成果的重要舞台。

五、强化经费保障,促进职业教育加快发展

(一)建立经费保障机制,大幅增加职业教育投入

2007年,湖南省制定出台了教育强省投入政策,要求各地预算内教育经费支出占财政支出的比例每年同口径提高1~2个百分点,其中省本级预算内教育经费每年年初预算比上年递增20%,稳步提高了包括职业教育学校在内的所有教育机构的经费拨款水平。2010年,湖南率先制定出台分地区、分类别的职业院校年初预算生均拨款标准,并实行以全日制在校学生数、在职在岗教职工数为拨款分配主要依据的经常性财政拨款核算方式,初步形成了职业教育投入稳定增长机制。湖南省制定的生均拨款标准已于2012年落实到位,大幅提高了职业院校的经费保障水平。与此同时,各级财政认真落实城市教育费附加的30%用于职业教育等政策规定,多渠道筹措职业教育发展经费。据统计,湖南省预算内职业教育经费由2006年的13.2亿元,增加到2012年的72.6亿元,年均递增32.9%。

(二)完善专项支持方式,加强职教基础能力建设

“十一五”以来,湖南省各级财政在加大职业教育投入同时,不断完善专项支持方式,围绕“职业教育基础能力建设”这个关键环节加大支持力度。省本级设立了职业教育基础能力建设专项,资金规模从2006年的3000万元增加到2013年的2.1亿元,已累计投入近10亿元,结合中央安排的相关专项资金,重点支持一大批示范性职业院校、职业院校特色专业、职业教育实习实训基地建设等。2011~2012年,湖南省按中央要求全面实施了高校化债工作,将所有公办高职院校都纳入了化债范围。中央、省、市财政均设立了专项资金,已累计投入125.9亿元,公平支持包括职业院校在内的所有地方高校偿还银行贷款,卸下债务包袱加快发展。

(三)健全资助政策体系,确保贫困学生顺利就学

从2007年起,湖南省按中央要求建立健全以政府为主导的家庭经济困难学生资助政策体系,将各级、各类职业院校家庭经济困难学生均纳入保障范畴,资助范围不断扩大,资助标准稳步提高。2007~2012年,全省共投入职业院校各类奖助学金56亿元,每年约有9万名高职学生、31万名中职学生得到资助。从2010年起,湖南省按中央要求全面实施并调整完善中职免学费政策,逐步扩大免学费范围,各级财政累计投入不住资金14亿元,每年为49万学生免除了学费。

(四)加大对技工院校的支持力度

湖南省还完善了劳动预备制培训补贴政策,从2012年9月开始,将劳动预备制培训补贴标准由1000元提高到1600元,并更进一步明确实施范围,强调培训要求。实施技工院校免学费政策,财政按每年每生3200元的标准给予补贴。加大了职业培训在就业专项资金中的支出比例,实施湖南省高技能人才培养基础能力建设和精品专业建设等项目,近5年将对40所技工院校给予每个学校250万元资金扶持。实施高技能人才培训补贴、技工院校骨干教师培训补贴等政策。

六、湖南省发展职业教育存在的困难、问题与原因

(一)职业教育经费保障机制有待进一步健全

在义务教育阶段中央主导建立了中央与地方“分项目、按比例”分担的农村义务教育经费保障新机制,并逐年提高了生均公用经费标准;在本科高等教育阶段,中央出台了生均12000元的拨款标准,并由中央财政安排专项资金支持各地落实。但在职业教育阶段,虽然湖南省在制定落实生均拨款标准方面先行先试,进行了有益的探索,但由于中央没有统一的保障政策和经费支持,受地方财力水平的制约,现行的生均拨款水平仍然较低。在新形势下,随着本科高校生均12000元标准的逐步落实,高职院校要求同步提高生均拨款水平的呼声越来越强烈;另外,随着中职免学费实施范围的扩大,确保免学费后中职学校的良好运转也亟需以中央为主导建立生均拨款保障机制。

(二)职业教育基础能力比较薄弱

近年来,中央先后启动实施了中央财政支持的职业教育实训基地、国家示范性高职骨干院校、中职改革示范校、高职院校提升专业服务能力建设等一系列重大项目,但由于湖南省职业教育整体发展基础薄弱,中央专项覆盖范围、资金额度又比较有限,大多数职业院校难以获得中央专项资金的有效支持。而地方各级在报账职业院校国家奖助学金、中职免学费补助资金以及学校运转经费等方面都存在困难的情况下,对改善职业教育办学条件的投入能力就更为有限。

(三)职业教育管理体制还不顺畅,经费管理有待规范

由于历史原因,目前我国职业院校的管理体制仍数多头管理,既有教育、人设等政府部门主办主管的学校,又有行业、企业主办的学校,既有众多公办学校,又有大量民办职校,不同隶属关系、不同办学性质学校享受的政策扶持不一而同,给相关部门的管理带来极大困扰,同时也在一定程度上造成各类职业学校之间的无序竞争,对于职业教育良性发展造成一定阻碍。

目前,职业教育资源分散的情况较为突出,职业教育学历教育和培训教育资源散布于教育、人社、农业、质监、扶贫等部门,政出多门,缺乏整体规划,既增加了整个职业教育的管理难度,难以形成合力,也使得本来就较为紧张的职业教育投入没有得到合理配置,难以发挥更为有效的作用。

经费来源相对分散,资源统筹整合程度不高,导致总量投入不足与资金使用效益不高的问题同时并存。另外,由于不同类型的职业院校预算和财务管理模式、资金拨付和结算方式、项目实施主体差异较大,加之学生和教师的流动性较大,基础信息尚不健全,客观上增加了财政资金的监管难度,特别是在民办职业院校,挤占、截留、挪用专项资金的现象也还时有发生。

(四)校企深度合作推进相对缓慢

推进校企合作,是一项非常复杂的系统工程,不仅有赖于职业院校的积极性,更有赖于行业企业的积极性,一些重大政策问题还涉及财政、税务和企业管理等综合部门。

目前,湖南省职业教育校企合作还不够深入,一是由于国家层面缺乏校企合作方面的法规和政策文件,行业企业缺乏参与的积极性和主动性。尽管2012年湖南省出台了《关于深入推进企业与职业院校合作办学的若干意见》,但是该文件主要是指导性的意见,没有相关的实施办法和细则,具体可操作的政策、措施太少,没有落实部门的责任,对企业也没有具体的鼓励政策或措施,企业在开展校企合作上没有积极性。企业是利益驱动,在没有明确的利益导向下,不愿腾出更多的场地、设备、技师给实习学生而影响生产。二是职业院校的服务能力还有待提高,由于师资和实训条件等制约,目前能够主动帮助企业解决实际生产问题的职业院校还不多。校企合作紧密度不高,大多停留在实习、就业层面,参与专业建设、专业教学、技术推广和产品研发不多。

(五)中高职衔接培养仍然存在统筹管理和定位不清的困难

目前中高职衔接培养的主要矛盾在于缺乏成熟统一的操作和管理模式。一是多头管理难以统筹、协调发展。职业教育主要由教育和人社两个部门管理,容易出现学历职业教育与职业资格证书教育以及劳动就业培训不能有效衔接、中职与高职脱节、与普通教育不能互通、与成人教育各自为政等现象,这使得中职教育的基础作用很难发挥,高职教育的引领作用更难体现,双方的质量和效益均受到很大影响。二是在中职升高职过程中的招生模式、学制设定、升学比例等方面都不明确,互联通道不够顺畅。同时高职教育和中职教育在培养目标上既有一致性,又有层次上的差别,中高职衔接的培养目标如何准确定位?目前尚不清晰。中职学校为了适应产业结构的发展,开设了相当多的专业,而属于高等教育范畴的高职院校,专业相对较少,中职学生读高职,专业衔接存在较大问题。不少中职学校都有自己的课程、教材,高职的教学计划又多以普通高中毕业生生源为起点,在课程设置和教学内容的衔接上,如何避免重复教学也是一个较大问题。三是招生考试也是不容忽视的难点,由于现有中高职教学内容不一致,考试中文化课的比重、难度会在很大程度上影响中职生报考。怎样避免中高职衔接走上应试教育的老路?招生考试怎样才规范合理?这些都是制约中高职有效衔接的难题。

(六)“双师型”教师队伍建设中的困难

“双师型”教师是职业教育人力资源中的新型人才模式,是职业教育的中坚力量和骨干分子,没有真正的“双师型”教育就不可能培养出高质量的符合企业和社会要求的高技能劳动者。但是目前存在的主要问题有:一是对“双师型”的概念、功能和作用理解不统一不到位,甚至理解成能上理论课又能干活就是“双师型”,这样的理解导致了培养过程中的简单化和速成化,培训变成了有量无质的粗放型培训。二是对“双师型”教师缺乏合理的评价认定,没有统一的权威性标准和考核,“双师型”教师必须经过严格的过程性训练和考核才能名副其实,才管用。三是从学校到学校再到企业的培养模式,普遍存在理论强、工艺弱的问题,在企业一线生产的时间少,积累的经验不够。加之由于种种原因,许多企业不欢迎教师到企业内部调研、锻炼。一些企业虽然接受了少数教师到企业内挂职锻炼,但是大都建立在个人关系基础上,关键技术、关键岗位和整个生产过程也不愿对教师开放,人为地使教育与生产隔离开来,使得产教结合不紧,“双师型”教师队伍的建设缺少工程实践和先进技术的支撑。四是企业或社会的优秀技能人才受待遇、编制、学历、职称的制约,难以补充进入“双师型”教师队伍。五是国家对“双师型”教师的培训投入不够,政策倾斜不够,教师培训时间和机会较少,积极性不高,“政热企冷”的问题没有解决。

(七)落实学生资助政策,地方财政负担加重,学校办学经费出现政策性减少

自2012年国家实行中职学生免学费政策以来,地方政府及中职学校都积极响应,但在实际操作中遇到了很多具体困难。首先地方政府财政负担很重,中央要求各地按照物价部门核定的实际收费标准安排分担部分资金,但中央财政只按照每生每年2000元的标准安排分担资金,由此产生的资金缺口全部由地方承担,此举地方财政负担加重。以湖南省为例,实际免学费标准为中专学校平均每生每年2400元、技工学校平均每生每年3200元,地方财政弥补资金缺口的压力很大。从学校层面上说,学校办学经费因政策性因素减少。不少中职学校原来的物价核准收费就高于2400元/生·年,实际上导致学校资金因为政策的原因减少了,如一般学校美术专业学费是3200元/生·年,若按照2400元/生·年补给学校,则学校实际办学经费就减少了800元/生·年。另外,中职生免费手续自下而上办理耗时较长,影响国家及地方给予学校补贴资金的下发周期,导致财政资金拨付滞后,也带来学校办学经费艰难等问题。

七、若干政策建议

(一)整合职业教育资源,统一归口管理

鉴于目前职业教育多头管理导致资源分散、无序竞争的实际,建议站在国家层面的高度,整合现有职业教育资源,打破隶属关系,各类职业院校统一划归一个主管部门管理,由教育或者人社部门全权管理,或者成立一个部门专门负责管理职业院校工作,以实现统一管理和资源调配。

(二)建立职业教育经费保障体制,加大专项支持力度,提高免学费补助资金标准

建议中央主导建立职业教育经费保障机制。由于地方特别是中西部省份财力水平有限,职业教育总体保障程度较低,建议参照义务教育和本科高等教育的做法,由中央主导建立中央与地方共担的职业教育经费保障机制,分区域、分专业类别出台并落实生均拨款标准。建议中央加大对中西部省份职业教育的专项支持力度。

建议中央在分配安排职业教育实训基地、国家示范性高职骨干院校、中职改革示范校等项目和资金时,充分考虑中西部省份的特殊困难,进一步给予倾斜扶持。在择优扶持重点职业院校的同时,建议中央设立职业教育基础能力建设专项资金,扩大专项支持的覆盖范围,重点帮助中西部省份全面提升职业院校基础能力,缩小区域间职业院校发展差距;同时建议设立校企合作专项资金,支持和引导职业院校通过“订单培养、顶岗实习”等方式增强面向市场办学的能力,多渠道筹措办学经费。

建议中央提高中职免学费补助资金测算标准。实习中职免学费政策后,地方财政弥补资金缺口的压力很大,为确保中职学校免学费后的稳定给运转,建议中央提高免学费补助资金测算标准,根据物价部门核定的各省的实际收费标准安排补助资金。另外,建议建立国家助学金预拨制度,每学期前按招生计划预拨,期末结算,多退少补;提高国家助学金发放比例,中西部省份中职学校招收的家庭困难学生比例较大,15%的比例不能覆盖困难家庭学生。

(三)完善现代职业教育体系,加大对中高职衔接的政策支持力度

鉴于目前中高职衔接入口不通畅等社会实际,建议教育行政主管部门加大对中高职衔接政策支持力度,在专业课程衔接、招生模式、行业需求等方面进行指导。中高职衔接的关键要在中高职学校双方专业课程(包括文化课)上首先进行有机衔接,在教育主管部门的政策指导下,中高职相同专业必须建立共同培养目标,按职业能力要求进行课程重组,整体设计、统筹安排、分阶段实施,由国家或省级以上教育行政部门制定中高职专业课程教学计划及学制年限、培养标准等,中职阶段达到什么层次,高职阶段达到什么层次,必须有确定的标准,从而充分发挥中高职的教育资源和办学优势,各自加强应承担的理论教学和实践技能与技术训练。建议教育行政跟主管部门同时出台政策配套措施予以保障,包括高职招生考试方式及考试内容,同时中职的教学不仅要保证愿意升入高职学生的教育教学质量,还要考虑不愿升入高职学生的就业需求,防止走入以升入高职为指挥棒的应试教育歧途。

(四)制定“双师型”教师评价标准和激励政策,创新“双师型”教师培养机制

建议国家加大对“双师型”教师培养的政策支持力度,建议由政府和教育行政主管部门构建“双师型”教师认定办法和培训制度,制定评价标准和体系,坚持培训质量第一的原则;建议提高“双师型”教师岗位待遇,引导专业教师积极加入“双师型”教师行列;建议改革教师管理制度,开通职业教育急需专业教师引进的“绿色通道”,落实“政府定编、自主聘用、动态管理”的教师管理办法,从高校引进优秀毕业生,吸引行业企业技术骨干和能工巧匠到职业院校任教;建立健全职业院校与企业共同培养专业教师的新模式,政府牵头,促进职业院校与企业的密切合作实现二者的优势互补和共同发展;建议政府出台可行措施,使企业切实承担起应有的社会责任和培训任务,把培训“双师型”教师的主体责任落实到位。

(五)加大社会支持职教发展的政策支持力度,完善校企深度合作机制

发展职业教育,不仅需要职业院校与企业共同参与,更需要调动企业参与职业教育的积极性,建议国家在现有政策基础上,进一步加大优惠政策力度,明确企业办学、企业培训支出、企业接受学生顶岗实习、教师实践、企业专业技术人员兼职职业院校等方面的激励政策,充分调动企业参与职业教育的积极性、主动性,促进产教结合、校企合作的良性发展。强化校企合作的政策、制度和机制建设,完善企业进入职业院校准入制,实行以奖代补举措,发挥职业教育集团作用,促进校企深度合作。

世行职教项目专题系列调研之六

贵州职业教育实地调研报告

按照课题研究计划,上海教育科学研究院智力开发研究所杜晓利副所长与助理研究员董业军一行,于2014年1月5~7日对贵州省贵阳市和铜仁市进行了实地调研。调研期间,由贵州省发改委牵头,分别在贵阳、铜仁召开了有市发改、教育、人社、财政等部门负责人及部分职业院校负责人参加的座谈会,调研组与贵阳、铜仁的部分高职和中职学校的校长进行了热烈的讨论与交流,并实地走访了贵阳市女子职业技术学校和铜仁职业技术学院及其实习实训基地,获取了生动、鲜明的第一手材料。

调研组回到上海之后,对座谈记录和问卷材料进行了仔细的梳理和消化,并在反复研读近年来贵州省政府出台的一系列职业教育发展政策的基础上,形成了下述调研报告。

一、职业教育发展的经济社会背景

贵州省地处祖国大西南,全省面积17万平方公里,设9个市(州、地),辖88个县(市、区),人口近3500万(少数民族人口占35.7%),其中农业人口占总人口的84%左右。贵州省在“十一五”期间,基本形成能源及优势原材料产业群,以烟酒工业、医药工业和特色食品加工为主的轻工业产业群,以航空航天和信息产品制造业为重点的高新技术产业群这三大产业群,电力、黑色冶金及化工三大行业对工业发展贡献突出;2012年贵州全省生产总值6802亿元,比上年增长13.6%,三大产业构成为13.1∶39.0∶47.9。

作为一个西部欠发达省份,贵州省的一些重点产业对技术技能人才有着旺盛的需求,尤其是随着贵州省工业化、城镇化、农业现代化进程加快,这一需求日益凸显。据估计,到2015年,贵州全省卫生等社会发展领域需新增技术技能人才64万,特色农业需新增技术技能人才48万,能源矿产和原材料产业需新增技术技能人才28万,文化旅游产业需新增技术技能人才25万,特色轻工产业需新增技术技能人才13万,装备制造业需新增技术技能人才11万,水利和城镇发展领域需新增技术技能人才4.2万。

此次贵州调研的两个市分别是贵阳市和铜仁市。贵阳市作为贵州省的省会城市,东南与黔南布依族苗族自治州的瓮安、龙里、惠水、长顺4县接壤,西靠安顺地区的平坝县和毕节地区的织金县,北邻毕节地区的黔西、金沙两县和遵义市的遵义县,土地总面积8034平方公里,占全省面积的4.56%。贵阳市辖6个区、1个市、3个县,人口445万(2012年)。机械工业是贵阳市传统的支柱产业,有色冶金工业是贵阳市重点发展特色优势产业之一,此外,贵阳市还有食品工业、化学工业、现代中药工业和新材料工业。2012年全年实现生产总值1700.30亿元,比上年增长15.9%,三次产业结构为4.2∶42.2∶53.6,全市人均生产总值达39317元。

铜仁市位于贵州省东北,地处武陵山脉中部,紧邻湖南省湘西土家族苗族自治州、怀化市,重庆市秀山县,土地面积2.4万平方公里,辖2区8县,人口427万,其中农业人口376万,是典型的农业人口大市。铜仁市拥有生态畜牧业、特色养殖、茶叶、烤烟、蔬菜(含食用菌)、中药材、水果、核桃、油茶、竹子等十大特色优势产业。2012年,全市地方生产总值447亿元,增长17%,三次产业结构为26.80∶29.50∶43.70,人均GDP首次突破万元。

二、职业教育发展概况与主要成效

2012年末,贵州全省有高职院校24所,在校学生14万人,中职学校262所(含33所技工学校),在校学生42万人(其中技工学校3.7万人),职业技术培训机构7863个,培养技能型人才的能力进一步增强,形成了学历与培训并举、中职与高职衔接的办学机制,建成了初具规模的职业教育网络。职业教育人才培养规模连创历史新高,“十二五”以来培养输送了60万名中高级技能人才。

贵阳市目前有高职院校4所,在校生1.2万人;中职学校41所,在校生5.8万人;技工学校10所,在校生0.62万人,职业技能培训定点机构64所。中职在校学生比“十一五”初期增加1.6倍,培养技能型人才和满足人民群众“学有所教”的能力不断增强,2010~2013年为社会培养输送了各类高、中级技能人才6万多名,毕业生就业率稳定维持在95%以上。

铜仁市目前共有职业院校17所,其中高职学院1所中职学校16所(含3所高校中职部),公办职校13所、民办职校4所;在校生规模4.1万人,其中高职生1.5万人、中职生2.6万人;专任教师1028人,其中专业课教师448人、“双师型”教师112人。初步形成了中高职业教育、公民办职业教育、学历与非学历职业教育共同发展的格局。

近年来,为适应经济社会发展对高素质技术技能人才的需求,贵州省职业教育坚持以科学发展为指导,以适应市场需求和就业需要为导向,遵循“学校围着市场转,专业围着产业转,人才培养围着需要转”的思路,及时调整专业结构,灵活设置职业院校的专业。在加强职业教育基础能力建设的同时,深化人才培养模式改革,职业教育服务区域经济发展的能力明显增强。

(一)职业教育基础能力建设不断加强

“十二五”以来,中央财政向贵州省职业院校投入资金近6亿元,省级财政投入25亿元(是整个“十一五”时期的2.7倍),各市(州)、县设置职教专项经费,围绕经济社会发展对技能型人才培养的需求,主要用于实施“县级职校”“职业教育实训基地建设”“示范性职业院校建设” “职业院校教师素质提高”四大计划。通过各级财政加大投入,贵州省教育办学资源不断丰富、办学条件持续改善。

(二)重点建设一批示范重点职业院校,形成一批与地方特色优势产业发展对接的学科专业

为适应支柱产业、特色优势产业和新兴产业的发展需要,近年来贵州省重点建设了一批骨干、示范性职业院校和实训基地,贵州交通职业技术学院、铜仁职业技术学院成为国家级示范骨干高职院校,省建设学校等19所中等职业学校成为国家级示范中等职业学校,形成了一批服务白酒、医药卫生、能源、化工、电子信息、旅游文化等特色优势产业发展的学科专业。

(三)形成了开放的办学格局

近年来,贵州省一方面在区域内大力发展职业教育,努力把地区及所辖各县的职业院校做强做大;另一方面深入开展与东部地区职业学校联合招生合作办学,每年输送5万名以上初中毕业生到东部职校就读,开展与国外和东部地区多层次、多领域的交流合作,借鉴诸如“高职学美国、中职学德国”的先进教育理念和办学经验,促进全省职业教育改革发展。

(四)职业技能培训广泛开展

贵州省职业教育坚持“两条腿”走路,在办好学历教育的同时,积极发展成人继续教育,面向全社会城乡劳动者广泛开展多种形式的培训,“十二五”以来培训城乡劳动者逾600万人次,为贵州省及“长三角”“珠三角”等地区培养输送了大量技术技能人才和合格劳动者。

三、存在的主要问题

通过座谈和实地走访,调研组发现目前贵州省职业教育发展中存在的共性问题主要集中在这样几个方面:

(一)中职招生秩序混乱,高职生源不足,质量不高

尽管职业教育的发展与国家和地区的经济发展水平有着密切关系,但深层次地影响职业教育水平的却是国家和地区的文化观念。在我国,“万般皆下品,唯有读书高”的传统观念根深蒂固,社会上普遍存在重学历、轻技能的现象,加之社会上职业准入机制不健全、不完善,导致技能型人才的社会地位和待遇不高,职业教育对学生和家长缺乏新引力,学生不愿选择职业教育,贵州省普遍存在中职学校招生难,高职院校生源不足,质量不高。

为了完成中职扩招任务,各学校尤其是民办学校都在招生方面下了很大功夫,不仅要与省内学校竞争,还有与省外学校竞争,甚至农村劳动力转移培训工程也参与其中,“以生招生” “招生代理”等不规范、不正当的招生方式普遍存在,扰乱了招生秩序,产生了诸多矛盾。如思南县中等职业学校,作为一所国家级重点中职学校,其电子技术应用、电子电器应用与维修、数控技术、汽车运用与维修、服装设计与制作等专业培养的人才供不应求,但他们办学碰到最大的问题就是招生问题。由于地处贫困地区,人们的思想观念存在认识误区,认为读职业学校低人一等,加之省内的兄弟学校以及周边省份,如重庆、四川、湖南等省市的中职学校在该县通过有偿招生(按目前的行情,招生人员每招到一名初中毕业生可以拿到1500~2000元的佣金)抢夺生源,使得该校近年来招生非常困难。另外,各中职学校之间激烈的招生竞争,使得一些初中学校把毕业生当作增加学校收入的来源渠道,对其毕业生进行明码标价,“出售”给中职学校,这变相增加了中职学校的招生成本,严重扰乱了中职学校的招生秩序。

由于近年来贵州省实施教育“9+3”计划[4],扩大了职业教育的办学规模,各区县中职学校人数剧增,而本科院校,特别是三本院校大量扩招,这导致高职院校受到来自两头的挤压,生源不足、质量不高的问题十分突出。

(二)师资总量不足,教师专业结构不合理,高技能人才引进机制不畅,教师职称评聘制度与职业教育的特点脱节,“双师型”教师建设机制不健全

贵州省中等职业学校教师编制存在缺编现象,同时由于财政部门的限制很多学校有编但是进不了人,也就是空编。缺编和空编的同时存在导致中等职业学校教师数量不足,尤其是农村中职学校教师补充渠道不畅。2012年贵州省中职教育生师比为30∶1,其中铜仁市中等职业教育的生师比达到33∶1,远远高于《教育部关于“十一五”期间加强中等职业学校教师队伍建设的意见》中提到的16∶1的参考标准。

在贵州省,职业院校的老师多是毕业于普通高校,很多是学科型的,专业教学能力总体较弱,很多专业课教师不了解相关职业要求、职业规程,不掌握相关职业技术,不适应职业教育的发展。

职业院校的教师专业结构不合理,专业课师资缺口较大,而在引进高技能专业人才充实专业师资方面普遍存在进不来、留不住的问题。按照人事部门的相关政策,企业技术人才进入职业院校任教,须满足一定的学历要求,但符合条件的招考对象较少。另一方面,达到学历要求的高技能型人才大多也不愿意到职业院校任教,因为到职业院校任教,其收入往往会有所降低,学校的薪酬对其缺乏吸引力。2013年贵阳市职业院校拟招聘200名高技能型人才,但报名的人很少。这导致了职业院校的一些专业课程无法开设,课程设置无法体现职业院校的特点,严重制约了职业学校的特色发展和办学质量的提高。

中职学校教师在职称评聘方面存在诸多困难。贵州省中职学校多由原来的职业高中改建而成,专业课教师多由原来的文化基础课教师转型而来,比如贵阳市女子职业学校,作为一所国家级中等职业学校,该校90%以上的老师都毕业于普通师范专业,其市场营销课老师原来学的是化学专业,其刺绣课老师原来学的是美术专业,其咖啡调制课老师原来学的是中文专业,这种情况在贵州省较为普遍,而教师职称评定仍沿用普通高中的标准,要求“三证统一”,即要求教师的大学毕业证书、教师的职业资格证书和职称证书必须一致,这与职业教育的自身特点严重脱节,挫伤了职业学校教师的教学积极性,也给教师队伍的稳定带来了一定的负面影响。

“双师型”教师是职业院校师资队伍建设的重要内容,但就贵州省而言,“双师型”教师建设的相关机制还很不健全。比如目前多数职业院校都鼓励教师考取相关行业的资格证书,并定期选派教师到一线锻炼,但是,职业院校专业教师定期到行业企业锻炼的政府、企业、学校和教师四方联动的机制并未形成。另外,虽然政府关于职业教育的政策文件都非常强调“双师型”教师队伍建设的重要性,但从职称评聘、待遇落实等方面来看,尚缺乏有针对性的激励措施,并未真正形成政府、行业企业和学校共同形成合力主动服务职业院校“双师型”教师队伍建设的格局。

(三)经费投入不足,办学条件差

长期以来,各级政府对中职教育不够重视,重普教轻职教思想严重,许多资源、财力都优先保障普通高中,导致中职教育的投入严重不足。2007~2012年,贵州省中职教育累计投入80.1亿元,平均每所学校每年不足500万元,而同期普通高中投入226.6亿元,是中职教育的2.8倍;全省城市教育费附加用于中职学校的比例仅为12.1%,明显低于国家30%的标准。2012年贵阳市中职生均仪器设备值1568元,比教育部设置的中职标准低432元,中职生均公用经费仅600元。贵阳市中职学校生均校舍面积12.7平方米,为教育部设置的中职标准的64%。有些中职学校仍在20世纪80年代修建的楼房内办学,部分学校的教学和实训设备陈旧老化。另外,无论是中职学校,还是高职院校,由于退休教师、兼职教师及特聘教师的存在,加之在职教师需要定期的进修和培训,学校的人员经费和专项经费投入均存在明显的缺口。不少职业院校的经费除了发放教职工工资外,所剩无几,难以维持运转。

技工学校教育经费更是严重不足。由于人社部门对技工学校的基础设施和发展无经费投入,人社部门只能从项目的角度予以支持,但支持的力度比较小,技工学校的发展存在较多的历史欠账。2013年,全省技工学校除了得到教育“9+3”计划专项资金7000万元和来自人社厅就业资金中的部分“两后生”[5]培训经费外,再无其他支持,技工学校特别是民办的技工学校,发展十分艰难,这致使许多技工学校自生自灭,学生规模不断萎缩,直至最终关门。据贵阳市人社部门的同志说,目前贵州30多家技工学校,多数濒临关门,真正存活的只有10多家。

(四)校企合作缺乏制度保障

与东部地区相比,贵州的产业发育相对滞后,职业院校与企业之间缺乏紧密而深入的合作。一方面,学校服务企业的意识不强。职业院校应该在专业设置、教学计划制定、课程结构调整、实习实训、毕业生就业等方面考虑企业和用人单位的需求,积极为企业和用人单位提供用工培训、业务技术咨询等服务。现有的校企合作中,学校过于依赖企业的帮助,而企业毕竟是生产型的组织,对人才的技能要求较高,他们与职业学校的合作多停留在初级产品层面;由于成本等原因,企业对老师和学生的实习并不持积极态度,学校和企业之间尚未形成互助互利的双赢机制。

另一方面,政府主管部门对推进校企合作多停留在舆论宣传层面,没有实质性的约束力和激励措施,企业参与办学的积极性不高,这导致校企合作机制“松散”,长期稳定的校企合作缺乏相应的制度保障。

四、改革与探索

“职业教育是国民经济和社会发展的重要基础,肩负着培养生产服务一线技能型人才的重任,是贵州实现历史跨越的基础工程、发展工程和民生工程。大力发展职业教育是繁荣经济、促进就业、消除贫困、保障公平、维护稳定的一项重要举措,是推进贵州省现代化建设、构建和谐贵州的重要途径。”近年来,贵州省政府有关领导对职业教育的重要作用愈加有着清醒的认识。2012年以来,省政府相继出台了《贵州省中长期职业教育改革和发展规划(2010~2020年)》 《贵州省教育“9+3”计划实施方案》,并在全国率先出台了《贵州省现代职业教育体系建设规划(2013~2020年)》(简称《贵州职教规划》)和《贵州省人民政府办公厅关于支持现代职业教育发展的意见》等重要文件,对贵州的职业教育科学规划、周密部署,进行了一系列积极而卓有成效的改革与探索。

(一)加快构建有贵州特色的现代职业教育体系

2013年9月,贵州省政府在其公布的《贵州职教规划》中明确提出要加快构建层级健全、服务需求、有机衔接、开放融合的有贵州特色的现代职业教育体系。

1.推进职业教育系统化

构建以初等职业教育为基础、中等职业教育为重点,高等职业教育为引领,特殊职业教育为补充的从初级到高端的技术技能人才培养通道。积极开展初等职业教育培训,推进基础教育阶段的职业预备教育,使劳动者获得基本的工作和生活技能;开展较为系统化的中等职业教育,培养经济社会发展需要的一线技术技能人才;开展专科、本科和研究生层次的高等职业教育和高等继续教育,培养发展型、创新型、复合型的高级技术技能人才;根据残疾人员的特点和社会需求,积极发展特殊职业教育,培养残疾人技术技能人才。

2.推进职业教育多样化

坚持学校职业教育、企业职业教育和社会化职业教育并举,学历教育与非学历教育并重,实现全日制职业教育和非全日制职业教育共同发展。加快建立与现代产业布局相适应的职业学校网络,完善企事业单位职工培训制度,大力发展社会化职业培训机构,提供灵活多样的职业教育服务;建立开放融通的职业教育学历、学位和职业资格证书制度,通过课程和学分认证体系推进学历职业教育与非学历职业教育互通;在大力发展全日制职业教育的基础上,同时发展半工半读、周末学校、假期培训等学习方式灵活多样的非全日制职业教育。

3.推进职业教育一体化

促进职业教育体系内部、职业教育与普通教育、职业教育与就业市场的有机衔接。加强不同层次职业教育在学科专业设置、课程体系、教学内容等方面的有效衔接,努力实现职业教育“中高本贯通”;推动普通教育学校与职业院校教师互聘、课程互选、学分互认,打通学生在普通教育学校和职业院校之间的转学、升学通道,促进两者的互通衔接;推动职业院校面向市场自主办学,促进职业院校的专业设置与产业发展、课程内容与职业标准、教学过程与生产实践、学历证书与资格证书、职业教育与终身学习的有效对接。

(二)完善职业教育管理体制和办学机制

近年来,贵州省政府将发展现代职业教育工作需纳入各市(州)人民政府的工作目标管理,在职业教育管理体制改革方面进行了积极的探索和创新,出台的措施主要有:

1.探索建立由理事会或董事会决策、议事、监督的现代职业学校制度

《贵州职教规划》提出深化职业教育管理体制改革,完善省级统筹、分级负责、自主管理的职业教育管理体制。健全领导体制和决策机制,充分发挥职业教育改革发展领导小组和部门联席会议制度的作用,打破部门、行业管理界限和学校类型界限,统筹推进职业教育发展。强化各级政府对职业教育的统筹管理。推进管、办、评分离,扩大职业院校办学自主权,进一步深化以人事分配制度改革为重点的职业学校内部管理体制改革,探索建立由理事会或董事会决策、议事、监督的现代职业学校制度。中等职业学校实行校长负责制,校长持证上岗并全权负责学校规划发展、行政人事、财务和教学管理等方面工作;公办高等职业院校实行党委领导下的院(校)长负责制,健全教职工代表大会制度,完善科学民主高效的决策机制;民办职业院校要建立健全董事会、理事会或其他形式的决策机构。

2.建立和完善政府主导、行业指导、企业参与的办学机制

《贵州职教规划》提出积极推进职业教育办学体制改革,建立和完善政府主导、行业指导、企业参与的办学机制。公办职业院校要积极吸纳民间资本和境外资金,探索建立以公有制为主导、多种所有制并存、产权明晰的办学体制。鼓励职业院校、行业组织和骨干企业牵头组建职业教育集团。到2015年,职业院校参与集团化办学的比例达到90%,2020年达到100%。发挥行业在制定职业资格标准、指导专业设置、深化教学改革、开展质量评价等方面的作用。

3.推动普通职业院校与技工学校融合发展,全面推行“双证书”制度

《贵州职教规划》提出要推动普通职业院校与技工学校融合发展,全面推行“双证书”制度。在不扩大职业院校总体数量的基础上,通过单独成立或依托职校加挂技工院校牌子的方式,在有条件的工业园区、县及以上中心城市,建设一批技师学院和技工学校,到2015年,全省技师学院、技工学校分别达到6所、40所,到2020年,技师学院、技工学校分别达到10所、60所。在职业院校中广泛设立相应的职业资格鉴定站,授以职业资格认定权,将岗位操作和技能鉴定要求融入教学、考试内容,学生在取得学历证书的同时获得职业资格证书。

4.大力发展民办职业教育

《贵州职教规划》提出大力发展民办职业教育。

——把民办教育作为职业教育发展的重要内容。鼓励和引导社会力量进入职业教育与培训领域,形成以政府办学为主体、全社会积极参与、公办职业教育与民办职业教育共同发展的格局,重点支持建成一批办学规模大、办学条件好、特色鲜明、管理规范、社会信誉度高的民办职业院校。到2015年,建成千人以上规模的民办中职学校15所以上,新增的高职院校中民办学校达到25%以上。

——扩大民办职业院校办学自主权。依法管理和规范民办职业院校,支持民办职业院校在办学模式、管理体制和人才培养模式等方面改革创新。对办学规范、管理严格的民办职业院校,可在核定的办学规模内自主确定招生范围和年度招生计划。

——落实民办职业教育优惠政策。积极推进营利性和非营利性民办职业院校分类管理试点,非营利性民办职业院校享受与公办职业院校同等的税收政策,并在中等职业教育免费、实训基地建设、职称评审、教师培训、评奖评优等方面实行同等待遇。完善民办职业学校教师参加社会保险办法,提高教师退休待遇。各级政府要把民办职业教育纳入本地区职业教育发展规划,通过政府购买服务、设立专项资金等方式加大公共财政对民办职业院校的支持力度。

5.调整职业教育空间布局

目前贵州省正在进行全省职业教育空间布局调整,以整合职业教育资源,扩大办学规模。贵州省将以贵阳(含贵安新区)为中心,打造职业教育核心发展区,以8个市(州)区域性中心城市为支撑,建设职业教育重点推进区,以县城为节点,发展职业教育基础网络,形成核心带动、中心辐射、覆盖城乡、功能完善的职业教育空间格局。按照《贵州职教规划》,贵州全省职业学校的总体布局将以清镇职教城为主体,以职业教育基础较好的遵义、毕节、铜仁、黔东南、六盘水等为骨干,以70个左右的县级中职学校为基础,根据各地实际,逐步将一些办学条件薄弱,招生困难,与产业发展需求不相适应的中职学校,兼并到办学较好的中职学校,到2015年我省中职学校的数量减少到174所,到2020年减少到140所。每个市(州)至少办好一所高职院校。

截至2013年底,贵州省正在建设的清镇职教城,已入驻职业院校达18所(其中一期完工入驻办学8所,在建院校10所),在建设校舍面积81.8万平方米(其中完工42.2万平方米投入使用),入驻学生22269人。

6.鼓励职业院校自主招生

2013年贵州省政府办公厅出台的《关于支持现代职业教育发展的意见》要求省内各级教育行政部门进一步简政放权,鼓励职业院校自主招生。

中等职业教育学生实行注册入学不受年龄、地域、时间限制,鼓励中等职业学校招收往届初高中毕业生、进城务工人员、返乡农民工、城市失业人员、复转军人;实行学分制等灵活学制,允许学生休学并保留学籍或修完学分提前毕业。

扩大高等职业院校单独招生、对口招生、自主考试的规模和范围,高等职业院校可根据高中阶段学业水平考试、综合素质评价和职业倾向测验等综合评价录取学生,实行“技能+知识”考核录取办法;可根据不同地区生源情况,与各市(州)教育局协商确定录取分数线,自主确定招生计划和招生专业;在省招生考试院指导下,单独组织考试招收中职学生或社会人员就读职业教育成人专科;支持高等职业院校与省内外中等职业学校联合举办五年制高职教育。

符合条件的高等职业院校,部分专业可尝试开展本科技术技能人才招生和培养试点。对获得省职业技能大赛一等奖、全国职业院校技能大赛三等奖及以上的高职毕业生可免试就读普通本科高校。

7.下放职业教育专业审批权

按照《贵州职教规划》,贵州省还将逐步下放职业教育的专业审批权。除医药卫生、公安司法、教育类等国家控制专业外,贵州省将全部下放专业审批权。

(三)推广“产业园区+标准厂房+职业教育”的校企合作模式

2013年7月以来,贵州省教育厅联合省经信委,先后召开了2次会议,连续下发了3个文件,安排专项经费500万元,组织省内企业向职业学校捐赠价值5000余万元的实训设备,支持和引导职业学校与企业深化合作,大力推广贵州六盘水市、毕节市探索出的“产业园区+标准厂房+职业教育”的校企合作新模式,这一点明确写入了《贵州职教规划》。

《贵州职教规划》提出要创新职业教育人才培养模式,开展现代学徒制试点,企业与职业院校联合招生、共同培养,企业和学生签订用工合同,实现招生即招工的预就业制度。鼓励职业院校与企业共建一批高技术技能人才工作站,推行“双元”培养制,协同培养高级和专家级技术技能人才。支持鼓励通过校企合作建设实训基地,强化学生技能培养。吸引行业企业等参与职业教育人才培养质量评估,将毕业生就业率、就业质量和用人单位满意度作为质量评价的重要指标。

《贵州职教规划》提出要调动行业企业参与发展职业教育的积极性,制定校企合作办学规章,推进校企合作制度化。鼓励行业组织、企业举办职业院校,鼓励委托职业院校开展职工培训。制定优惠政策,鼓励企业接收职业院校学生实习实训和教师实践,支持企业加大对职业教育的投入。

《贵州职教规划》提出要推进职业院校与企业深度合作,推广“产业园区+标准厂房+职业教育”模式,推动政府规划创办园区、企业建设标准厂房、配套发展职业教育,实现职业院校和产业园区企业的厂房、教室、宿舍、设备、场地以及技术人才等软硬件资源共享。大力推行“引厂入校” “引校进厂” “前店后校” “厂校合一、人员同训、设备共享”等校企深度合作模式,实现校企双方合作办学、合作育人、合作发展,不断提升职业教育服务地方经济社会发展的能力。到2015年,全省内大中型骨干企业参与职业教育的比例要达到100%。

专栏1 贵州省“产业园区+标准厂房+职业教育”校企合作新模式

在推进实施“工业强省”战略和教育“9+3”计划中,贵州省各地普遍面临一对突出矛盾:一方面招生力度加大,在校学生人数剧增,许多中职学校的办学资源远不能满足学生的教学和食宿需求;另一方面因企业投产达产率不高,各地产业园区建成的一批标准厂房空置较多,使用率不高。在财政经费紧张,而“两个轮子”都要加快向前“转”的情况下,六盘水市钟山区、毕节市金沙县等地创新思路,政府牵线搭桥,突破行业界限,通过资源整合和科学搭配,把园区的标准厂房、倒班宿舍、技术设备、生活休闲区、企业技术人才作为职业学校的实训基地、学生宿舍、实训设备、学生活动场所、兼职技能教师,把教育教学融入生产实践全过程,解决了职业学校建设资金缺口大、学生容量有限、实训条件差、技能型教师短缺等问题,探索出政府规划创办园区、企业建设标准厂房、配套发展职业教育的“产业园区+标准厂房+职业教育”模式,为全省推进新型工业化和发展现代职业教育提供了值得借鉴的经验,也创造了职业教育校企合作发展的新模式。

一是政府主导,校企互动。在当地政府的组织动员下,职业学校到产业园区挂牌成立分校或实习实训基地,把专业直接办到企业车间。企业法人担任分校或实训基地校长,企业提供标准厂房、技术设备、实践操作岗位和实训指导教师;学校中层干部担任分校或实训基地副校长,骨干教师负责教授通识课、基础课、专业理论课。按照工厂即学校、车间即教室、师傅即教师、产品即作品的思路,一个班级分为两组,学生交替轮换,实行半工半读,半天学文化,半天当工人学技能。

二是健全机制,协同推进。学校、企业和园区相互签订合作协议,共同制定管理制度,安排落实好学生学习、实训、安全和食宿等工作。学校负责招生、理论课程教授和学生日常管理,企业负责安排生产设备和技能型实训教师,园区负责提供学生学习生活必需的教室、宿舍、食堂等场地,学校和园区共同筹资购买相应设施设备,让学生进得来、留得住、学得好。学校与园区、企业成立校企联办委员会、专业建设指导委员会和实习就业指导委员会,参照企业用工标准和管理办法,共同制定校企合作规划、人才培养方案和实习就业方案,确保人才培养的针对性和实用性。

三是立足企业,服务需求。学校和园区企业开展订单培养培训,学校围绕企业开设专业,原则上企业需要什么专业的学生,学校就开办什么专业;企业急需什么工种,学校就短期培训什么工人。学校还根据企业用工特点,灵活安排课时和教学内容,及时调整和优化通识课、基础理论课和实训课比例,实行弹性学制。学校坚持理论和实践一体,从强化实践教学到以实践教学为主,学生在做中学、学中做,在实际岗位上真枪实弹训练的同时,又满足了企业的生产用工需求,实现校内教育、实训与校外实习、生产无缝对接。

四是合作育人,合作发展。学校立足本地企业,立足产业园区,立足支柱产业,树立招生即招工、学生即员工、课堂即岗位,学习即实践的理念,围绕学生就业能力建设需要,围绕企业技术技能人才需求,突出实践动手能力培养,以师傅带徒弟,实训带生产,实习带就业等方式,促进职业学校的专业与企业岗位对接、教学过程和生产过程对接。学校转变思路,引导企业员工接受职业教育,将在职工人注册为非全日制学籍学生,既拓展了生源,又帮助企业提高了员工文化素质。

——节选自邹联克:《贵州省着力构建职业教育和校企合作新模式》,2014年1月9日《贵州日报》

(四)组建职教集团,整合职教资源

《教育部关于推进高等职业教育改革创新引领职业教育科学发展的若干意见》指出,要“创新办学体制,鼓励地方政府和行业(企业)共建高等职业学校,探索行业(企业)与高等职业学校、中等职业学校组建职业教育集团,发挥各自在产业规划、经费筹措、先进技术应用、兼职教师选聘、实习实训基地建设和学生就业等方面的优势,形成政府、行业、企业、学校等各方合作办学,跨部门、跨地区、跨领域、跨专业协同育人的长效机制”。如何创新体制机制,通过集团化发展,充分发挥政府、学校和行业企业的办学优势,整合职教资源,搭建中、高职协调发展的桥梁,将职业教育“做大、做强、做特”,增强竞争力和吸引力,既是国家推进职业教育办学体制机制改革的政策指向,也是职业院校培养高素质技能型人才的现实需要。

以铜仁市为例,铜仁市现有职业院校17所,其中高职学院1所中职学校16所。总体上铜仁的中职学校师资力量薄弱,办学条件艰难,办学水平参差不齐,专业建设与县域产业发展特色结合不紧密,办学特色不显著,而铜仁职业技术学院作为铜仁市唯一一所高职院校,是首批国家骨干高职院校建设单位之一,办学理念先进,综合实力强。为了充分发挥铜仁职业技术学院的引领和带头作用,推动铜仁市中高职协调发展,铜仁市委市政府于2012年8月14日组建了贵州省首家职业教育集团——铜仁职业教育集团。教育集团成立之后,围绕“扩规模、重质量、求效益”的发展思路,按照“政府主导、统筹规划、积极推进、分步实施、集团发展”的要求,依托铜仁职业技术学院这个国家骨干高职院校建设单位的品牌优势,引领和带动各区(县)中职学校,充分整合资源,走集团化合作办学发展之路,扩大了全市职业教育办学规模,提高了全市职业教育质量,推动了铜仁市职业教育向规模化、集团化、品牌化发展。铜仁职教集团的成立也标志着贵州省地方职业教育驶入了规模化、集团化、品牌化发展之路。

(五)动态调整与优化专业结构

目前,贵州省职业学校商贸流通类、旅游服务类、电子信息类、幼儿教育类专业覆盖面广,而装备制造类、农林类专业不足,专业同质化十分严重,特色不明显,服务能力弱。针对这一点,贵州省将在逐步下放专业审批权的同时,加强职业院校专业设置监测,实施学校自主设置、教育行政部门统筹、行业指导、信息公开的专业设置动态管理。

(1)科学设置与经济社会发展相适应的职教专业结构。贵州省将重点围绕六大战略性新兴产业,按照教育与产业、学校与企业、专业设置与职业岗位相对接的原则,科学配置教学资源和专业设置,努力形成结构合理、紧扣产业、各具特色、错位发展的专业体系。

(2)根据区域发展重点建设专业学科。贵州省将在黔中经济区重点建设一批城镇建设和管理、装备制造、资源深加工、战略性新兴产业、商贸物流、会展旅游、社区服务等专业,黔北经济协作区重点建设一批特色轻工、金属冶炼及深加工、化工、旅游文化、农技服务等专业,毕水兴能源富集区重点建设一批能源、煤电煤化工、钢铁有色、农畜产品加工等专业,三州民族地区重点建设一批文化旅游、磷煤化工、新型建材、民族医药和农林产品加工业等专业。

(3)适时动态调整职业教育专业设置。贵州省将统筹开展中职学校专业优化调整工作,科学制订招生计划,强化区域和职业院校间的专业分布及招生规模调控。搭建专业设置信息平台,加强职业教育专业设置监测,实施学校自主设置、教育行政部门统筹、行业指导、信息公开的专业设置动态管理,建设一批国家级、省级、市级重点专业。

五、保障措施

(一)强化法规和制度保障

《贵州职教规划》提出抓紧修订《贵州省职业技术教育暂行条例》,制定出台《关于加快发展现代职业教育的意见》,强化法规保障和政策支持。严格就业准入制度,用人单位招录职工必须严格执行“先培训后就业”“先培训后上岗”的规定,优先录用职业院校毕业生和取得相应职业资格证书的人员。研究制定技能型人才最低工资标准,落实好对有突出贡献的技师、高级技师享受补贴制度,吸引技能型人才在省内就业。完善定期举办职业技能大赛制度。

(二)加大对职业教育的投入

《贵州职教规划》提出要全面落实国家和省有关职业教育各项投入保障政策,进一步建立和完善职业教育经费投入机制,各级财政设立职业教育发展专项经费并逐年增长,确保职业教育投入增速高于同期教育投入增速。支持各地逐步免除中职学生住宿、教材等各项收费。落实好向农民工免费提供职业教育的制度。制定出台职业院校学生生均财政拨款标准和公用经费标准。积极引入社会资金,拓宽融资渠道,加大职业院校建设的投入。

为了支持现代职业教育发展,贵州省决定今明两年压缩5%的省级党政机关行政办公经费,通过“以奖代补”方式支持职业教育发展,同时每年调整专项资金12亿元用于发展中等职业教育,每年在省级教育费附加和地方教育费附加中安排1亿元建设中等职业教育公共实训基地。

(三)着力提升师资队伍水平

实施教师素质提升计划明确写入了《贵州职教规划》。建立五年一周期的教师轮训制度,促进职业院校教师专业化发展,对职业院校校长(院长)实行上岗培训制度。组织实施专业骨干教师国家级、省级培训,每年完成500人次培训任务。完善职业院校教师实习实践制度,专业教师和实训指导教师每年到企业或生产服务一线实践的时间不少于一个月。加大“双师型”教师队伍建设。贵州省政府要求从2013年起到2015年,全省每年补充8000名以上中等职业学校教师,各职业院校每年聘用一定数量企业管理人员、工程技术人员、退休技师和能工巧匠担任学校专兼职技能型教师,从2014年起,每年从省属高校中选派3000名应届毕业生到中等职业学校实习、任教,到2015年生师比例达到国家标准。

《贵州职教规划》还提出要加快教师培养引进。系统培养中高等职业教育和研究生阶段职业教育师资队伍,逐步推行职业教育师范生免费教育,加大职业院校教育硕士、专业博士等高层次教师培养力度,支持贵州理工学院等省内高校开设职教师资培养专业。按职业院校教职工编制标准配齐教师,扩大兼职教师、技能型教师的比例,积极引进优秀人才从事我省职业教育事业。到2015年,引进100名校(院)长和重点岗位管理人才,引进50名以上具有博士学位或正高级职称的高层次专业人才,新增中职教师2万名,专兼职技能教师占教师总数的比例要达到40%。

(四)营造发展氛围

《贵州职教规划》提出要广泛宣传职业教育的重要地位和作用,让社会广泛了解职业教育就业有优势、升学有通道,提高全社会对职业教育的认识,形成全社会关心和重视职业教育的良好氛围,引导全社会树立正确的职业观、人才观、成才观,从根本上改变重学历轻技能的传统观念,开创人人皆可成才、人人尽展其才的生动局面。

六、结语

虽然在贵州的调研时间较短,甚至有些仓促,但在贵州省发改委、贵阳市和铜仁市教育、人社、财政等政府部门及有关职业院校校长和老师的大力支持下,调研组还是了解到了大量信息,获得了许多宝贵的资料。调研期间,调研组十分真切地感受到贵州省政府对职业教育前所未有的重视和建设现代职业教育体系的决心,调研组相信,《贵州职教规划》的出台本身就预示着贵州省现代职业教育体系建设驶入了快车道。最后,调研组就职业教育发展中的两个关键环节:“双师型”教师队伍建设和校企合作提一些补充性的政策建议。

(一)关于“双师型”教师队伍建设,建议如下

(1)为了规范职业院校“双师型”教师队伍建设,应尽快出台有关“双师型”教师队伍建设的指导性意见,对“双师型”教师的认定、培养培训机制、经费投入等提出明确要求。

(2)加大对“双师型”教师队伍建设的经费投入,必须建立政府、企业和学校的经费分担机制,明确“双师型”教师培养培训过程中各方的责任义务,否则,单纯依靠学校投入,“双师型”教师队伍建设难以取得实效。

(3)开展多形式“双师型”教师培养培训,如国家、省、地专项培养、东西部合作培养、校企合作培养等多种形式的培养培训。

(二)关于校企合作,建议如下

(1)地方政府应成立专门的校企合作指导机构,协调解决校企合作中的各种实际困难。

(2)地方政府应安排校企合作发展专项资金,用于支持校企合作事业的发展。

(3)校企合作开展职工培训、订单培养以及吸纳学生顶岗实习,参与校企合作的企业可按一定比例获得税收优惠。

(4)鼓励金融机构对校企合作共建的实习实训基地(项目)给予建设资金支持,助推校企合作发展。

世行职教项目专题系列调研之七

云南职业教育实地调研报告

按照课题研究计划,上海教育科学研究院智力开发研究所杜晓利副所长与助理研究员董业军一行,于2014年1月7~9日对云南省昆明市和普洱市进行了实地调研。调研期间,由云南省发改委牵头,分别在昆明、普洱召开了有市发改、教育、人社、财政等部门负责人及部分职业院校负责人参加的座谈会,调研组与昆明、普洱的部分高职和中职学校的校长进行了热烈的讨论与交流,并实地走访了云南交通职业技术学院和普洱市职业教育中心及其实习实训基地,获取了真实的第一手材料。

调研组回到上海之后,对座谈记录和问卷材料进行了仔细的消化和梳理,并在反复研读近年来云南省政府出台的一系列职业教育发展政策的基础上,形成了下述调研报告。

一、职业教育发展的经济社会背景分析

云南省经济社会发展水平较低。从全国看,云南省经济社会发展水平远低于全国平均水平。即便从西部地区12省份的情况看,云南省经济社会发展水平也低于西部绝大多数省份。

(一)云南省位于我国西南边陲,以二产为主,人均GDP仅为全国平均水平的59.9%

云南省地处中华人民共和国西南边陲,北回归线横贯本省南部。全境东西最大横距864.9公里,南北最大纵距900公里,总面积39.4万平方公里,占全国陆地总面积的4.1%,居全国第八位。全省土地面积中,山地约占84%,高原、丘陵约占10%,盆地、河谷约占6%,平均海拔2000米左右,最高海拔6740米,最低海拔76.4米。

云南东部与贵州省、广西壮族自治区为邻,北部同四川省相连,西北隅紧倚西藏自治区,西部同缅甸接壤,南同老挝、越南毗连。从整个位置看,北依广袤的亚洲大陆,南连位于辽阔的太平洋和印度洋的东南亚半岛,处在东南季风和西南季风控制之下,又受西藏高原区的影响,从而形成了复杂多样的自然地理环境。云南省与邻国的边界线总长为4060公里,其中,中缅段1997公里,中老段710公里,中越段1353公里。云南自古就是中国连接东南亚各国的陆路通道。有出境公路20多条,15个民族与境外相同民族在国境线两侧居住。与泰国、柬埔寨、孟加拉、印度等国相距不远。

《2013年云南省国民经济和社会发展统计公报》显示,2013年云南省生产总值(GDP)达11720.91亿元,比上年增长12.1%,高于全国4.4个百分点。其中,第一产业完成增加值1895.34亿元,增长6.8%;第二产业完成增加值4927.82亿元,增长13.3%,第三产业完成增加值4897.75亿元,增长12.4%。三次产业结构由上年的16.0∶42.9∶41.1调整为16.2∶42.0∶41.8。全省人均生产总值(GDP)达25083元(折合4050美元),比上年增长11.4%。非公经济增加值实现5397.48亿元,占全省生产总值的比重达46.1%,比上年提高2个百分点。但从全国来看,2013年云南省人均GDP在全国排名倒数第三,仅高于甘肃、贵州,仅为全国人均GDP平均水平(41908元)的59.5%。

分三次产业来看,云南省的三次产业结构为15.9∶42.5∶41.6,与2007年(17.7∶43.3∶39.1)相比,一产、二产比重略有上升,分别上升了1.8、0.8个百分点,三产比重略有下降,下降了2.5个百分点。在西部12省中,云南省一产比重较高,仅低于广西(17.5%)、新疆(17.2%)两省。

(二)昆明市是我国唯一面向东盟的大都市,以二、三产为主

此次云南调研的两个市分别是昆明市和普洱市。

昆明,云南省省会,首批国家级历史文化名城。是云南省的政治、经济、文化、科技及交通中心,中国西部第四大城市,是我国唯一面向东盟的大都市。

昆明市有五区八县一市,盘龙区、五华区、西山区、官渡区、东川区、呈贡县、晋宁县、富民县、嵩明县、寻甸回族彝族自治县、宜良县、石林彝族自治县(原名路南县)、禄劝彝族苗族自治县八个县,安宁市。昆明市域总面积约15560平方公里,其中市区面积约98平方公里。总人口400万。全省26个民族在昆明都有居住。昆明的支柱产业,第一是旅游,第二是烟草,第三是矿产。昆明的磷矿产量是全国第一。2013年,昆明市实现地区生产总值(GDP)3415.31亿元,按可比价计算,同比增长12.8%。其中,第一产业实现增加值175.27亿元,同比增长6.8%;第二产业实现增加值1537.11亿元,同比增长13.2%;第三产业实现增加值1702.93亿元,同比增长13.1%。三次产业结构为5.1∶45.0∶49.9。人均生产总值达到52094元。

(三)普洱市位于云南省西南部,一、二、三产大体相当

普洱市位于云南省西南部,土地总面积45385平方公里,常用耕地18.8万公顷,是云南省土地面积最大的地区。具有“一市连三国、一江通五邻”的区位优势,东南部与越南、老挝接壤,西南部与缅甸毗邻,国境线长486公里。全市地处云贵高原西南边缘,横断山脉南段,山川相间排列,群山中镶嵌着18个自然保护区,其中国家级自然保护区2个,省级自然保护区5个自然保护区面积16.04万公顷,是全国生物多样性最为丰富的地区之一。全市辖9县1区,103个乡镇,36个居民委员会、994个村委会,除思茅区外,宁洱、墨江、景东、景谷、镇沅、江城、孟连、澜沧、西盟均为少数民族自治县。其中,墨江县是全国唯一的哈尼族自治县,澜沧县是全国唯一的拉祜族自治县,西盟县是全国两个佤族族自治县之一;江城、孟连、澜沧、西盟4县为边境县。这里世代居住着汉、佤、拉祜、哈尼、彝、傣、布朗、瑶、苗、傈僳等十多个民族。2013年年末全市常住总人口为258.4万人,城镇人口92.77万人,乡村人口165.63万人。普洱市以开发优势资源为主的茶、林、矿、电四大支柱产业初具规模,烟草、生物资源开发、畜牧水产、旅游文化、流通服务五大骨干产业进一步发展壮大。2013年,全市实现地区生产总值425.4亿元,比上年增长13.4%,增幅高于全国5.7个百分点,高于全省1.3个百分点。分三次产业看,第一产业增加值130.6亿元,增长7.1%;第二产业增加值162.3亿元,增长23.1%;第三产业增加值132.5亿元,增长7.1%。三次产业结构由上年的30.8∶36.4∶32∶8调整为30.7∶38.2∶31.1。按常住人口计算,全市人均地区生产总值(GDP)达到16491元(按年平均汇率折合2663美元),比上年增长12.9%。全市民营经济完成增加值182.0亿元,占GDP的比重为42.8%,比上年提高2.1个百分点。

二、职业教育发展概况与主要成效

2012年末,云南全省有独立设置的高职院校37所,在校学生14万人,29所本科院校中有20所高校办有专科专业,高职专科招生5.66万人,在校生18.75万人;从2008~2012年,高职高专教育在校生从13.95万人增加到18.75万人,增长了34.4%。

2012年末,云南省有中职学校308所,其中普通中专87所、成人中专3所、职业高中181所、技工学校37所,招生22.26万人,在校学67.06万人。全省共有36所技工院校,其中技师学院6所、国家高级技工学校7所、国家重点技工学校7所、省部级重点技工学校4所,正在筹建的技师学院1所。各级政府主办、人力资源社会保障部门直接管理的17所,行业协会、厅、局主办的11所,企业集团公司主办的6所,民办技校2所。技工院校的分布集中在昆明、红河、曲靖等工业较发达的州市。从2008—2012年,高中阶段教育普职比从1∶0.83提高到1∶0.95,实现中职教育与普通高中办学规模大体相当目标。高中阶段毛入学率从52%提高到71.2%,中职教育为加快普及高中阶段教育作出了重要贡献。

昆明市2013年有中等专业学校89所,在校生16.82万人。目前,已形成一北一西(安宁和嵩明)两个职教园区,与呈贡大学城成为三足鼎立的高教发展格局,这三个区域为昆明长足发展提供长足的智力支持,也为城市软实力的提升打下坚实基础。

截至2013年,普洱市有4所市属普通中专学校,在校生9339人;有1所技工学校,在校生1860人;有职业高级中学11所,在校学生9101人。全市中等职业学校在校生达到20300人。普洱市中等职业教育招生规模不断扩大,在校生数从2008年的16408人增加到2013年的20300人,增长了23.7%。

近年来,为适应经济社会发展对高素质技术技能人才的需求,云南省职业教育坚持以科学发展为指导,以适应市场需求和就业需要为导向,及时调整专业结构,灵活设置职业院校的专业。在加强职业教育基础能力建设的同时,加强职业教育集团化办学探索,加强职业教育师资队伍建设,职业教育服务区域经济发展的能力明显增强。

(一)加强职业教育园区建设,整合办学资源

云南省投入134.5亿元,完成12个区域性职教园区建设,其中各级财政投入31.3亿元、行业投入7.6亿元,企业投入15.2亿元、学校投入65.5亿元、银行贷款10.8亿元,社会投入4.1亿元。目前,昆明、曲靖、楚雄、普洱、文山、临沧等7个职教园区已经投入使用,入驻学校51所,入驻学生21万人。职教园区建设整合了办学资源,扩大了办学规模,提高了办学质量。

专栏1 整合资源,扩大中等职业教育规模

在普洱市委、市政府的高度重视和各级各部门的大力支持下,普洱市职业教育中心园区从2008年正式启动建设以来,整合普洱中心城区职业教育资源,采取政府、行业、企业、社会投入的方式,到2013年底,已投入建设资金4.3亿多元,建成园区占地面积500多亩,校舍16万平方米以及田径运动场、篮排球等体育运动设施场地。目前,已有七所中等职业学校入驻办学。经过三年多的办学实践,普洱市职业教育中心园区通过实施管理体制改革与创新,实行“一套班子,多块牌子”的管理模式。做到了“四统一”,即:统一专业设置、统一教学计划、统一专业招生计划、统一进行招生宣传,使中心七所学校教育教学资源得到有效的整合利用,基本实现了办学条件明显改善、办学资源有效共享、办学效益显著提高,创造了云南省职教园区建设的“普洱模式”。

◆中心城市中等职业教育资源得到有效整合

一是行政资源得到有效整合:中心实现了党委领导下的中心法人负责制。二是教师资源得到整合:现有教职员工493人,最大限度地发挥了教师资源优势,提高了教育教学质量。三是土地资源得到整合:实现了土地资源的高效集约利用。

◆办学规模不断扩大,办学条件明显改善

2013年,市职教中心在校学生近8000人,较2009年原五所学校招生数4500人多3500人,是五所学校整合前的1.8倍。整合资源后,学校固定资产总值从2009年的8381万元增加到4.24亿元,增长了5倍之多,教学和生活用房从58251平方米增加到150000万平方米,图书从22545册增加到24万册,教学用计算机从1044台增加到1650台。

◆扩大了办学影响,对外交流明显加强

整合资源后的市职业教育中心,充分利用整合资源优势,不断扩大办学影响力,与省内外知名高校或职教院校联合办学,还与周边邻国学校建立了合作关系。

◆大力建设实践教学基地,强化实践教学

整合资源后,市职业教育中心重点建设了以汽车运用、电子电工、现代农艺技术和学前教育专业的实训基地,不断强化实践环节教学,学生实践技能明显增强。

◆制度建设更加完善

整合资源后,市职教中心建立制定了一系列管理规章制度,学校管理基本做到了制度管权、制度管人、制度管事,科学化、民主化、制度化的管理基本形成。

(二)职业教育集团化办学取得新突破

云南省组建了33个职教集团,涵盖农业、烟草、轻工、旅游、工业、冶金矿业、交通等领域。现有成员单位2423家,其中中高职院校429所、政府部门75个,行业协会79个、企业1656个、科研机构39个,其他组织145个。职业院校与职教集团内成员单位资源共享、优势互补,全面提升职业教育的办学质量和效益,让更多学生享受优质教育资源。

2012年,在教育部的动力支持和积极协调下,10个东部职教集团与滇西10个州市政府签署了对口合作协议,双方在师资培训、专业建设、合作办学、共建实训基地等方面开展合作,推动滇西职业教育改革发展。与此同时,大力实施职业院校专业服务产业能力提升工程,推动高校专业发展与社会产业需求深度融合。

如普洱市某企业主要依托学校和科研单位开展产品研发(农口学校等,省农大、省茶科所),企业主要承担学生实习任务。学生在企业实行有3个月的考核期,相对工资低一些,过后工资与员工同等待遇。从2011年开始,对新到的大学生除工资外,每月补助1000元,专科500,连续三年。2012年底成立研发部。学生毕业后,学生和企业重新双向选择。企业也与学校合作进行科研研发,如某企业与学校合作在2013年获得了两项专利,像咖啡脱皮脱胶这块,专利属于学校与企业共有。

在校企合作中发现,校企合作与企业的实力和战略有很大关系,企业实力强会很注重文化的引进,并在学院设立奖学金,如丰田。企业实力弱一些的,一般是做一些人才储备,与职业院校的合作也主要是人才需求的合作,通过合作稳定职工,自身企业还没凝练出文化,这类企业占多数;低端的校企合作,企业就是要人。

(三)职业教育办学水平不断提升

截至2012年,云南省已建成3所国家示范性(骨干)高职院校,8所省级示范性高职院校,2所特色骨干高职院校。争取到国家中等职业教育改革发展示范学校28所,争取到中央财政支持职业教育实训基地建设项目99个;现有国家重点中等职业学校56所,省级重点中等职业学校61所。中等职业毕业生就业率连续多年保持在97%以上。

专栏2 加强内涵建设,不断提高职教发展水平

普洱各中等职业学校在努力改善基础硬件条件的同时,积极争取学校办学水平评估,加强内涵建设,不断提高发展水平。全市16所中职学校中有3所国家级重点中等职业学校,4所省级重点中等职业学校,2011年普洱卫校被选定为国家改革与发展示范学校。

2013年全市有墨江、宁洱、澜沧县三所职业高级中学申报省级重点职业学校,现已经省评估专家组复评,省评估组将视各校整改情况于今年年初给予认定。随着办学条件的改善,办学机制不断创新,办学水平的不断提高,中等职业教育的社会认可度日益提高,社会满意度越来越高。

(四)职业教育师资队伍建设得到加强

云南省实施职业院校教师素质提升计划,加强“双师型”教师及“双师结构”教师培养。目前,高职院校有国家教学名师1人,省级教学名师60人。在全国率先实施中等职业学校特聘教师制度,省级财政每年安排3000万元实施中职教育特聘教师计划,学校面向社会聘请2000名能工巧匠和专业技术人员担任兼职教师,有效缓解了中职专业教师紧缺的状况,受到学校的普遍欢迎和认同。

三、存在的主要问题

通过座谈和实地走访,调研组发现目前云南省职业教育发展中存在的共性问题主要集中在以下几个方面:

(一)中职招生存在困难,在校生规模不达标,特贫地区出现萎缩趋势

由于高中阶段招生规模萎缩,导致中职学校招生萎缩严重。县(区)不同程度地存在着地方生源保护现象,导致中职招生困难。在学生报考职业院校专业时,出现了信息不对称现象。如某校专业有67个,比较高端专业学生不喜欢,比如数控、机械焊接专业,好就业但学生不喜欢,药剂师等学生也不愿意来读,农林类也不是很热。好招的酒店管理、汽车修理专业,但就业方面就会有问题。

(二)中职教育投入不足,校舍面积基本不达标,实习实训条件落后

由于云南各地经济社会发展水平不同,对职业教育的投入差异较大,直接导致中职教育办学条件相对较差,生均占地面积、校舍建筑面积、教学仪器设备值、图书和专任教师配备等与国家标准有较大差距。

在调研中,企业普遍反映中职学校学生诚信好,但技能要重新培养,主要原因是实训这一块比较落后。职业教育建设出现短腿,国家投了3000万,主要是盖房子,但实训这一块一直上不去。实训教学工作存在问题主要有:

第一,实训基地建设和教学实训教学设备、设施投入不足。职业院校实训教学所需设施设备费用、实训基地建设经费远高于基础教育,中心实训教学设施、设备资金投入历史欠账过多、现阶段投入不足,现有实训设备有很多存在;使用年限较长、与实训教学不配套、系统性较差、比较简陋等问题,极大地阻碍了中心实训教学的发展。

第二,实训教师紧缺、实训教师职业技能水平急需提高。职业院校实训教师紧缺、职业技能较弱,师资问题是制约中心发展的根本问题,直接关系到中心实训教学质量的提高。由于政策、地理位置等因素制约,加之职业教育自身的特殊性,专业教师难引进、难留住,造成中心专业实训教师匮乏,同时,实训教师的引进、双师型教师培训同样存在政策支持和客观条件的制约。

第三,实训课程教育理念和内容陈旧与市场需求脱轨。职业院校的部分实训课程教育理念陈旧,部分课程内容涉及知识面广泛,却不具备与地方经济发展及市场需求相吻合的针对性和实用性,与需求严重脱节。

(三)职业教育布局、校企合作、联合办学方面存在问题

职业教育的内部结构、专业设置和人才培养质量还难以完全适应云南区域经济社会发展需要,高等职业教育融入产业、行业、企业、职业和实践的特征和特色有待进一步强化,职业院校与行业企业紧密联系的体制机制尚未形成,管理体制和运行机制不够灵活,学校管理和治理能力相对薄弱,办学活力有待增强。

职业院校的布局结构也存在问题,造成资源浪费。现在要求10万人口以下的县都要办一个职教中心,但对于边境县,高级中学、完全中学学生都非常少,所以职教中心根本没有学生,是否可以结合具体情况,两、三个县合办一个职教中心。如对于普洱市来讲,除景东、澜沧是边境大县保留职教中心外,能否把边疆这几个县都集中到市里来。招收学生,第一年集中上课,第二年到市里学习,实训,第三年送出去,打破县与县之间、州与州之间的,布局上的不合理是最大的浪费。

在与各企业合作时,学院都签订相应的合作协议,但校企合作机制还不健全,也没有政府主导的校企合作条例和实施办法,希望能有地方政府出台的相关合作办法,更加有效推进产教融合与校企合作的工作,提高人才培养质量。

此外,中西部联合办学还存在困难。如云南想搞“2+3”模式的职业教育,但教育部不批准。目前的联合办学只能是高校对高校,高职对高职,中职对高职就不行。这样的模式要创新。我们职业技能大赛得奖学生,但要到省外读高职,就不行。

(四)多数学校专业教师数量不足、水平不高,“双师型”教师引进困难

由于云南自然环境和产业发展水平制约着职业教育发展,当地社会传统观念较重,职业教育地位不高,职业学校办学条件差,吸引力不足等原因,职业院校“双师型”教师建设存在困难。职业院校教师队伍的数量、素质与结构仍不能满足中、高级技能人才培养的要求,“双师型”教师比例有待提高,来自企业行业一线的兼职教师比例仍然偏低。

产学结合、校企合作要求加强“双师型”教师比例,但引进“双师型”教师很难。外聘的教师进不来,主要是一些政策性壁垒的存在。由于目前社会上存在的公务员到事业单位到企业单位顺向流动,无法实现逆向流动,现在的行业办学,主管部门不同,人才很难在不同体制单位之间流动,所以有企业经验的人很难引进到学校来。高职办学自主权的落实的还不够,在公开招聘、人才引进方面仍不能按照学校发展要求引进教师。此外,绩效工资搞得老师天天斗校长,30%做绩效,搞得老师很不愉快。行业主管和教育部门协管。我国的绩效工资问题是国家在顶层设计上出了问题,绩效工资应该在增量上做绩效。

四、当地反映的建议与要求

(一)加大实训设施、设备建设力度

政府主管部门和中心应加大实训设施、设备的建设力度,完善实习实训设施、设备,服务中心实训教学,其中主要应做好以下几个方面工作。

(1)加大实训教学资金投入,建设能满足地方经济发展、适应产教研一体的实训室(基地),购置先进的、系统的实训仪器设备,只有配备有与专业设置相适应的实训设施、设备,实训教学质量才能得以保证。

(2)以中心的教学专业为导向,根据实训教学的实际需要。及时调整学校实训设施、设备的设置结构。首先对招生人数明显减少的专业。可通过整合,相应减少其实训室的设置,充分利用学校的实训教学资源,提高实训教学质量。其次是根据教学和生产实际的需要,增设新的实训设施,使实训室系列化、专门化、实用化,最后对于新开的专业或比较热门(招生人数较多)的专业,要及时增设专业实训室,以保证有充足的实训场所供给学生进行实训,为提高学生的基本操作能力提供基础条件。

(3)以培养学生的创新精神和提高学生的实践操作技能为目的,建设创新型、规范型、生产与实训相结合的实训室。培养学生的创新精神和学生与社会接轨的实践技能是全面实施素质教育的重点,中心应在保护学生创新思维的基础上创造条件。加强学生创新能力的培养。让学生根据自己的兴趣和爱好,探索新知识、新方法,增强为学生服务意识,从而促进学生创新能力和实践技能的提高。

(4)强化实训设施建设,提高服务社会能力。

加强与政府职能部门的沟通协调,争取项目资金支持参照发达地区做法,建设公共职业技能培训基地,既服务社会也为中心的实训教学发展提供保证。同时积极探索中心现有具备服务社会能力的实训基地如何开展市场化和实训产品商品化问题,如普洱市职教中心两个校办林场,经过一年多的摸索,已初步形成曼歇坝校办林场已校内实训教学为主,兼顾部分实训林产品(如思茅松、美国山核桃、重楼等)经营出售。骂木社校办林场考虑引入技术力量及信誉良好的企业或个人进行林下种植开发的基本思路。同时部分实训教学产品提供中心使用,如林学苗圃的办公室景观植物、茶叶加工中心的茶叶等。

这样做的好处主要有两个方面,一个是只有紧贴市场走向,我们的实训教学和学生学到的技能才能真正满足市场需求,学生才能真正做到学校到社会的无缝对接。其次实训基地的市场化和实训产品商品化,能为实训教学节约教学成本,能让实训教学的资金投入进入良性循环,同时也体现出了实训教学的社会价值。

(二)加强实训教师队伍建设,建立一支能适应形势发展的实训教师队伍

(1)通过多形式、多渠道,提高实训教师的专业素质。中心应创设各种条件,积极促进实训教师专业素质及专业技能提高;首先可以有计划地组织实训教师到各地考察、培训。通过有计划地组织实训教师到各地考察培训,既可以开阔视野,借鉴他人经验,为实训教学的管理工作和实训教学的创新奠定基础。其次是鼓励实训教师参加各种对口专业或相近专业的各类资格证书考试,努力打造“双师型”“一专多能”的实训教师队伍。

(2)要促使实训教师转变思想观念,增强危机感,树立新的教育理念,增强敬业意识和奉献精神。一是不断修订完善有关规章制度,如实训教师的工作岗位职责、工作质量考核评定办法等促使实训教师增强责任感以及“按质取酬”的意识,同时让实训教师感受到市场经济的挑战,增强危机感,从而推进实训课堂教育教学改革,最终为提高实训教学质量服务。二是建立激励机制。鼓励实训教师参加生产实践和科研项目研究,提高他们的实践技能,鼓励实训教师积极到校内外实习基地锻炼,提高他们的操作技能和实践能力。如中心应提倡让实训教师“走出去”的做法。让实训教师到相关的企业、公司等校外实习基地去学习生产前沿的新知识、新工艺、新技术;鼓励实训教师积极参加校内实训基地的实践活动,提高他们的实践能力,并将实训教师到校内外实训基地锻炼的质量作为实训教师工作质量考评的依据之一。

(3)通过培养、引进和聘用相结合的方式,建设一支师德高尚、业务精良的专兼职结合的师资队伍。以教师职业生涯规划为基础,以能力培养为突破,借助各类培训平台,促进综合素质与业务能力的提升,构建师资队伍建设的长效机制。实施“校企岗位、事业编制、企业薪酬”的办法,校企共同引进高技能人才。通过国内外先进职业教育培训与交流,更新职业教育理念,切实提高教师的育人能力。突出教学团队的梯队建设,发扬传、帮、带作用,形成数量充足、结构合理、德技双馨的专业实训教学团队。

(三)切实加强实训课程体系和教学内容的改革

随着职业教育由以学科为中心向以能力为中心的转变,实训课程体系和教学内容也发生相应的变革:一是引进一些反映生产前沿的新知识、新技术、新工艺的实验内容,提高实用性实训课的比例,让学生学有所用;二是及时调整实训课程体系和教学内容,将过时或复杂的理论性太强的验证基本原理的实验知识大胆删除,确定各专业、学科的重点技能,强化重点技能的训练与考核;三是教师根据需要,自编有本地区特色的、实用性强的实训指导书,从而提高实训教学质量。

(四)积极开展校企合作、探索完善工学交替模式

不断研究建立校企间良好的合作机制,围绕以校企“合作办学、合作育人、合作就业、合作发展”为核心来积极开展工作,积极探索完善工学交替模式,增强实训效果,降低实训教学成本,强化实训专业服务产业的能力。

(1)总结完善多形式、多渠道办学模式的经验,继续做好联合办学,促进招生工作。①继续开展校企合作办学,开展订单培养。选准切入点和突破口,多方考虑、重在协调,有计划、有步骤地稳定推进校企合作,产学研结合,订单培养,确保“出口畅、入口旺”。②继续做好校际合作办学,在巩固原各校的合作办学关系的基础上,继续寻找新的合作伙伴,探索新的合作模式,进一步促进学校办学及招生规模。

(2)加大宣传力度,千方百计扩大招生规模。

(3)以城带乡,共同发展。不断提高自身的办学实力和办学质量,凭借学校良好的实验、实训条件、师资力量以及就业市场等资源优势,与各县职业中学合作,充分发挥县职业中学的地缘优势和基础教育优势,采取分段式教学,实行“1+2”模式,第一年在职业中学学习基础课程,第二年回本校学习专业的做法,进行衔接式的联合办学,合作培养。既使地方职业教育资源得到了很好的利用,又降低了学生的求学成本,减轻了学生家庭的经济负担,形成了“以城带乡,共同发展”的良好局面。

(4)工学结合,半工半读。强调“应用”,注重“实践”,围绕提高教学质量,加强实训基地建设,改善办学条件。实行“半工半读、工学交替”的人才培养模式,积极推行“半工半读、工学交替”的培养方式,缩减理论内容,加大实践性课程学时,在学中做,做中学;有力地促进学生综合职业岗位与技能训练“零距离”对接。

(五)国家要加大对偏远、少数民族地区的职业教育投入

偏远、少数民族地区,由于国家安全需要,经济发展受限,多属于贫困落后地区,国家应该更多考虑边境稳定、巩固,加大对其的教育投资。如普洱市都是国家级贫困县,涉及国家安全、少数民族安全要加大投入。

此外,在投资结构上也要进行调整,原来以盖房子为主的职业教育,现在既要盖房子、盖教学用房,也要注重实训基地和实训设备建设,在投资的方向和结构上要有重大改变。

世行职教项目专题系列调研之八

《中国职业教育发展战略及制度创新研究》调研手册

一、座谈会调研提纲

(一)省(市)级政府相关部门座谈会调研提纲

(参加人员:人力资源和社会保障、发改委、财政、行业部门等相关部门(单位)有关人员)

(1)政府相关部门在规划职业教育尤其是农村职业教育发展、合理配置资源、提高投入水平、支持教师队伍建设、促进校企合作、推动工学结合、促进毕业生就业以及营造良好发展环境方面的政策、开展的工作与成效;

(2)本省(区、市)职业教育发展以及满足经济社会发展需求方面的突出问题、困难以及主要影响因素;

(3)对促进职业教育科学发展、增强职业教育经济社会发展适应性、服务新农村建设、提高毕业生就业及自我发展能力等方面的对策建议。

(二)省(市)级教育行政部门有关处室(部门)座谈会调研提纲

(参加人员:政策法规、发展规划、人事、财务、职教、督导等相关处室(部门)负责人)

(1)本省(区、市)职业教育尤其是农村职业教育发展概况,职业教育尤其是农村职业教育发展中存在的主要问题、面临的困难以及原因;

(2)职业教育经费投入基本情况、存在的问题及主要原因;

(3)推进职业教育工学结合、校企合作、顶岗实习的具体做法、成效、问题及原因;

(4)加强职业教育师资队伍建设的具体做法、成效、问题及原因;

(5)职业教育服务于农村劳动力转移培训、农村实用技术培训、转岗下岗职工培训、企业员工培训等方面的做法、成效、问题及原因;

(6)职业学校教育教学与人才培养模式改革的做法、成效、问题及原因;

(7)对国家及本省(区、市)促进职业教育科学发展的对策建议。

(三)职业院校代表议题

(1)职业院校的内部管理模式适应性如何?哪些方面是今后改革的方向与发展重点?

(2)中职与高职衔接培养问题的主要矛盾是什么?中职与高职协调发展对二者定位如何?

(3)职业院校招生与就业方面存在的问题主要表现在哪些方面?

(4)职业院校“双师型”教师培养培训方面存在的突出问题是什么?专业教师到企业实践制度实施成效如何?有何建议?

(5)学生资助方面政策落实如何?有哪些新的诉求?

(6)校企合作条例和实施办法的实施效果如何?存在的问题与改进措施?

(7)职业院校在适应当地经济与产业发展方面对专业设置的调整机制有哪些?效果如何?

(8)学校围绕提高学生就业能力、实践能力和发展能力,在人才培养模式和提高教育教学质量的做法、成效及问题。

(四)合作企业代表议题

(1)本企业接受职业教育院校毕业生的情况如何?对职业院校毕业生的工作能力有什么评价,对学校提高人才培养质量有什么建议?

(2)行业组织在职业教育方面发挥作用情况如何?存在的问题与政策建议?

(3)企业内部员工培训开展情况与经费落实情况如何?存在的问题有哪些?

(4)校企合作实施办法落实情况如何?存在的问题与完善措施?

(5)企业新招技能型员工是否有职业资格方面的要求?职业资格证书规范情况如何?

(6)行业企业对多元参与职业教育还有哪些新的诉求?制约行业企业参与职业教育的制度性瓶颈是什么?

(7)企业接受学生、教师实训实践的制度建设及保障情况。包括接受实习实训的制度建设、指导人员配备情况;对学生实践教学的指导、保障情况;生活补贴发放情况。

(8)对政府有关部门促进工学结合、校企合作有什么建议?希望政府提供哪些方面政策与帮助?

二、调研人员职责

(1)提高对国家发改委委托《中国职业教育发展战略及制度创新研究》项目工作的认识。仔细研究学习《中国职业教育发展战略及制度创新研究总报告项目建议书》、党中央国务院关于发展职业教育所出台的系列重大政策举措,收集地方发展职业教育的先进经验。调研人员要提高认识,高度重视此次工作。

(2)掌握职教发展政策法规。在调研工作开始之前,要预先学习掌握有关职业教育发展的各项政策法规,如国务院《关于大力发展职业教育的决定》等,做好调研准备。

(3)明确调研工作目的要求。仔细研读本手册,特别是调研的主要内容、调研对象和工作方式等内容,明确工作目的要求,圆满完成调研任务。

(4)按要求收集齐资料。按调研期间需收集的材料清单要求,收集齐相关材料;按照调研提纲要求,调研过程中,注意发掘鲜活的素材和典型事例、收集相关的文字材料。

(5)注意调研工作方式。尊重访谈对象、在现场考察、收集资料时,注意谈话的方式方法、行为举止。

(6)及时整理调研资料。及时整理、分析当天调研所得资料,将主要内容形成调研纪录。

(7)写好实地调研报告。调研结束后,及时按照调研报告框架及要求,写出高质量的调研报告。

(8)遵守调研工作纪律。在报告未提交国家发改委前,未征得委托方同意,不得擅自透露本次调研获得的材料、数据,不得以个人名义发表与调研工作有关的论文。

三、调研工作要求

(1)各组组长负责与调研省份的接待方沟通协调,召开预备会,确定各组的调研日程,组织落实各项调研工作。调研组成员要注意收集有关的政策法规、举措等方面基本材料。各组联络员负责调研组内后勤服务工作。

(2)按照调研内容各组完成一份实地调研报告。报告要求既要反映基本情况,又要有生动、鲜活的实例,更要研究当地发展职业教育的主要做法、存在的主要问题、困难及其成因,并充分反映收集到的有针对性的对策建议。

(3)课题组成员可根据自己在调研中的切身感受提供个案分析材料。

四、调研期间需收集的背景材料

(1)有关校企合作法规及政策文件汇编材料(职业教育的工作总结、专题报告等)。

(2)有关校企合作典型经验材料。

(3)其他反映职业教育管理体制机制创新的有价值的资料。

五、调研报告撰写框架及要求

调研过程基本情况介绍:包括调研的时间、地点、参与人员;调研的对象、采取的主要工作方式、调研的主要成果内容等。

调研报告内容框架建议如下:

(一)当地职业教育发展的社会环境

从地理位置、面积、人口、财政收入、特色产业发展等方面,概述被调查地区的基本情况与中职发展社会环境。

——当地经济社会发展概况

——当地劳动力结构与市场需求情况

(二)当地职业教育发展现状、进展与成效

(1)职业发展的基本情况。从学校数量、在校生数、毕业生就业率等方面总体描述职业教育的情况。从经费投入、师资力量、专业设置与建设、对口支援等方面,描述当地在农村职业教育发展的情况。

(2)职业教育的进展与成效。当地在推进职业教育,尤其是农村职业教育发展的主要政策措施与成效。当地已出台的推进职业教育工学结合校企合作的政策措施与成效。当地进行的职业教育人才培养模式改革、师资队伍建设、提高教育教学质量、提高学生实践能力方面的做法与成效。当地政府在促进职业教育毕业生就业的政策举措与成效。

(三)当地发展职业教育存在的问题与原因

全面了解当地发展职业教育方面存在的困难与问题,深入剖析问题背后的原因。

(四)当地反映的建议与要求

总结梳理各层次座谈会、实地调研中收集到的有针对性的对策建议,反映各地对国家有关部门的要求。

(五)附件

各地出台的文件、地方法规。

六、拟调研省份和调研活动安排

img

续表

img

注:根据发改委建议,实际调研地区调整为8省14地市,依次为:
浙江省宁波市、上海市、河南省、开封市、山东省、潍坊市、广东省、中山市、湖南省、株洲市、贵州省、铜仁市、云南省、普洱市。


[1]2012~2013年河南省农业经济形势分析与展望。http://www.ha.stats.gov.cn/hntj/ztlm/jjlps/fenxiyuce/webinfo/2013/03/1363334546508736.htm。

[2]2012~2013年河南省工业经济形势分析与展望。http://www.ha.stats.gov.cn/hntj/ztlm/jjlps/fenxiyuce/webinfo/2013/03/1363334545812749.htm。

[3]两项督导:对县级政府教育工作进行督导评估,对县级党政主要领导教育实绩进行督导评估.

[4]2013年3月贵州省人民政府办公厅出台了《贵州省人民政府关于实施教育“9+3”计划的意见》,根据该《意见》,2013年贵州省全面启动实施“9+3”计划:“9”指的是巩固提高9年义务教育,“3”则指的是从2013年秋季学期起实行3年免费中等职业教育。

[5]是指初中毕业后没考上高中和高中毕业后又没考上大学的学生。

中国咨询协会
作家的话
去QQ阅读支持我
还可在评论区与我互动